2020年8月7日,商务部官方网站更新重磅消息,《家政服务企业信用评价指标》(征求意见稿)正式公布。《家政服务企业信用评价指标》首度界定了对家政企业信用指标的行业标准。

由商务部国际贸易经济合作研究院申报立项的《家政服务企业信用评价指标》行业标准已完成起草工作。为保证标准的科学性、严谨性和适用性,现公开征求意见。欢迎社会各界对标准内容提出意见和修改建议。
修改建议请填写在附件2《行业标准征求意见反馈表》中,并发送邮件至起草单位联系人邮箱。意见反馈截止日期为2020年8月23日。
感谢支持。
联系人:商务部国际贸易经济合作研究院 高爽
电话:010-64240418,13693060708
(点击附件名,右上角在浏览器打开,可下载附件)
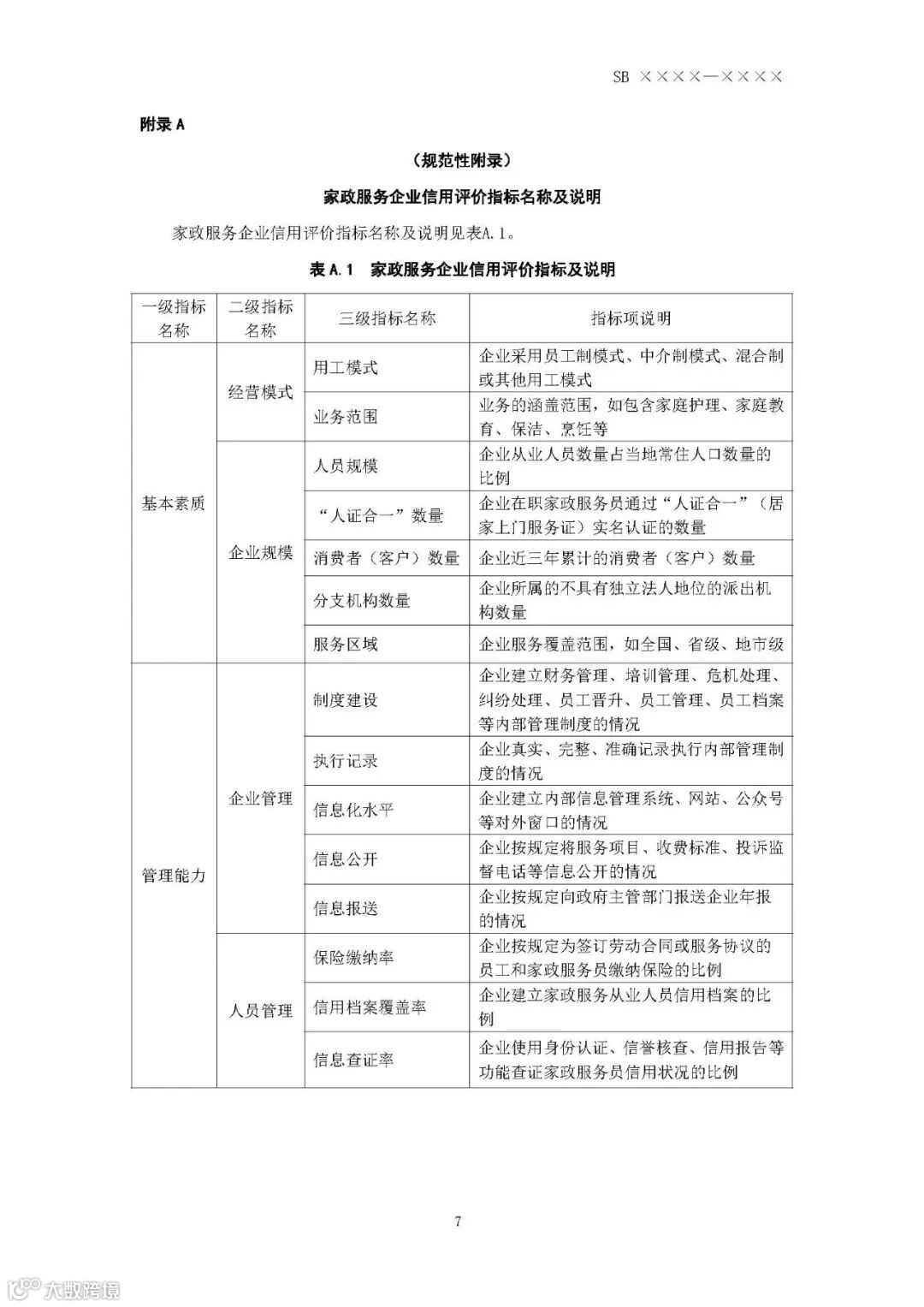
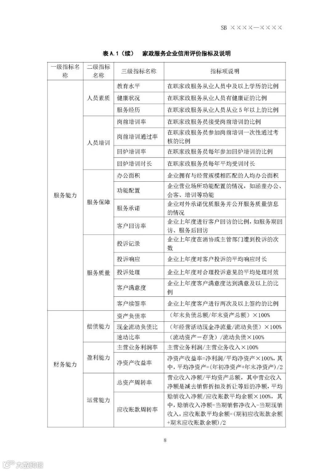
家政服务企业信用评价指标
(征求意见稿)












