搜索
首页
大数快讯
大数活动
服务超市
文章专题
出海平台
流量密码
出海蓝图
产业赛道
物流仓储
跨境支付
选品策略
实操手册
报告
跨企查
百科
导航
知识体系
工具箱
更多
找货源
跨境招聘
DeepSeek
首页
>
拜登会输吗?一文看懂2022年11月美国中期选举
>
0
0
拜登会输吗?一文看懂2022年11月美国中期选举
鹿可家族顾问
2022-07-18
1
导读:即将举行的美国中期选举,将成为拜登执政一年多以来的关键一役。
2022年11月即将举行的
美国
中期选举,将成为拜登执政一年多以来的关键一役。这不仅关系到美国两党政治博弈,也会深刻影响全球经济走向,可以从以下两方面来理解:
一是当下美国通胀率已经破9,俄乌冲突持续焦灼,连带着美股以及全球资本市场持续低迷,拜登政府的政绩没有多少亮点,支持率整体不佳。
为了应对即将到来的中期选举,拜登会不断抛出有利于民主党和现任政府的政策议题,会给市场带来不确定性,担忧情绪加剧,这种情绪会提前在股市、债市有所反应。
二是鉴于拜登政府不佳的表现,外界预测拜登所在的民主党很有可能失去国会参议院、众议院中一个或者两个控制权。由于参议院负责
监督和批准总统签署的各项条约,以及批准总统就联邦政府所做的各项人事任免
。
而众议院有权
弹劾包括总统在内的政府官员,所以不论是失去一个还是两个同时失去,对于拜登来说都会是非常麻烦的事情。
中长期来看,虽然中期选举不会给美国
财政或监管政策带来实质性变化,从而扭转美国商业和
货币
政策周期,
但是如果拜登丢失国会控制权,一系列庞大的经济刺激计划必将遭到反对党掣肘,给后疫情时代全球经济复苏带来挑战,也会拖累全球大类资产的走向。
总之,在通胀持续高企、经济衰退担忧加剧的背景下,2022年美国的中期选举充满不确定性,因此鹿可整理了关于美国中期选举的相关专题文章,
回答了什么是中期选举,如何选举,会带来哪些影响等关键问题。
关于中期选举如何影响全球大类资产的表现,鹿可准备举办一个小型的分享会,如果感兴趣的朋友,
可以扫描下面二维码联系鹿可Brandy报名。
中期选举是什么?
根据美国宪法,美国总统选举每四年举行一次,国会选举每两年举行一次。其中一次国会选举与四年一度的总统选举同时举行,而另一次则在总统任期之间举行。
在总统任期之间举行的国会选举,就是“中期选举”。
比如上一次国会选举是2020年11月份,与美国总统大选定在同一
时间
;而即将到来的2022年11月份将再次举行国会换届选举,这一次选举才被称为“中期选举”。
中期选举的实质是民主党和共和党争夺对国会的控制权。虽然不会直接选出总统,但是可以借助国会对总统权力产生影响。
因为从国家层面上讲,美国国会主要负责制定法律并监督总统行使权力。如果总统所在的政党能够在国会占据多次席位,那么将使得白宫能够更加方便地实施各项政策。如果反对党占据了国会的多次席次,那么总统在行使权力时将面临很大的牵制。
中期选举时间线
中期选举的日期大多在当年11月的第一个星期二举行,
2022年的中期选举日期为11月8日,一般情况下分为初选和终选两个阶段:
初选阶段:
党内投票。由登记的本党派选民投票选出代表本党派参加终选的候选人,该阶段不涉及两党候选人之间的较量。各州的初选时间不同,最早的
德州
在3月初举行,最晚的罗德岛州在9月中旬举行。
某些州要求初选获胜者得票率必须过半数,若无人得票过半则将对前两名候选人再进行一轮投票,这也被称为决选(Runoff)。
此外,路易斯安那州不设置单独的初选,而是让所有候选人在终选日直接角逐。
终选阶段:
2022年是11月8日,各州将举行全体选民投票,决出最终获胜者。个别州对终选得票率也有过半的要求,因此11月8号的投票日过后未必能立刻确定结果。
按各州目前确定的选举时间,最晚的是12月10日路易斯安那州的决选(或有),因此本次中期选举的结果最晚将在这一时间确定。
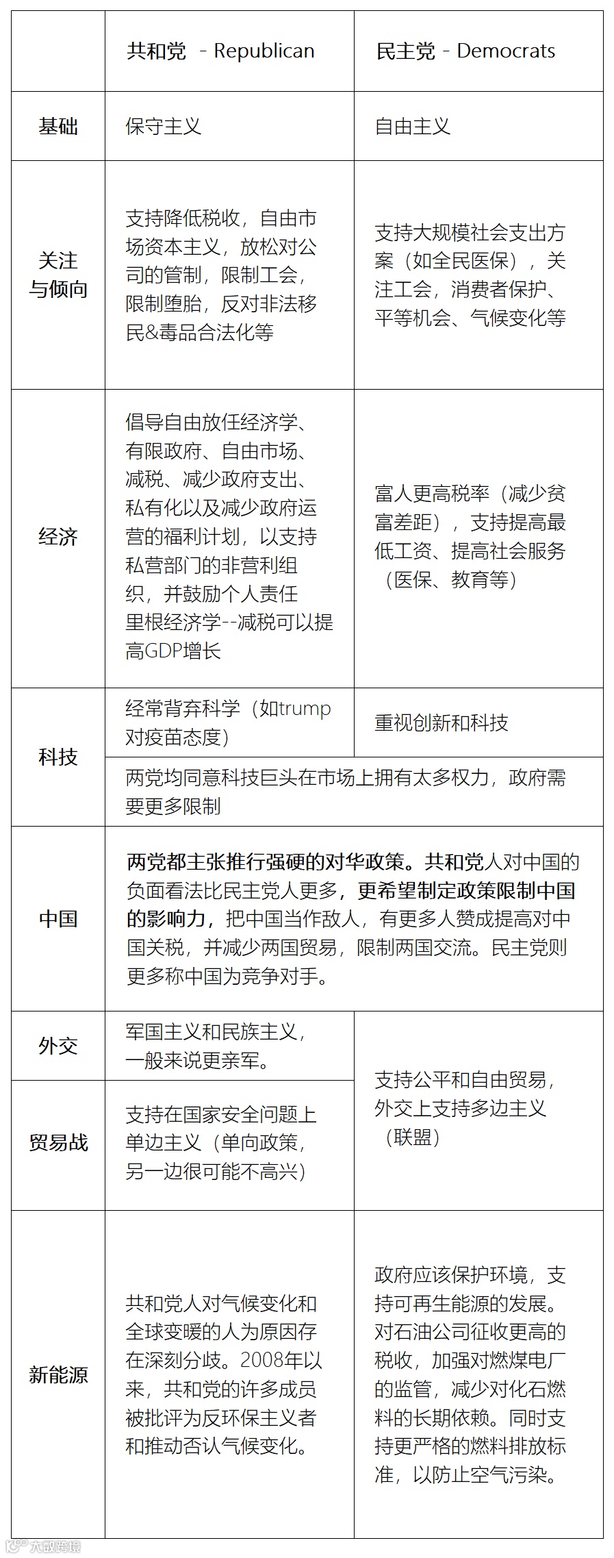
目前两党主要观点总结
2022年美国中期选举预测:
拜登必输?
因为拜登上任一年多来拿不出任何亮眼政绩,反倒深陷在通货膨胀、物价飞涨、阿富汗撤军惨剧和
乌克兰
危机等棘手难题中,严重拖累了今年民主党的整体选情,因此绝大部分观察家都预判今年将是红色大年,尤其是
众议院
选举共和党翻盘几乎已经
“稳操胜券”,
悬念只在
赢大赢小
的问题。
今年真正的两党角力点将在参议院,争夺将是寸土必争。
中期选举这件事,其实没有特别多新奇的要点去总结和讨论。
在任总统政党输中期选举几乎可以说是美国政治中少有的铁律,
除开1934,1998,2002这三个特殊的节点之外,总统政党在中期选举中都蒙受不同程度的席位损失。
也就是说,除非有大萧条后的新政联盟,冷战结束后的经济繁荣,以及美国的911这种帮助大幅拉升在任总统和执政党支持率的大型外部事件搅局,否则反对党取得中期选举胜利几乎是必然的事情。
当然,历史轮回的宿命,并不能代表每一次选举都会按部就班地走向同一方向。但是每四年看执政党的支持者和高层自我陶醉并否认现实拼死挣扎,却又逃不出美国政治中钟摆效应的束缚还是很有娱乐效果的。
造成中期选举总统政党受挫这一历史规律的原因有很多,其中不外乎反对党选民对执政党的反扑,总统内外施政不利,以及不时的经济下行等。
另一方面,新总统当选时所带上来的许多新议员往往无法站稳脚跟,随之政治大环境的变化而被拉下马也属于十分正常的现象。
归根结底,美国政治制度的设计以及美国民众对于分裂政府和权力制衡的偏好(所谓钟摆效应)都使得中期选举成为每位总统所面临的梦魇,形成了周期性的轮回。
抛开前面三个特例,总统所属的政党在中期选举中的表现基本都是灾难性的,往往只是输多输少的问题。尤其是在现任总统支持率持续低迷的情况下,其党派在中期选举中必将遭受重挫。数据表明,
若总统支持率长期不足5成,其所属政党将在中期选举中平均失去4个参院席位和31个众院席位。
但是,这并不代表总统和政党就应该彻底放弃治疗,躺平接受命运。因为当总统支持率高于5成的时候,总统政党平均所蒙受的损失则会大大降低 (只损失14个众院席位) 。
不过,对于民主党来说,即便是拜登支持率超过5成,他们保住国会两院完全控制权的可能性也是微乎其微。这倒不是因为有什么其他的外部因素,纯粹是因为民主党当前在众院席位优势微乎其微,共和党只需要净增5席便能拿回众院的控制权。即便是民主党只输14席,众议院也早已换手。
参议院方面,虽然民主党现在只有50比50的伪多数,但是参院改选的席位中,民主党所需要特别担心的只有亚利桑那,乔治亚,和内华达(可以加上新罕布什尔)三席,同时他们在不少共和党议员退休的州(主要是宾州,北卡,和威斯康辛)有一定的进攻机会,所以保住参院多数,甚至反客为主增加席位的机会还是有的(虽然现在这个大环境下希望也不大)。
美国参议院&众议院简介
根据美国1787年宪法,国会是国家的最高立法机构,由参议院和众议院组成。两院议员都由各州选民直接选举产生。参议员每州选2名,50个州共100名,任期6年,每两年改选1/3。众议员按各州人口比例选出,大约50万人选一名,共435名,任期2年,届满后全部改选,国会每两年一届。
国会是美国的立法机构。参众两院起草或者辩论的法律法规,必须要获得行政机构——即美国总统以及总统内阁的批准方能生效。参议院和众议院各有其特定的权力。
参议院也称议会上院,主要负责
监督和批准总统签署的各项条约,以及批准总统就联邦政府所做的各项人事任免
。
而有众议院有权
批准税收等相关财政法案,
税收是联邦政府的财政来源,因此众议院地位十分重要。众议院还有权
弹劾政府官员,包括总统,
在选举人团陷入僵局时,众议院有权决定总统人选。
— END —
往期精彩文章推荐
关注鹿可
免责声明:本公众号文章仅供交流,并非鹿可对任何人的投资邀约或建议。
【声明】内容源于网络
0
0
鹿可家族顾问
鹿可致力于发现和投资全球顶级基金和科技独角兽,帮中国新贵用资本和智慧为更美好的世界投票;用极致的透明 + 极致的用户参与,陪伴中国科技新贵从财富自由走向自我实现。
内容
380
粉丝
0
关注
在线咨询
鹿可家族顾问
鹿可致力于发现和投资全球顶级基金和科技独角兽,帮中国新贵用资本和智慧为更美好的世界投票;用极致的透明 + 极致的用户参与,陪伴中国科技新贵从财富自由走向自我实现。
总阅读
74
粉丝
0
内容
380
在线咨询
关注