搜索
首页
大数快讯
大数活动
服务超市
文章专题
出海平台
流量密码
出海蓝图
产业赛道
物流仓储
跨境支付
选品策略
实操手册
报告
跨企查
百科
导航
知识体系
工具箱
更多
找货源
跨境招聘
DeepSeek
首页
>
听我的,2025年的你不要再问债券和保险该怎么选了【上】
>
0
0
听我的,2025年的你不要再问债券和保险该怎么选了【上】
鹿可家族顾问
2025-03-21
2
导读:近年来,香港储蓄险的宣传如火如荼,热度不断攀升。各种广告和推介层出不穷,吸引了大量投资者的关注。宣传页面“年化6%”(甚至更高)的大字,让人忍不住心动。
近年来,
香港
储蓄险的宣传如火如荼,热度不断攀升。各种广告和推介层出不穷,吸引了大量投资者的关注。宣传页面
“
年化6%
”
(甚至更高)的大字,让人忍不住心动。毕竟,
保险
公司给人的感觉就是“稳”
——“保本”、靠谱、长期持有不用操心,光是“安心省事”这一点,就让不少人跃跃欲试。
(以下为某香港储蓄险产品的宣传页,作为示例)
然而,这类产品真的如广告上那么
简单明了
吗?客观的来看,有没有什么
隐藏细节
点需要注意的呢?除此之外,也不时有朋友提问,都是
近6%
的年化收益率,那
怎么对比
债券和保险?而再进阶的问题就是,搞懂了
细节和利弊
后,那有什么
更好的选择
吗?
小编在争取客观的基础上,来为大家一一梳理
。
不吹一踩一,而是理解细节、盘清利弊。毕竟认知正确才是辅助正确决策的前提。
【
第一步
】
对香港美元储蓄险产品做一个清楚的解读和摸清避雷点
先讲个常见场景,假设 A 总刷到了下面这张保险海报,经纪人告诉他:
·
价值
150万美元的香港保险:
分5年交保费,每年交30万美元;
·
从第 6 年开始
:
可以每年提取 9 万美元现金;
·
长期来看,
这笔保单的年化收益率可达
5.6%以上甚至高至7%以上
,
并且可以进行
保单拆分
,甚至
无限次更换受保人;
·
此外,当前还会有促销
活动
。比如:如果第一年多缴纳保费,还能拿到最高高达首年 23% 的保费回馈。
至此,通常A总即便不立刻签单
(夸张比喻^^
)
,也会动心想进一步了解。
(以下为某香港知名储蓄险产品的产品海报,作为示例)
那我们进一步看下去:
这
约
6
% 的收益率真的能保证吗?
怎么正确理解?
第一
:
展示的收益率是预估的(不是保证的),
且基于
后续不把钱提前提出来
而是一直放着的前提(完全牺牲流动性)。即使如此,通常前20年的数字是达不到5.5%的,而真正能够吸引人的“5.5%以上,甚至7%以上的收益率”,是要在一个
20年-100年的周期
的。
而提前提钱出来(比如从第6年起,每年提取 9 万美元出来),
预估收益率是会降低、达不到展示的水平的。
第二:那完全是预估收益率吗?有没有保证的部分,能有一些确定性
?
有的。这部分数额较小,通常不会在宣传中展示。在想进一步了解详情 时,可以从经纪人手中获得保单协议条款,会有一个收益率的拆分,
预估的收益率 = 保证收益率(下图A)+ 非保证收益率(下图B+C)
。
可以看到,这个保证的部分是很小的。
(以下为某香港储蓄险产品作为示例)
第三:那预估收益率大概率能达到吗?
我们觉得大概率可以。
为啥?保险公司是怎么做到的呢?
方便理解,我们简化来说:保险公司有保险经纪(销售)和投资团队。客户买了保险后,一部分交的钱会作为佣金,而另一部分钱会交给投资团队来管理。而投资团队,会按照一定的内部规则去分配资金,投资股票、债券、基金等品类。
而因为保险公司
会
每年才发布一次
净值
报告
,(而不是像大家自己买股票和债券一样,每时每刻都能看到价格的变化),这种方式熨平了大部分波动,也是为什么保险看起来“稳健”的原因之一。
即使是这样,
净值还是会有波动和回撤的
。
最典型的例子,下图中的2023年的保单净值下跌了约5.7%,反映的是实际上是2022年的投资回报。而关注市场的朋友应该有印象,由于俄乌战争、美联储加息,2022年是股债双杀的一年。
因此,即便是通过低频发布报告来熨平波动,仍旧会因为市场行情,而导致波动和回撤。
(以下为某香港储蓄险产品作为示例)
而长期来看,
我们认为优质的保险公司展示的预期收益率是合理的、高概率能达到的
,
为什么?
在保险公司本身资质优秀的原则下,投资团队正常运行。
美国
股市大盘的长期平均收益率约为10%以上,而当前美元债券的收益率也能在平均4%(美国国债)、5%以上(美元高评级企业债),
这两类通常贡献投资组合的大头
。因此,
简化来看,完全不考虑其他投资,将两者混合,长期能够达到6%以上也是合情合理的。
回过头来,上面仍有几个细节点没覆盖到,比如
(以下为某香港储蓄险产品作为示例)
·
前2年
退保价值(年度净值报告)
通常为0
;
·
前5年
退保价值通常
无法“回本”
(回本周期通常为7年左右)。
(以上这两点的简单理解就是,保险经纪的佣金通常较高,前期的保费很大一部分去交了佣金。我们应当辩证看待:尊重这个行业的规则和事实,但也要正确理解)
·
若不想退保,而是提取一定现金:
通常在第6年开始,每年9万(总保费的6%)
·
而只要提前提取了,
后续的预期收益率就达不到展示的预估水平了。(简单理解就是,交给投资团队的投资额变少了,并且影响长期复利增长)
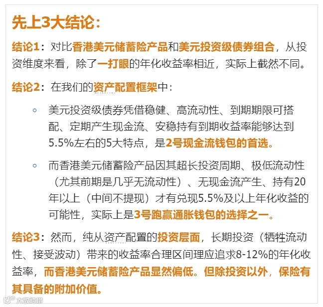
解读完此类香港美元储蓄险后,我们可以看出,以鹿可四个钱包的投资框架进行划分,
保险更像一个3号钱包
(
超出很多人常见的理解)
:
不是短期应急的选择;不提前提取的情况下也无法产生现金流。而是要超长投资周期,牺牲流动性来换取收益。
那纯从投资
角度
来看:收益吸引人吗?答案显然是No
。
美元投资级别债券作为稳健的高流动性资产(通常可以随时按照市场价卖出),固定产生现金流,期限可以挑选(比如我们推荐5-10年左右到期),高资质的发行人若能安稳持有到期则能带来约5.5%的收益率。
此类储蓄险(实际间接投资为股债混合,且多数更偏股)、短期持有亏钱而只有持有20年以上完全不提取的情况下,
年化预估能达到5.5%及以上。
拿两者做对比,其实是不公平的。
不可否认的是,
这里除了认知层面,也有一定心理因素:
相比基金、债券、股票这些需要时刻关注市场波动的金融产品,保险的
宣传方式更加简单直接
,不需要深奥的金融知识,也不用担心短期市场的涨跌起伏;行业内庞大的从业者队伍、强大的广告效应,也使得保险比其他金融产品更容易获得关注度;更重要的是,当人们在听到
“
保险
”
二字时,
心态上天然会给予更高的容忍度和接受度。
其实截止到这里,关于我们开篇提到的另外两个常见问题:
保险vs债券的选择
和
投资角度是否有更好的选择
,答案已经呼之欲出了。出于篇幅限制的原因,小编会在
听我的,2025年的你不要再问债券和保险该怎么选了【下】
中为大家做精炼总结。
不过,跳出单纯投资收益的视角来看,保险
的附加
价值远远超出“回报率”这个维度
。
对于高净值人群来说,保险还有两个关键功能:
财富传承和税务优化。
高效的财富传承
工具
很多人会面临一个现实问题:
我辛苦积累的
资产
,如何能最大化、最顺畅地传给下一代?
传统资产,如房地产、公司股权,往往涉及复杂的法律程序、税务负担,甚至可能引发家族内的纠纷。而保险在财富传承上,有着得天独厚的优势:
(1)跳过繁琐的遗产清算程序,直接支付给受益人
·
保险金
不属于遗产
清算
范围
,不需要走漫长的继承程序,也不会因为法律问题而被冻结;
·
受益人可以
在短
时间
内直接领取保险赔付
,确保家人能快速获得财务支持,而不像不动产、股权那样难以立即变现。
(2)部分地区可规避债务追索,增强资产隔离
·
某些司法管辖区,保险金不受债权人追讨,可以作为财富安全屏障,保护家族资产。
(3)传承方式更简单,不受股权、房产变更影响
·
房地产和企业股权的继承往往需要
过户手续、法律公证,甚至可能涉及继承税
,而保险的受益人设定好后,资金即可
无缝转移
,避免繁琐的继承手续。
合法合规的税务优化工具
如果财富传承是“如何让家族资产顺利流转”,那么
税务优化
就是“如何让资产流转的同时,减少不必要的税负”,而保险恰恰提供了
合理合法的税务优化空间
。
(1)部分保险收益享受递延税收
·
传统投资(如基金、股票)每年可能需要支付资本利得税,而
保险内的投资收益可享受递延税收
,只在取款时才可能产生税负;
·
这意味着
资金可以长期在保险账户内复利增长,不会受到每年的税务侵蚀
,在长期投资中效果尤为明显。
(2)保险赔付通常免征遗产税
·
在许多国家和地区,
保险金不会计入遗产总额
,从而有效规避高额遗产税,确保家族财富最大化传承
(3)赠与税规划:财富合理转移
·
通过适当的保险结构设计,
可以在生前逐步分配
资产
,以免触发高额赠与税。
·
这在家族财富规划中尤为重要,尤其适用于希望提前安排资产转移,同时避免因一次性大额转让而引发税务成本的情况。
因此,在考虑储蓄险时,要综合并正确认识它的投资价值和附加价值,以及考虑到自身及家庭的需求,做正确合理的配置。不盲目质疑拒绝,也不盲目跟风冲锋。
往期精彩文章推荐
关于鹿可
鹿可是一家在
新加坡
注册和成立、并且拥有新加坡资本市场
服务
(Capital Market Service)牌照的联合家族办公室,由顶级海外金融机构和一线科技互联网公司专业团队组成。鹿可专注于服务新经济高净值人士,以科技助力金融,为科技新贵提供从海外金融法律基础架构搭建到投资咨询、资产配置以及全球前沿行业研究、投资的一站式服务。
免责声明:本公众号文章仅供交流,并非鹿可对任何人的投资邀约或建议。
【声明】内容源于网络
0
0
鹿可家族顾问
鹿可致力于发现和投资全球顶级基金和科技独角兽,帮中国新贵用资本和智慧为更美好的世界投票;用极致的透明 + 极致的用户参与,陪伴中国科技新贵从财富自由走向自我实现。
内容
380
粉丝
0
关注
在线咨询
鹿可家族顾问
鹿可致力于发现和投资全球顶级基金和科技独角兽,帮中国新贵用资本和智慧为更美好的世界投票;用极致的透明 + 极致的用户参与,陪伴中国科技新贵从财富自由走向自我实现。
总阅读
445
粉丝
0
内容
380
在线咨询
关注