核心结论
稳定币行业关键变化:美国政府大幅推动美元稳定币为新的支付手段,目的是解决美债问题和提升美元国际地位,而稳定币获得与传统支付行业竞争的机会
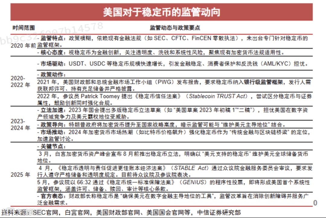
美国政府在25年上半年通过了GENIUS稳定币法案,其中明确了稳定币的监管框架,定义了稳定币的支付属性,背后目的是解决美债问题和提升美元国际地位,且削弱美联储,根据美国监管的动态,特朗普政府势必会大力推动稳定币发展
稳定币支付有别于传统的SWIFT跨国汇款,有7/24,即时到账,手续费低(不到1%对比传统3%到6%)等优势,在支付领域,尤其是国际汇款,国际B2B,消费级交易上有明显优势,此前监管不清晰是遏制稳定币在支付领域发展的主要原因,目前已被快速缓解
稳定币目前流通量大概2500亿美元左右,其中90%以上是USDT和USDC,其中USDT市占率70%左右,USDC市占率25%左右,但目前90%左右的稳定币交易仍局限在加密货币领域,相对于全新的支付市场,加密货币领域的稳定币增长速度或慢于支付市场
稳定币支付市场,渗透率特别低,空间特别大,稳定币自身跨境支付效率高,同时有政策助推,未来5年复合增速有望在40% - 80%之间
全球跨境支付市场份额为26万亿美元,稳定币直接可触达的市场(汇款、资本市场、B2B、B2C、以及部分P2P)总计约15万亿美元,25年年化稳定币支付金额为730亿美元,渗透率不足0.5%
在美国政府的大力推动,以及稳定币自身的高交易效率对跨境支付的高价值,预计3到5年维度,稳定币占总跨境支付市场的5%-10%,对应7500亿到1.5万亿之间,5年复合增速在40% - 80%
在稳定币参与者中,USDT、USDC,支付系统巨头(Visa、Mastercard、PayPayl),大型零售商和公司(沃尔玛、亚马逊)是有力竞争者,预计Circle的USDC会是最终赢家之一,在发币量上持续获取份额
传统支付巨头的本质优势在于交易网络的构建,省去了大量的合规、兑换、清算成本。传统支付巨头和稳定币更像是合作共赢关系,支付巨头提供交易网络,赚取手续费,稳定币提供商增加交易额和流通量。目前Visa、PayPal、Mastercard均与Circle合作
长期看,Visa和Mastercard的支付网络,和稳定币支付网络会共同竞争已有的各类支付需求,因此未来Visa和Mastercard也有发展自己稳定币生态的可能,需要持续密切观察,长期传统支付系统和稳定币支付系统是竞争关系,也给现在处在超早期的稳定币支付系统带来了机遇
Tether对比Circle,本质上一个是加密货币交易属性,一个是支付属性。Tether合规差,但是交易效率高,在亚非拉等新兴市场市占率90%以上,是过去Tether发行量快速达到1800亿左右的核心原因,而Circle完美合规,但是相对的交易效率低,主要受机构客户和欧美客户青睐,因此在合规驱动的支付市场下,相对不合规的USDT预计会输给USDC,USDC持续获取份额
大型零售公司和互联网大厂,虽然目前既不具备支付系统规模效应,又不具备稳定币发行合规,短期需要发展自身的生态,但是参照国内微信支付和支付宝的发展轨迹,大厂自身掌握用户需求和天量流量入口,现在判断大厂做不出还为时尚早
在稳定币的参与这种,做统一稳定币流通的钱包/支付系统是目前确定性最大的机会,本质上就是各家虽然竞争格局还不明朗,但是不同种类的稳定币的流通势必需要一种整合支付手段,此类平台可以通吃所有稳定币增量,是确定性最高的稳定币表达,但目前还没有合适的上市公司,此赛道需要重点跟踪
Circle在25年推出CPN,做自己的支付系统,直接和传统支付巨头做竞争,CPN改变了Circle过去只能赚储备收入的不稳定生意模式,加上了可以赚杠杆更高的交易量手续费的可持续赚钱模式,生意天花板大幅提升
Circle目前的核心商业模式为储备收入,和发币量与SOFR有关,受SOFR制约较大,若大幅降息,Circle的收入有大幅下降的风险,商业模式不确定性高
CPN为全球支付网络,本质上做的就是支付系统,和Mastercard、Paypal、Visa做的事情一样,可以从庞大的交易额中收取费用,根本上改变了Circle的生意模式
稳定币基本概念
1.稳定币定义
稳定币是什么?通过与特定资产或资产组合挂钩,来保持价值稳定的加密货币。稳定币的稳定性介于加密货币和法币之间
稳定币在区块链的分布式ledger上运行
可被用于支付或结算等功能
发行人有义务按照固定金额兑换、赎回、回购该数字资产
发行人有义务维持稳定币比值
以法币稳定币(USDT、USDC为例),其运行在多条公链之上,1U = 1USD,其信用由短期美债作为主要支撑,使用者可以自由兑换和赎回USDT/C和美元
2.稳定币种类
在三类稳定币中,锚定法币稳定币(USDT、USDC等)的稳定币为此次讨论的核心重点
稳定币分为锚定法币的稳定币(USDT、USDC等)、锚定加密货币的稳定币(DAI)、以及算法稳定币(UST、USDe)
目前稳定币的核心变化为政府接纳了锚定法币的稳定币,而算法稳定币和锚定加密货币的稳定币和监管并无关系,能打开新的支付市场空间的只有法币稳定币,因此其他两类不纳入讨论


行业分析
行业概况
目前88%的稳定币使用量仍集中在加密货币领域,12%的交易用途稳定币预计会成为下一个核心驱动力,增长潜在空间巨大
截止到25年6月,稳定币市值超过2500亿美元,24年交易额近37万亿美元,超过visa和mastercard(有口径问题)
到目前为止,稳定币主要的用途仍和加密货币交易相关,和支付相关的需求在~10%,增长潜力较大


2.行业容量
稳定币市场在过去5年快速增长,属于从无到有的新兴行业,但预计未来纯加密货币需求带来的增量边际放缓
目前稳定币总市场容量在2500亿左右,过去5年复合增速58%
USDT总份额1750亿美元,过去5年复合增速54%;USDT在24年由于加密货币牛市和新兴市场对离岸稳定币的需求爆发同比大增57%,25年增速放缓到+13%
USDC总份额655亿美元,过去5年复合增速75%;USDC在23年初受硅谷银行暴雷事件影响而遭受挤兑,市场份额持续丢失,在25年稳定币合规利好下增速有所回升,同比+39%


稳定币市场过去三年复合增速+50%,交易额大约是传统支付市场的1/4,USDC的份额在30%到40%
经调整后,稳定币25年年化交易额在8.4万亿美元,24年交易额在5.7万亿,过去三年复合增速在50%左右,但21、22、23年三年增长停滞
USDT的核心区域为亚非拉地区,USDC的核心区域主要为美国和欧洲,平均交易额更大,因此尽管市占率上USDC占25%,USDT占70%,但交易额上,USDC占比在30%到40%,USDT占60%到70%


3.变化分析
美国监管的核心目的:推动美元挂钩的稳定币成为主流支付工具,为美债创造新买家,同时巩固美元在国际金融中的主导地位
稳定币发行方必须取得联邦或州监管机构的批准牌照
需100%持有等值的高质量储备资产,包括现金、短期美元国债(90天)、或其他高流动性资产
每月公开披露储备构成,并接受独立审计
稳定币发行方不能用任何形式向用户支付利息或收益,避免和传统银行直接竞争
稳定币纳入反洗钱框架,设置客户身份识别要求


稳定币发行商由于被要求超高比例持有美债,因此成为美国政府解决美债可持续性问题的最新手段
USDT储备资产中美债占比80%,USDC储备资产中美债占比90%以上,两家一共持有1800亿以上的美债,在美债买家中,排名第18
日本和中国对美债的购买量持续降低,美债可持续问题愈发严重,稳定币发行商或成为新的美债买家,间接削弱美联储职能,因此备受特朗普政府推崇
对新兴市场,尤其是亚非拉的部分发展中国家,高通胀和货币币值不稳定,导致稳定币作为价值储备(store of value)的作用凸显,对稳定币的需求快速上升
稳定币的渗透率和汇率不稳定和高通胀国家呈正向关系
全球有14亿人,24%的成年人没有银行账户,在发展中经济体中占比为29%
土耳其稳定币渗透率高,委内瑞拉23年90%的美元交易通过加密货币交易所完成
发展中国家人民使用稳定币,规避外汇管制和资本限制。在对抗本地货币贬值,通胀的需求驱动下,美元稳定比能强化美元在相关经济体中的主导地位,对弱势法币铸币权形成冲击。进一步巩固美元强势地位


新价值主张:国际汇款和支付
新价值主张:收款方可以实时收到资金,并且没有银行手续费,成本降低十倍以上
传统跨境支付的手续费更高,~3%到6%,并且效率更低,且有可能转账失败
传统转账手续费在1%到4%
汇率成本在1%到2%
从转账行到SWIFT系统清算再到接收机构,需要3到5个工作日,并且还可能清算失败被退回
25年全球平均转账总成本在~6%左右,在30年预计会降到3%
传统支付无法24/7
稳定币支付成本低,~1%到2%,没有交易时间限制,没有摩擦,同时具有实时审计
使用稳定币跨境支付,成本小于千1
稳定币通过区块链付款,7/24,并且到账时间在几分钟内
监管的完善,大幅度的降低了企业使用稳定币的顾虑,可以和审计、税务团队整合
在最终的稳定币兑换法币的成本上,USDT 0.6%汇率差,USDC 2%汇率差,主要是交易深度和流通量差异所致
支付属性的稳定币在货币总量大,理发推动诉求更强的国家地区(欧盟、美国)以及币值稳定性较低,银行系统不发达,地下经济占比较大,资本流动受限的发展中国家渗透率较高
对于美国和欧盟,货币总量大等于货币交易需求量大,稳定币自身就有较大的发展空间,同稳定币纳入监管,合规框架下稳定币发展更快
稳定币在币值不稳定的经济体不仅可以充当支付手段,还可以充当货币价值存储功能,渗透率较高。土耳其、阿根廷、尼日利亚是典型代表
5.行业增长
全球支付市场整体空间26万亿,增速稳定,且格局稳定,稳定币入局,增长空间巨大
全球支付市场年化交易额26万亿,收入TAM为2500到5000亿,take rate在1%到2%,增长率在6%~8%,是一个巨大且成熟的市场
格局上,Visa和Mastercard是支付市场的寡头,Visa市占率50%,Mastercard市占率30%,市场格局稳定
稳定币强势入局,在监管的支持下,增长潜在空间巨大


以需求类型具体拆分支付市场,主要可以分为机构需求(institutional payments)、企业需求(business payments)、以及消费需求(consumer payments)
机构需求:外汇结算、财政服务(treasury)、政府支出、资本市场服务(capital markets)
企业需求:工资支付、贸易金融、供应商汇款、零售支付
消费需求:日常支付、汇款、电商
对稳定币来说,加密货币市场、跨境汇款市场、跨境消费支付市场、跨境B2B市场、资本市场服务、以及新兴经济体的支付市场是主要增长市场,除加密货币外,此次新增市场空间~15万亿美元
加密货币市场总市值2.7万亿美元,但属于长期存在的需求,并非新变量
稳定币的核心价值提升在于跨境支付的效率,因此和跨境相关的市场是稳定币未来主要发力的领域
跨境汇款市场总量1万亿美元;B2B市场约为12万亿美元;消费支付市场大概2万亿美元,资本市场服务大概2000亿美元,整体约~15万亿美元
新兴经济体支付市场目前主要为灰色区域,容量暂时没有统一的估算口径


按目前的加密货币支付市场容量对比,目前渗透率不足0.5%,在美国政府支持下,如果5年渗透率达到5%到10%,对应复合增速40% - 80%,空间巨大
除开加密货币需求,稳定币支付目前年化交易额为730亿美元,月交易额两年维度3x
其中B2B和B2C的增长最快,B2B体量最大,30亿美元,2年30x
730亿美元对比15万亿总支付市场容量,渗透率不足0.5%,潜在空间巨大
在美国政府支持下,3到5年维度,如果渗透率达到5%到10%,则对应市场空间为7500亿到1.5万亿,有10x到20x的空间,对应复合增速40% - 80%


根据财长贝森特的预估,到29年,稳定币市值增长15倍到3.7万亿美元,5年复合增速在82%左右,同样印证高速增长
公司分析 - Circle
基本信息
Circle 是全球领先的区块链支付和稳定币基础设施提供商。公司成立于 2013 年,致力于利用开放网络和可编程货币协议重塑全球金融体系。自 2018 年推出 USDC 以来,Circle 已迅速发展成为全球应用最广泛的稳定币平台之一。USDC 原生支持 20 多个公链,在 185 个国家/地区提供法币接入,并与 Visa、BlackRock 和 Stripe 等众多机构合作伙伴深度整合。截至 2025 年第一季度,USDC 链上累计交易额已超过 25 万亿美元,峰值流通量超过 600 亿美元。Circle 生态系统支持超过 6 亿个终端用户钱包、超过 500 家企业合作伙伴以及 400 多个使用 USDC 交易的智能合约。Circle 定位为 Web3 基础设施与传统金融体系之间的关键桥梁,持续拓展其全球业务,并在互联网原生美元经济的制度化中发挥着关键作用
Circle 以其稳定币业务为中心,已成为数字货币基础设施的全球先锋。其旗舰产品 USDC 是一种与美元 1:1 挂钩的数字美元,完全由现金和短期美国国债支持,流通量超过 610 亿美元,链上交易量超过 25 万亿美元。USDC 通过定期的储备证明、严格的监管合规性以及跨主要区块链网络的多链支持,实现了高度的透明度。Circle 已扩展其产品线,推出专为欧洲市场设计的与欧元挂钩的稳定币 EURC,进一步增强其全球稳定币生态系统
Circle 的基础设施通过机构流动性服务和全球支付网络得到进一步增强。Mint 服务为机构客户提供直接 USDC 铸造和赎回功能,支持高合规标准的大规模交易。同时,Circle 的支付网络连接全球金融机构,使用 USDC 和 EURC 进行实时结算,并与 SWIFT等传统系统集成,提供低成本、透明的跨境支付解决方案,连接传统金融和区块链技术
2.公司历史


3.生意模式
Circle的的核心生意模式是稳定币USDC的铸造和赎回,目前流通量600亿美元以上,市占率和增速在25年合规助推和引进新合作伙伴后加速增长


Circle 99%的收入来自于储备资产的利息收入,其直接影响因子为1)SOFR(隔夜融资利率);2)USDC流通量
Circle 90%以上的储备资产为短期美债,直接受SOFR影响(与联邦基金利率密切相关)
USDC的流通量直接影响储备规模,目前600多亿流通量,预计持续增长


Circle本质上是在岸美元的核心途径,大规模投入合规,在机构领域暂时没有对手,但此前交易效率和可触达市场面临瓶颈
USDC在合规场景和链上金融的渗透率很高,严格监管的交易所coinbase是主要稳定币,Solana目前USDC也是主流稳定币,Binance的合作以后,Binance已经hold了20%的USDC流通量,同比接近翻倍
USDC过去几年主动取得各类牌照,接受美国政府的审计和机构监督,公司有20%的员工为风险控制专家
Circle月度披露审计储备报告,其储备资产投资在贝莱德的公募基金上,托管方由贝莱德和NYB Mellon行共同托管,日度公开持仓,具有接近实时的透明度
合规的负面就是牺牲了交易效率和一些非合规市场,而这些是USDT的主要市场,也是造成USDT份额两倍于USDC的主要原因
在亚非拉等市场,USDT因为离岸美元的特性,且合规相对宽松(USDT铸造无机构门槛,而USDC只为特定的经过KYB的机构开放铸造权限),USDT的交易量更大,对应的滑点更小,USDT滑点在0.6%左右,而USDC滑点在2%左右,而新兴市场用户核心价值在于快速收款和更低成本,而非合规,因此在监管不清晰前,USDT的份额更大
4.核心竞争力
在稳定币监管法案愈发清晰以后,USDC预计成为一家全合规稳定币发行商,而USDT因为储备资产内含有约10%的美债外资产,以及审计仍不达监管要求,难以在支付层面获得官方认可,在跨境支付领域的天花板低于USDC
稳定币主要的新市场为跨境支付以及新兴市场支付需求,USDT的交易效率高或在新兴市场支付上有更强竞争力,但在合规需求高的跨境支付领域,USDC的竞争力更强
对于跨境汇款、B2B、B2C、C2C,大量的传统需求需要面临反洗钱、反诈骗、税务、审计需求,并且对支付网络的需求较高(已经比较成熟的是Visa、Mastercard、Paypal等)
同样因为合规原因,Visa、Mastercard、Paypal等已经建立了完备的支付网络的巨头,均选择与Circle合作,在其支付网络上加入USDC选项,而并未与USDT合作
在跨境支付市场USDC有竞争优势的前提下,Circle在开发者领域的长期布局,以及自建支付网络CPN,或为Circle开创全新的生意模式,除了获取稳定币发行的储备收益外,或可以同样作为支付网络,从交易量上赚取收益
Circle是唯一一家长期布局开发者服务的稳定币供应商,在智能合约、API、生态建设上均具有先发优势,提前积累用户网络,能将USDC的支付高效的嵌入企业内部
在长期布局开发者服务后,Circle于25年推出Circle Payment Network(CPN),涵盖了支付系统所需的全流程和机构,本质上就是用更高效的稳定币支付替代传统支付,打通加密货币钱包、交易所、传统支付上、托管机构,构建从发行,流通,到清算的闭环生态
根据CPN白皮书,Circle的支付网络会收取网络费用(network fee),代表Circle的CPN即将开启从交易额收费的先河,改变Circle只能从从发行量创收的已有商业模式


5.生意本质
在监管利好后,Circle在合规和支付生态上的布局,将为Circle带来较强的竞争优势,或开创新的以交易量收费的生意模式,赚钱能力大幅提升
在监管变化利好之前,Circle自身的商业模式成长空间受限,主要因为储备收入和利率挂钩,若利率大幅走低,公司收入会有大幅下降,纯靠发行量和利率增长的生意模式不确定性较高
在监管变化利好后,在支付领域,Circle凭借合规优势,以及自身在支付网络的建设优势上,不管是自身的CPN支付网络,还是与Visa、Mastercard、Paypal的深度合作(USDT未合作),有望为Circle开创通过交易量收费的新商业模式
稳定币支付市场渗透率低但空间大,在监管利好的推动下,渗透率有望快速提升,市场自身就在快速增长,同时Circle由于在支付领域上具有竞争优势,预计会成为获益较大的一方
同时由于交易需求的提升,确定性相对较高的是USDC的发币量会持续快速增长,提升储备收入
竞争分析
Tether
基本信息:Tether偏好投资高风险资产,合规和透明度问题比较严重,但对应交易效率高,监管宽松,本质上是交易属性为主的稳定币,也是其过去3年份额暴涨的主要原因
Tether的核心在于买卖加密货币和灰色地带,在亚非拉,尤其是东南亚、非洲、南美、拉美、中美都有更高的市占率,在90%以上,在离岸美元渠道上的建设具有先发优势
Tether注册地在中美,储备资产中有10%左右的比特币和黄金,同时商业模式上,Tether除了储备收入以外,在铸造和赎回上收取千1的手续费,同时投资比特币和黄金(~10%)在近两年的上涨中也为tether提供了显著收益,24年净利润超过130亿美元,是Circle的80倍以上


竞争分析:尽管目前Tether拥有最高的交易效率和市占率,但合规和支付系统布局的缺失,或让Tether难以获得传统合规机构的青睐,在支付领域的增长或不及Circle
Tether因为储备资产不清晰,以及审计问题,去年遭Coinbase Europe下架,同时也在不间断的面临美国监管的罚款
Tether在监管框架清晰后,确实明确的在拥抱监管,创始人也入境美国,但目前合规上的落后,以及资产结构,以及Tether自身非美属性,中短期维度难以完全合规
不合规就导致Tether的支付难以在审计、反洗钱、税务、用户信息等问题上符合机构标准,代表如Paypal、Mastercard等支付机构、银行机构、清算机构、以及各种大型企业,难以和Tether建立深度合作
现实上也可以体现,Tether经常成为部分发展中国家的计价货币,交易货币,而Circle则在大幅开展与大机构的合作,如Paypal、Mastercard、Visa等,二者的布局路线完全不同
2.支付网络 - Paypal、Paxos
基本信息:本质上是用自己的支付网络配自家的稳定币,但因为合规和交易深度等因素,发展并不顺利
Paypal在稳定币领域的主要布局为PYUSD,目前总体发行量在10亿美元左右,在24年下半年有明显的市值减少,于25年开始快速回升
PYUSD的监管并不清晰,而且近期宣布PYUSD有3.7%年化的付息,和最新的监管法案稳定币提供商不得生息产生冲突
目前PYUSD在支付中的占比不足1%,生态并未发展起来,但在付息以后,或许会有变化,但不确定性较高
竞争分析:PayPal目前也在和USDC合作,将USDC用在自己的支付系统之中,USDC可以利用其支付系统生态,增加交易量,进而增加发行量
Payment Processor的paypal,和支付网络Mastercard、Visa一样,自身稳定币在监管更新后或面临高合规成本的问题,因此不如使用已经完全合规的USDC,因为自身本来就是赚交易网络费用的,因此或为经济上更优的选择
3.支付网络 - Mastercard、Visa
竞争分析:支付网络和稳定币是共赢关系
Mastercard和Visa并未发行自己的稳定币,而是选择和Circle、Paxos、Nuvei等稳定币发行商合作
推测本质意图和PayPal相同,自身赚网络手续费的前提下,降低合规成本
Visa在稳定币上的布局更快,已经可以将USDC应用于Visa Direct
稳定币和支付网络之间更像一种合作关系,支付网络提供系统和用户,稳定币发行商提供完全合规的稳定币,对支付网络来说,只不过是多了一种支付方式,但撬动了大量新业务,而稳定币则通过支付网络的庞大客户,通过增加交易量撬动发行量,双赢


4.核心驱动力 - Circle
2025年是稳定币支付行业爆发元年,稳定币支付行业作为支付行业的一部分,渗透率在0.5%以下,在稳定币监管完善和美国政府推动利好下,未来5年CAGR有望在40% - 80%之间,超高速增长
稳定币支付市场3年维度预计达到7500亿到1.5万亿美元
如果按1%的take rate来计算,对应市场总收入容量为75亿到150亿美元
目前稳定币支付市场容量为730亿美元,若1%的take rate计算,目前支付收入容量为7.3亿美元
3年维度,最直接的支付收入同样有10x到20x的空间,CAGR 40% - 80%
在稳定币支付行业,Circle凭借合规和支付系统(CPN)的布局,以及和成熟支付系统的合作,将持续获取支付行业的份额,增速快于Tether,发币量快速增长
Circle由于纯合规和支付系统开发生态的多年布局,已经和Visa、Mastercard、PayPal等传统支付系统巨头深入合作,利用其支付网络增加交易触达
Circle自身于25年推出自身的支付网络CPN,在积极扩展合作伙伴,旨在做自己的全球支付系统
Tether由于监管问题,难以被主流机构所接受,因此仍主要发挥其加密货币交易属性和离岸美元属性,在新兴市场的灰色地带或也有空间,但在传统交易市场上由于审计、反洗钱、透明、税务等问题,难以如Circle一样快速获取份额
凭借CPN带来的新商业模式,Circle有望除了从发币量获取收益以外,从杠杆更大的交易量中收取交易费,生意模式的大幅改善,有望带来戴维斯双击
Circle目前的核心商业模式为储备收入,和发币量与SOFR有关,受SOFR制约较大,若大幅降息,Circle的收入有大幅下降的风险,商业模式不确定性高
CPN为全球支付网络,本质上做的就是支付系统,和Mastercard、Paypal、Visa做的事情一样,可以从庞大的交易额中收取费用,根本上改变了Circle的生意模式
根据竞争分析,Circle和传统支付系统巨头的合作,预计会分走部分Circle支付的收入份额,而USDT由于合规问题,预计在支付市场中难以获取竞争优势
往期精彩文章推荐
免责声明:本公众号文章仅供交流,并非鹿可对任何人的投资邀约或建议。


