搜索
首页
大数快讯
大数活动
服务超市
文章专题
出海平台
流量密码
出海蓝图
产业赛道
物流仓储
跨境支付
选品策略
实操手册
报告
跨企查
百科
导航
知识体系
工具箱
更多
找货源
跨境招聘
DeepSeek
首页
>
朗明咨询-全方位解读特斯拉全产业链
>
0
0
朗明咨询-全方位解读特斯拉全产业链
朗明
2017-08-17
2
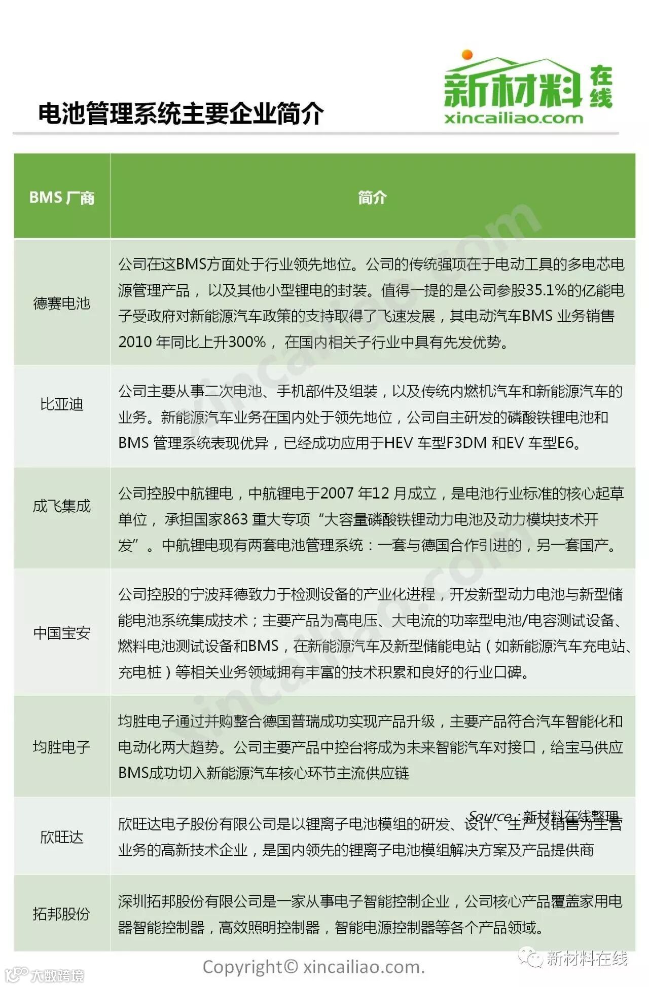
导读:(来源:新材料在线)
(来源:新材料在线)
【声明】内容源于网络
0
0
朗明
朗明中国是一家专门从事:审计及鉴证、管理咨询、税务服务、财务顾问、风险及控制、交易服务、跨境资产配置及跨境税务筹划等领域的国际服务品牌。
内容
333
粉丝
0
关注
在线咨询
朗明
朗明中国是一家专门从事:审计及鉴证、管理咨询、税务服务、财务顾问、风险及控制、交易服务、跨境资产配置及跨境税务筹划等领域的国际服务品牌。
总阅读
206
粉丝
0
内容
333
在线咨询
关注