点击蓝字|关注我们
Boqii Holding Limited:
宠物生态平台“再启程”,老股东减持释放何种信号?
2025年7月21日,Boqii Holding Limited(BQ.A)向美国证券交易委员会(SEC)递交了最新F-1/A文件,计划由部分老股东转售共计1,875,006股Class A普通股,在NYSE American继续挂牌交易,股票代码“BQ”。本次转售并不涉及公司发行新股,也不产生新增募资,所有所得款项将归售股股东所有。作为中国领先的宠物垂直平台,Boqii意在通过此次转售提升股票的市场流动性,维持二级市场的活跃度,同时为未来战略性调整释放空间。
NEWS TODAY
Boqii Holding Limited
01 公司介绍:连接人与宠物的数字化宠物生态平台
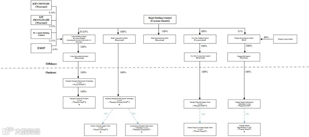
Boqii Holding Limited成立于2008年,是一家注册在开曼群岛的控股公司,依托VIE结构在中国运营。公司定位于打造“连接人与宠物”的数字生态,通过线上内容社区、自主品牌、宠物医疗服务、以及SaaS系统,为宠物主及中小宠物商家提供一站式解决方案。旗下Boqii Mall电商平台和Boqii Pet APP构成了其线上核心流量入口,Yoken和Mocare等自有品牌则强化了其在宠物食品市场的差异化竞争力,同时,通过收购和参股PetDog、星牧等企业,公司也逐步建立起涵盖上游药品分销、线下零售终端与服务能力的闭环布局。Boqii现已覆盖超742家品牌合作伙伴,并与大量宠物医院与门店形成业务联动,形成内容、产品、服务三位一体的宠物商业生态。
02财务表现:亏损收窄,结构调整初现成效
截至2025年3月31日,Boqii实现总营收人民币4.69亿元,较上一年同期下滑超33%,反映出整体消费市场疲软及公司业务调整阵痛期。然而,公司净亏损也从2023财年的人民币1.06亿元下降至5,860万元,亏损收窄近45%。尽管收入大幅回落,但毛利率小幅提升至21.5%,显示公司在SKU结构、渠道控制与供应链效率方面有所优化。值得关注的是,公司未披露任何派息计划,并表示未来仍将优先将利润用于扩大平台建设与数据系统升级。此外,公司运营仍依赖VIE结构开展核心业务,未来政策变动或对其财务与控制权构成风险。
03 招股详情与股权结构
Boqii本次招股不涉及公司融资,全部为老股东转售股份,意在提升公司股票的市场活跃度与流动性。根据F-1/A文件,公司将转售1,875,006股Class A普通股。截至7月18日,公司股价报收于2.79美元。本轮转售不引入任何新增资金,也不改变控制权结构。Boqii已在2025年7月完成1:160反向拆股,每股面值升至0.16美元,同时取消ADS(美国存托股)机制,股票直接以普通股形式交易。反拆后,每位原持有人以160股旧股兑换为1股新股,并自动取消ADS,标志着公司正式过渡至纯普通股架构。当前公司总股本为2,879,614股,包括2,798,128股Class A与81,486股Class B普通股。员工持股平台(ESOP)持有2.11%,私募投资方KIP合计持股近10%,公司创始人与管理层仍保持稳定控制权。
04 亮点分析:多维优势构建宠物生态壁垒
Boqii在宠物消费赛道中的竞争优势主要体现在五个方面。首先,其作为中国最早的宠物电商平台之一,深耕行业十余年,在用户认知、平台内容与品牌塑造方面具备显著先发优势。其次,公司构建的“内容+商品+服务”生态链覆盖宠物主全生命周期需求,并通过自主品牌Yoken和Mocare积累了高粘性用户。第三,Boqii推出的SaaS系统为线下门店与宠物医院提供进销存、供应链管理与会员管理工具,使其从单一电商平台转型为数字服务提供商。第四,通过投资PetDog和星牧等细分赛道头部企业,公司实现了线上线下资源的深度协同。第五,Boqii以内容和数据驱动为核心,在宠物人群中形成强社区效应与用户留存,推动平台形成稳定复购与交叉销售机制。未来,公司计划围绕会员体系、SKU优化与区域并购进行深度拓展,形成更强盈利模型。
写在后面
宠物经济洗牌中的资本信号
在中国宠物经济进入成熟洗牌期的当下,Boqii通过本次非融资性质的老股东减持释放了重要市场信号:一方面希望借助流通性提升加强投资者关注,另一方面也反映出管理层对公司中长期战略方向的明确坚持。尽管营收有所下滑,但业务结构调整初见成效,财务表现有所改善。如何在内容社区、线下渠道与供应链效率之间寻求平衡,将决定Boqii是否能够真正打通宠物生态闭环,实现从“平台电商”向“宠物新基础设施”的跃迁。对于长期关注中国宠物消费升级趋势的投资者而言,Boqii仍是值得持续追踪的观察标的。
(本文所有数据来源于:Wind)
2025年前半年,中概股赴美上市的势头保持强劲。根据Wind 统计,有40家中概股IPO上市。此外,9家通过SPAC方式IPO上市,4家通过DeSPAC方式合并上市;同时,2024年,中概股赴美有61家IPO上市,9家通过DeSPAC方式合并上市,1家通过转板上市。 我们发现,通过SPAC上市的企业在上市后市值规模上,远超IPO上市企业。越来越多的优质中概企业选择通过SPAC稳步上市。
更多资讯
IFCOLE 中国企业境外上市国际金融中心
公司介绍
IFCOLE中国企业境外上市国际金融中心由多家全球知名金融机构联合发起,致力于打造连接中国企业与全球资本市场的战略平台。中心构建了“3+3+1”全球金融资源体系,以上海、纽约、海南为三大总部,联动香港、新加坡、迪拜三大区域中心,形成覆盖全球的资本网络。依托中美双地团队与国际资源,中心聚合全球投行、律所、基金等合作力量,为企业提供系统化、专业化的一站式境外上市与资本运作服务,助力中国企业迈向国际舞台,实现全球价值跃升。
业务介绍
IFCOLE专注于为中国企业提供一站式境外上市服务,覆盖SPAC、传统IPO、借壳等多元路径,协助企业制定上市方案、选择上市地并全程推进执行。中心提供包括方案设计、股权架构、财务规范、材料准备等境内辅导,并通过中美投行团队联动,统筹推进境外执行,精准配置全球资源。我们在以下六个方面具备显著优势:
· 量身定制整体上市方案
· 上市进度及流程高效把控
· 投资者关系管理及专业路演经验
· 中美投行团队联动辅导
· 全球市场资源精准配置
· 监管机构问答与合规应对技巧
此外,IFCOLE熟练运用各类金融工具和衍生产品,深刻理解中小企业成长痛点,能针对不同需求设计IPO、RTO、SPAC、M&A、PIPE等多样化交易方案,助力企业实现境外融资与资本运作目标。公司在中美两地设有办公室,提供一站式全球协调人服务。
Contact Us 联系我们
christine.gao@ifcole.com
BP投递
bp@ifcole.com
商业合作
cooperation@ifcole.com

