请点击蓝色微信名
免费订阅!


山东临沂特色小镇项目 PPP 模式初步方案
第 1 章 项目基本情况
1.1 项目概况
项目名称:山东临沂特色小镇项目 PPP 项目
项目建设地点:山东省临沂市河东区重沟镇吴家坊头村
山东省 临沂市
项目用地: 384 亩
项目投资:
项目实施机构:
联系人:
联系方式:
1.2 拟建项目主要建设内容和建设规模
山东省为落实“创新、协调、绿色、开放、共享”的发展理念,充分发挥特色小镇在推动新型城镇化、促进经济转型升级等方面的作用,拟到 2020 年,在省内创建 100 个左右产业上“特而强”、机制上“新而活”、功能上“聚而合”、形态上“精而美”的特色小镇,成为创新创业高地、产业投资洼地、休闲养生福地、观光旅游胜地,打造区域经济新的增长极。
吴家坊头村村域面积 1972 亩,建设用地 384 亩,农用地 1437 亩,水域 151亩。产业经济以农业为主,林业和畜牧养殖业为辅。沭河风光、村落及农田是该村现阶段旅游发展所倚凭的三大资源。
项目以农民合作社为主要载体,创建让农民充分参与和受益,集循环农业、创意农业、农事体验于一体的田园综合体;定位于农田观光、沭河民宿以及沭河自然风光观光及文化体验,配套 PPP 项目主要包括景观大门、景观大道、游客中心、生态停车场、特色商业街、民间艺人坊、沭河人家民宿、沭河青青农场等建设内容,近期目标为 2017-2019 年发展成为临沂市区特色旅游村及鲁南滨水康养度假基地。
1.3 项目建设必要性
田园综合体是在城乡一体化格局下,顺应农村供给侧结构改革、新型产业发展,结合农村产权制度改革,实现中国乡村现代化、新型城镇化、社会经济全面发展的一种可持续模式。其出发点是主张以一种可以让企业参与、带有商业模式的顶层设计、城市元素与乡村结合、多方共建的“开发”方式,创新城乡发展,形成产业变革、带来社会发展,重塑中国乡村的美丽田园、美丽小镇。项目遵从《国家新型城镇化规划(2014-2020 年)》的提出的“以人为本、公平共享,四化同步、统筹城乡,优化布局、集约高效,生态文明、绿色低碳,文化传承、彰显特色,市场主导、政府引导,统筹规划、分类指导”的基本原则;
遵从《山东省创建特色小镇实施方案》中“具有明确产业定位、文化内涵、旅游特色和一定社区功能的发展空间平台”的要求。
1.4 总投资及资本构成
1.4.1 总投资及资本构成
本项目总投资资金筹措方式为“自有资金+负债融资”。项目自有资本金由政府出资人与社会资本共同出资。政府和社会资本按股权比例以货币出资,资本金的到位数额及时间应以满足本项目的工程建设、融资要求以及法律规定为原则。
负债融资部分在项目公司成立后,根据项目进度以项目公司名义对外进行融资。
1.4.2 股权结构
政府出资人与社会资本按股权比例出资成立项目公司(项目公司中政府出资人占股不得高于50%)。根据《国务院关于调整固定资产投资项目资本金制度的通知》(国发〔2015〕51号)有关规定。本项目资本金按项目总投资20%考虑,政府出资人和社会资本按股权比例按时足额缴纳项目资本金。
1.5 项目收益情况
1. 结合项目特点,本项目收益来源主要有使用者付费、可行性缺口补助二部分。本项目政府可行性缺口补助可根据总投资额、全投资(社会投资资本金+项目融资费用)年化综合回报率、运营成本、政府付费收入、使用者付费收入基础上进行测算。
2. 根据《政府和社会资本合作项目财政承受能力论证指引》(财金[2015]21号)中规定,PPP 项目合理利润率应以商业银行中长期贷款利率水平为基准,充分考虑可用性付费、使用量付费、绩效付费的不同情景,结合风险等因素确定。
通常采用财务内部收益率(IRR)指标衡量PPP 项目投资回报水平,城市基础设施特许经营项目中,行业内投资人所要求的资本金财务内部收益率一般在8%~12%范围内。本项目通过充分竞争,自有资金财务内部收益率可望控制在8%左右。具有较稳定的投资价值和较好的收益,对社会资本有一定的吸引力。
1.6 政府支持及社会资本介入情况
1.6.1 政府支持
在用地方面,山东省对如期完成年度规划目标任务的,省里按实际使用指标一定比例给予奖励;对连续 2 年内未达到规划目标任务的,加倍倒扣省奖励的用地指标;在分配新增建设用地指标时积极支持特色小镇创建。从 2016 年起,省级统筹城镇化建设等资金,积极支持特色小镇创建,用于其规划设计、设施配套和公共服务平台建设等。鼓励省级城镇化投资引导基金参股子基金加大对特色小镇创建的投入力度,支持其特色产业、人才项目建设等。
1.6.2 社会资本介入情况
当地政府正积极开展项目的市场推广,扩大项目的知名度与影响力,吸引优质社会资本参与本项目的投资建设运营。
第 2 章 可行性分析
2.1 项目满足要求情况分析
2.1.1 项目符合山东省财政厅《关于开展政府和社会资本合作“项目落地年”活动的实施意见》要求本项目建设符合《关于开展政府和社会资本合作“项目落地年”活动的实施意见》要求,符合《山东省创建特色小镇实施方案》的要求,是加快推进新型城镇化和深化城乡统筹发展的重要举措,也是改善临沂农村人居环境、促进临沂小城镇化进程的需要重要任务之一。本项目具有明显的公益性特征,属于准公益性项目。
2.1.2 PPP 项目相关政策的符合性
《国家发展改革委关于开展政府和社会资本合作的指导意见》(发改投资[2014]2724 号)文中规定: PPP 模式主要适用于政府负有提供责任又适宜市场化运作的公共服务、基础设施类项目。燃气、供电、供水、供热、污水及垃圾处理等市政设施,公路、铁路、机场、城市轨道交通等交通设施,医疗、旅游、教育培训、健康养老等公共服务项目。本项目涉及环境保护、农业、旅游、文化等公共服务领域,为公共服务供给工程,属于 PPP 项目相关政策支持范围,可采用 PPP 模式进行实施。因此,本项目符合 PPP 项目的相关政策。
2.1.3 拟定合作模式
本项目拟根据国务院、财政部、发改委、住建部及山东省政府力推的 PPP 合作模式相关文件精神(见国发办[2013]96 号、国发[2014]43 号、财金[2014]112、113 号,发改投资[2014]2724 号,鲁政办字〔2016〕149 号),通过法定程序引入社会资本,与临沂河东区重沟镇委托的政府平台公司,建立 PPP 合作模式。
2.2 行业主管部门和融资平台意愿
2.2.1 行业主管部门意愿
在用地方面,山东省对如期完成年度规划目标任务的,省里按实际使用指标一定比例给予奖励;对连续 2 年内未达到规划目标任务的,加倍倒扣省奖励的用地指标;在分配新增建设用地指标时积极支持特色小镇创建。从 2016 年起,省级统筹城镇化建设等资金,积极支持特色小镇创建,用于其规划设计、设施配套和公共服务平台建设等。鼓励省级城镇化投资引导基金参股子基金加大对特色小镇创建的投入力度,支持其特色产业、人才项目建设等。
2.2.2 融资平台意愿
山东省引导金融机构加大对特色小镇的信贷支持力度。创新融资方式,探索产业基金、股权众筹、PPP 等融资路径,加大引入社会资本的力度,用于特色小镇公共配套基础设施、公共服务平台以及创新孵化平台等项目的建设。
2.3 项目对社会资本的吸引力分析
项目定位明确,特色突出。以产业为基础,一业为主,多元发展,特色突出。产城融合,功能配套,实现产业、文化、旅游和社区有机结合,实现生产、生态、生活融合发展。宜居宜游,生态优美。人文气息浓厚,旅游特色鲜明,具有较稳定的投资价值和收益,并且可以得到政府纳入财政中长期预算的付费保障,对社会资本有一定的吸引力。
2.4 物有所值分析
2.4.1 提高公共财政使用效率
采用 PPP 模式,可以减轻政府公共财政预算,以较少的财政投入来带动更多的资金投入,提高了公共财政使用效率。同时引入社会资本,有利于发挥社会资金的能动性和创造性,有利于帮助提高工程建设效率和降低工程建设和运营成本,避免资金风险。
山东临沂特色小镇项目 PPP 项目中,项目公司组建时,政府授权企业的出资约为:A=(项目资本金)×(政府授权企业占股)。若采用传统采购模式,A作为自有资金,可投入的项目总资金约 A/0.2。采用 PPP 操作模式,通过法定程序选定社会资本,社会资本注入的资本金(社会资本在项目公司占股比例)与政府授权企业共同组建项目公司,项目公司融资额度大大提高,可实现(项目资本金/0.2)的总投资。显而易见,与政府传统采购模式相比,采用 PPP 模式能够明显提高自有资金的使用效率。
2.4.2 降低项目全生命周期成本,提高运营效率与质量,促进创新和竞争。
规范的PPP模式能够将政府的发展规划、市场监督、公共服务职能,与社会资本的管理效率、技术创新动力有机结合,减少政府对微观事物的过度参与。与传统政府采购模式相比,可以降低项目全生命周期成本,提高运营效率与质量,促进创新和竞争,更能实现“物有所值”目标。其原因在于风险转移,打包合同、发挥规模效应、调动私营部门创新、提高公共项目的质量等。
2.4.3 实现风险合理分配
传统的项目实施模式,项目的风险一般由政府承担;而 PPP(政府与社会资本合作)要求政府授权企业与社会资本组建项目公司,实现了政府与社会资本风险共担。
PPP 项目中,政府与社会资本风险分担的原则为:承担风险的一方应该对该风险具有控制力、能够将该风险合理转移、对于控制该风险有更大的经济利益、承担风险最有效等。具体到项目实施中,法律、政策和最低需求(如土地获取风险、项目审批风险、政治不可抗力等)风险由政府方承担;如期完成项目融资的风险、项目设计、建设和运营维护等商业风险(如完工风险、技术风险、运营风险以及建设工程不达标的风险等)以及获得项目相关保险等相关风险由 PPP 项目公司承担;而自然不可抗力风险则由双方共担。
第 3 章 初步实施安排
3.1 政府与社会资本的权利义务
1、政府主体的权利和义务
(1)政府主体的权利
①政府主体作为项目发起人,拥有对项目整个进程进行监督的权利;
②政府主体有权通过合法程序确认监理单位的权利,监理单位接收政府主体委派,费用由项目公司承担;
③在项目建设前对项目按约定程序进行审核的权利。
(2)政府主体的义务
①委派政府平台公司与社会资本主体共同出资设立项目公司;
②协助项目公司办理规划许可、用地许可、环评、项目立项、设计评审等;
③协助项目公司积极申请国家、省级专项资金,专项资金做到专款专用,计入政府可行性缺口补助;
④协助项目公司获得国家开发银行等优惠融资渠道贷款,降低项目建设成本;
⑤协调各部门与项目公司的对接事宜,提高项目前期审批效率;
⑥配合项目公司完成项目验收及结算工作;
⑦协助办理项目公司委托其办理的其它事宜。
2、社会资本主体的权利和义务
(1)社会资本主体的权利
①作为项目公司主要投资方,有权引进第三方机构对项目公司进行债权出资;
②作为项目投资方,有权组建项目公司;
③项目建设完成后按股权比例分取红利的权利。
(2)社会资本主体的义务
①与政府主体出资设立项目公司,且负责项目公司建设资金的融资工作,按时出资及按时完成项目融资的义务;
②协助办理经营项目公司所需的一切批准、许可和执照;
③协助项目公司申请并获取一切可能的投资鼓励、特惠和优惠;
④负责项目公司的注册;
⑤负责为项目公司融资提供增信服务等融资支持;
⑥协助办理项目公司委托其办理的其它事宜。
3、项目公司的权利义务
(1)项目公司的权利
①对项目所涉工程有依法进行发包的权利及项目建设的过程进行管理的权利;
②对本项目享有特许经营权;
③就项目实施过程中提供的公共服务要求政府付费的权利;
(2)项目公司的义务
①实施山东临沂特色小镇 PPP 项目建设过程中遵守法律法规、项目合同约定的义务;
②根据协议,完成山东临沂特色小镇项目 PPP 项目的投融资、建设、运营和管理维护;
③在合理的限度内,接受政府方的监督、检查,并为政府方监督、检查提供必要便利的义务;
④遵循常规管理维护惯例,加强对项目设施的运行维护和更新改造,确保项目设施完好并正常运行。
⑤按照国家安全生产法规和行业安全生产规范,加强安全管理,建立健全各项安全管理制度,落实安全生产责任制,确保安全生产。
3.2 风险及风险分担机制
PPP 模式,关键是在政府与社会资本合作中间通过适当的资源分配、风险分担和利益分享机制,最大限度地满足事先清晰界定的公共需求,实现参与各方的“双赢”或“多赢”的绩效结果。
表 3-1 风险分配方案

山东临沂特色小镇项目 PPP 项目可以通过相关权责约定,企业承担融资、建设、运营管理维护等风险,政府方承担政治风险、法律变更、行政审批服务等风险,实现风险的合理分担。
3.3 PPP 运作方式
3.3.1 PPP 运作方式选择
本项目属于准经营性项目,经营收费不足以覆盖投资成本,需政府补贴部分资金或资源,建议新建项目采用 BOT、BOOT、BOO 模式,存量项目采用 ROT等模式,项目公司通过政府 “可用性付费”以及“经营收费”获得合理收益回报。
3.3.2 投融资结构
本项目资本金比例应符合《国务院关于调整固定资产投资项目资本金比例的通知》(国发〔2009〕27 号)、《国务院关于调整和完善固定资产投资项目资本金制度的通知》(国发〔2015〕51 号)的要求。
3.3.3 政府配套安排
1. 山东临沂特色小镇项目范围内土地已完成前期土地整理;
2. 提供项目建设初期的临时供水、临时供电。
3.3.4 项目合作期限
合作期限确定以实现物有所值为目标,并且形成对项目公司的有效激励。本项目综合政府所需要的公共产品或服务的供给期间、项目资产的经济生命周期以及重要的整修时点、项目资产的技术生命周期、项目的投资回收期、项目设计和建设期间的长短、财政承受能力,结合现行法律法规关于项目合作期限的规定,建议在 10 年以上,15 年以下。表述为“M+N”年,M 为建设期,N 为经营期限。
3.3.5 收益回报方式
收益回报方式主要为政府付费及资产运营。考虑到本项目为新型城镇化建设项目,项目投资回报模式主要为使用者付费+可行性缺口补助形式。
3.3.6 退出机制
项目公司在项目合作期内,通过自主经营方式、政府运营补贴收回投资并取得合理回报,运营期期满后,项目公司在完成财务审计结算、会计报表编制、税务核查的基础上,按照公司法的操作规范及流程对项目公司采用清算注销方式退出,或股权锁定期满投资方通过股权转让方式实现投资退出。
3.4 项目公司设立情况
为了以最少的资源,向社会资本购买优质产品或服务,在项目合作方选择阶段,政府方通过对社会资本的融资能力、技术能力、运营管理能力等资格条件进行系统评审后,以公开招标方式选定社会资本合作方,与之依法设立自主运营、自负盈亏、具有独立法人资格的项目公司,作为 PPP 项目合同及项目其他相关合同的签约主体,负责项目具体实施。
项目公司的组建应当遵循《公司法》及其他法律法规中关于公司组建的强制性规定,同时,也应满足双方签订的协议中对于组建项目公司的要求。
本项目由临沂市河东区重沟镇镇政府委托相关平台公司与社会资本共同出资组建新的项目公司,政府方与通过法定形式选定的社会资本按协商的股权比例出资设立。
3.5 项目实施流程及安排
3.5.1 项目识别
项目发起——项目筛选——物有所值评价+财政可承受能力论证
3.5.2 项目准备
管理架构组建——实施方案编制——实施方案审核
3.5.3 项目采购
资格预审——采购文件编制——响应文件评审——谈判与合同签署
3.5.4 项目执行
项目公司成立——融资管理——绩效监测与支付——中期评估
3.5.5 项目移交
移交准备——性能测试——资产交割——绩效评估
第 4 章 交易结构
4.1 投融资结构
4.1.1 总投资及构成
山东临沂特色小镇 PPP 项目主要实现农业旅游生态化、产业化。项目总投资包括项目建设投资(包括建筑安装工程费用、工程建设其他费用、预备费)、建设期利息。
1. 建设投资
建设投资分成建筑安装工程费用、工程建设其他费用和预备费三部分。
建筑安装工程费用以最终以经过政府部门审计的竣工结算为确定数额。项目建设内容主要包括景观大门、景观大道、游客中心、生态停车场、特色商业街、民间艺人坊、沭河人家民宿、沭河青青农场等 。
工程建设其他费用主要包括以下内容:土地费用、可行性研究费、环境评估费、节能评估费、地质灾害评估费、勘察设计费、招标代理费、造价咨询费、工程监理费、检验试验费、工程保险费、场地准备及临时设施费、建设单位管理费等。预备费暂只考虑基本预备费,基本预备费率可按 5%考虑。
2. 建设期利息
本项目融资部分在建设期内按项目建设进度投入,建设期利息按照年度投资额分年计算,利率暂按中国人民银行同期五年期以上贷款基准利率进行估算。建设期利息转入项目总投资,无需当年支付。建设期利息计算公式为:
式中:
Q——建设期利息;
Pt-1——按单利计算,为建设期第t-1 年末借款累计额;
At ——建设期第t 年借款额;
i——借款年利率;
t——建设期年限,t=1,2,3;
4.1.2 资金来源及投入方式
1.总投资
(1) 资金来源:山东临沂特色小镇 PPP 项目全过程所需资金由中标社会资本与政府授权的出资人合资成立本项目的项目公司筹措。本项目资金来源为项目公司资本金部分及融资部分。
(2) 投入模式:本项目总投资资金的使用及安排以成本最低、效率最高为基本原则,项目公司根据项目建设进度计划安排项目的资金投入计划。政府授权的出资人和中标社会资本按股权比例、资金投入计划足额投入项目资本金;项目公司根据项目资金投入计划制定项目融资计划并负责完成项目融资。
2. 项目资本金
根据《国务院关于调整固定资产投资项目资本金制度的通知》(国发〔2015〕51 号)有关规定:“城市和交通基础设施项目:城市轨道交通项目由 25%调整为20%,港口、沿海及内河航运、机场项目由 30%调整为 25%,铁路、公路项目由25%调整为 20%。房地产开发项目:保障性住房和普通商品住房项目维持 20%不变,其他项目由 30%调整为 25%”。因此该项目资本金可按总投资的 20% 考虑。
政府授权的出资人与社会资本方根据股权比例以现金形式足额出资资本金。
4.1.3 项目资产的形成和转移
项目公司在项目合作期内,通过自主经营方式、政府付费、政府运营补贴收回投资并取得合理回报,在项目经营期满后,项目公司将资产在资产移交日无偿移交给政府。
4.2 回报机制
4.2.1 回报机制分类
PPP 项目的回报机制主要包括使用者付费、可行性缺口补助和政府付费三种。政府付费是指政府直接付费购买公共产品和服务,主要包括可用性付费、使用量付费和绩效付费。通常用于不直接向最终用户提供服务的终端型基础设施和公用事业项目,如市政污水处理、水源净化等项目,或市政道路等不具备收益性的项目。政府付费的依据主要是设施可用性、产品和服务使用量和质量等要素。
使用者付费,是指由最终消费用户直接付费购买公共产品和服务。通常用于可经营系数较高、财务效益良好、直接向最终用户提供服务的基础设施和公用事业项目,如市政供水、城市管道燃气、高速公路等。项目公司直接从最终用户处收取费用,以回收项目的建设和运营成本并获得合理收益。
可行性缺口补助,是指使用者付费不足以满足社会资本或项目公司成本回收和合理回报,而由政府以财政补贴、股本投入、优惠贷款和其他优惠政策的形式,给予社会资本或项目公司的经济补助。通常用于可经营性系数较低、财务效益欠佳、直接向最终用户提供服务但收费无法覆盖投资和运营回报的项目,如医院、学校、文化及体育场馆、保障房等。
4.2.2 项目回报机制
本项目采取市场化运作的方式,由政府授权的出资人与通过法定方式选择的社会资本方共同组建项目公司,项目公司对项目进行投融资、建设及运营维护管理。根据项目建设内容和项目性质,山东临沂特色小镇 PPP 项目拟采用可行性缺口补助的回报机制。项目收入来源包括使用者付费、政府的可行性缺口补助。
1. 使用者付费
项目运营期项目公司运营维护产生的运营收入归为使用者付费收入,主要包括特色商业街、民间艺人坊、沭河人家民宿、沭河青青农场的管理运营收入。
2. 可行性缺口补助
当使用者付费不足以满足项目公司成本回收和合理回报时,政府需从运营开始到合作期满,对项目公司进行补贴(补贴金额仅对项目公司中社会资本方投资进行测算)。每年运营补贴可按下列公式进行计算。
第 N 年政府运营补贴金额=当年回收社会投资资本金+当年社会资本金投资回报+当年还本+当年付息+当年运营直接成本-当年实际使用者付费收入注:
(1)当年回收社会投资资本金=回收社会投资资本金/运营期。其中,回收社会投资资本金=社会投资资本金+建设期社会投资资本金投资回报总额;
(2)当年社会资本金投资回报=(回收社会投资资本金总额-年初累计已回收社会投资)×社会资本金投资回报率。
(3)还本付息:采用等额还本,利息照付模式(或采用等额本息的还款方式)。
(4)社会资本金投资回报率按签订的项目合同中的社会资本金投资回报率为结算依据。
4.2.3 财政预算工作安排
政府方承诺依法负责将本项目支付(政府运营补贴金额-政府绩效考核扣款)依法纳入财政预算;并完善财政资金统筹,确保财政资金优先依约用于履行政府支付义务。
第 5 章 监管架构
5.1 授权关系
本项目授权关系主要是政府对项目实施机构和政府出资人的授权。
5.2 监管方式
监管方式主要包括履约管理、行政监管和公众监督等。
重视项目实施中的监督管理。在提供优惠政策的同时,政府对项目实行严格的合同管理,并实施公开透明的一系列监管措施,督促项目单位按照工程监理制、质量责任制和项目招投标制的要求,加强工程质量和进度管理,坚决杜绝“豆腐渣”工程。对督查中发现的情况和问题,公开向社会进行通报,督查结果在县、市主要媒体进行公示。
5.2.1 履约管理
为确保PPP项目在较长的合同期内,地方政府有能力及时、足额按照合同履约,2014年末和2015年财政部已制定一系列制度规范(详见《关于规范政府和社会资本合作合同管理工作的通知》财金〔2014〕156号)。财金〔2014〕156号全面系统介绍PPP项目合同体系,说明各主要参与方在PPP项目中的角色及订立相关合同的目的,阐述PPP项目合同的主要内容和核心条款,具体分析合同条款中的风险分配原则、基本内容和权利义务安排。同时,从付费机制和行业领域两个方面,详细剖析不同类型PPP项目合同中的核心要素和特定条款。
另外,财政部也明确要求统筹评估和控制PPP项目的财政支出责任,将PPP项目的财政支出责任纳入预算管理,并由上级财政部门对下级财政部门进行监管,从而对政府履行合同义务形成有效约束。关于本项目的履约管理具体可从以下两方面进行:
(1)一般情况下,履约管理最主要的方式就是合同控制,因此为保证项目公司严格按照特许经营权的范围履约,授权方可根据合同内容对项目公司的融资、建设、运营、维护等义务进行定期监测。对项目产出的绩效指标编制季报和年报,并报财政部门(政府和社会资本合作中心)备案。
(2)在项目协议中设置相应的履约条款。履约管理在合同控制中主要体现为履约条款及履约担保,即在特许经营协议生效后,由项目公司向授权方出具可接受格式的履约保函,以保证项目公司履行本协议项下建设、运营维护项目设施等的义务。项目公司在特许经营期内应保持保函数额的固定性及保函的有效性。
5.2.2 行政监管
行政监管是政府对其辖区内某些事物的控制。区别于行政管理及司法监管。
行政监管主要分为两个阶段,一是项目采购方式的监管;二是项目建设拥有运营时期的绩效监管(包括质量、价格、服务水平和财务等方面的监管)。
行政监管主要包括以下几方面:
1、项目前期。对社会资本的选择、PPP项目立项进行审计监管;要严格按照《政府采购法》以及财政部《政府和社会资本合作模式操作指南(试行)》、《政府采购竞争性磋商采购方式管理暂行办法》等相关规定,按照“公开”、“公平”、“规范”的原则实施PPP项目投资人的选择;
2、项目建设期。对PPP合同及相关工程合同进行审计监管,对工程支付和工程造价的跟踪审计监管,对项目各参与单位的财务管理的审计监管;
3、项目运营阶段。会同行业主管部门、项目实施主体(项目公司)对PPP项目进行中期评估,重点分析项目运行的合规性、适应性、合理性,科学评估风险,制定应对措施。
5.2.3 公众监督
由于PPP模式基本都属于公共设施建设项目,所以跟公众利益密切相关,缺乏公众的参与、认可和监督,PPP项目的推出就是存在问题的,其价值和建设运营质量就会是存疑的,同时其落实过程中来自公众的阻力也将难以排除,各签约方也可能都不遵守契约内容,直接导致项目实施和管理的内在不稳定性。因此,本项目为了能够保证项目的公共价值、公正性和可行性,引入公众监督是必不可少的,必须建立舆论监督和委托第三方监督工作机制,建立健全社会监督网络和舆论监督反馈,形成有效的、完善的社会监督。
在项目前期及项目实施过程中不仅需要开展民意调查、公开听证等监督方式,还需设立沟通机构随时听取民众的意见。并及时在政府相关网站上公布本项目的实施进展,让公众从项目规划到合约谈判一直参与项目的进展,公众的利益能够在政府和私营机构的合约中得到反映,从而使本项目得到公众充分的认可,使项目的实施流畅地进行下去。
5.3 绩效考核
山东临沂特色小镇PPP项目政府的日常监管机构,按照相应合同文本进行监管,鼓励推进第三方评价,对项目的投资强度、绩效目标实现程度、运营管理、资金使用、公共服务质量、公众满意度等方面进行综合评价,评价结果应依法对外公开,接受社会监督。同时,要根据评价结果,依据合同约定调整价格、补贴,给予奖惩,激励社会资本通过管理创新、技术创新提高公共服务质量。
项目实施机构应每年对项目进行中期评估,委托第三方审计机构进行审计,重点分析项目运行状况和合同的合规性、适应性和合理性;及时评估已发现问题的风险,制订应对措施,并报相关部门备案。
本项目的年度绩效考核体系包含二个方面,分别为建设期绩效考核指标、运营维护期绩效考核指标。项目实施过程中,采用何种方法进行绩效考核、考核具体内容及绩效考核扣款标准的确定由政府和项目公司协商签订。在项目运营过程中,政府根据绩效考核结果,在每年的政府运营补贴金额中减去“绩效考核扣款”。
第 6 章 采购方式
6.1 采购原则
本项目采取 PPP操作模式,为了规范政府和社会资本合作项目政府采购(以下简称 PPP项目采购)行为,维护国家利益、社会公共利益和政府采购当事人的合法权益,按照相关法律、法规的要求完成社会资本的采购。
6.2 采购方式及相关法律依据
6.2.1 采购法律依据
1. 财政部关于印发政府和社会资本合作模式操作指南(试行)的通知财金{2014}113号;
2.《政府和社会资本合作项目政府采购管理办法》;
3.《招标投标法》(主席令第 21号);
4.《招标投标法实施条例》(国务院令第 613号);
5.《政府采购法》(主席令第 68号);
6.《政府采购法实施条例》(国务院令第 658号);
7.《政府采购货物和服务招标投标管理办法》(财政部令第 18号);
8.《政府采购竞争性磋商采购方式管理暂行办法》(财库【2014】214号)
9.《政府采购非招标采购方式管理办法》(财政部令第 74号);
10.其他国家相关法律法规。
6.2.2 PPP 项目常采用的五种采购方式
《政府和社会资本合作项目政府采购管理办法》财库〔2014〕215号中提出,PPP项目采购方式有公开招标、邀请招标、竞争性谈判、竞争性磋商、单一来源采购。采购人根据 PPP项目的采购需求特点,依法选择适当的采购方式。
1.公开招标
公开招标主要适用于核心边界条件和技术经济参数明确、完整、符合国家法律法规和政府采购政策,且采购中不作更改的项目;
2. 邀请招标
(1)具有特殊性,只能从有限范围的供应商处采购的;
(2)采用公开招标方式的费用占政府采购项目总价值的比例过大的;
3. 竞争性谈判
(1)招标后没有供应商投标或没有合格的或重新招标未能成立的;
(2)技术复杂或者性质特殊,不能确定详细规划或具体要求的;
(3)采用招标所需时间不能满足用户紧急需要的;
(4)不能事先计算出价格总额的。
4.竞争性磋商
(1)政府购买服务项目;
(2)技术复杂或性质特殊,不能确定详细规格或具体要求;
(3)因艺术品采购、专利、专有技术或服务的时间、数量事先不能确定等原因不能事先计算出价格总额的;
(4)市场竞争不充分的科研项目,以及需要扶持的科技成果转化项目;
(5)按照招投标法及其实施条例必须进行招标的工程建设项目以外的工程建设项目。
5. 单一来源采购
(1)只能从唯一供应商处采购的;
(2)发生了不可预见的紧急情况下不能从其他供应商处采购的;
(3)必须保证原有采购项目一致性或服务配套的要求,需要继续从原供应商处添购,且添购资金总额不超过原合同采购金额百分之十。
6.2.3 本次采购方式选择
根据项目本身特性和实际情况,依据相关法律法规,本次山东临沂特色小镇PPP项目拟采用公开招标方式采购社会资本。
6.2.4 依法改变采购方式
有下列情形之一者,申请采用竞争性磋商方式选择社会资本;
1. 第二次公告报名只有两家
2. 第二次公告,资格审查合格社会资本只有两家
3. 第二次公告,递交响应文件只有两家
有下列情形之一者,申请采用单一来源采购方式选择社会资本;
1. 第二次公告只有一家单位报名且资格审查合格
2. 第二资公告,在竞争性磋商过程中,只有一家单位参加磋商并最后报价如二次公告无社会资本报名或没有社会资本符合资格条件要求,则由采购人或评审委员会宣布本次采购终止,并由采购人按照相关规定对后续工作进行安排。
6.3 公开招标采购过程
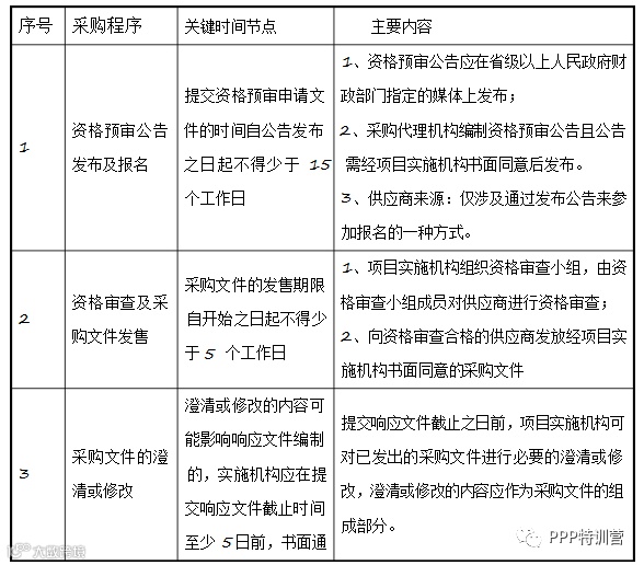
6.3.1 公开招标采购方式流程




关注”资金和项目的桥梁“,阅读更多精彩文章
热门排行榜
1、2017年农业补贴开始申请!31个补助项目教你如何拿到!
2、在北京买一套房的钱,出国都能干些啥?
3、全面解析BOT、BT、TOT、TBT和PPP投融资模式
4、无数老板都不知道的,生意越做越大的秘密
5、旅游开发PPP项目设计要点分析
回复“热门文章",即可阅读往期精彩文章。

戳“阅读原文”,了解更多关于我们!觉得赞就随手投个票!

