
方案一:PPP项目投融资方案
目录
第一节 融资方案概述
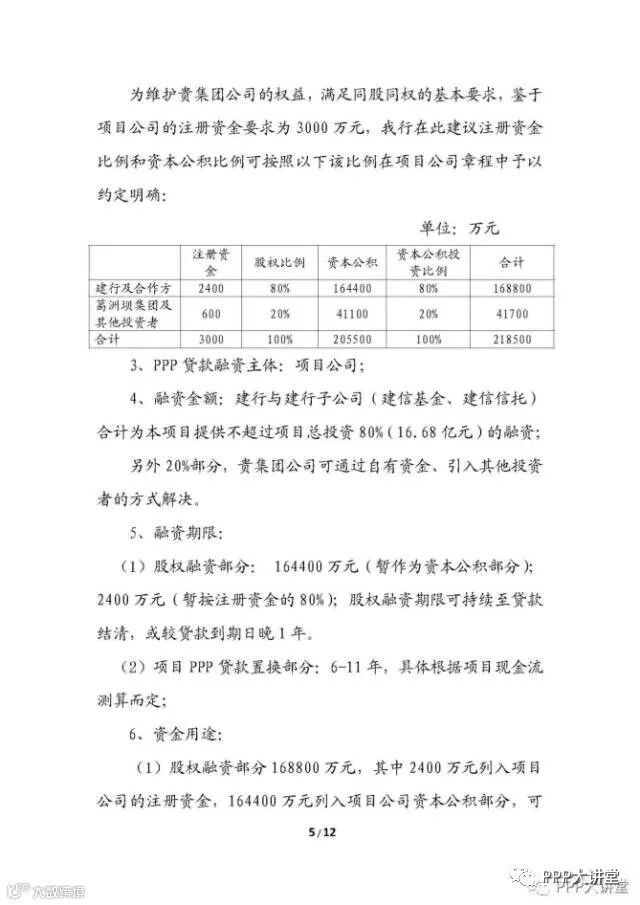
一、项目公司股权结构
二、投(筹)资模式
三、投(筹)资结构
四、融资规模和渠道
第二节 项目财务方案
一、项目建设总投资估算
二、营运成本构成估算
三、项目总成本费用估算概述
四、项目现金流量表测算
五、项目净现值、收益率、投资回收期等财务指标情况
六、财务风险分析及要求
第三节 建设资金需求及投资计划
一、项目建设进度计划
二、资本金到位计划
三、银行融资计划
四、资金投资使用计划
第四节 投融资方案其他需要说明的内容
方案一:投融资方案
第一节 融资方案概述
霍邱县城区道路工程PPP项目总投资约9.5亿元,其中前期费用4亿元,建安费用约5.5亿元,中标企业与xxxxxxxx公司共同组建项目公司负责投资建设,其中项目公司的注册资本金为本项目投资总额的20%即19000万元,其中中标企业出资17100万元(占项目公司的90%)xxxxxxxx公司出资1900万元(占项目公司的10%)。结合我公司自有资金的规模和融资渠道,本项目的前期费用由我公司自有资金出借,建安资金由我公司负责融资,融资额在36000万元,在中标PPP合同签订后6个月内完成融资。本案将对融资规模、融资方式、融资使用、融资风险等进行综述。
一、项目公司股权结构
本融资方案工程造价暂按5.5亿元考虑,另需承担前期费用4亿元,项目总投资共计9.5亿元。霍邱县城镇建设投资有限公司(以下简称“霍邱城投公司”)作为政府方出资代表,与社会资本共同组建项目公司。其中,霍邱城投公司占股比例为10%;中标社会资本占股比例为90%。项目公司注册资本为壹亿柒仟万元人民币(为项目总投资的20%),注册资金须在中标企业合同签订后30日内全额到帐,项目公司的注册资本金专门用于本项目的投资、建设、运营及维护等,亦可用来支付前期费用。
二、投(筹)资模式
本工程为PPP项目,我公司根据自身财务状况计划采用投入自有资金和商业融资方式筹措本工程建设资金。商业融资采用银行信贷、商业信用担保相结合的融资模式。采用这种筹资方式可以针对工程实际进度情况按资金投入计划适时投入,同时考虑积极整合我公司作为市政工程施工企业在劳力、设备、材料等方面的资源优势,以确保工程顺利实施。
三、投(筹)资结构
本工程投(筹)资结构主要由集团公司自有资产和商业融资构成。自有资产由集团公司现金投入和资产投入(现有材料储备、自有机械设备)构成,商业融资主要由银行信贷、抵押贷款、商业信用担保构成,项目投(筹)资结构图和资金来源图如下。

四、融资规模和渠道
本项目融资主要是建安资金投入期的融资,前期费用由我公司自有资金借出,项目公司注册资本金(我公司承担部分为17100万元)由我公司自有资金注入。现中国农业银行承诺在我公司中标后,提供贷款为95000万元、徽商银行给我公司授信额度为7.6亿元,完全可以保证本项的融资额要求。(银行授信及贷款意向书附后)
第二节 项目财务方案
本项目合作期限为13年,通过资格预审和竞争性磋商,中标单位成立存续的项目公司,建设期为3年,运营期为10年,从项目建设竣工后一年开始,政府开始逐步回购,直至第13年回购完成。
本项目的财务测算的依据是业主提供的相关数据、本公司的实际情况和市场风险及实际经验,最后经测算的本项目全部投资内部收益率为5.09%,项目投资回收期为10.35年,折现率为银行同期基准利率时的净现值为805.11万元,增值税按国家现行税收政策执行,企业所得税按25%征收。
财务分析测算的有关边界条件如下:
a、项目公司的股权结构。项目公司注册资本金××××万元,政府平台公司出资××××万元,持股10%,中标公司持股90%,出资16200万元,注册资本金第一次出资不低于500万元,其余资本金根据项目资金需求按照持股比例分批到位。
b、项目建设期为3年,总投资额60000万元,第一年完成产值约30%,第二年完成产值约40%,第三年完成产值30%。项目第二年底结顶,第三年底竣工。
c、本项目预付工程款10%,在项目开工第一个月底支付,工程进度款为每月工作量的75%,第三年竣工后支付至85%,用预付款抵扣该差额的10%,第五年结算完成付至95%。项目总额的5%为质量保证金,竣工满一年退30%,满二年退30%满三年退20%,满四年退10%,满五年退剩余10%。
d、履约保证3000万元为现金保证,项目第二年底结顶时退50%,即1500万元,第三年底竣工时退剩余50%,即1500万元。
e、建设期投入使用资金的顺序为:项目公司注册资本金,银行贷款。工程项目进度款每2个月支付一次,时间点为次月底,直至支付完成。
f、项目公司建设期费用由施工方承担,项目公司运营期的运营成本有项目公司承担。
g、项目回购方式为:通过股权溢价和资产溢价进行回购,回购款为建设成本+资金利息。第4年回购20%,以后年度等额回购,第5年至第13年每年回购8.89%。
h、每半年向银行支付一次资金利息,利息由项目公司支付。
i、银行资金成本年利率为基准利率上浮10%,目前5年以上贷利率为5.39%;政府平台公司××××万元的注册资本不考虑资金成本。
j、政府平台公司回购支付利息,按照投资总成本减去政府平台公司资本金××××万元后的余额,再乘5年以上贷款基准利率上浮15%计算。
k、政府回购支付利息时,不包括项目履约保证金3000万元和项目公司的运营费用。
本项目收入是政府回购项目支付的回购款,包括建设工程款和利息。项目的总投资金额由工程建设费、其他费用等构成,总投资额为6亿元(含政府平台公司资本金出资),政府平台公司回购款总收入为(建设成本-政府平台公司资本金出资+利息)76250万元。
本项目的支出包括工程建设费用56400万元,其他建设费用3600万元,税金及附加538万元,融资费用12329万元,运营支出648万元。
本项目的预期盈亏基本持平,资金收支保持平衡。
具体数据详见以下测算附表。
一、项目建设总投资估算
项目建设总投资估算汇总表
二、营运成本构成估算
本项目的运营成本估算如下表。
运营成本估算基础数据表
| 项目 | 参数取值 | 单位 | |
| 工资福利费 | 职工人数 | 3 | 人 |
| 年平均工资及福利费 | 78000 | 元/人·年 | |
| 相关取费 | 日常检修维护费 | 6 | 万元/年 |
| 管理费 | 10 | 万元/年 | |
| 保险费-建工一切险 | 房屋:0.125% | 百分比 | |
| 道路:0.25% | |||
| 桥梁:0.3% | |||
| 保险费-团体意外伤害险 | 0.02% | 百分比 | |
| 保险费-财产险 | 房屋:0.04% | 百分比 | |
| 道路:0.1% | |||
| 保险费-机器损害险 | 0.08% | 百分比 | |
| 保险费-雇主责任险 | 管理人员:300 | 元/人·年 | |
| 维护人员:460 | |||
| 保险费-公众责任险 | 25000 | 元/年 | |
| 其他 | 水费 | 1.5 | 万元/年 |
| 电费 | 2 | 万元/年 | |
| 其他 | 4.5 | 万元/年 | |
说明:上表包含的运营成本仅限于维持项目公司正常运营所需的开支,工程建设其他费用中除建设单位管理费、保险费用外,其他工程建设费用均未包含。
日常运营维护费用表
金额单位:万元
三、项目总成本费用估算概述
项目公司总成本费用包括运营成本和财务成本,其中运营成本仅包括维持项目公司运营所需的必要开支,财务成本是以项目公司的名义向外部银行融资产生的利息支出。
总成本费用表
单位:万元
四、项目现金流量表测算
全部投资现金流量表
单位:万元

五、项目净现值、收益率、投资回收期等财务指标情况
(一)项目净现值
折现率为同期银行基准利率,即年利率4.9%时,项目的累计净现值为3044.72万元,折现率为5.1%时,项目的累计净现值为-81.63万元,具体折算明细表如下。
项目净现值折算表
单位:万元
(二)投资收益率
项目投资内部收益率是指项目计算期内净现值流量现值累计等于零时的折现率,即FIRR作为折现率使以下等式成立。

其中:
CI:项目现金流入量;
CO:项目现金流出量;
(CI-CO)t:第t年的净现金流量;
n:财务计算期(对于PPP项目为政府和社会资本合作期)
FIRR:财务内部收益率。
根据项目净现值折算表,使用插值法求本项目的内部收益率,计算如下:
NPV(4.9%)=3044.72
NPV(5.1%)= -81.63
FIRR=4.9%+(5.1%-4.9%)*3044.72/(3044.72+81.63)=5.09%
即本项目的投资内部收益率为5.09%
(三)投资回收期
项目投资回收期即项目净收益回收投资所需要的时间,根据本项目净现值折算表,累计净现金流量由负值变为零的时点,即为本项目的投资回收期。
本项目投资回收期=10+2103.41/(2103.41+3871.29)=10.35年
六、财务风险分析及要求
(一)财务风险分析
本项目存在一定的财务风险,主要有以下几个方面。
1、项目的净现值风险。根据前面的财务测算,本项目的累计净现值为805.11万元,金额比较低,且折算率仅为同期银行基准利率4.9%,在同项目社会必要报酬率5.1%以上时,会出现净现值为负数,即为不可行项目,存在一定的财务风险,
2、项目的内部收益风险。根据测算,本项目的全部投资内部收益率为5.09%,内部收益率比较低,而且项目本身存在一些不确定的因素,困难导致项目收益率会更低。
3、项目投资回收期风险。根据测算,本项目的投资回收期为10.35年,回收期限非常的长,若招标人不能按合同及时履行义务,则回收期限会更加的漫长,导致项目的运营成本和财务费用的加大,存在一定的财务风险。
4、偿还到期债务风险。本项目投资除了项目公司资本金外,还有大部分的投资是通过项目公司对外的融资,银行和金融公司对外融资有期限要求,到期要还款付息,而本项目的周期非常的长,若招标人不能及时履行合同,及时进行回购,则可能导致项目公司不能偿还到期债务,存在违约风险。
(二)对招标人的要求
为保证项目建设顺利推进,同时保证本项目财务的可行性,避免不必要的财务风险,对招标人提出以下要求。
1、允许项目公司注册资本金分次到位,为避免造成资金沉淀,增加财务成本,招标人应允许项目公司的注册资本金分次到位,我公司将根据项目施工计划及资金需求,在不影响项目建设进度的条件下,分批次注入资本金。
2、招标人在项目建设完成后,能够对项目及时进行回购,前期回购比例适当大些,这样可以及时偿还项目公司债务,降低财务成本,同时也可以缩短项目投资回收期。
3、项目公司发生的地方性税费,招标人应给予减免,这样可以减轻项目公司的资金压力,也可以降低项目公司的成本费用,从提高项目财务收益的可行性。
第三节 建设资金需求及投资计划
一、项目建设进度计划
本项目建设期为3年,总投资额60000万元,第一年完成产值约30%,第二年完成产值约40%,第三年完成产值30%。项目第二年底结顶,第三年底竣工,项目建设进度计划如下表。
项目建设进度计划表
| 时间计划 | 完成产值(万元) | 完成进度部位 |
| 2017年1月 | 0 | 施工准备 |
| 2017年2月 | 400 | 桩基工程完成10% |
| 2017年3月 | 1333 | 桩基工程完成35% |
| 2017年4月 | 1333 | 桩基工程完成35% |
| 2017年5月 | 1200 | 桩基工程完成20%,土方工程开始 |
| 2017年6月 | 1133 | 土方工程及地下室结构完成10% |
| 2017年7月 | 1500 | 土方工程及地下室结构完成15% |
| 2017年8月 | 1500 | 土方工程及地下室结构完成15% |
| 2017年9月 | 2000 | 土方工程及地下室结构完成20% |
| 2017年10月 | 2000 | 土方工程及地下室结构完成20% |
| 2017年11月 | 2000 | 土方工程及地下室结构完成20% |
| 2017年12月 | 2200 | 上部结构完成11% |
| 2018年1月 | 2200 | 上部结构完成11% |
| 2018年2月 | 2400 | 上部结构完成11% |
| 2018年3月 | 2200 | 上部结构完成11% |
| 2018年4月 | 2200 | 上部结构完成11% |
| 2018年5月 | 2200 | 上部结构完成11% |
| 2018年6月 | 2200 | 上部结构完成11% |
| 2018年7月 | 2200 | 上部结构完成11% |
| 2018年8月 | 2200 | 上部结构完成11% |
| 2018年9月 | 2400 | 上部结构完成12% |
| 2018年10月 | 1267 | 上部结构完成12% |
| 2018年11月 | 1267 | 上部结构完成12% |
| 2018年12月 | 1267 | 上部结构完成12% |
| 2019年1月 | 1200 | 上部结构完成12% |
| 2019年2月 | 1267 | 上部结构完成12% |
| 2019年3月 | 1267 | 上部结构完成12% |
| 2019年4月 | 1267 | 上部结构完成12% |
| 2019年5月 | 1267 | 上部结构完成12% |
| 2019年6月 | 1267 | 上部结构完成12% |
| 2019年7月 | 1267 | 上部结构完成12% |
| 2019年8月 | 1267 | 上部结构完成12% |
| 2019年9月 | 2267 | 室外完20%,上部结构完成10% |
| 2019年10月 | 2267 | 室外完20%,上部结构完成10% |
| 2019年11月 | 2400 | 室外完20%,上部结构完成11% |
| 2019年12月 | 2400 | 室外完成 |
| 产值合计 | 60000 |
二、资本金到位计划
若我公司中标,将在PPP项目合同签订后60天内成立项目公司,成立时到位资本金不少于500万元,后续资本金将根据资金需求分步到位,及时保证项目建设进度,资本金到位计划如下表。
注册资本金到位计划表
| 时间计划 | 投资金额(万元) | 备 注 |
| 2017年1月 | 5640 | 股东同比例到位 |
| 2017年2月 | 1500 | 股东同比例到位 |
| 2017年3月 | 1000 | 股东同比例到位 |
| 2017年4月 | 1000 | 股东同比例到位 |
| 2017年5月 | 900 | 股东同比例到位 |
| 2017年6月 | 850 | 股东同比例到位 |
| 2017年7月 | 1125 | 股东同比例到位 |
| 2017年8月 | 1125 | 股东同比例到位 |
| 2017年9月 | 1500 | 股东同比例到位 |
| 2017年10月 | 1500 | 股东同比例到位 |
| 2017年11月 | 1500 | 股东同比例到位 |
| 2017年12月 | 360 | 股东同比例到位 |
| 投资合计 | ×××× |
三、银行融资计划
根据本项目建设进度计划及资金需求计划,经测算安排,建设期及运营期年度融资借款还款计划如下表。
年度贷款还款计划表
单位:万元
| 年份 | 长期贷款余额 | 流动资金贷款余额 | 新增贷款 | 贷款还本 |
| 第1年 | 1290 | 1290 | ||
| 第2年 | 18690 | 17400 | ||
| 第3年 | 33540 | 14850 | ||
| 第4年 | 30780 | 5640 | 8400 | |
| 第5年 | 27892.67 | 846 | 3733.33 | |
| 第6年 | 25005.34 | 846 | 3733.33 | |
| 第7年 | 21836.01 | 564 | 3733.33 | |
| 第8年 | 18384.68 | 282 | 3733.33 | |
| 第9年 | 14933.35 | 282 | 3733.33 | |
| 第10年 | 11200.02 | 3733.33 | ||
| 第11年 | 7466.69 | 3733.33 | ||
| 第12年 | 3733.36 | 3733.33 | ||
| 第13年 | 0 | 3733.36 | ||
| 合计 | 42000 | 42000 | ||
| 利率 | 长期贷款 | 5.39% | ||
| 流动资金贷款 | ||||
四、资金投资使用计划
本项目预付工程款10%,在项目开工第一个月底支付,工程进度款为每月工作量的75%,第三年竣工后支付至85%,用预付款抵扣该差额的10%,第五年结算完成付至95%。项目总额的5%为质量保证金,竣工满一年退30%,满二年退30%满三年退20%,满四年退10%,满五年退剩余10%。根据项目建设进度计划及资金需求,本项目的资金投资计划如下表。
资金投资使用计划表
| 时间计划 | 投资金额(万元) | ||
| 自有资金 | 债务资金 | 投资小计 | |
| 2017年1月 | 5640 | 5640 | |
| 2017年2月 | 1500 | 1500 | |
| 2017年3月 | 1000 | 1000 | |
| 2017年4月 | 1000 | 1000 | |
| 2017年5月 | 900 | 900 | |
| 2017年6月 | 850 | 850 | |
| 2017年7月 | 1125 | 1125 | |
| 2017年8月 | 1125 | 1125 | |
| 2017年9月 | 1500 | 1500 | |
| 2017年10月 | 1500 | 1500 | |
| 2017年11月 | 1500 | 1500 | |
| 2017年12月 | 360 | 1290 | 1650 |
| 2018年1月 | 1650 | 1650 | |
| 2018年2月 | 1200 | 1200 | |
| 2018年3月 | 1650 | 1650 | |
| 2018年4月 | 1650 | 1650 | |
| 2018年5月 | 1650 | 1650 | |
| 2018年6月 | 1650 | 1650 | |
| 2018年7月 | 1650 | 1650 | |
| 2018年8月 | 1650 | 1650 | |
| 2018年9月 | ×××× | ×××× | |
| 2018年10月 | 950 | 950 | |
| 2018年11月 | 950 | 950 | |
| 2018年12月 | 950 | 950 | |
| 2019年1月 | 950 | 950 | |
| 2019年2月 | 1200 | 1200 | |
| 2019年3月 | 950 | 950 | |
| 2019年4月 | 950 | 950 | |
| 2019年5月 | 950 | 950 | |
| 2019年6月 | 950 | 950 | |
| 2019年7月 | 950 | 950 | |
| 2019年8月 | 950 | 950 | |
| 2019年9月 | 1700 | 1700 | |
| 2019年10月 | 1700 | 1700 | |
| 2019年11月 | ×××× | ×××× | |
| 2019年12月 | ×××× | ×××× | |
| 2020年7月 | 5640 | 5640 | |
| 2021年2月 | 846 | 846 | |
| 2022年2月 | 846 | 846 | |
| 2023年2月 | 564 | 564 | |
| 2024年2月 | 282 | 282 | |
| 2025年2月 | 282 | 282 | |
| 投资合计 | ×××× | 42000 | 60000 |
第四节 投融资方案其他需要说明的内容
需要说明的是,根据国家有关规定,目前的金融政策对以财政资金为还款来源的项目贷款进行了比较严格的限制,所以投标人若中标本项目,在实施过程中,需要招标人提供必要配合条件以满足银行融资要求,以确保本项目的建设。
方案二:PPP项目投融资方案
目录
第一节 项目融资方案
一、项目PPP合作模式
二、项目公司股本金方案
三、项目贷款融资方案
四、资金筹措的应急预案
五、项目融资风险分析及其控制方案
第二节 资本金比例、筹措
第三节 债务资金筹措
第四节 融资计划概述
第一节 项目融资方案
一、项目PPP合作模式
福鼎市文化艺术中心PPP项目总建筑面积为××平方米,工程造价约××××万元,建设工期××年,运营期×××年。项目采用PPP模式投资建设,若我公司有幸中标,将根据招标要求,与政府指定的平台公司共同组建项目公司,项目公司注册资本金为××××万元,公私合营比例×:×,项目公司资金实行专户管理。根据投标文件确定的合作期,政府平台公司完成投资回报支付后,我公司将项目公司股权转让给政府指定的平台公司,项目公司成为政府平台公司的全资子公司。
本项目PPP模式合作示意图
二、项目公司股本金方案
(一)项目公司注册资本金
项目公司注册资本金为××万元,公私合营比例×:×,政府平台公司出资××××万元,股权比例为××%,我公司出资××××万元,股权比例为××%。
我公司准备对本项目投入自有资金××××万元,作为注册资本金注入项目公司,作为该项目前期建设资金,见附表一。
附表一:项目公司注册资本金来源和金额表
| 注册资本金来源 | 金额(万元) | 股权比例 | 占总投资百分比 |
| 政府平台公司 | ×××× | ××% | ××% |
| 投标人公司 | ×××× | ××% | ××% |
| 合 计 | ×××× | ××% | ××% |
(二)自有资金情况
为确保本项目投资建设的顺利开展,我公司高度重视,积极参与投标以支持地方建设的需要。若我公司中标,将在PPP项目合同签订后60天内成立项目公司,成立时到位资本金不少于×××万元,后续资本金将根据资金需求分步到位,及时保证项目建设进度。
我公司拟投入的×××万元资本金全部为我公司的自有流动资金,从以下几个方面,可以保证自有资金出资到位。
1、从我公司2015年底经审计的财务报表上自有货币资金,以及近期银行连续5个工作日存款余额证明,可以保证我公司有充足的资金投入。
2、我公司长年以来经营稳健高效,近年来经营业务高速增长,确保了公司营业利润和稳定的经营性现金流,可以充分保证在本项目上自有资金的投入。
3、在本项目建设期内,我公司前期大量工程项目已进入或即将进入收款高峰期,将带来大量的现金流入,可以充分保障本项目的自有资金投入。
三、项目贷款融资方案
本项目将采用项目贷款融资的方式进行建设,在项目公司注册成立后,将与银行等金融机构进行合作,并通过金融机构的融资渠道获得更多的资金支持。本工程项目估算总投资约6亿元人民币,除资本金1.8亿元外,项目建设资金缺口约4.2亿元。根据工程进度及资金使用计划,通过项目融资的方式逐步到位。
我公司已就本项目情况与多家合作银行开展了深度沟通,在对招标人当地经济发展实力和我公司经营状况充分信任的基础上,已有数家银行提出了基本的贷款意向,在本项目的投资上,我公司优先考虑以项目贷款方式取得融资资金。
目前我公司与建设银行就本项目已达成融资意向,若我公司被贵方选定中标,银行已承若将以相对优惠的利率向本项目提供最高5亿元的融资贷款用于项目建设。贷款方案如下表。
项目贷款方案
| 贷款方式 | 贷款来源 | 还款来源 | 贷款时间 | 担保方式 |
| 项目固定资产贷款 | 1、建设银行 2、工商银行 3、光大银行 4、农业银行 5、交通银行 6、基金公司 …… |
第一还款来源:项目回购款; 第二还款来源:公司本项目以外的业务收入; 第三还款来源:公司自有资金。 |
与项目投资计划相匹配 | 项目公司资产担保 |
对于项目贷款的融资方式,我公司已有多个投资项目的成功经验,申请难度比较低、资金保障性高、还款操作灵活,且以我公司资产和信用作为担保、背书,可以确保资金足额、及时地到位。
四、资金筹措的应急预案
在项目资金筹措过程中可能出现意外的情况,比如项目贷款融资银行没有及时放款等,针对这些意外情况,我公司制定了详细的应急预案,主要包括以下应急措施。
1、我公司与省内多家银行拥有良好的合作关系,并建立了战略伙伴合作关系,获得建设银行、光大银行和工商银行等多家银行的授信额度总计达20亿元,如果已签订合作意向的银行出现意外,不能履行融资协议,其他合作银行完全可以替代。
2、我公司作为大型的集团建筑施工企业,拥有良好的企业信用并很早开展了应付账款、应付票据、预付账款和上下游供应商信用融资业务,可以在较短的时间内筹集足够的资金作为补充。
3、在最不利的意外情况下,我公司可以动用自有流动资金来保证项目建设资金需要。随本投标文件,我公司提供了2015年度财务报表和银行存款余额证明,都能证明我公司自有流动资金完全能满足本项目注册资本金和后期建设资金的需求。
4、本公司拥有健全完善的财务管理体系,为了加强资金管理,成立了内部银行,由专业团队负责公司的融资、担保、银行承兑和保函等业务,并与多家基金公司及财务公司建立了战略伙伴合作关系,公司还在积极准备集团上市,通过上市进行融资。
5、为保证本项目资金需求,我公司将所需的资金纳入年度预算管理,并实行专款专用。根据董事会批准的年度投资计划,经财务部门审核、综合平衡后编制年度现金流量表,报公司总经理、董事长审批后执行。资金实行专款专用管理,不得挪用,保证本项目的建设资金需求。
五、项目融资风险分析及其控制方案
本项目建设过程中可能会遇到以下融资风险。
1、信用风险。项目融资所面临的信用风险是指项目有关参与方不能履行协定责任和义务而出现的风险。
2、完工风险。完工风险是指项目无法完工、延期完工或者完工后无法达到预期运行标准而带来的风险。项目的完工风险存在于项目建设阶段,它是项目融资的主要核心风险之一。完工风险对项目公司而言意味着利息支出的增加、贷款偿还期限的延长。
3、金融风险。项目的金融风险主要表现在项目融资中利率风险和汇率风险两个方面。必须对自身难以控制的金融市场上可能出现的变化加以认真分析和预测,如汇率波动、利率上涨、通货膨胀、国际贸易政策的趋向等,这些因素会引发项目的金融风险。
4、环境保护风险。环境保护风险是指由于满足环保法规要求而增加的新资产投入或迫使项目停产等风险。随着公众愈来愈关注对自然环境的影响,国家颁布了日益严厉的法令来控制辐射、废弃物、有害物质的运输及低效使用能源和不可再生资源。“污染者承担环境债务”的原则已被广泛接受。因此,也应该重视项目融资期内有可能出现的任何环境保护方面的风险。
针对上述风险,我公司将采取如下措施进行控制。
1、我公司将严格控制项目所有参与者,通过多种方式选择优秀的供应商及项目参与方,并对他们持续进行评估,优胜劣汰,将各参与方的信用风险控制在较低的水平。
2、我公司将采用项目总承包的方式进行项目整体实施,由我公司负责项目的整体建设,对项目公司负总责,我公司基于自身完备的管理体系,确保项目按时、保质竣工。
3、我公司作为大型集团施工企业,与众多银行等金融机构建立了长期及稳固的资金使用平台,具有运用传统及新型的金融衍生工具获得资金的能力。
4、在项目建设期间,若出现超工程结算、资金以外短缺等困难情况,我公司将及时为以项目公司主体向银行申请融资提供所需的相关文件、信用担保及承若等支持,确保项目公司资金及时足额到位,保障本项目的顺利建设和稳定运营。
5、我公司将在项目的实施中充分考虑环境保护风险;拟定环境保护计划,并在计划中考虑到未来可能加强的环保管制;以环保立法的变化为基础进行环保评估,把环保评估纳入项目的监督范围内。
第二节 资本金比例、筹措
根据采购文件要求,项目公司由两个单位联合组成,其中乙1单位为xxxxxxxx有限公司,乙2单位为xxxxxxxx有限公司,项目公司注册资本设定为壹亿玖仟万(190,000,000)元整,具体见下表:
| 股本金来源 | 占总股本金的百分比(%) | 数额(人民币万元) |
| 乙1:xxxxxxxx有限公司 | 10% | 1900 |
| 乙2:xxxxxxxx有限公司 | 90% | 17100 |
| 总计 | 100% | 19000 |
乙1方(xxxxxxxx有限公司)认缴的注册资本为壹仟玖佰万(1900万元)整,占项目公司注册资本总额的百分之十(10%);乙2方(xxxxxxxx有限公司)认缴的注册资本为壹亿柒仟壹佰万元整(171000万元),占项目公司注册资本总额的百分之九十(90%)。
乙1、乙2均以货币方式出资,双方承诺将根据适用法律及当地有关部门的规定依法缴纳注册资本金。项目公司资本金的到位时间应满足本协议项下的工程建设其他费用的支付及铺底流动资金等需求,项目公司的注册资本金由甲乙双方按照各自认缴的持股比例同步缴纳到位。项目公司成立后,公司注册资本资金必须在合同签订后30日全额到帐。我们承诺在被选定为中选投标人后,将按规定与xxxxxxxx有限公司共同成立项目公司,并保证项目公司的注册资本金和项目建设资金按照项目协议约定的时间和金额及时、足额到位。
第三节 债务资金筹措
本项目债务资金为信贷资金,主要是建设期内投入资金,我公司拟定:
1、中国农业银行XX分行借款人民币36000万元,贷款期限为10年,等额还本付息,贷款利率为中国人民银行规定长期借款利息(年息约4.75%),如有上浮,上浮比例控制在10-20%;
2、徽商银行XX分行借款人民币36000万元,贷款期限为10年,等额还本付息,贷款利率为中国人民银行规定长期借款利息(年息约4.75%),如有上浮,上浮比例控制在10-20%;
3、现上述两银行已分别出具了贷款意向书和授信证明,完全可以保证本项目融资之需要。
第四节 融资计划概述
一、资本结构:7:3(债务资金/股本金之比)。
二、投标人承诺在项目合同草签后60个工作日内完成融资交割。
三、项目公司股本(资本)和债务融资来源:
1、投标人自筹资金情况
本投标人自筹现金累计5亿元以上,企业以机具、设备等实物资产投入予以补充,确保自筹资金到位。
2、自有投资的额度、来源
根据2015年度及2015年7月集团财务报表,本公司至2016年5月拥有货币资金52763万元,同时中国农业银行将提供95000万元信贷支持,完全可以确保本工程的顺利实施。
(1)现金存款
我企业资金实力雄厚,自筹资金完全来源于企业自有资金,现有存款5亿元,详见本章“六、财务支持及其他外部融资支持文件”。
(2)公司在建项目情况
我公司现有应收帐款及在建工程回款及银行贷款累计18.4亿元,其支付条件、经营性现金流净值如下表:
企业应收帐款及在建项目现金流净值预估表
| 业务类型 | 金额 | 所占比例 | 资金情况 | 预估经营性现金流净值 |
| 总承包 | 13.5亿元 | 73.3% | 政府BT项目已完工,按3年分期支付 | 4.5亿元 |
| 融资类 | 3.98亿元 | 21.2% | 企业已经落实资本金,银行融资已全部解决 | 1.16亿元 |
| 其他 | 0.92亿元 | 5.5% | 过程按月支付 | 0.18亿元 |
| 合计 | 5.84亿元 | |||
如上表所示,我公司在建任务形成的现金流和利润完全可以确保9.5亿元的自有资金投入。
(3)项目公司股权融资方案:可在项目公司的股权出资比例不低于40%(含)的基础上,再进行项目公司股权融资。
(4)企业近三年经营额和利润情况及未来三年预估
根据我企业近三年财务报表,我企业近年来经营一直处于良好的稳步上升趋势,预估未来三年会有稳定的现金流和利润额支撑企业投资,按照近三年增长率预估未来三年的增长情况,本企业的财务状况可以确保本项目所需的现金投入。企业近三年经营额和利润情况及未来三年经营额和利润预估见下表:
近三年经营额和利润情况及未来三年预估(万元)
| 年度 | 2013 | 2014 | 2015 | 2016 | 2017 | 2018 |
| 营业总收入 | 70471 | 78165 | 124119 | 146234 | 190858 | 239944 |
| 利润总额 | 10286 | 15593 | 27421 | 29529 | 32640 | 38752 |
| 现金流量 | 67055 | 85296 | 95739 | 118460 | 134998 | 155498 |
方案三:PPP项目投融资方案
第一节 融资计划
本投资项目的投资主体为我集团股份公司独资设立的项目公司,项目公司的资本金由我集团股份公司全部出资,可根据自身经营情况引进其他财务投资人共同投入。我集团股份公司指定的出资主体将作为项目公司的股东,向其派遣董事、监事等高级管理人员。
项目建设资金分为项目资本金和信贷资金两部分,由项目公司按照项目建设需要和进度分期分批到位。根据招标文件及其他资料测算,本项目投资总额约20.85亿元,其中:项目资本金为投资总额的30%,即人民币6.26亿元;信贷资金为投资总额的70%,即人民币14.59亿元。
项目投资建设+回购期限:项目投资建设+回购期限:合作期限11年,总建设期5年,付费期6年。政府对本项目中的所有单项工程,在交工验收后6年内分6期按合同约定的方式和时间向我方逐年按【2:3:2:1:1:1】的比例支付本项目的可用性服务费。
项目公司将按照本项目工程投资建设进度,制定资金流量计划,并对项目进行随时跟踪,根据实际变化进行修正,以保证资金到位。
第二节 资金来源
项目公司注册资本金全部作为项目资本金,剩余项目资本金来源于我公司自有货币资金及经营性现金净流量或我公司指定的产业投资基金等。信贷资金由项目公司向金融机构申请,政府方为项目融资提供符合金融机构要求的必要担保或相关支持文件。
公司协助项目公司依特许经营权享有的收益权向银行提供质押担保申请项目贷款,金额14.59亿元,融资期限暂定11年(根据项目公司的运营情况而定),同期基准利率上浮10%,财务费用(贷款利息)约4.5亿元。公司现已获得银行针对本项目出具的融资意向函(证明材料见附件)。
一、风险分析
我集团股份公司在BT、BOT、PPP等项目建设、管理和融资方面拥有的丰富经验,对项目建设过程中的融资风险能够有效控制,若一旦出现银行贷款临时不能到位的情况,我集团股份公司将启动相应风险防范措施。考虑到项目的融资工作受国内大的经济环境和金融政策影响很大,各家银行对项目的融资条件也有差异,加上融资工作的复杂性,本项目在与银行建立合作关系及项目融资工作的实施过程中,可能会面临一定的难度和风险。为此,我公司将充分利用“葛洲坝”的大型央企品牌效应,积极推进项目融资工作;其次,我公司积极探索融资渠道,多方位解决项目融资问题;若项目融资工作遇到困难,将申请各股东给予支持,以保证项目建设资金的需求。
二、防范措施
1、融资应急方案
为防止我集团股份公司参股的项目公司在项目建设期间资金链的中断,出现本项目建设资金不能及时满足建设工程进度的情况,我集团股份公司承诺启动资金筹措的应急预案:我集团股份公司各分子公司绝大部分资金归集至中国能建葛洲坝财务公司,资金池规模超过120亿元,完全可以满足项目资金需求。
2、资金监管方案
项目公司将完善内部控制,建立财务资金管理制度体系,实行资金收支预警机制,在特殊情况时采取紧急融资方案。
3、融资保障措施
(1)自有资金筹措保障
我集团股份公司在实现资产总额和市场份额快速扩张的基础上,营业收入和利润总额保持了持续增长。在未来建设期内,按照本项目的投资总额30%的自有资金出资是完全有保障的。公司近年财务状况及经营情况列示如下:
单位:万元
| 万元 时间 |
货币资金 | 净利润 | 经营性净现金流 | 净资产 |
| 2012年 | 655499 | 188478 | -26551 | 1640389 |
| 2013年 | 836171 | 195539 | 469756 | 1783234 |
| 2014年 | 1074382 | 296012 | 114631 | 2631675 |
本项目融资资金拟按总投资额的75%由项目公司向金融机构申请贷款,均用于本项目的工程建设费用,具体投入资金及时间根据工程项目实施进度确定。
(2) 融资保障措施
我集团股份公司是由中国葛洲坝集团公司控股的上市公司,是国家创新型企业。公司在多年经营过程中,与各大金融机构建立了良好合作关系,银行对我集团股份公司的综合授信额度达2000亿元,拥有畅通的融资渠道。我集团股份公司自有资金存量较大,完全可以保证项目临时资金需求。故我集团股份公司其余建设资金筹措也具有较强保障能力。
为保障项目实施,在项目公司专款贷款出现不能及时到位的情况,公司可通过多种渠道融资保证建设资金供给。
我集团股份公司将针对本项目与中国工商银行股份有限公司三峡葛洲坝支行、中国建设银行股份有限公司惠州市分行签订融资方案意向书,意向性承诺提供上限20亿元的贷款。根据项目建设情况,可以根据项目公司的投资计划安排借款。
4、由银行出具的银行融资、金融服务方案
(1)附件1:工商银行出具的《融资服务方案》
(2)附件2:建设银行出具的《融资服务方案》



















第三节 关于融资方案的其他说明
一、项目融资方案概述
本项目的融资计划资金主要有自有资金及银行贷款组成,乙1方(xxxxxxxx公司)认缴的注册资本为壹仟玖佰万(19,000,000)元整,占项目公司注册资本总额的百分之十(10%);乙2方(xxxxxxxx有限公司)认缴的注册资本为壹亿柒仟壹佰万(171,000,000)元整,占项目公司注册资本总额的百分之九十(90%)。若其余资金全部为银行贷款(前期费用4亿元由企业自有资金出借),资金总额约叁万陆仟万元(360,000,000)整,约占项目总投资的65.46%。
在项目实施过程中,自有资金主要用于前期费用,银行贷款主要用于后期工程实体建设,以及新增工程预估及不可预见因素投入资金。
根据采购文件要求,工程中标后,由我单位与xxxxxxxx共同出资成立项目公司,负责整个项目的实施投资、建设、运维、管理、移交等工作。项目公司组建完成后,由宣xxxxxxxx与我单位共同与项目公司签订施工合同,合同签订后,即进入项目合作阶段。
项目合作期为从本项目签署PPP项目协议之日起l2年的期间(含建设期、运维期,计划建设期不超过2年)。项目合作期间,与项目有关的所有资产,包括但不限于:道路工程、桥涵工程、管线工程、交通工程、照明工程、绿化工程、泵站工程及其它附属工程;本项目项下乙方拥有所有权的知识产权;项目文件项下的合同性权利;运维记录、质量保证计划等文件等,项目运营期间主要是对现有的项目设施进行维护及管理。
运营期满结束后,乙方应将项目资产无偿移交甲方。
| 序号 | 资金来源 | 出资金额(万元) | 出资比例 | 备注 | |
| 1 | 项目公司 | xxxxxxxx有限公司 | 1900 | 34.54% | |
| xxxxxxxx有限公司 | 17100 | ||||
| 2 | 银行贷款 | 36000 | 65.46% | ||
1、项目总体实施所需资金由自有资金及债务资金组成。月度使用计划金额及百分比如下,其中使用比例是指当期项目到位资金占项目实施所需资金总额的百分比。本工程项目为PPP工程项目,融资项目计划施工工期为24个月,应在具备工程实施条件及监理下达正式开工令后,展开工程实施建设。详细的月度资金投入计划见下表和图示。
| 按月的项目建设资金计划投入表 | |||||
| 月份 | 资金投入使用计划 | ||||
| 现有设计图纸 预估使用资金 |
新增工程预估及不可预见因素 投入资金 |
合计 (万元) |
|||
| 自有资金 (万元) |
比例 | 银行信贷 (万元) |
比例 | ||
| 第一月 | 6000 | 10.90% | 6000 | ||
| 第二月 | 2425 | 4.4% | 2425 | ||
| 第三月 | 2038 | 3.7% | 2038 | ||
| 第四月 | 2292 | 4.17% | 2292 | ||
| 第五月 | 1681 | 3.05% | 1681 | ||
| 第六月 | 1901 | 3.45% | 1901 | ||
| 第七月 | 1229 | 2.23% | 1229 | ||
| 第八月 | 1434 | 2.6% | 13000 | 26.24% | 14434 |
| 第九月 | 1542 | 2.54% | 1542 | ||
| 第十月 | 1681 | 2.77% | 1681 | ||
| 第十一月 | 1729 | 2.85% | 1729 | ||
| 第十二月 | 1675 | 2.76% | 1675 | ||
| 第十三月 | 1743 | 2.88% | 1743 | ||
| 第十四月 | 1691 | 2.79% | 1691 | ||
| 第十五月 | 1284 | 2.12% | 1284 | ||
| 第十六月 | 1391 | 2.30% | 1391 | ||
| 第十七月 | 1349 | 2.23% | 1349 | ||
| 第十八月 | 1234 | 2.04% | 1234 | ||
| 第十九月 | 1403 | 2.32% | 1403 | ||
| 第二十月 | 1396 | 2.30% | 1396 | ||
| 第二十一月 | 1328 | 2.19% | 1328 | ||
| 第二十二月 | 1130 | 1.86% | 1130 | ||
| 第二十三月 | 1103 | 1.82% | 1103 | ||
| 第二十四月 | 2421 | 1.69% | 1027 | ||
| 合计 | 19000 | 34.54% | 36000 | 65.46% | 55000 |
二、项目资金来源
本项目的融资计划资金主要有自有资金及银行贷款组成,乙1方(xxxxxxxx公司)认缴的注册资本为壹仟玖佰万(19,000,000)元整,占项目公司注册资本总额的百分之十(10%);乙2方(xxxxxxxx有限公司)认缴的注册资本为壹亿柒仟壹佰万(153,000,000)元整,占项目公司注册资本总额的百分之九十(90%)。其余资金全部为银行贷款,资金总额约叁万陆仟万元(360,000,000)整,约占项目总投资的70%。
| 序号 | 资金来源 | 出资金额(万元) | 出资比例 | 备注 |
| 1 | 项目公司 | 19000 | 34.54% | |
| 2 | 银行贷款 | 36000 | 65.46% |

1、根据招标文件对项目实施进度的要求以及自身丰富的项目组织和管理经验,编制项目实施进度计划,进而确定本项目按施工阶段的资金使用计划。
2、投标人根据招标文件要求,结合工程项目特点和内容、本市气候特点,以及考虑融资成本等要素,经过各要素优化组合,制定了详细的施工进度计划、施工方案,并由此编制了建设资金使用计划。本工程总体施工安排分为四个阶段,具体安排是:第一阶段:第一月至第五月,此阶段主要进卧阳南路、西湖北路、蓼城路、S343(北外环至南外环段)的项目部搭建、清表、及路基工程施工,并自建沥青生产站和水稳生产站;第二阶段:第六月至第十二月,此阶段主要完成西湖北路改建、蓼城路改建、卧阳南路改建等工程,并确保通车交付;第三阶段:第十三月至第十九月,此阶段主要是S343(北外环至南外环段)的路基及路面施工;第四阶段:第二十月至第二十四月,此阶段主要进行S343(北外环至南外环段)的路面施工附属工程施工。
建设资金筹集和使用计划也以此分为四个阶段;第一阶段占项目建设资金总额的24.42%;第二阶段占项目建设资金总额的47.83%;第三阶段占项目建设资金总额的25.68%;第四阶段占项目建设资金总额的2.07%。
详尽的建设阶段资金投入计划见下表。
按施工阶段的项目建设资金计划投入表
| 施工阶段 | 资金投入使用计划(万元) | 施工阶段 描述 |
||||
| 现有设计图纸预估工程 项目建设资金 |
开工后工程建设新增 及不可预见因素资金 |
合计 (万元) |
||||
| 自有资金 | 比例 | 银行信贷 | 比例 | |||
| 第一阶段 (1-5月) |
13436 | 24.42% | 13436 | |||
| 第二阶段 (6-12月) |
5564 | 10.12% | 20061 | 41.35% | 25625 | |
| 第三阶段 (13-19月) |
14562 | 25.68% | 14562 | |||
| 第四阶段 (20-24月) |
1377 | 2.07% | 1377 | |||
| 合计 | 19000 | 34.54% | 42400 | 65.46% | 55000 | |
附件:银行信贷证明,银行存款证明详见本章“三、财务支持及其他外部融资支持文件”。
三、年度借还款计划与项目公司盈利预测表
1、项目回购期
项目的回购期定为10年。回购期起点自本项目竣工验收合格之日起计,霍邱县人民政府开始分期(10年)支付本项目回购金额。
2、项目回购方式
本项目回购方式为自本项目竣工验收合格之日起10年内分20次付清(每半年支付一次,分20期等额本息支付)。
3、项目回购金额
本项目回购金额分为:(前期费用部分。前期费用为4亿元,政府按实际到位时间作为计息时间,分10年等额本息支付;(建安部分费用。自运营期之日算起(每条道路运营期单独计算),每年支付2次,每半年支付1次,分20期等额本息支付;(绩效服务费用,自运营期开始计算,每年支付一次,分10年支付。
4、债务融资计划
本工程建设期拟前8个月使用自有资本金,在项目建设后期进行债务融资,在工程回购时返还债务融资费用,债务融资计划如下:
| 年份 | 中长期贷款期初余额(万元) | 新增贷款(万元) | 贷款还本(万元) | 贷款付息(万元) |
| 1 | 20061 | |||
| 2 | 22221.7 | 14562 | ||
| 3 | 39965.07 | 1377 | ||
| 4 | 46986.23 | 3600 | 1980.4 | |
| 5 | 3600 | 1980.4 | ||
| 6 | 3600 | 1980.4 | ||
| 7 | 3600 | 1980.4 | ||
| 8 | 3600 | 1980.4 | ||
| 9 | 3600 | 1980.4 | ||
| 10 | 3600 | 1980.4 | ||
| 11 | 3600 | 1980.4 | ||
| 12 | 3600 | 1980.4 | ||
| 13 | 3600 | 1980.4 | ||
| 备注 | 中长期贷款利率 | 4.95% | 中长期贷款年限 | 10年 |
5、项目还款方案
本工程施工工期较长,通过合理安排施工计划,降低了融资成本及财务费月,我公司融资来源主要为银行贷款,针对本工程作为PPP项目的特点,我公司计划采用公司盈利支付与项目回购方案还款方案。
本项目回购方式为自项目竣工验收合格之日三个月内支付第一次资金,以后每年支付一次(分2批,半年一次),共分10次付清。第一次竣工验收合格后三个月末支付合同价的10%。以后每年支付合同价的10%,项目竣工后的10年内,全部付清。
我公司拟定第一次还款为,由公司收到业主支付的第一次回购款后7日内,还款金额约5580.4万元,用于归还银行贷款本金3600万元,并偿付当期利息1980.4.43万元,余款分10次付清,按照同比例等额支付。具体还款数额及时间见下表:
项目还款计划表
| 年份 | 回款金额(万元) | 偿还本金(万元) | 偿还利息 (万元) |
前期费用4亿元利息 |
| 第一年 | 9500 | 3600 | 1980.4 | 3002 |
| 第二年 | 9500 | 3600 | 1980.4 | 3002 |
| 第三年 | 9500 | 3600 | 1980.4 | 3002 |
| 第四年 | 9500 | 3600 | 1980.4 | 3002 |
| 第五年 | 9500 | 3600 | 1980.4 | 3002 |
| 第六年 | 9500 | 3600 | 1980.4 | 3002 |
| 第七年 | 9500 | 3600 | 1980.4 | 3002 |
| 第八年 | 9500 | 3600 | 1980.4 | 3002 |
| 第九年 | 9500 | 3600 | 1980.4 | 3002 |
| 第十年 | 9500 | 3600 | 1980.4 | 3002 |
6、项目盈利预测
工程施工完成后,即进入运营阶段,获取利润是企业价值增长的主要方式,因此,能否获取稳定、可持续的利润是企业进行投资的重要决策依据。有鉴于此,不但要让PPP项目社会资本“有钱可赚、有利可图”,还要确保其利润的相对稳定与可持续,降低社会资本在PPP项目中实现目标利润的风险,也是其重要的盈利模式设计思路之一。
采用PPP模式有可能造成社会资本“暴利”,置政府于尴尬境地;而非经营性公共项目则对社会资本缺乏吸引力,采用PPP模式后政府需要进行适当的财政补贴或者需要付费,从而给政府带来一定的财政压力。为了吸引社会资本进入更为广泛的基础设施和公用事业领域,同时确保PPP项目“盈利但不暴利”。
| 项目盈利预测表 | |||||
| 年份 | 回款金额 (万元) |
偿还贷款(还本付息)(万元) | 偿还前期4亿元借款利息(万元) | 毛利金额 (万元) |
备注 |
| 第一年 | 9500 | 5580.4 | 3002 | 917.6 | |
| 第二年 | 9500 | 5580.4 | 3002 | 917.6 | |
| 第三年 | 9500 | 5580.4 | 3002 | 917.6 | |
| 第四年 | 9500 | 5580.4 | 3002 | 917.6 | |
| 第五年 | 9500 | 5580.4 | 3002 | 917.6 | |
| 第六年 | 9500 | 5580.4 | 3002 | 917.6 | |
| 第七年 | 9500 | 5580.4 | 3002 | 917.6 | |
| 第八年 | 9500 | 5580.4 | 3002 | 917.6 | |
| 第九年 | 9500 | 5580.4 | 3002 | 917.6 | |
| 第十年 | 9500 | 5580.4 | 3002 | 917.6 | |
| 合计 | 95000 | 55804 | 30020 | 9176 | |
四、融资风险分析及有效的控制手段
1、融资风险表现类型
(1)信用风险。项目融资所面临的信用风险是指项目有关参与方不能履行协定责任和义务而出现的风险。像提供贷款资金的银行一样,项目发起人也非常关心各参与方的可靠性、专业能力和信用。
(2)完工风险。完工风险是指项目无法完工、延期完工或者完工后无法达到预期运行标准而带来的风险。项目的完工风险存在于项目建设阶段和试生产阶段,它是项目融资的主要核心风险之一。完工风险对项目公司而言意味着利息支出的增加、贷款偿还期限的延长和市场机会的错过。
(3)生产风险。生产风险是指在项目试生产阶段和生产运营阶段中存在的技术、资源储量、能源和原材料供应、生产经营、劳动力状况等风险因素的总称。它是项目融资的另一个主要核心风险。生产风险主要表现在:技术风险、资源风险、能源和原材料供应风险、经营管理风险。
(4)市场风险。市场风险是指在一定的成本水平下能否按计划维持产品质量与产量,以及产品市场需求量与市场价格波动所带来的风险。市场风险主要有价格风险、竞争风险和需求风险,这三种风险之间相互联系,相互影响。
(5)金融风险。项目的金融风险主要表现在项目融资中利率风险和汇率风险两个方面。项目发起人与贷款人必须对自身难以控制的金融市场上可能出现的变化加以认真分析和预测,如汇率波动、利率上涨、通货膨胀、国际贸易政策的趋向等,这些因素会引发项目的金融风险。
(6)政治风险。项目的政治风险可以分为两大类:一类是国家风险,如借款人所在国现存政治体制的崩溃,对项目产品实行禁运、联合抵制、终止债务的偿还等;另一类是国家政治、经济政策稳定性风险,如税收制度的变更,关税及非关税贸易壁垒的调整,外汇管理法规的变化等。在任何国际融资中,借款人和贷款人都承担政治风险,项目的政治风险可以涉及到项目的各个方面和各个阶段。
(7)环境保护风险。环境保护风险是指由于满足环保法规要求而增加的新资产投入或迫使项目停产等风险。随着公众愈来愈关注工业化进程对自然环境的影响,许多国家颁布了日益严厉的法令来控制辐射、废弃物、有害物质的运输及低效使用能源和不可再生资源。“污染者承担环境债务”的原则已被广泛接受。因此,也应该重视项目融资期内有可能出现的任何环境保护方面的风险。
本工程建设周期持续时间虽然相对较短,但存在国家财政政策变动期,又包括多个单项工程。涉及招标人、代建方、咨询、监理、设计、施工、供货等各个方面,风险因素多,风险识别工作量大、情况复杂。风险管理的具体工作由我方指挥部合同预算专人负责,搜集各方面的信息,通过统计、分析、整理等具体工作手段,针对本工程的具体情况,列出本工程初始风险清单。
根据我司工程管理经验及对本工程的具体情况,将本工程有可能发生的各类风险列表如下(见下表):
本工程风险清单
| 风险因素 | 可能发生的风险事件 | 对策 | |
| 技术风险 | 施工 | 工人技术水平低。 | 组织专业培训,引进专业技术工人 |
| 施工安全措施不当。 | 严格审查、加强管理 | ||
| 劳动力、材料投入不足。 | 保证工程资金支付,保持劳力材料供应 | ||
| 非技术风险 | 自然与环境 | 地震、火灾、雷电等不可抗拒自然力,不可遇见地下障碍,气候异常,民扰等。 | 提前作好应对措施 |
| 外部 | 因故不能按时取得相关手续。 | 积极作好应对措施 | |
| 组织协调 | 招标人和使用方和上级主管部门的协调,代建人和设计方、施工方以及监理方的协调,代建人内部的组织协调等,甲方直接发包的单位与总包单位的配合问题。 | 加强参建各方的协调工作 | |
| 合同 | 合同条款遗漏、表达有误,合同纠纷等。 | 认真审核合同条款。 | |
| 人员 | 各参建单位有关人员素质影响正常工作。 | 撤换不称职人员。 | |
| 材料设备 | 供货商工作不能满足计划要求、材料价格上涨等。 | 督促材料设备 供应商按计划提供 |
|
| 金融风险 | 金融政策 | 建设期及还款期内存贷款利息上调。 | 增加企业自有资金投入。 |
| 银行 | 贷款支付迟缓。 | 增加企业自有资金投入。 | |
2、风险分析编辑
项目风险规避分析是分析确定项目风险的存在及合理规避的研究。任何项目客观上都存在风险,项目开展中无处不在,无时不有,我们不能消灭,但我们可以发现、预测并合理规避风险,把项目风险变得可掌控。项目投资风险规避报告就是对风险进行分析,从而了解项目究竟面临什么风险,风险多大,以及该采取什么措施去减少、化解及规避风险。
(1)研究内容
风险分析指对辨识出的风险区别或风险技术过程进行考察研究,以进一步细化风险描述,从而找出风险致因并确定影响。我公司项目投资风险规避的研究内容包括定性风险分析、定量风险分析、项目投资风险度量、风险规避等分析。
(2)作用意义
采用精确、可靠、科学的风险预测分析方法,能从理论上分析项目风险,并对项目风险进行度量,从而研发出如何规避项目中存在的风险,对未来将可能出现的风险提出防范措施和解决的办法,避免可能带来的经济损失。
(3)研究方法和模型
项目风险规避是项目执行中一个非常重要的环节,做好风险规避,是项目顺利进行必不可少的,必须对风险采取规避措施。我公司规避风险方法,主要是根据风险造成的后果性质、风险发生的概率或风险后果的大小等提出风险的规避措施。常用的风险规避方法有:减轻、预防、回避、转移、接受和储备风险。
3、风险成因编辑
1、融资风险的内因分析
(1)负债规模。负债规模是指企业负债总额的大小或负债在资金总额中所占比重的高低。企业负债规模大,利息费用支出增加,由于收益降低而导致丧失偿付能力或破产的可能性也增大。同时,负债比重越高,企业的财务杠杆系数=[税息前利润/(税息前利润-利息)]越大,股东收益变化的幅度也随之增加。所以负债规模越大,财务风险也越大。
(2)负债的利息率。在同样负债规模的条件下,负债的利息率越高,企业所负担的利息费用支出就越多,企业面临破产危险的可能性也随之增大。同时,利息率对股东收益的变动幅度也大有影响,因为在税息前利润一定的条件下,负债的利息率越高,财务杠杆系数越大,股东收益受影响的程度也越大。
(3)负债的期限结构。负债的期限结构是指企业所使用的长短期借款的相对比重。如果负债的期限结构安排不合理,例如应筹集长期资金却采用了短期借款,或者相反,都会增加企业的筹资风险。原因在于:第一,如果企业使用长期借款来筹资,它的利息费用在相当长的时期内将固定不变,但如果企业用短期借款来筹资,则利息费用可能会有大幅度的波动;第二,如果企业大量举借短期借款,并将短期借款用于长期资产,则当短期借款到期时,可能会出现难以筹措到足够的现金来偿还短期借款的风险,若债权人由于企业财务状况差而不愿意将短期借款展期,则企业有可能被迫宣告破产;第三,长期借款的融资速度慢,取得成本通常较高,而且还会有一些限制性条款。
2、融资风险的外因分析
(1)经营风险。经营风险是企业生产经营活动本身所固有的风险,其直接表现为企业税息前利润的不确定性。经营风险不同于筹资风险,但又影响筹资风险。当企业完全用股本融资时,经营风险即为企业的总风险,完全由股东均摊。当企业采用股本与负债融资时,由于财务杠杆对股东收益的扩张性作用,股东收益的波动性会更大,所承担的风险将大于经营风险,其差额即为筹资风险。如果企业经营不善,营业利润不足以支付利息费用,则不仅股东收益化为泡影,而且要用股本支付利息,严重时企业丧失偿债能力,被迫宣告破产。
(2)预期现金流入量和资产的流动性。负债的本息一般要求以现金(货币资金)偿还,因此,即使企业的赢利状况良好,但其能否按合同、契约的规定按期偿还本息,还要看企业预期的现金流入量是否足额及时和资产的整体流动性如何,现金流入量反映的是现实的偿债能力,资产的流动性反映的是潜在偿债能力。如果企业投资决策失误,或信用政策过宽,不能足额或及时地实现预期的现金流入量,以支付到期的借款本息,就会面临财务危机。此时企业为了防止破产可以变现其资产,但各种资产的流动性(变动能力)是不一样的,其中库存现金的流动性最强,而固定资产的变现能力最弱。企业资产的整体流动性不同,即各类资产在资产总额中所占比重不同,对企业的财务风险关系甚大,当企业资产的总体流动性较强,变现能力强的资产较多时,其财务风险就较小;反之,当企业资产的整体流动性较弱,变现能力弱的资产较多时,其财务风险就较大。很多企业破产不是因为没有资产,而是因为其资产不能在较短时间内变现,结果不能按时偿还债务,只好宣告破产。
(3)金融市场。金融市场是资金融通的场所。企业负债经营要受金融市场的影响,如负债利息率的高低就取决于取得借款时金融市场的资金供求情况,而且金融市场的波动,如利率、汇率的变动,都会导致企业的筹资风险。当企业主要采取短期贷款方式融资时,如遇到金融紧缩,银根抽紧,短期借款利率大幅度上升,就会引起利息费用剧增,利润下降,更有甚者,一些企业由于无法支付高涨的利息费用而破产清算。
融资风险的内因和外因相互联系、相互作用,共同诱发筹资风险。一方面经营风险、预期现金流入量和资产的流动性及金融市场等因素的影响,只有在企业负债经营的条件下,才有可能导致企业的筹资风险,而且负债比率越大,负债利息越高,负债的期限结构越不合理,企业的筹资风险越大。另一方面,虽然企业的负债比率较高,但企业已进入平稳发展阶段,经营风险较低,且金融市场的波动不大,那么企业的筹资风险相对就较小。
五、自筹资金保障措施
本投标人具有很强的长、短期投资能力和统一的发展战略,能够完全保证自筹资金及时足额到位。
1、发展战略保证
若我集团公司中标,本工程融资建设项目对我方具有重大的经济意义,将为我集团公司实现发展战略的重点。为中标霍邱县城区道路建设工程项目,我集团公司将集中资源、优先倾斜,确保该工程高质量按期完成,已成为集团内部共识。
2、投标人接受工程资金专户管理的承诺
我单位具有投资建设本工程的资金筹措能力且资产负债及信用状况良好,满足工程建设资金需要,并作如下承诺:
(1)在招标人发出中标通知书后与招标人签订协议书,协议签订之后一周内,在招标人指定银行设立工程建设资金专户,并同意招标根据工程进度,监督中标人使用该资金。
(2)工程开工前(以后为每月初)向甲方的账户拨付民工工资预付款,由甲方将该部分资金转入乙方设立的“农民工工资支付专用账户”内,用于保障农民工工资支付。开工前的首月民工工资预付款=暂定签约合同价×15%÷合同工期(月)。
(3)我单位将提供切实可行的月度和总的建设资金使用计划以及实现投资计划所采取的保证措施,以保证指定银行监管专户中工程所用款所需资金及时到位、足够支付。该资金使用计划逐月报招标人,并经招标人认可。
(4)在项目建设过程中,我单位承诺专户存款能够确保工程款的及时支付,并不用于与本工程无关的经济活动。我单位承诺按月向招标人提供工程进度款的支付情况说明。对工程相关单位的工程进度款支付,按相关合同的约定执行,不违约拖欠。
3、实物投资保障
通过研究本项目的设计图,结合企业自有设备和机具情况,下列设备、机具、模具及周转材料可以直接投入本项目。通过实物投资本项目可有效减少自筹资金压力。
投入本项目的设备等物品折价
| 序号 | 设备名称 | 型号规格 | 数量 | 折合资金(万元) |
| 1 | 挖掘机 | CAT320B | 17 | 510 |
| 2 | 挖掘机 | PC220 | 3 | 90 |
| 3 | 装载机 | ZL40 | 4 | 40 |
| 4 | 装载机 | ZL30 | 3 | 30 |
| 5 | 自卸车 | STER | 35 | 350 |
| 6 | 冲击钻 | ZDZ3000 | 6 | 90 |
| 7 | 冲击钻 | ZDZ2000 | 8 | 80 |
| 8 | 汽车起重机 | QY25 | 2 | 50 |
| 9 | 长臂挖掘机 | Hy-18 | 2 | 60 |
| 10 | 砼输送泵 | HBT60C | 4 | 150 |
| 11 | 真空压浆设备 | 4 | 2 | |
| 12 | 龙门架 | MG-10 | 2 | 10 |
| 13 | 卷扬机 | 1.5T | 4 | 12 |
| 14 | 推土机 | D85 | 2 | 60 |
| 15 | 平地机 | PY185 | 1 | 50 |
| 16 | 铣刨机 | LX100 | 1 | 12 |
| 17 | 水稳摊铺机 | WLTL9000 | 4 | 400 |
| 18 | 振动压路机 | XS263 | 4 | 40 |
| 19 | 胶轮压路机 | XP261 | 1 | 20 |
| 20 | 沥青生产站 | 德国林太格 | 1 | 3000 |
| 22 | 沥青摊铺机 | ABG473 | 2 | 200 |
| 23 | 沥青摊铺机 | ABG423 | 1 | 100 |
| 24 | 沥青洒布机 | F5115 | 1 | 80 |
| 25 | 发电机 | 60KW | 20 | 10 |
| 26 | 洒水车 | JYT5112 | 10 | 200 |
| 27 | 载货汽车 | DFL1203A | 100 | 1000 |
| 合计 | 6746 | |||
4、风险防范控制措施
针对本项目建设期间,融资方面可能存在的资金到位滞后或不足、贷款加息、建设资金超支、通货膨胀等主要潜在风险,本投标人拟采取以下防范措施,控制项目的融资风险,确保本项目顺利实施。
(1)通过与中国农业银行、徽商银行等金融机构合作,其授信额度内签订借款合同,保证项目所需建设资金及时、足额到位;
(2)在借款合同中加入无条件提款条款,保证已签合同的借款随时可以获得;
(3)在特殊情况下,一旦上述两项措施不能完全防范建设资金到位风险时,则从本投标人的授信额度中提款,确保有效防范资金到位滞后或不足风险;
(4)凭借本投标人多年来与金融机构建立的良好的银企关系,使项目公司获得及时合理的资金投入,在保证项目建设资金需求的前提下,最大限度减少闲置资金,以对冲加息风险:
(5)力争与材料、设备供应商签订固定价格的采购合同,以最大限度锁定建设资金超支风险;
(6)采用严格的施工管理和成本控制措施,挖潜降耗,将各项支出控制在合理范围内;
(7)充分发挥本投标人在工程施工中的人才、装备、技术等优势,合理安排工作量,精心组织工程施工,以规避工作量增加带来的融资量增加风险:
(8)对招标人不予承担的因工程超支和通货膨胀引起的资金量增加,由本投标人以追加自有资金方式补足。
综合上述建设资金计划安排、保证措施、风险防范措施,加上本投标人长期在市场上树立的品牌信用和强大的综合实力,我们坚信,如果有机会中标,项目资金完全能够足量及时到位,充分满足工程建设需要,而且资金到位滞后或不足、贷款加息、建设资金超支、通货膨胀等潜在风险因素可以得到有效控制,一定会确保本项目高质量按期建成。
六、财务支持及其他外部融资支持文件
银行信贷证明及银行存款证明附后:
关注”PPP与特色小镇落地指南“,阅读更多精彩文章
往期精彩文章回看
2、国家发钱!这260个县将有大发展!每县2000万!快来看有没有你的家乡!
4、财政部发话:田园综合体建设试点申报条件、要求、扶持政策都在这里
6、爆炸性消息:住建部正式公布全国第2批特色小镇详细名单,共计276个!(含名单)


