
今年一季度,央行和银监会在政策方面继续发力,特别是1月份,银监会和央行合计出台13个文件,几乎占到了一季度政策文件的一半。2月份则略显平静,银监会出台3个、央行出台1个。 不过,进入季末(3月份以来),政策集中发布期再次来临,银监会出台7个政策文件,央行出台1个
【正文】 一、全面回溯分析 (一)政策调控趋严:我们看到银监会和央行共24个政策文件,主要集中在1月和3月 1、今年一季度,央行和银监会在政策方面继续发力,特别是1月份,银监会和央行合计出台13个文件,几乎占到了一季度政策文件的一半。2月份则略显平静,银监会出台3个、央行出台1个。 2、不过,进入季末(3月份以来),政策集中发布期再次来临,银监会出台7个政策文件,央行出台1个,银监会在政策上的力度明显进一步加强。 3、可见,就整个一季度而言,监管层的力度没有丝毫减弱的迹象,不过相较于2017年,整个政策的思路仍然是在进行“补短板”的操作,很多政策先前已经征求过意见,或者已经提前披露,例外股权管理、委托贷款、数据治理、金融机构从业等等。 (二)预期引导透明:4号文向我们展现了2018年的工作思路、重点和要点 4号文是银监会春节后连续第二个周末没有休息发布的文件,全文超过1.2万字,内容很全,引导性很强。最主要原因是市场乱象还没有得到根本性扭转。 1、四大思路:一是在化解存量风险上求稳、遏制增量风险上求进,预留政策空间,实行新老划断;二是监管是短期和长期相结合的一个工作;三是当前金融创新不是过快,而是相对滞后,不是过多过度,而是相对不足,但对以套利为目的的“伪创新”坚决予以整治和取缔;四是将同业、理财、表外等业务以及影子银行作为2018年整治重点。 2、8个重点和22个工作要点:一是公司治理不健全,包括股东与股权、履职与考评、从业资质等三个方面。二是违反宏观调控政策,包括违反信贷政策和违反房地产行业政策。三是影子银行和交叉金融产品风险,包括违规开展同业业务、理财业务、表外业务、合作业务等四个要点。四是侵害金融消费者权益,主要是与金融消费者权益直接相关的不当销售和不当收费。五是利益输送,包括向股东输送利益、向关系人员输送利益。六是违法违规展业,包括未经审批设立机构并展业、违规开展存贷业务、违规开展票据业务、违规掩盖或处置不良资产等四个要点。七是案件与操作风险,主要是列举了一些案件高发多发的薄弱环节和存在的突出问题,包括员工管理不到位、内控管理不到位、案件查处不到到位。八是行业廉洁风险,包括业务经营和信息管理两个方面。此外,还单独列举了监管履职方面的负面清单。 (三)债券规范加强:严控交易不规范和加杠杆 1、302号文主要解决债券交易不规范(特别是债券代持纳入表内监管)和杠杆(通过限额约束)两个问题,可以看出债券统一监管时代已经来临,去杠杆全面来袭。通过统计对比分析发现,整体上无忧,但部分城商行与农商行面临的调整压力较大,对于存款占比在60%以下的银行而言也存在一定压力。 2、与此相伴随的是,沪证监机构(2018)2号文发布《关于进一步加强证券基金经营债券交易监管的通知》以及证监办发(2017)89号文也发布《关于进一步加强证券基金经营机构债券交易监管的通知》等两份文件相配套,明确不得私下或在表外开展债券、不得以其它形式代替书面合同等等。 (四)资管行业一统:表外、非标、通道、债转股以及异地非持牌业务受到严格限制 1、资管产品缴纳增值税自2018年起正式实施 56号文《关于资管产品增值税政策有关问题的通知》明确了资管产品管理人与资管产品的范围(基本上涵盖了金融机构的各类型资管产品,同时明确资管产品运营业务暂适用简易计税办法,即按照3%的征收率缴纳。应该说这一规定有五大不利,分别为对保本型产品不利(利息收入不免税)、多层嵌套不利(重复征税)、信用债投资不利(利率债可以免税)、非公募基金不利(公募按3%简易征收)、自营不利(按6%征收),同时56号文还增加了资管产品的成本,降低了银行的利差空间等。 2、一行三会等相关部门的政策文件约束 这一个季度甚至半年以来,监管层面经常出现“叫停”、“禁止”、“规范”、“不得”、“应当”等词汇,例如包括信托、券商资管、基金专户、私募基金等等在内的传统通道路径全被堵住,以及包括公募基金出让管理权的证券类通道、资管产品不合规的分级设计、无场景ABS以及政府融资的相关业务(如PPP、特色小镇、政府投资基金等)等等也均已经受到明显的政策压制或高压约束等。
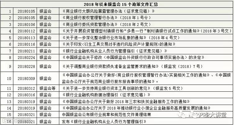
3、异地非持牌业务面临溃逃窘境,持牌牌照变得愈发稀缺和珍贵 随着监管对异地非持牌机构的检查等政策铺面而来,异地持牌专营机构开始成为诸多银行异地经营的合法路径。实际上,对于很多银行而言,成立专营机构的目的在于激励机制的建立以及专业化的分工,也有一些是基于政策的引导(如小企业信贷专营机构等)和风险的隔离等,当然更多银行主要是为了利用上海、北京等地的金融信息及资源优势来快速开展业务和进行异地作业,不过实际上专营机构涉及的问题和细节还比较多,即便专营机构所在地的监管机构,也无意公开透露相关信息(比如纳税等),以免刺激法人机构所在地的神经。 4、市场化债转股(152号文) 152号文提出“符合条件的银行理财产品可依法依规向实施机构发起设立的私募股权投资基金出资”,一时间市场开始各式各样的唱多解读。但笔者认为,用理财资金投资债转股基金并不新鲜,最早可追溯基于2016年负债近2000亿元天津渤海钢铁的一套债转股实施方案(只是流传版本)。 不过152号文在诸多政策方面有所放松,但仍有一些配套政策细节尚未明确,如资本占用、流转退出机制、风险与收益匹配等等,我们预计有关债转股基金等后续可能会与北金所平台挂钩,并会对债权银行的资产配置行为产生影响,同时资管新规及银行理财新规后续也应该会有更明确的政策予以说明,因此建议做好与监管的沟通工作,同时密切关注同业动向,即便要做也要坚持从监管那里获得其它层面的补偿,同时不单独介入,把握抱团取暖、分批次少量、选定真正市场化债转股项目等原则。 (五)利好政策相伴:如降低拨备、资本补充、外资银行许可事项和数据治理等 在严监管成为趋势并在相关政策不断落地的背景下,一些利好政策也相继出台,如降低商业银行拨备、鼓励资本创新、外资银行准入以及数据治理等方面。 1、银监发7号文将贷款拨备的数值调控改为区间调控,表明监管权限在提升、容忍度在下降 应该说,2月中上旬监管部门还在摸底,下旬就印发了7号文,效率着实很高,应该是资产质量的问题已经掌握得差不多清晰了。而在防风险的同时,鼓励风险主动暴露、提高信贷额度可能是更具针对性的目的,同时数值调控改为区间调控、贷款拨备率下调幅度更大等使得监管部门的权限进一步提升,容忍度在下降,也表明中国商业银行资产质量的处置问题已到最后的攻坚阶段。 2、央行和银监会双双鼓励商业银行资本工具创新,以应对表外回归表内对资本的过快消耗 央行、银监会等五部委相继发布第3号文件和《关于进一步支持商业银行资本工具创新的意见》,明确积极支持商业银行资本工具创新的有益探索,并拓宽资本工具发行渠道、增加资本工具种类、扩大投资主体范围和改进资本工具发行审批工具。可见在严监管的背景下,表外回归表内、类信贷回归真信贷使得商业银行资本消耗越来越大,而目前的商业银行的资本充足率确实下降得比较快,部分银行的核心一级资本充足率也处于较低水平。 3、银监会发布数据治理征求意见稿,以及牵头成立金融云公司,弥补商业银行数据质量短板,贯彻普惠金融发展路线 现阶段已经有不少银行和互联网金融公司在布局金融云业务,但考虑到单家金融机构做不了(如很多中小金融机构)或者单一做的投入产出比不划算等问题,银监会日前牵头16家金融机构成立了金融云公司,并发布数据治理指引打好基础,实际上这也是《中国银行业信息科技“十三五”发展规划监管指导意见(征求意见稿)》的要求,中小金融机构应积极准备介入。 4、外资银行的开放进程不断加快 2月24日,中国银监会再次发布关于外资银行的许可事项办法,一是增加了关于外资法人银行投资设立、入股境内银行业金融机构的许可条件、程序和申请材料等规定;二是取消了外资银行开办代客境外理财业务、代客境外理财托管业务、证券投资基金托管业务;三是进一步统一中外资银行市场准入标准。可见,外资银行在境内经营的限制正被进一步放开。 (六)处罚事件不断:重点查处各类风险案件 2017年全年,银监会共开出罚单3452张、涉及1877家金融机构、处罚1527名责任人员、罚没金额仅30亿,同比增长10倍。这在中国历史上绝无仅有。 财金23号文、地方债、PPP清库、资管新规等重点已理好,一看即通 二、下阶段主要展望 (一)非标转标:不再只是概念,将成为未来转型的真正业务方向 随着通道业务空间的全面挤压,以及非标所面临的高压约束,后续非标转标不再只是概念,而将成为未来转型的真正业务方向,即在真正的平台上,实现真正的转标。目前来看,主要包括五类:一是通过信托、资管计划等,将基础资产进行包装,真实在全国性交易平台上出售,如交易所的ABS、北金所的债权直接融资计划、银行间的CLO等;二是商业银行寻找原始权益人,并基于原始权益人做收益类ABS,银行用理财资金认购,由原始权益人用获得的资金归还非标贷款;三是通过银登中心过桥转让(形成银登挂牌的信托受益权);四是通过私募ABS出售;五是通过在一定平台上或同业圈中进行资管份额的流转。五种方式,区间在于程序繁简、时间长短以及监管部门管不管或怎么管,通常情况下,规范的路径总是费时费力,不规范的东西往往干脆利落但机会常常稍瞬即逝。 (二)监管方向:银监会十领导集体亮相新闻发布会对未来指明监管方向 2018年3月2日下午,银监会在京举行“打好防范化解金融风险攻坚战、推动银行业向高质量发展转变”新闻发布会,银监会官方网站同步披露本报告第一部分内容,同时笔者还搜集了银监会相关领导的记者问答等内容。本次新闻发布会可以说级别非常高,银监会高层领导几乎全部出动,其中还有60余家中外媒体参加了本次新闻发布会。监管高层走向前台,直接向大众传递政策信息,做好预期引导。 从内容上看,本次新闻发布会非常充实,涉及方方面面,特别是关于资管新规方面,银监会表示已经起草好理财新规等相关监管办法,正待发布,作为资管新规的配套细则,预计3月份市场期盼已久的资管新规(正式稿)将会问世,资管行业大变革将正式开启。同时,银监会还指出目前不良贷款反弹压力较大、影子银行存量仍然较高,银行还会于近期出台相关资本补充办法,目前银行业的资本补充压力比较大,在未来表外回归表内的大趋势下,资本补充渠道放宽是必然的,中小银行应提前做好准备。 (三)资管新规:关注和留意每一个政策和市场细节 1、中国银行业理财市场报告揭示一些现状和趋势 纵观2017年理财市场报告,用过山车的变化形容可能最为贴切,同业理财几近腰斩下,个人理财与机构理财均有误伤嫌疑,而下半年以来保本理财大幅增长1.43万亿元,成为理财市场最大的动力源,国有大行和城商行依然保持5%以上的正增长。趋势上看,发行销售端依靠零售的倾向已愈发明显,机构端也逐渐浮出水面,理财增速大幅腰斩也似乎已接近平衡点,增长最快的保本理财很难再成为新动力,资产配置单一的症结依然没有明显改观。 2、中国理财网发布的《理财综合能力评价报告》充分融合了资管新规的要求 2018年2月11日,中国理财网发布2017年全国银行理财综合能力评价报告。由于理财综合能力评价每年的指标体系、标准、口径等前后不一致,使得各年之间的排名无法对比。而在资管新规以及理财新规正式发布后,指标口径还会进一步调整,因此可给予密切关注。应该说此次排名充分融合了资管新规的要求,例如净值型产品、公允价值、期限错配、风险、理财资金对接实体经济、理财信息披露、第三方托管等,政策导向性比较明显,整体上看理财中心对本次评价的指标体系比较认同,评价结果显示,净值化产品占比明显提高,金融同业类产品占比下降明显、理财规模的波动性明显降低、标准化资产配置比重提升较多。此外,该报告提出金融同业类型理财占比10%的标准,笔者认为这可能是监管鼓励的方向,即理财销售端或产品端的同业类占比应不能超过10%,同时理财产品的波动性不能太高,特别是不能受季节性、政策性等因素影响,否则持续性会较差,如果波动性较高,意味着该行理财产品规避监管的可能性较高,同时真正的主动性资产管理产品占比较低。而上述所概括的七大指标特点也应作业商业银行资产管理业务的未来导向,应做好提前准备,并与理财中心保持经常沟通,了解同业情况,明晰政策动向。 4、招商银行发起设立资产管理子公司 风险隔离是监管层面对商业银行理财业务的一个最初始的要求,那么成立资管子公司,由其发行理财产品便是顺理成章的事情。3月23日,招商银行发布公告,宣布拟出资50亿元全资发起设立资产管理子公司,这是资管新规(征求意见稿)发布后值得关注的大事情,但仍需要监管部门审批,在2015年底光大银行、中信银行、建设银行等也曾提交设立资管子公司的申请,但以不属于银监会管辖而未获批准,相信这一踌躇不前的现状将会有所改变。 (四)即将落地:尚有三个政策需要时刻关注 这三个政策分别包括资管新规(一行两会)、理财新规(银保监会)和交叉金融产品风险管理办法。其中,资管新规作为大资管行业统一的运作规范指引很可能会在清明前后出台,理财新规作为具体实施细则应该也会相继出来。而交叉金融产品风险管理办法作为2017年制定的一项政策短板迟迟没有出台,相信在大资管新规之后也离发布不远。 资管新规与理财新规需重点的几个问题分别为保本理财、净值型理财、嵌套、同业理财是否有比例限制、估值方法、投资范围、分级产品及杠杆约束、标准化产品定义、过度期等等。 三、2018年以来的政策文件汇总 (一)银监会(15个政策文件)
(二)央行(9个政策文件)
(三)银登官网信息更新(共6订)
|
关注”PPP与特色小镇落地指南“,阅读更多精彩文章
往期精彩文章回看
2、国家发钱!这260个县将有大发展!每县2000万!快来看有没有你的家乡!






