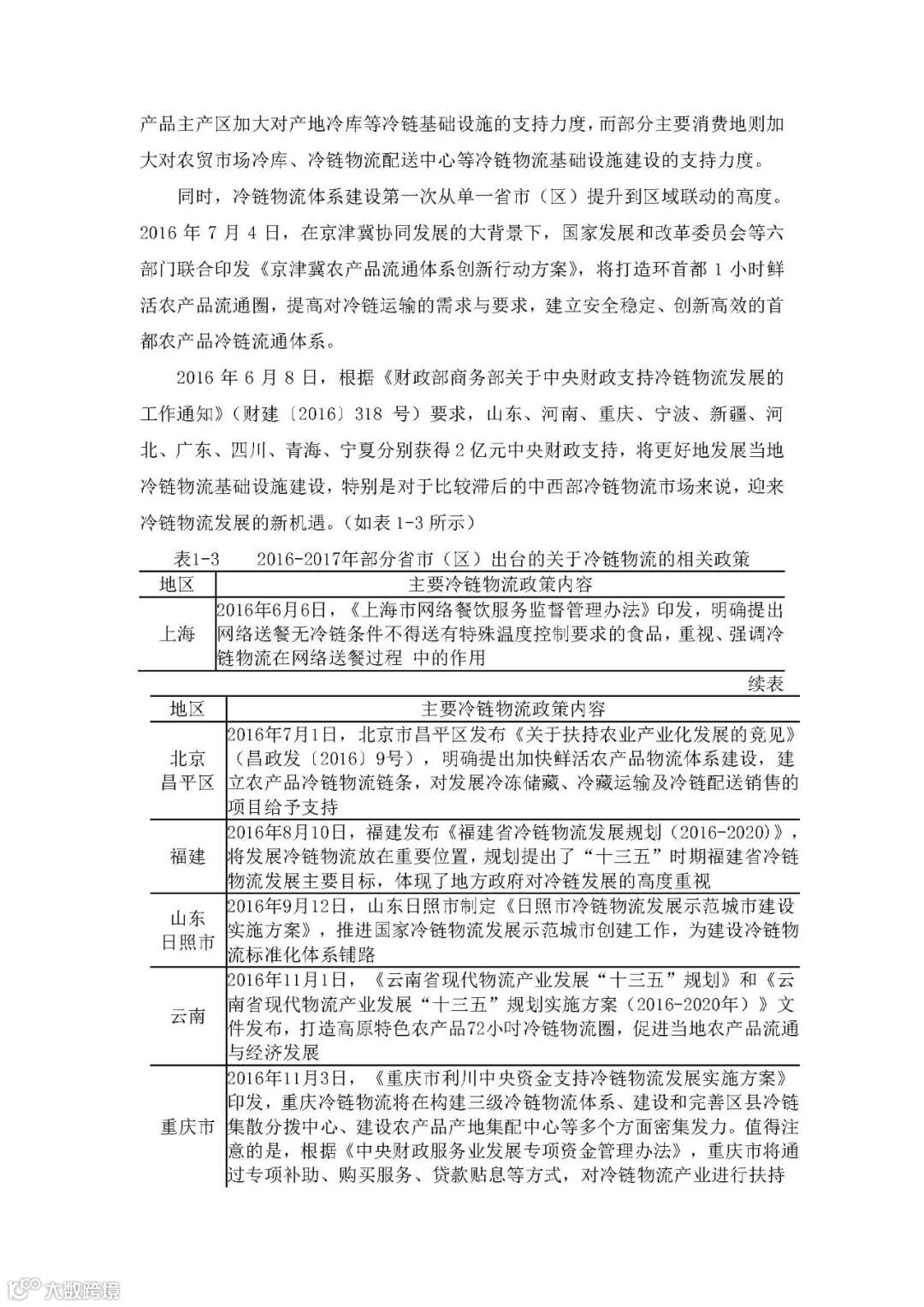
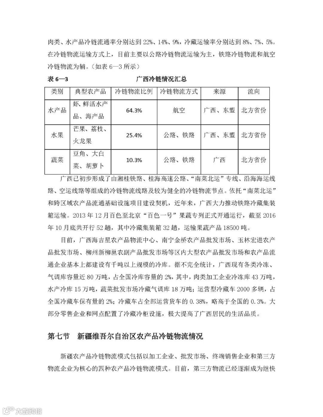
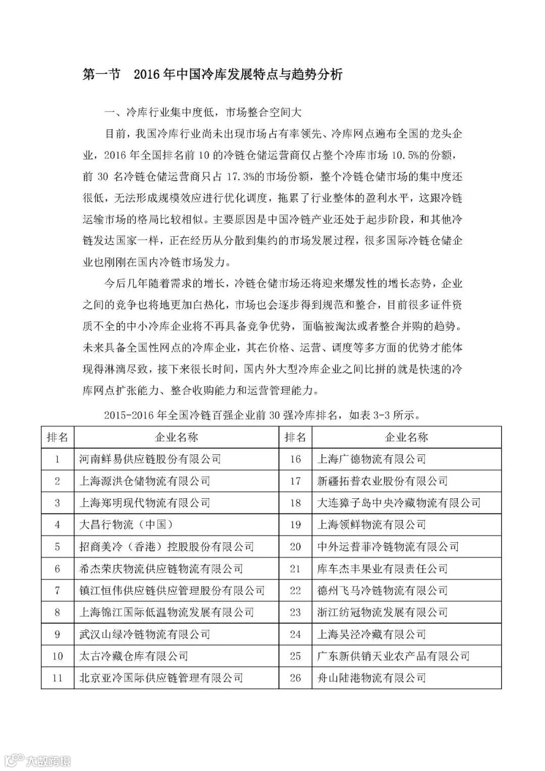
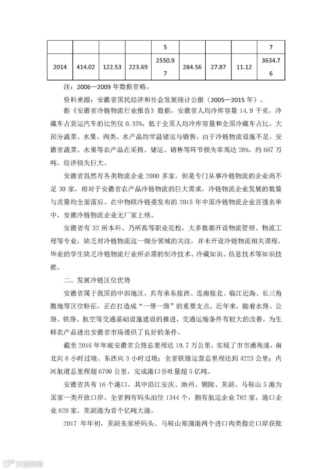
大数跨境
0
0

2017年中国冷链物流发展报告

2017年中国冷链物流发展报告 尚普并购咨询
2018-12-11
2
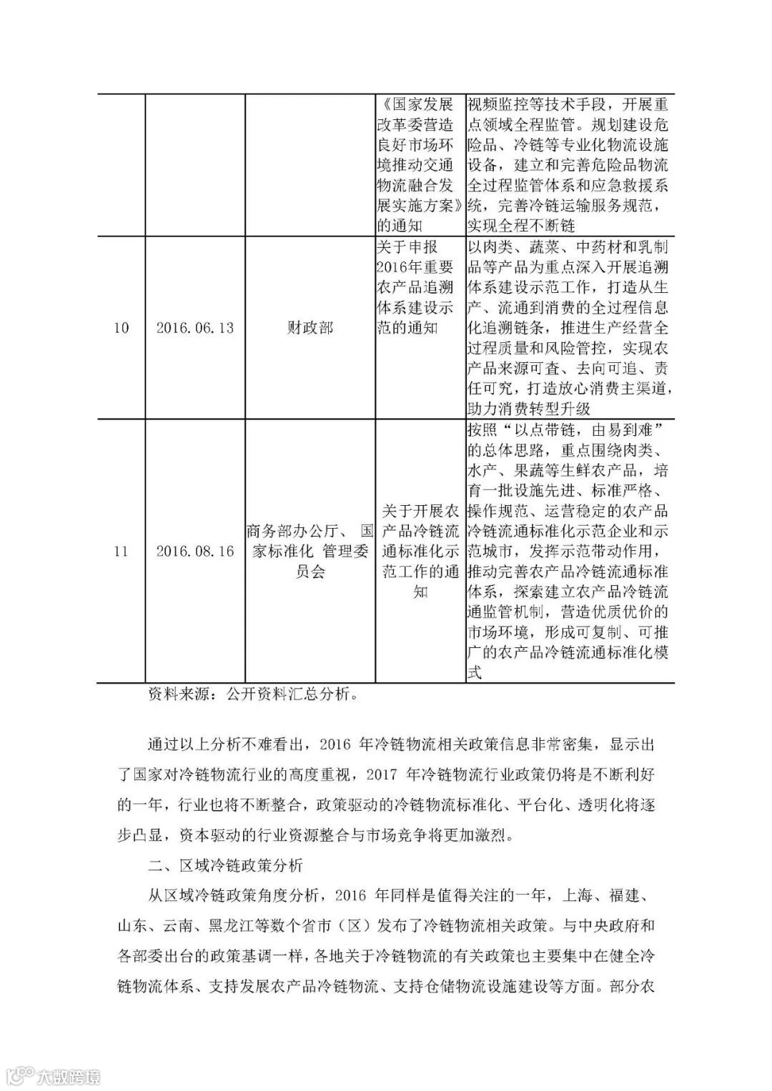
导读:本文由尚普行业研究(微信号:spzx2015)编辑转载,版权归原作者,如有侵权请联系删除。关注”尚普行业研究

本文由尚普行业研究(微信号:spzx2015)编辑转载,版权归原作者,如有侵权请联系删除

关注”尚普行业研究“,阅读更多精彩


往期精彩文章回看


1、2017全行业薪酬报告

2、行业专题报告-便利连锁产业

3、智能可穿戴设备的行业研究

4、2018中国物联网行业白皮书

5、国家风险分析报告2018—全球投资风险分析

6、2017全球金融科技调查报告



【声明】内容源于网络
0
0
尚普并购咨询
尚普咨询集团,成立于2008年,长期致力于为客户提供全生命周期的投资并购咨询服务,如并购咨询、并购战略规划、尽职调查、交易架构设计、可行性论证等服务。
内容 2898
粉丝 0
尚普并购咨询 尚普咨询集团,成立于2008年,长期致力于为客户提供全生命周期的投资并购咨询服务,如并购咨询、并购战略规划、尽职调查、交易架构设计、可行性论证等服务。
总阅读37
粉丝0
内容2.9k