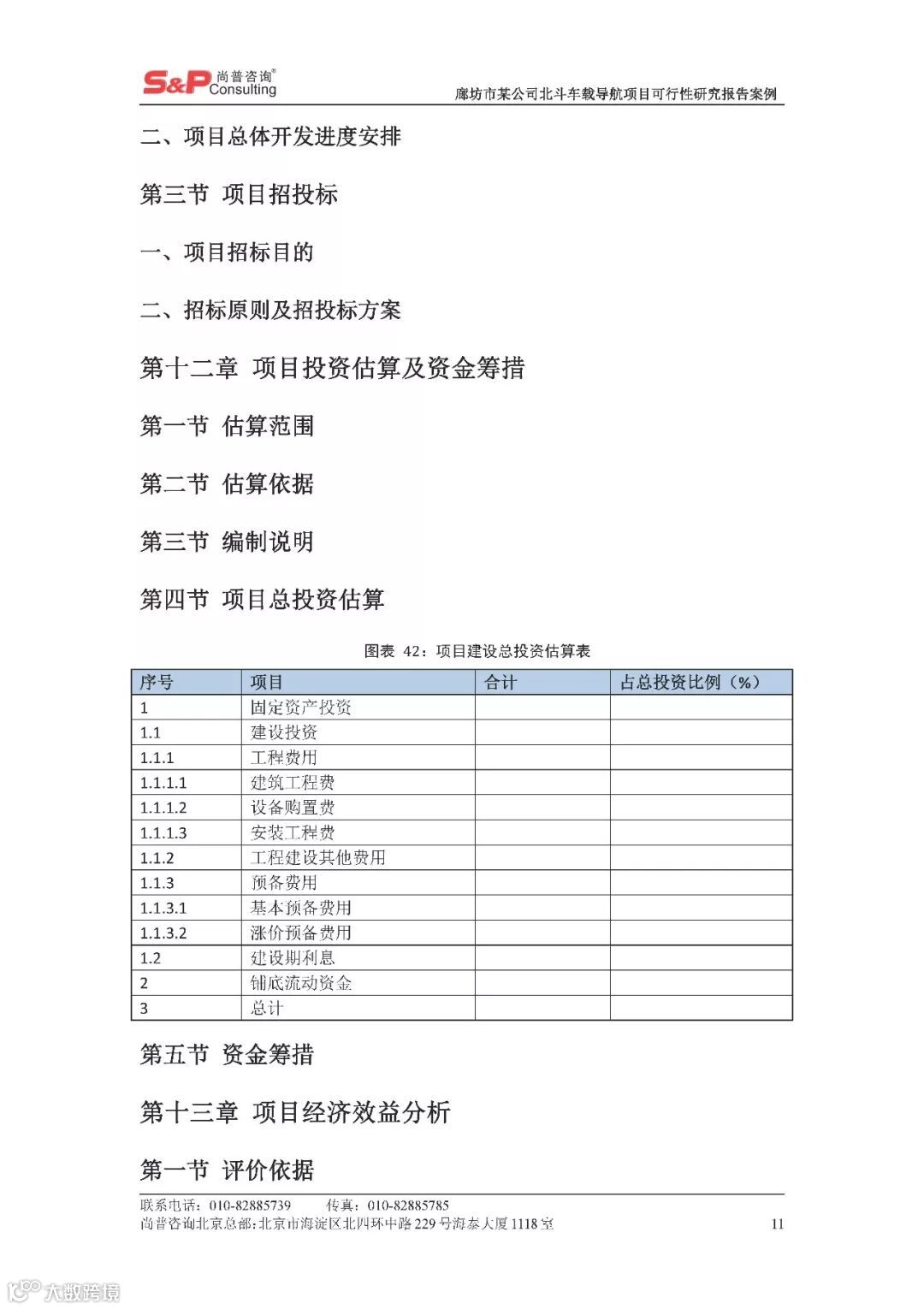
大数跨境
0
0

廊坊市某公司北斗车载导航项目可行性研究报告案例

廊坊市某公司北斗车载导航项目可行性研究报告案例 尚普并购咨询
2019-09-29
2
导读:本文由尚普行业研究(微信号:spzx2015)编辑转载,版权归原作者,如有侵权请联系删除。关注”尚普行业研究


本文由尚普行业研究(微信号:spzx2015)编辑转载,版权归原作者,如有侵权请联系删除

关注”尚普行业研究“,阅读更多精彩


往期精彩文章回看


1、2018年5G 产业链行业研究报告

2、2019年中国互联网经济白皮书 2.0

3、2018-2019年度互联网及新媒体趋势研究报告

4、2018中国物联网行业白皮书

5、国家风险分析报告2018—全球投资风险分析

6、2017全球金融科技调查报告



【声明】内容源于网络
0
0
尚普并购咨询
尚普咨询集团,成立于2008年,长期致力于为客户提供全生命周期的投资并购咨询服务,如并购咨询、并购战略规划、尽职调查、交易架构设计、可行性论证等服务。
内容 2898
粉丝 0
尚普并购咨询 尚普咨询集团,成立于2008年,长期致力于为客户提供全生命周期的投资并购咨询服务,如并购咨询、并购战略规划、尽职调查、交易架构设计、可行性论证等服务。
总阅读37
粉丝0
内容2.9k