来源:招商证券
一、GNSS 产业概览
(一)什么是 GNSS
GNSS(Global Navigation Satellite System),即全球导航卫星系统,是覆盖全球的自主地 利空间定位的卫星系统,允许小巧的电子接收器确定它的所在位置(经度、纬度和高度), 并且经由卫星广播沿着视线方向传送的时间信号精确到 10 米的范围内。接收机计算的 精确时间以及位置,可以作为科学实验的参考。
卫星定位导航系统的基本原理是测量出已知位置的卫星到用户接收机之间的距离,然后 综合多颗卫星的数据就可知道接收机的具体位置。通俗来说,在接收机可以收到 4 颗卫 星信号的情况下,就可以对经纬度以及高度等信息进行准确定位。
截至 2019 年,只有美国的全球定位系统 (GPS;共由 24 颗卫星组成)、俄罗斯的格 洛纳斯系统(GLONASS)和中国的北斗卫星导航系统(BDS/Compass)覆盖全球。欧洲联盟的伽利略定位系统则为在初期部署阶段的全球导航卫星系统,预定最早到 2020 年才能够充分的运作。一些国家,包括法国、日本和印度,都在发展区域导航系 统。



(二)GNSS 市场情况
根据欧洲全球导航卫星系统局披露,在全球经济形势低迷,贸易战阴霾笼罩的背景下, GNSS 是少数逆势上涨的产业市场之一,并预测在未来的十年内仍会保持稳定增长。预 计到 2029 年全球卫星导航市场总产值约为 3244 亿欧元,将会比现在的 1507 亿欧元翻 一番。从区域层面看,亚太地区的贡献率最高,预计到 2029 年,亚太地区的 GNSS 终 端保有量将达到 51 亿台,占全球总量的 53.5%,产值更是将达到 1060 亿欧元,约占 全球总产值的 1/3,这清楚的表明了未来十年全球 GNSS 市场将以亚太地区为核心。
目前 GNSS 产值贡献主要集中在北美、欧洲和亚太地区(中、日、韩),其产值贡献率 总和已达到 90%。其中,美国和欧洲分别占了 28%和 27%的份额,而亚太区的中、日、 韩三国占了高达 35%的份额。此外,数据还显示 2019 年亚太地区的 GNSS 终端保有 量为 34 亿台套,占全球总量的 53.2%,平均每人持有量为 0.8 台/人,这与北美的 2.0 台/人相比,还有很大差距,由此可见其发展潜力巨大。中国在该领域的起步较晚,且 没有在元器件与接收机制造商、系统集成商、服务提供商中具备实力与话语权的大公司, 但相信随着产业的发展,国家政策支持,以及技术迭代,未来 GNSS 市场的增长引擎 必定出现在以中国为代表的亚太地区。
二、北斗导航系统完成全球组网在即
(一)北斗导航系统建设情况
北斗卫星导航系统(以下简称北斗系统)是中国着眼于国家安全和经济社会发展需要, 自主建设运行的全球卫星导航系统,是为全球用户提供全天候、全天时、高精度定位、 导航和授时服务的国家重要时空基础设施。
中国高度重视北斗系统建设发展,20 世纪 80 年代开始探索适合国情 的卫星导航系 统发展道路,形成了“三步走”发展战略:2000 年,建成北斗一号系统,向中国提供 服务;2012 年,建成北斗二号系统,向亚太地区 提供服务;2020 年,将建成北斗三 号系统,向全球提供服务。计划 2035 年,以北斗系统为核心,建设完善更加泛在、 更加融合、更加智能的国家综合定位导航授时体系。

北斗系统由空间段、地面段和用户段三部分组成。
1、空间段由若干颗地球静止轨道卫星、倾斜地球同步轨道卫星和中圆地球轨道卫星等 组成。
2、地面段包括主控站、时间同步/注入站和监测站等若干地面站,以及星间链路运行管 理设施。
3、用户段包括北斗及兼容其他卫星导航系统的芯片、模块、天线等基础产品,以及终 端设备、应用系统与应用服务等。
空间段是国家核心基础设施,主要由国家投资完成。而地面段和用户段面向卫星导航终 端和应用领域,市场巨大,是国内外企业竞争的焦点。卫星导航产业链也主要集中于用 户段和地面段。

1、空间段:即将完成北斗三号系统全面组网,覆盖范围进一步完善
目前,北斗三号系统空间段全球组网进展顺利,截至 2019 年 12 月底,已成功发射 了 28 颗北斗三号卫星(其中,1 颗地球静止轨道卫星、24 颗中圆地球轨道卫星、3 颗 倾斜地球同步轨道卫星);构建了稳定可靠的星间链路,实现星间星地联合组网。预计 在 2020 年 6 月底前,我国还将发射 2 颗地球静止轨道北斗三号卫星,完成 30 颗卫 星发射组网,全面建成北斗三号系统。
根据日经中文网报道,在联合国 195 个会员国中,有 130 个国家首都上空一天中可观 测到的北斗卫星数量超过 GPS,其中 100 个国家位于亚洲、非洲等地。对比北斗导航 系统与 GPS 系统可见卫星数,目前北斗卫星在亚太地区的覆盖度已明显高于 GPS。
中国北斗卫星导航系统总设计师杨长风在接受中国青年报采访时透露:2020年6月前, 我国将发射两颗北斗三号地球静止轨道卫星,全面建成北斗三号系统,为全球提供更优 质服务,比预定计划提前半年。后续除了完成北斗三号全球系统的组网外,我国还计划 于 2035 年前建成以北斗系统为核心的综合定位、导航、授时体系。目前,我国已启动 北斗系统接续发展的总体论证和关键技术攻关。
2、地面段:地基增强系统构建“全国一张网”,实现高精度定位
由中国兵器工业集团和阿里巴巴集团共同打造的千寻位置网络有限公司,负责国家北斗 地基增强系统“全国一张网”的建设,天上的北斗卫星和地上的“一张网”,共同组成 了中国北斗高精度定位能力的基础设施。2016 年 5 月 18 日,国家北斗地基增强系统正 式投入运行,这也标志着中国北斗开始面向全国提供高精度位置服务。
地基增强系统,即 ground-based augmentation systems(缩写为 GBAS), 是通过提 供差分修正信号,可达到提高卫星导航精度的目的;优化后的定位精度可以从毫米级至 亚米级不等;该系统是卫星定位技术、计算机网络技术、数字通讯技术等高新科技多方 位、深度结晶的产物。
作为导航应用的核心,北斗地基增强系统由基准站网络、数据处理系统、运营服务平台、数据播发系统和用户终端五部分组成。北斗基准站接收北斗、GPS、GLONASS 的卫 星观测数据、星历数据等,通过通信网络系统实时传输到国家数据综合处理系统,经过 处理后生成北斗基准站观测数据、广域增强数据产品、区域增强数据产品、后处理高精 度数据产品等,利用卫星广播、数字广播、移动通信等手段播发至北斗/GNSS 增强用 户终端,满足北斗地基增强系统服务范围内增强精度和完好性的需求。

北斗地基增强系统自 2017 年 7 月提供基本服务以来,在系统服务区内提供实时米级、 分米级、厘米级和后处理毫米级增强定位服务,已在交通、地震、气象、测绘、国土、 科教等行业领域进行了应用推广。截至 2019 年年底,已在中国范围内建设 155 个框 架网基准站和 2200 余个区域网基准站。
155 个框架网基准站大致均匀的布设在中国陆地和沿海岛礁,满足北斗地基增强系统提 供广域实时米级、分米级增强服务以及后处理毫米级高精度服务的组网要求。
2200 余个区域加强密度网基准站以省、直辖市或自治区为区域单位布设,根据各自的 面积、地理环境、人口分布、社会经济发展情况进行覆盖,满足北斗地基增强系统提供 区域实时厘米级增强服务、后处理毫米级高精度服务所需的组网要求。
近年来,北斗三号系统建立了高精度时间和空间基准,增加了星间链路运行管理设施, 实现了基于星地和星间链路联合观测的卫星轨道和钟差测定,具备定位导航授时服务能 力;同时,开展了短报文通信、国际搜救、星基增强、地基增强、精密单点定位等服务 的地面设施建设。
目前千寻位置基于北斗卫星系统(兼容 GPS、GLONASS、Galileo)基础定位数据, 利用遍及全国的超过 2400 个地基增强站及自主研发的定位算法,通过互联网技术进行 大数据运算,为遍布全国的用户提供精准定位及延展服务。

3、用户段:国产基础产品快速发展,5G 商用加速下游应用行业拓展
用户段包括北斗及兼容其他卫星导航系统的芯片、模块、天线等基础产品,以及终端设 备、应用系统与应用服务等。
随着北斗三号系统组网不断推进,地基增强系统的愈发完善,北斗导航系统在下游的应 用发展势头也越来越好。目前我国北斗导航上游的基础部件如基带芯片、射频芯片、板 卡、天线等都已实现自主可控。北斗/GNSS 基础产品已实现大众应用,技术达到国际 先进水平。支持北斗三号系统信号的 28 纳米芯片已在物联网和消费电子领域得到广 泛应用。22 纳米双频定位芯片已具备市场化应用条件,全频一体化高精度 芯片已经投 产,北斗芯片性能再上新台阶。
截至 2019 年年底,国产北斗导航型芯片模块出货量已超 1 亿片,季度出货量突破 1000 万片。北斗导航型芯片、模块、高精度板卡和天线已输出到 100 余个国家和地 区。
而随着北斗系统的逐步完善,在下游应用端,北斗系统也在持续提升全球定位导航授时 和区域短报文通信服务能力,并提供星基增强、地基增强、精密单点定位、全球短报文 通信和国际搜救等服务。预计到 2020 年,北斗系统计划提供如下服务:

1、定位导航授时服务:为全球用户提供服务,空间信号精度优于 0.5 米;全球定位精 度优于 10 米,测速精度优于 0.2 米/秒,授时精度优于 20 纳秒;亚太地区定位精度 优于 5 米,测速精度优于 0.1 米/秒,授时精度优于 10 纳秒,整体性能大幅提升。
2、短报文通信服务:区域短报文通信服务,服务容量提高到 1000 万次/小时,接收机 发射功率降低到 1-3 瓦,单次通信能力 1000 汉字 (14000 比特) ;全球短报文通 信服务,单次通信能力 40 汉字(560 比特)
3、星基增强服务:按照国际民航组织标准,服务中国及周边地区用户,支持单频及双 频多星座两种增强服务模式,满足国际民航组织相关性能要求。
4、地基增强服务:利用移动通信网络或互联网络,向北斗基准站网 覆盖区内的用户提 供米级、分米级、厘米级、毫米级高精度定位服务。
5、精密单点定位服务:服务中国及周边地区用户,提供动态分米级、 静态厘米级的精 密定位服务。
6、国际搜救服务:按照国际搜救卫星系统组织相关标准,与其他卫星导航系统共同组 成全球中轨搜救系统,服务全球用户。同时提供返向链路,极大提升搜救效率和服务能 力。
根据欧洲全球导航卫星系统局预测,全球卫星导航系统产业市场规模将从 2019 年的 1507 亿欧元到 2029 年提升至 3244 亿欧元,十年复合增速 8%,从卫星系统系统产业 的最终收入来源看,目前各类应用设备平台已逐步向软件和服务解决方案演变。
市场增长的主要驱动因素包括大众市场、中端设备(低于 150 欧元)以及增强服务的收 入。从 2019 年到 2029 年,低端接收机的年增长率将达到 16%,而增强服务的收入将 在 10 年内从 230 亿欧元稳步增长到近 650 亿欧元。而高端接收器(超过 1000 欧元) 的发货量不到总发货量的 1%,但它们仍然占全球接收器收入的 10%以上(2029 年为 120 亿欧元)。
未来,依靠全球导航卫星系统技术为用户创造附加值的服务是全球导航卫星系统市场最 大的收入来源。预计到 2029 年,增值服务收入将达到 1660 亿欧元,占全球导航卫星 系统总收入的一半以上。而这些增值服务方案涵盖了交通运输、智能终端应用、测量测 绘软件等各个领域。

预计在 2019-2029 年间累积的市场规模将达到 25250 亿欧元,其中道路服务和消费者 解决方案在所有其他细分市场中占据主导地位,占到总收入为 93.3%。在道路服务行业, 大部分收入来自车内系统(IVS)、 高级辅助驾驶系统和车队管理,而消费者解决方案收 入主要来自使用基于位置服务的智能手机和平板电脑的数据收入。
在剩余的收入来源中,50%以上将来自农业和地理信息。农业的主要创收应用是变速率 技术(VRT)和自动转向,而地理信息学的主要收入来源是地籍和建筑测量。

预计全球GNSS市场将在未来十年内持续扩大。这种增长将受到全球宏观趋势的影响, 例如气候变化和循环经济、大数据、数字化和人工智能、网络安全、银发经济、共享经 济等。而这些领域将使用 GNSS 实现定位、导航和授时,并与其他技术结合,推进产 业发展和应对行业挑战。

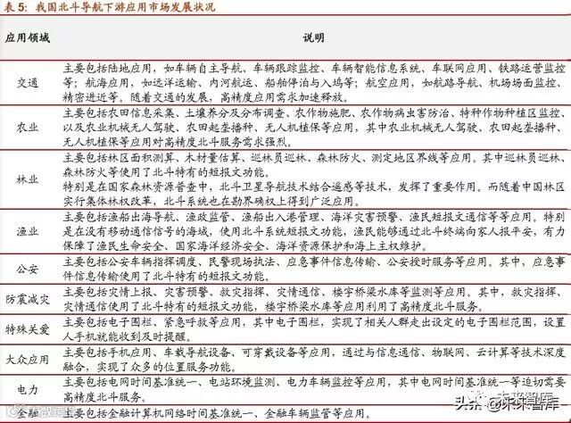
就国内而言,北斗系统的下游应用市场主要分为行业市场、大众市场、特殊市场三大应 用市场。自北斗系统提供服务以来,目前已在交通运输、农林渔业、水文监测、气象测报、通信授时、电力调度、救灾减灾、公共安全等领域得到广泛应用,服务国家重要基 础设施,产生了显著的经济效益和社会效益。


2019 年 6 月 6 日,工信部向中国移动、中国联通、中国电信这三大运营商,以及中国 广电 4 家企业正式发放 5G 牌照,牌照的发放标志着 5G 商用开始,中国正式进入 5G 时代。我国 5G 商业应用全面加速。

随着 5G 时代的到来,“北斗+5G”将成为继移动位置服务经济和共享经济之后,北斗 应用市场新的重大商业机遇, 5G 带来的物联网革命,将推动北斗及时空信息应用的泛 在化。由北斗及“北斗+5G”所带来的万物互联智能时代,将真正开启。
在物联网产业中,以 5G 为代表的网络、以北斗代表的精准位置服务以及大数据,这三 者共同构成了物联网产业的三大基础设施。目前,一个由北斗系统提供时空数据、由 5G 通信系统实现智慧感知与传输、由大数据实现海量时空数据的分析与挖掘、由云计 算系统实现泛在的智能化处理的智慧城市建设技术和数据支撑体系正逐渐完备。

我们认为,过去 10 年是北斗卫星导航系统开疆拓土的 10 年,也是北斗应用真正落地 的 10 年。而下一个 10 年,“北斗+5G”将带来更多可能。
目前,北斗应用产业已实现由基础产品、应用终端、应用系统和运营服务构成的完整产 业链,并正在与互联网、物联网、5G、大数据等新兴技术进行深度融合,前所未有地 渗透到人类生活的方方面面,成为支持和推动人类社会有效运行及持续发展的强劲动力。
三、北斗产业链梳理
(一)北斗产业链高速发展,上下游产业链完备
近年来,我国卫星导航与位置服务产业规模持续扩大,产值稳步增长,保持了良好的发展 态势。2018 年我国卫星导航与位置服务产业总体产值达到 3016 亿元人民币,较 2017 年 增长 18.3%其中, 与卫星导航技术研发和应用直接相关的,包括芯片、器件、算法、软 件、导航数据、终端设备、基础设施等在内的产业核心产值达到 1069 亿元人民币。在 总产值中占比为 35.44%,北斗对产业核心产值的贡献率已达到 80%;包括与定位导航授 时应用相关的其他各种数据及软件产品、各类集成应用系统、基于位置信息的运营服务 业务等在内的,由卫星导航衍生带动形成的关联产值达到 1947 亿元人民币。

在产业链和知识产权发展方面,国产北斗基础产品在工艺和性能方面进一步向国外先进 技术水平,看齐。截至 2018 年,国产北斗兼容型芯片及模块销量已突破 7000 万片,性能 价格比肩国际水平,国产高精度板卡和天线销量也分别占国内市场的 30%和 90%。
我国卫星导航与位置服务产业链大体可以分为:上游、中游和下游。上游是基础产品研 制生产及销售,主要包括基础器件、基础软件、基础数据等;中游是各类终端集成产品 和系统集成产品研制生产及销售;下游是基于各种技术和产品的应用及运营服努。

目前我国卫星导航与位置服务产业链已形成完整的内循环。上游基础部件是产业自主可 控的关键环节,基础部件作为自主可控最关键的部分,主要由基带芯片、射频芯片、板卡、 天线等构成。中游主要包括终端集成和系统集成,是产业发展的重点。下游的解决方案 和运维服务提供众多行业应用。
2018 年产业链各环节产值较 2017 年均有明显提升,但增速却有所不同。中游和上游受 到芯片、板卡、核心器件、终端设备价格下降的影响,产值增速较去年进一步放缓,在全 产业链中占比仍然呈现下降趋势。上游产值在总产值中占比为 10.94%,其中基础器件、 基础软件和基础数据等环节产值分别占比为 4.44%、2.1%和 4.4%;中游产值在总产值中 占比为 4746%,其中终端集成环节占比为 3457%,系统集成环节占比为 12.89%;随着产业 链的成熟,各环节竞争加剧,特别是在终端集成环节。多年的市场积累使终端需求逐渐稳 定,终端价格稳中趋降,终端设备附加值较低且其市场竞争压力明显,而下游的运维服务 则具有较强的灵活性、适用范围广且对接方式简易,这在极大程度促使了终端提供商向 运维服务商不断发展,从而推动了下游运维服务环节的快速成长,其产值在总产值中占 比增长到 41.6%,在产业链各环节中涨幅最快。

由于芯片和终端价格仍保持在较低水平,产业链上游和中游的产值占比分别为10.94%和 47.46%,仍呈下降趋势。随着我国北斗行业应用和大众应用逐步进入服务化阶段,各种类 型的位置服务公共平台大量出现和智能终端的应用普及,有力推动了产业链下游运营服 务收入的快速增长,产业链下游产值占比已经上升到 41.6%。2018 年,卫星导航领域技术 创新非常活跃,相关企业针对北斗产业链或产品链中关键节点的技术,如芯片、增强系 统等加快专利布局,并有意识地在技术空白点上进行专利挖掘。除了自主创新外,企业 还通过专利许可和转让等方式,获取了一批与北斗产业发展相关、围绕未来发展重点进 行布局的其他技术领域专利,形成配套专利组合。截至 2018 年底,我国卫星导航专利申 请累计总量已超过 6 万件,保持全球第一位。

(二)产业链涌现出大批优质企业,助力行业发展
目前,我国卫星导航与位置服务领域企事业单位数量保持在 14000 家左右,从业人员数 量超过 50 万。截至 2018 年底,业内相关上市公司(含新三板)总数为 51 家,上市公司涉 及卫星导航与位置服务的相关产值约占全国总产值的 10.74%。
2018年,中国卫星导航系统管理办公室同期发布了《北斗卫星导航系统典型应用案例》, 案例将北斗基础产品分为 6 类,并列举了每类产品的推荐单位榜单,榜单中多家上市公 司入选。

截至 2018 年底,各类国产北斗终端产品应用规模已累计超过 8000 万台/套,采用北斗兼 容芯片的终端产品社会总保有量接近 7 亿台/套(含智能手机),北斗应用正在诸多领域 迈向“标配化”发展的新阶段。国产北斗芯片、模块等关键技术在 2018 年进一步取得 全面突破,性能指标与国际同类产品相当,并已形成一定价格优势;国产北斗双频 SOC 芯 片及国产五模四合一北斗三代芯片的推出,标志着我国已经迈入导航芯片技术先进国家 的行列。
(三)重点公司推荐
我们认为,北斗系统已成为中国实施改革开放 40 年来取得的重要成就之一。2018 年底,北斗系统已经面向“一带一路”国家和地区开通服务,到 2020 年服务范围将覆盖全 球,2035 年前还将建设完善更加泛在、更加融合、更加智能的综合时空体系。
全面建设中国综合时空体系,首先就是要以北斗系统建设发展为核心基础,持续推进北 斗卫星导航与其他领域技术的融合创新,推动产业的融合发展。在这一过程中,北斗系统 输出的位置和时间,已经不再是简单的时空信息获取,已经成为驱动许多技术进步、融合、 发展的引擎和黏合剂,甚至是催化剂。
预计在 2020 年 6 月前,我国将发射两颗北斗三号地球静止轨道卫星,全面建成北斗三 号系统,为全球提供更优质服务,届时将为全球用户提供更完善的卫星导航服务。同时 随着 2020 年,我国 5G 商业进入快速增长期,北斗+5G 的融合将带来新业态,推动北斗 从行业应用进入大众生活,打开下游巨大的市场空间。也将带动产业链上的上市公司进 入重要发展期。建议关注以下几个方向:

关注”尚普行业研究“,阅读更多精彩
往期精彩文章回看


