大数跨境
0
0

2020年互联网医疗行业深度投资策略

2020年互联网医疗行业深度投资策略 尚普并购咨询
2020-09-09
1
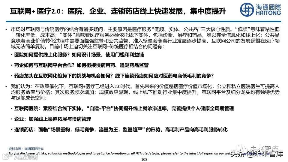
导读:来源:海通国际本文由尚普行业研究(微信号:spzx2015)编辑转载,版权归原作者,如有侵权请联系删除。关注

来源:海通国际
















































































本文由尚普行业研究(微信号:spzx2015)编辑转载,版权归原作者,如有侵权请联系删除

关注”尚普行业研究“,阅读更多精彩


往期精彩文章回看


1、2020年中国各行业趋势洞察报告

2、太惨了!2020,并不会比2019更好!(麦肯锡官方最新预测!

3、2020年医药生物行业前瞻分析报告

4、2019-2020中国制造业转型趋势研究报告

5、中信建投:关于2020年宏观经济十大猜想

6、2020年年度策略报告


【声明】内容源于网络
0
0
尚普并购咨询
尚普咨询集团,成立于2008年,长期致力于为客户提供全生命周期的投资并购咨询服务,如并购咨询、并购战略规划、尽职调查、交易架构设计、可行性论证等服务。
内容 2898
粉丝 0
尚普并购咨询 尚普咨询集团,成立于2008年,长期致力于为客户提供全生命周期的投资并购咨询服务,如并购咨询、并购战略规划、尽职调查、交易架构设计、可行性论证等服务。
总阅读37
粉丝0
内容2.9k