
注:以上收购金额指支付的现金,未计入安博的股票支出资料来源:网络公开资料整理
数据来源:安博教育招股说明书
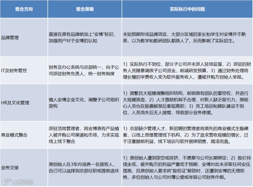
资料来源:网络公开资料整理
图:剥离前后安博教育财务状况比较资料来源:安博教育招股说明书
图:朴新教育5年时间收购51家机构资料来源:网络公开资料整理
图:部分并购标的情况
图:并购标的运营效率显著提升数据来源:朴新教育招股说明书
尚普咨询集团
尚普并购咨询

注:以上收购金额指支付的现金,未计入安博的股票支出
数据来源:安博教育招股说明书
资料来源:网络公开资料整理
图:剥离前后安博教育财务状况比较
图:朴新教育5年时间收购51家机构
图:部分并购标的情况
图:并购标的运营效率显著提升尚普咨询集团