本次《规划纲要》单列出第五篇“加快数字化发展 建设数字中国”,足可见对数字化发展的重视程度。该篇内容分四章指出,要迎接数字时代,激活数据要素潜能,推进网络强国建设,加快建设数字经济、数字社会、数字政府,以数字化转型整体驱动生产方式、生活方式和治理方式变革,“迎接数字时代,激活数据要素潜能,推进网络强国建设,加快建设数字经济、数字社会、数字政府,以数字化转型整体驱动生产方式、生活方式和治理方式变革”。
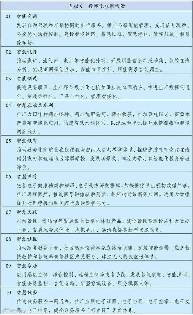
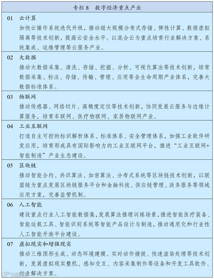
在该篇章中共有两个专栏图表,分别框定了数字经济重点产业和数字化应用场景的具体范围。其中,数字经济重点产业包括云计算、大数据、物联网、工业互联网、区块链、人工智能、虚拟现实和增强现实产业。数字化应用场景则以智能交通为首列,包括能源、制造、农业水利、教育、医疗等10个场景,这些规划为数字经济发展指明了方向、绘就了蓝图。
数字经济重点产业和数字化应用场景的具体范围(点击图片放大)
数字经济是创新变革的新型经济形态。“十四五”期间,数字技术将加速群体突破,数字化转型将在更广范围、更深层次加速推进,信息革命正向新高度、新阶段持续跃升。数字经济将深刻影响我国经济发展、社会运行和国家治理的方方面面。在新旧动能转换的关键时期,数字经济的发展空间巨大,将给经济形态带来巨大变革,未来发展空间无限。
新发展格局为数字经济提供广阔发展空间
党的十九届五中全会对新发展格局作出重大工作部署,明确指出要“加快构建以国内大循环为主体、国内国际双循环相互促进的新发展格局”。新发展格局的构建立足于扩大内需的战略基点,使生产、分配、流通、消费更多依托国内市场,提升供给体系对国内需求的适配性,形成需求牵引供给、供给创造需求的更高水平动态平衡。“十四五”期间,生产、消费、分配与流通环节将会进一步打通,促进产业数字化升级,催生新需求和新供给,为数字经济发展营造广阔空间。数字经济正成为构建新发展格局、推动经济复苏和科技创新的新动能,在双循环新发展格局下,数字经济将成为重振经济的关键动力。
数字化转型的深度和广度将大幅提升
“十四五”期间,数字化转型受疫情冲击短暂停滞后,进入了全面扩张、深度拓展的加速发展阶段。疫情后,数字化转型已经成为全国各行各业的共同认识和一致选择,叠加新一代信息通信技术的成熟,全球经济社会各方面都将经历深刻的数字化应用升级,数字化转型的广度和深度将得到极大拓展。
政府治理的数字化进程将全面提速
随着数字技术的深化应用,政府数字化转型将在“十四五”期间加速升级,转型着力点将从政务服务拓展至经济调节、市场监管、社会治理、突发事件应对等多个领域,全面推动现代化治理能力的提升。从技术能力看,大数据、云计算、区块链、人工智能等新兴技术将在政府治理场景中加深应用。从数据能力看,跨地区、跨部门、跨层级的政务数据打通共享仍是政府数字化转型的重点突破领域。从协同能力看,政府数字化转型将更多纳入外部主体参与,打造“政府主导、社会协同、公众参与”的良性数字治理生态。从服务能力看,依托先进技术的应用,政务服务将更加关注个性化需求预测、服务主动对接等。
数字经济法治建设进一步补充和探索
当前,我国在网络安全保护、网络信息服务、网络社会管理等重要领域的互联网法律框架初步构建完成,《网络安全法》《数据安全法》《个人信息保护法》等关键立法已经出台或正在加紧制定中。“十四五”期间,我国互联网法治建设将从细化重点法律制度、协调整体立法体系、探索新技术、新应用立法等方面进一步充实法律制度,提高整体治理水平。
把握数字经济大潮,推动产业数字发展。作为产业数字专家,天道金科深度参与浙江省数字化改革,深耕产业数字金融和产业数字大脑两大领域。
把握产业数字化转型契机
《规划纲要》提出:实施“上云用数赋智”行动,推动数据赋能全产业链协同转型,在重点行业和区域建设若干国际水准的工业互联网平台和数字化转型促进中心。天道着力打造的数字科技平台,通过“产业数字金融+产业数字大脑”两大应用助推浙江省数字化改革,推动数据赋能产业链协同转型,在供应链金融方面,天道金科围绕产业供应链细分场景,以供应链数据资产为核心,通过“数据确真、数据确权、数据确信”提供供应链专属数字金融解决方案,为供应链上下游企业实现“批量化、无担保、去核心”的创新数字金融产品,助力地方产业链提升、实现地方产业强链、固链、补链,助力地方招商引资、优化地方产业供应链环境。同时,天道针对数字经济系统建设在“产业大脑”建设上发力,针对各级政府的需求,依托天道专业能力提出了天道金科产业大脑建设的总体思路,汇集产业数据,完善产业工作中台体系,横向实现跨产业链数据关联,纵向实现产业发展分析和应用支持服务,深度挖掘经济运行潜力,找出产业短板和关键要素,针对性的提供智能决策建议,科学、量化、精准把握浙江省经济运行脉搏。
抓住“数字政府”机遇
《规划纲要》提出:提高数字政府建设水平,将数字技术广泛应用于政府管理服务,推动政府治理流程再造和模式优化,不断提高决策科学性和服务效率。数字政府作为服务型政府的一大抓手,在此次疫情的精准防控中发挥了巨大作用。政府数字化持续激发数字政府的创新活力,构建统一标准的电子政务系统,加强数据治理,汇聚群众企业需求,进一步释放数据资源的潜在价值,赋能数字浙江发展。天道成立至今,坚持基于数据及数据应用,利用国企背景和政府资源,积极切入政企痛点,充分运用大数据、云计算、人工智能等先进科技手段深挖数据价值,帮助政府部门对经济运行、政策评估、风险防控情况等多方面进行分析,实现监管目标,持续为数字政府建设贡献天道力量。
坚持自主研发,发挥数字科技效用
《规划纲要》提出:充分发挥海量数据和丰富应用场景优势,促进数字技术与实体经济深度融合,赋能传统产业转型升级,催生新产业、新业态、新模式,壮大经济发展新引擎。海量数据和丰富应用场景将是未来数字经济的最大特点之一,海量数据能够为天道的风控建模、数据确真、数据确权、数据确信等服务提供更好的支撑,丰富的应用场景意味着广阔的市场空间。未来,一方面天道将继续坚持自主研发,充分运用平台数字治理的核心能力,发挥数字科技真正效用,形成一系列自主知识产权,应对不同的数据应用场景;另一方面,作为产业数字领域的专家,天道金科一直致力于应用场景开发,针对同一类应用场景,如产业供应链场景、普惠金融场景、产业大脑场景等,积累并形成一系列场景标准化解决方案,持续为政府、金融机构和企业等多类主体提供数字化综合解决方案。
“大鹏一日同风起,扶摇直上九万里”,天道金科借着数字经济的东风,紧跟“十四五”规划纲要,高举“数字化改革”大旗,发挥平台优势,坚持数据赋能,助力推动产业数字化和数字产业化,深度参与数字政府整体智治,在数字经济的蓝海中破浪前行。
转载/投稿/内容合作
请联系邮箱:tdkf@tdft.cn

