

NEWS / 天道关注
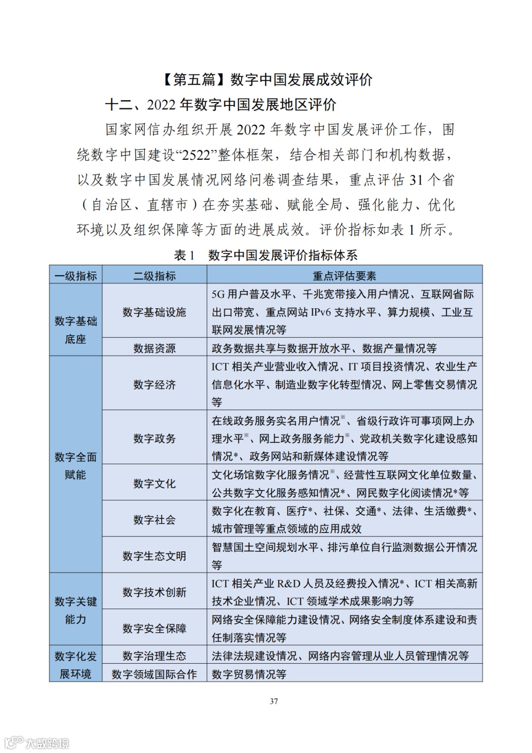
为贯彻落实党中央、国务院关于建设数字中国的重要部署,深入实施《数字中国建设整体布局规划》,国家互联网信息办公室会同有关方面系统总结2022年各地区、各部门推进数字中国建设取得的主要成效,开展数字中国发展地区评价,展望2023年数字中国发展工作,编制形成《数字中国发展报告(2022年)》,一起来看~



天道金科

NEWS / 天道关注
为贯彻落实党中央、国务院关于建设数字中国的重要部署,深入实施《数字中国建设整体布局规划》,国家互联网信息办公室会同有关方面系统总结2022年各地区、各部门推进数字中国建设取得的主要成效,开展数字中国发展地区评价,展望2023年数字中国发展工作,编制形成《数字中国发展报告(2022年)》,一起来看~


