
一年过去,又到了晒账单的扎心时刻……昨天,小金的盆友圈又被2017个人账单刷屏了。秀的人很多,但其中的“套路”你看透了吗?
一位律师在微博上曝出一段话:


可以从上图中看出来,选项已经默认选好。当然,如果选择取消同意,依然能够看到年度账单。但如果没注意到,就会直接同意这个协议。
显然,这个“坑”很多人并不知道,你也许会好奇地又打开支付宝账单看一遍协议,对不起,你再次刷的时候,是看不见这个协议的。
我们看一下,协议都有哪几个要点:(就像协议里写的:您需要特别关注和充分理解黑体字的内容)
1、你使用服务就等于接受协议。

2、根据协议,他们可以直接向第三方提供您的相关信息。

3、根据协议,可以将您的全部信息进行分析并推送给合作机构,还有,有权不支持您撤销第三方的信息查询授权。

4、哪怕是服务终止后,他们仍可继续保留你的信息和数据。

5、当然,他们是免责的。当提供给第三方信息产生不良后果时,也是一样不用担责。

6、不用找你反复确认,产生的风险,也由你自己担着。

微博上的小伙伴们,已经开始不淡定了...

该律师在微博中说,根据《互联网交易管理办法》的规定,经营者应当采用显著的方式提请消费者注意与消费者有重大利害关系的条款。同时对于信息收集,该规定要求经营者需要明示收集、使用信息的目的、方式和范围,并经被收集者同意。
消息爆出后,支付宝于晚间修正了相关表述,对授权内容给予了明确的提示。
3日晚间,芝麻信用就“用户在查阅自己的支付宝年度账单时默认勾选‘我同意《芝麻服务协议》’发布说明表示,这件事,肯定是错了。事件给大家带来的恐慌和误解,向大家表示深深的歉意。
对于很多用户担心自己的信息安全和隐私问题,声明强调,这些问题同样是芝麻信用的生命线。用户信息的获取、沉淀、使用和分享,都会在严格遵守相关法律法规的前提下,做到用户知情和同意,做到不过度采集,更绝不会滥用数据。
该声明称,本来是希望充分尊重用户的知情权,让用户知道,只有在自己同意的情况下,支付宝年度账单才可以展示他的信用免押内容,初衷没错但用错了方式,愚蠢至极。
目前,支付宝年度账单已经调整了相关页面,取消默认勾选。芝麻信用表示,如果用户希望在自己的年度账单中看到信用免押的内容,可以手动勾选该选项。
如果你并不想在年度账单里展示自己的信用免押内容,但是又已经被默认勾选,可以在【支付宝客户端-我的-芝麻信用-信用管理-授权管理】中找到“支付宝”这个选项,然后取消这个授权。
此前没有开通芝麻信用的用户,芝麻信用明确,这次不管是被默认勾选还是主动同意,都不会因此而成为芝麻信用的用户,所以也就不存在芝麻信用因此会收集相关信息的可能。
芝麻信用服务关闭后会有什么影响呢?
蚂蚁金服公关回应称:“芝麻信用可以彻底关闭,通过支付宝机器人客服即可操作,不过一旦选择关闭芝麻信用服务,是无法重开的。用户关闭之后,数据会被删除,关闭之后不让重开,是为了防止用户借着关闭重开来删除负面信息。”
目前,支付宝账单首页“同意”的选项已改为非默认。

好了,烦心的事说完了,小金给大家说一说,有趣又开心的事吧~今年的支付宝账单来了点新创意,支付宝根据大数据运算,给每个人2017年的消费行为都来了一个关键词。
可以说,支付宝非常巧妙的避开了人们把目光太多定睛在今年为什么花了这么多钱,钱是怎么花出去的事情上?转而把注意力转移到自己花钱后得到的赞扬上。嗯,这就是传说中的 Peng kill(捧杀) !
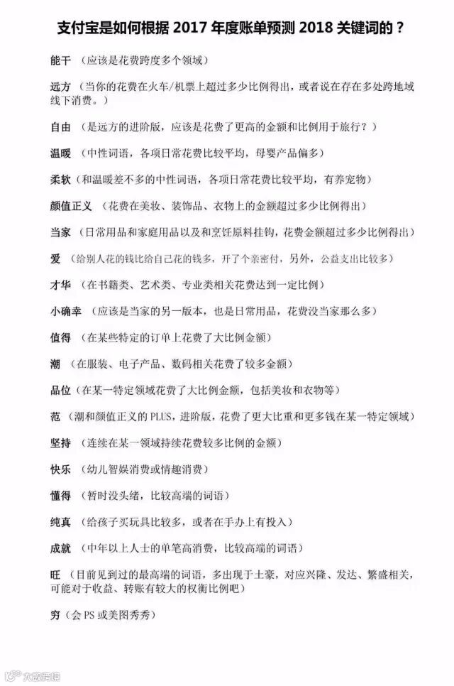
随后便有人放出来这些关键词的解析:
来来来,大家快来说说你的关键词是什么?什么?你问小金的关键词?不,打死我,也不会告诉你小金的关键词是——

注:文中信息来源于网络,本号进行整理编辑,如有侵权请联系删除。

