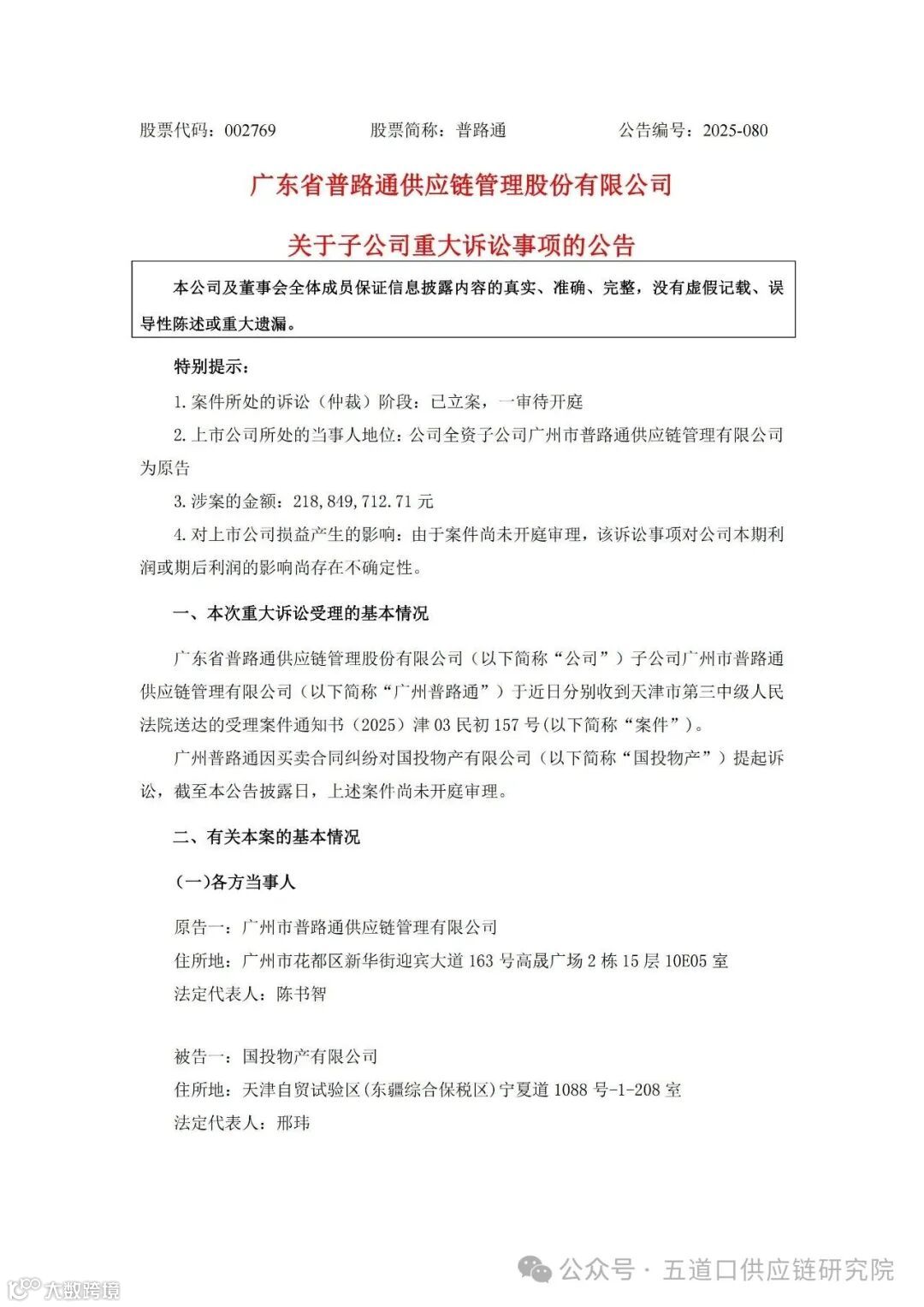
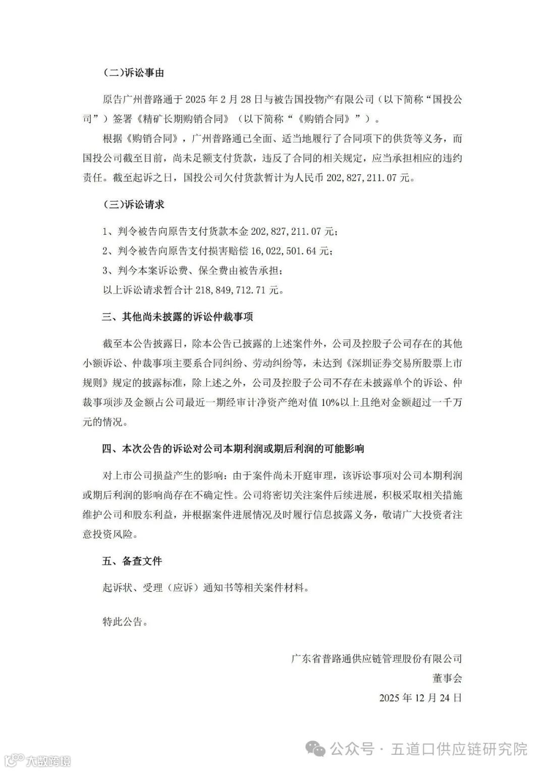
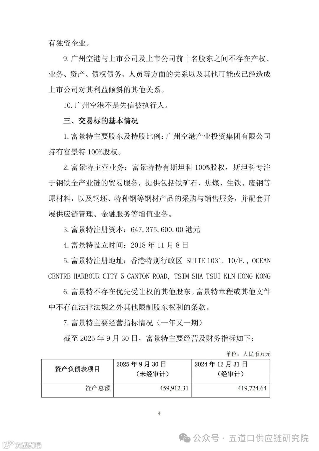
12月30日晚间,中信特钢(000708)发布公告,宣布其全资子公司泰富科创特钢(上海)有限公司拟以15.09亿元自有资金,收购广州空港产业投资集团有限公司(简称“广州空港”)持有的富景特有限公司(简称“富景特”)100%股权。
本次交易的核心标的——富景特成立于2018年11月8日,注册地址位于中国香港,注册资本6.47亿港元,为广州空港全资控股企业。其核心资产为斯坦科全球控股有限公司(简称“斯坦科控股”)100%股权,通过该主体控制着33家子公司及多个分支机构或代表处,构成完整的斯坦科集团运营体系。
斯坦科集团拥有超过70年行业历史,是全球三大独立钢铁贸易商之一,在行业内积累了良好声誉,主营业务覆盖钢铁全产业链贸易服务,涵盖铁矿石、焦煤、生铁、废钢等原材料及钢坯、特种钢等成品的采购销售,并提供供应链管理、金融服务等增值业务。
据中国证券报2020年10月份报道,瑞士当地时间1月21日,雪松控股在2020冬季达沃斯“广州之夜”活动现场签约,并购知名钢铁贸易商斯坦科全球控股有限公司(Stemcor,简称“斯坦科”)100%股权。
据互联网报道,2024年,斯坦科的控制权已转移至广州空港产业投资集团有限公司。
来源:五道口供应链研究院 公众号
// the end //
/ 审校:风清扬、元雨 /
/ 编辑:十月 /
▼
本公众号发表信息或表述意见不构成对任何人的投资建议,在任何情况下,本公众号不对任何人因本报告中的任何内容所引致任何损失负任何责任!
本公众号部分消息来源于网络,如有侵权,请联系我们。我们将第一时间对侵权内容进行删除!
本公众号专注于外贸相关资讯发布,致力于行业交流与分析,欢迎各位踊跃投稿!
长按识别二维码,关注我们吧


