如何以保险规划人生
老李是木工师傅,太太是家庭主妇,平日夫妻以定存、购买基金作为理财工具,唯独缺乏风险管理的观念。最近老李工作时不小心受伤住院,两个小孩又还在念大学,急需现金周转,这时才体会到保险的重要,但是面对五花八门的保险商品,却不知那一种最适合。
投保建议
老李虽平日已以定存及基金等方式作理财规划,但却缺乏弹性,在面临突发事故急需大笔金钱时却无法及时提供,在此建议老李可以将理财项目加以扩大,如先购买终身保险附加医疗保险,让自己的保障完备,若经济状况尚可,不妨再购买具有储蓄、养老特性的保险,另外对于子女而言,可考虑购买子女教育保险,以备子女教育的刚性费用,如此一来,便可将部份风险转嫁给寿险公司,使自己的理财规划更具弹性。
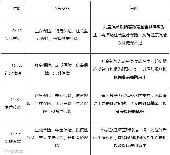
不同年龄层有不同的风险规划需求,下表为人生不同阶段建议应具备之保障内容,消费者可依自己实际状况,选择最合适的保险商品:
文章素材来源:搜狐财经
分享最快乐
关注最光荣
长按识别二维码
获取更多资讯

