导读:近年来,融资租赁和商业保理发展迅猛,已成为中小企业融资的重要渠道,“租赁保理不分家”已成为行业一大特征。诚然,对于保理企业(本文简称“保理方”)而言,只要应收租赁款的现金流有保障,其均愿意向融资租赁公司(以下简称“出租方”)提供融资,从而实际降低出租方的融资难度。本文将从融资租赁保理业务(本文简称“融租保理”)的定义及法律实质出发,梳理融租保理的常见操作模式及操作流程,进而分析融租保理的主要风险点,并尝试提出对应的风险防范措施,供读者参考。
融资租赁业务是指出租方根据承租方对供货方、租赁标的的选择,向供货方购买租赁标的,提供给承租方使用,承租方支付租金的交易活动。融资租赁企业同时可以开展与融资租赁和租赁业务相关的租赁财产购买、租赁财产残值处理与维修、租赁交易咨询和担保、向第三方机构转让应收账款、接受租赁保证金及经审批部门批准的其他业务。
商业保理业务是指一方将其基于真实交易的应收账款转让给商业保理企业,由保理方向其提供的保理融资、销售分户(分类)账管理、应收账款催收、非商业性坏账担保服务。商业保理企业同时还可经营客户资信调查与评估、与商业保理相关的咨询服务。
融资租赁保理业务是指出租方向保理方转让租赁合同项下未到期的应收租金,由保理方向出租方提供集应收租金的催收、管理、坏账担保及融资于一体的综合性金融服务。
融资租赁保理的实质为出租方对保理方的债权转让,即出租方将其享有的对承租方应付租金的债权转让给保理方,从而获得融资。
融租保理的常见操作模式包括一般融租保理、售后回租保理、结构性融租保理及贷款融租保理,其主要不同在于是否具有特定第三方供货方、相关合同的生效条件及时间节点等。
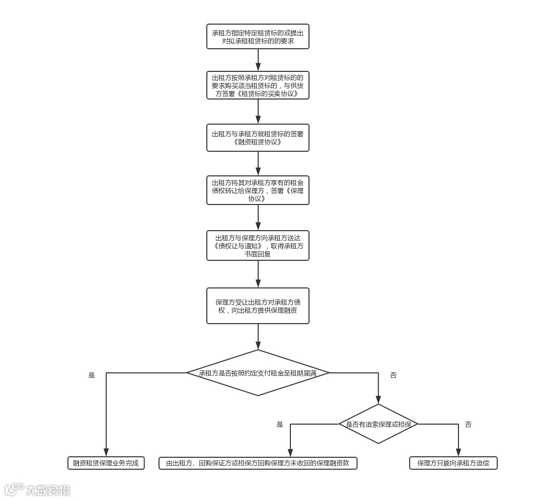
1.承租方与出租方沟通融资租赁意向,一般由承租方指定特定租赁标的或提出对拟承租租赁标的的要求。
2.出租方按照承租方对租赁标的的要求购买承租方指定或适当的租赁标的,并与供货方签署《租赁标的买卖协议》。
3.出租方取得租赁标的所有权后,与承租方就租赁标的签署《融资租赁协议》。
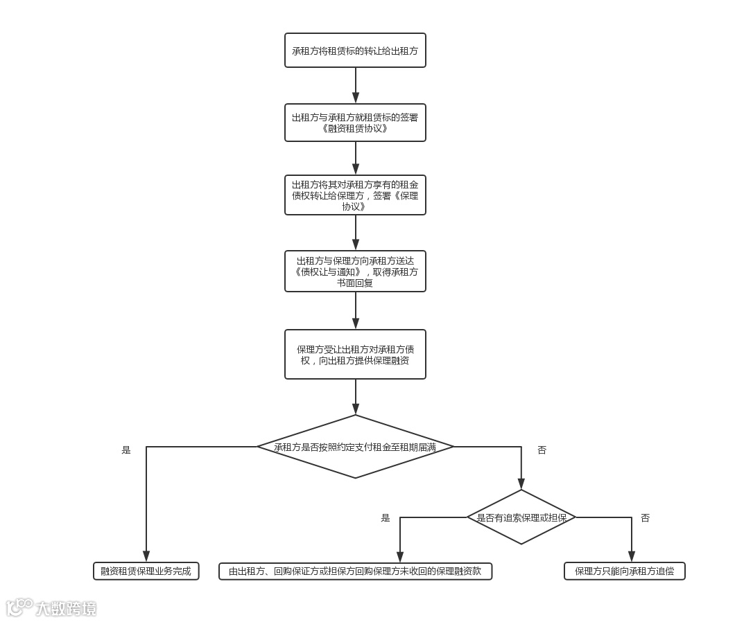
4.出租方将其对承租方享有的租金债权转让给保理方,并签署《保理协议》。
5.出租方与保理方向承租方送达《债权让与通知》,就债权让与事宜通知承租方后该债权让与生效,一般应取得承租方的书面回复。
6.保理方受让出租方对承租方的租金债权,并向出租方提供保理融资。
7.若承租方未能按照约定支付租金至租赁期限届满,保理方区分以下两种情况予以救济:
(1)有追索保理/担保:若出租方与保理方约定了追索权,当承租方未按照约定支付租金时,保理方有权按照约定就未收回部分保理融资款向出租方进行追偿;若供货方或其他第三方提供了回购保证或物权担保,保理方有权按照约定就未收回部分保理融资款向上述供货方或其他第三方进行追偿。
(2)无追索保理:若出租方未与保理方约定追索权,且任何其他第三方均未提供租金余值回购保证或物权担保的,当承租方未按照约定支付租金时,保理方仅有权向承租方进行追偿。

售后回租保理与一般融租保理操作流程基本一致,主要区别在于租赁标的的取得方式不同,即一般融租保理租赁标的的取得是出租方根据承租方对租赁标的的指定或要求,从供货方处购得租赁标的,而售后回租保理则是承租方将其所有的租赁标的转让给出租方,再由出租方出租给承租方,具体操作流程如下图所示:
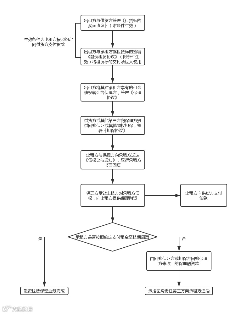
1.出租方与供货方就租赁标的签署《租赁标的买卖协议》(附条件生效)后占有租赁标的,该协议的生效条件为出租方按照约定向供货方支付货款。
2.出租方与承租方就租赁标的签署《融资租赁协议》(附条件生效)并将租赁标的交付承租方使用,该协议的生效条件为出租方按照约定向供货方支付货款。
3.出租方将其对承租方享有的租金债权转让给保理方,并签署《保理协议》。
4.供货方或其他第三方向保理方提供回购保证或其他物权担保,签署《担保协议》。
5.出租方与保理方向承租方送达《债权让与通知》,就债权让与事宜通知承租方后该债权让与生效,一般应取得承租方的书面回复。
6.保理方受让出租方对承租方的租金债权,并向出租方提供保理融资。
8.若承租方未能按照约定支付租金至租赁期限届满,保理方有权按照约定就未收回部分保理融资款向供货方或其他提供了回购保证或物权担保的第三方进行追偿。
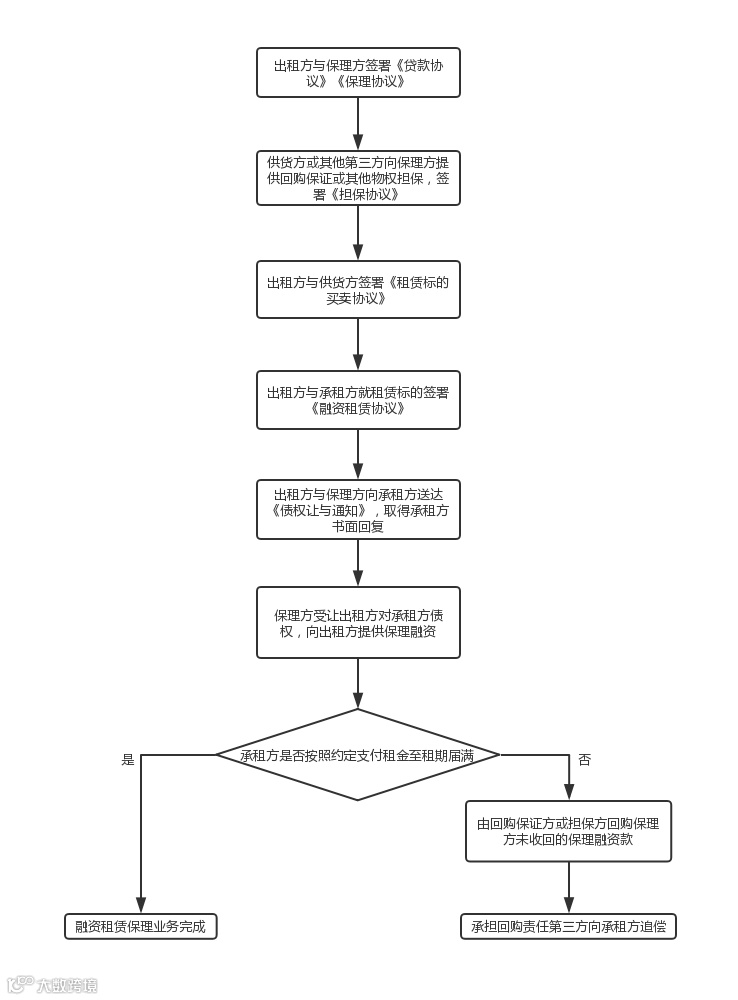
1.出租方与保理方签署《贷款协议》《保理协议》,保理金额原则上与贷款金额相同,或低于贷款金额。
2.供货方或其他第三方向保理方提供回购保证或其他物权担保,签署《担保协议》。
3.出租方取得贷款后向供货方购买租赁标的,双方就租赁标的签署《租赁标的买卖协议》。
4.出租方取得租赁标的所有权后,与承租方就租赁标的签署《融资租赁协议》。
5.出租方与保理方向承租方送达《债权让与通知》,就债权让与事宜通知承租方后该债权让与生效,一般应取得承租方的书面回复。
6.承租方向保理方支付租金,直接用于偿还出租方所欠保理方贷款。
7.若承租方未能按照约定支付租金至租赁期限届满,保理方有权按照约定就未收回部分保理融资款向供货方或其他提供了回购保证或物权担保的第三方进行追偿。
1.《租赁标的买卖协议》:由出租方与供货方签署,在售后回租的模式下,则由出租方与承租方签署(承租方为租赁标的原所有权人)。
4.《担保协议》:由承租方、供货方或其他作为担保主体的第三方与保理方签署。
5.《租金收益权转让通知》:当出租方将其对承租方所享有债权向保理人保理融资后,由出租方向承租方作出该债权让与通知。
6.《确认回执单》:承租方收到出租方作出的《租金收益权转让通知》后,向出租方出具该回执单。
基于融租保理业务的特殊性,一般具有以下风险:融资租赁关系真实性风险、债权转让有效性风险、出租方后续义务履行风险、融资期限操作风险以及应收租金的回款控制风险等。
在融租保理业务中,存在出租方与承租方合意虚构融资租赁关系,并据此进行保理融资,使不具有融资资格的出租方取得一定额度的保理融资,进而增加了保理方的业务开展风险。
据此,保理方应对融资租赁关系的真实性进行尽职调查,核查范围包括但不限于《租赁标的买卖协议》《融资租赁协议》、原始购买发票、财产转移证明等资料,并通过工商等部门查明租赁标的是否被转让或抵押给第三方。此外,当出租方向关联企业采购租赁标的时,租赁标的的购入价格不得高于市场的平均销售价格。
根据我国《合同法》第79条规定“债权人可以将合同的权利全部或者部分转让给第三人,但有下列情形之一的除外:(1)根据合同性质不得转让;(2)按照当事人约定不得转让;(3)依照法律规定不得转让。”根据我国《合同法》第80条规定“债权人转让权利的,应当通知债务人。未经通知,该转让对债务人不发生效力。债权人转让权利的通知不得撤销,但经受让人同意的除外。”
据此,在融租保理业务开展的过程中,保理方应审慎审核出租方与承租方《融资租赁协议》中关于债权转让权利的约定,如协议中存在上述三种不得转让的情形的,则保理方无权受让出租方债权。若上述债权可以转让的,出租方与保理方还应向承租方送达《债权让与通知》,并建议取得承租方的书面回复以及承租方签章的租金支付表,以免后期就债权转让的生效事宜产生纠纷。
在融租保理业务中,出租方与承租方签署的《融资租赁协议》中可能约定了出租方于租赁标的交付后的相关后续义务,如:提供技术咨询服务,支付设备保险费、维护费等。在融租保理期间,若承租方未按约定履行其相关后续义务的,承租方可能会拒绝承担相应的租金支付义务,从而可能造成保理方的损失。
据此,在融租保理业务开展的过程中,保理方应审慎审核出租方与承租方《融资租赁协议》中关于承租方后续义务的约定。并于《保理协议》中将上述后续义务予以明确,并就出租方可能就上述义务违约的情况下约定承租方对保理方的违约责任,以降低保理方自身的风险及损失。
融资租赁业务的租赁期一般较保理业务的融资期较长,若融资期限届满而承租方未能按期支付租金,保理方将无法就未到期的应收租金向承租方主张权利。
据此,建议融租保理业务的融资期限应尽量与应收租金的剩余付款期保持一致。
在融租保理业务中,承租方一般应按照保理方确定的回款路径,按约定逐笔支付租金。但实践中,存在很多承租方合并还款、提前还款、间接还款等情形,给保理方回款管理造成诸多不便,并可能就承租方还款本金及利息的计算产生纠纷。
据此,建议保理方根据《融资租赁协议》的约定,于《保理协议》中明确约定承租方的还款方式,包括但不限于还款时间、各期还款本金及利息、还款路径、提前还款本金及利息的认定、提前还款的违约金或手续费、合并还款本金及利息的认定、穷尽式列举可以接受的间接还款方式等,以降低纠纷产生的可能性。
除上述一般性风险外,各操作模式基于其自身特点,分别具有以下风险:
来源:北京卓纬律师事务所,作者袁梦