
来源:长春市财政局网站
长春市财政局关于印发《长春市政府采购 违法违规事项清单》的通知
长财采购〔2022〕917 号
各政府采购相关当事人,各区(开发区)财政局:
为进一步营造公开公平和充分竞争的政府采购市场环境,规范政府采购各方当事人行为,根据《中华人民共和国政府采购法》《中华人民共和国政府采购法实施条例》《政府采购货物和服务招标投标管理办法》(财政部令第87号)、《政府采购框架协议采购方式管理暂行办法》(财政部令第110号)、《关于促进政府采购公平竞争优化营商环境的通知》(财库〔2019〕38号)等相关法律法规及规章制度,结合我市工作实际,制定了《长春市政府采购违法违规事项清单》,现印发给你们,请严格对照执行,坚决杜绝清单中的违法违规事项。
本通知由长春市财政局负责解释,自发布之日起执行。《长春市财政局关于印发<长春市政府采购负面清单>的通知》(长财采购〔2020〕702号)即日起不再执行。
附件:《长春市政府采购违法违规事项清单》
长春市财政局
2022 年 7 月 18 日
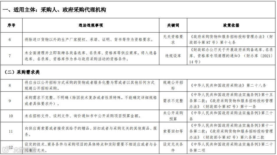
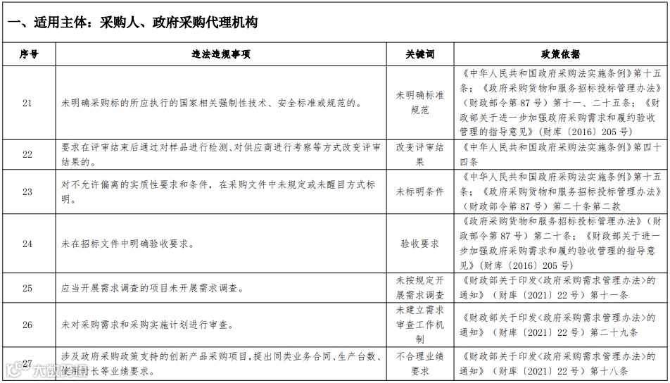
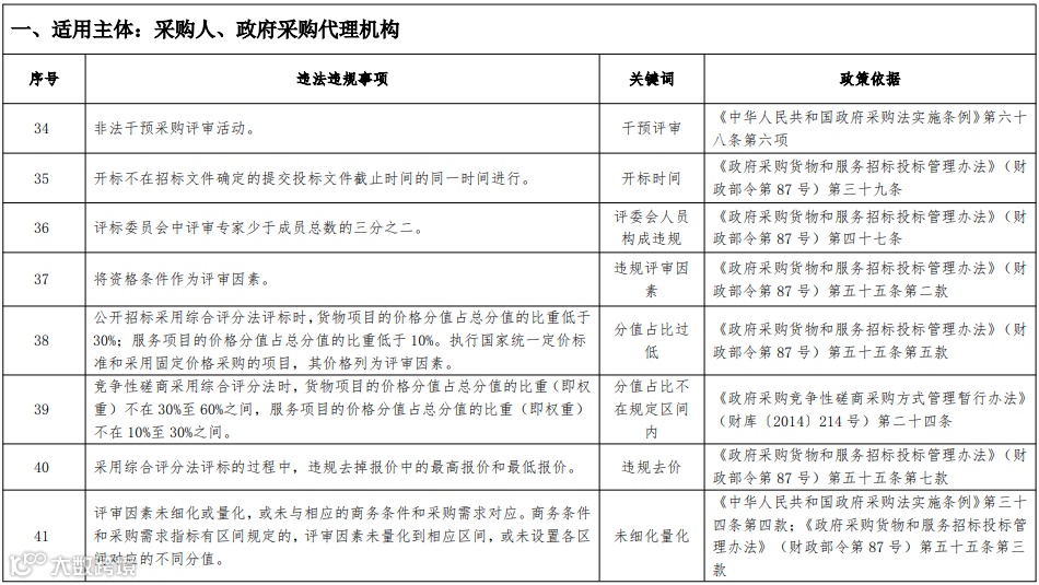
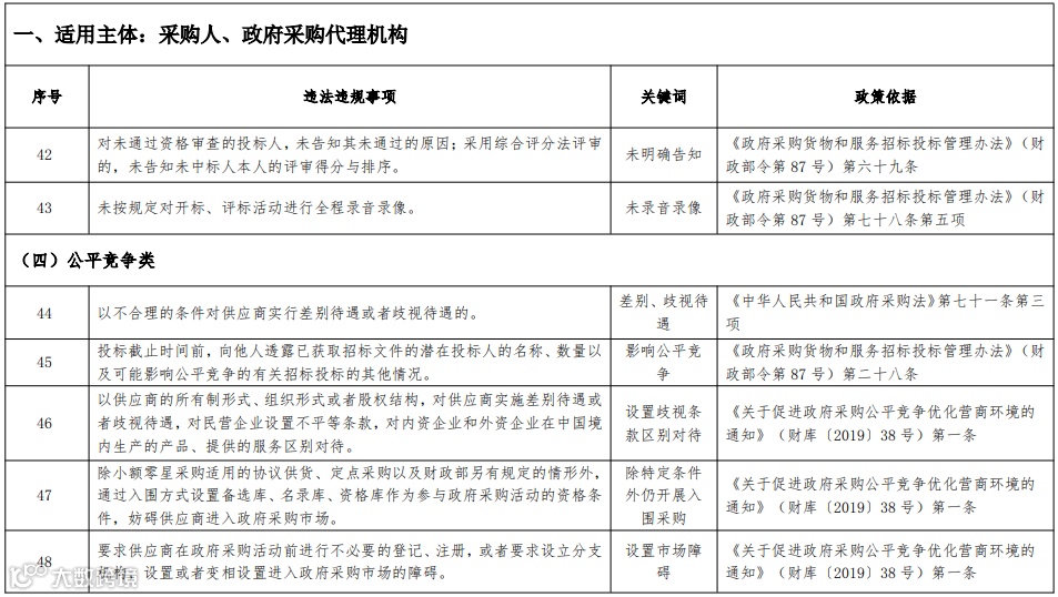
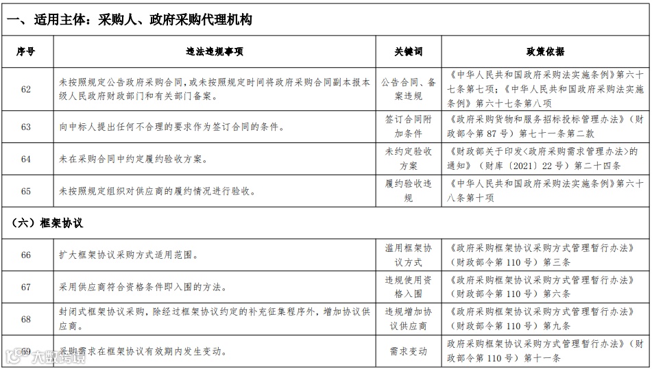
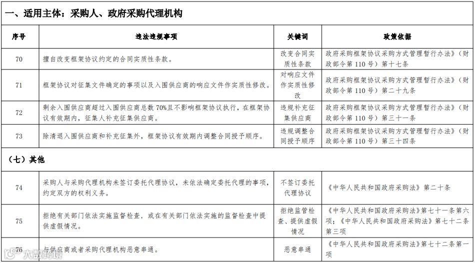
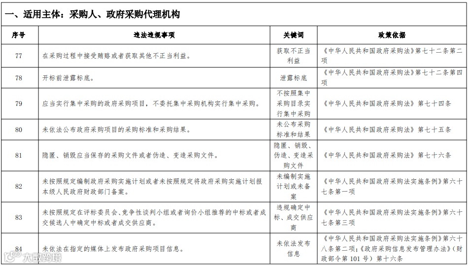
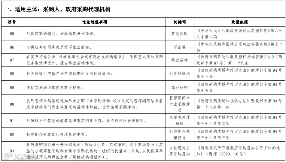
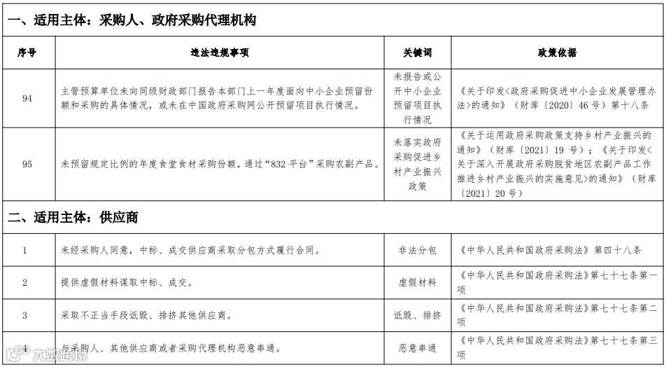
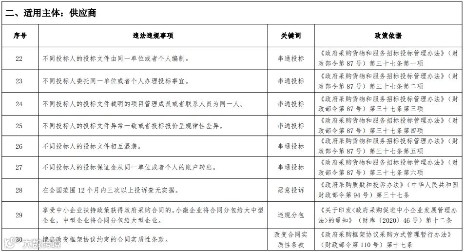
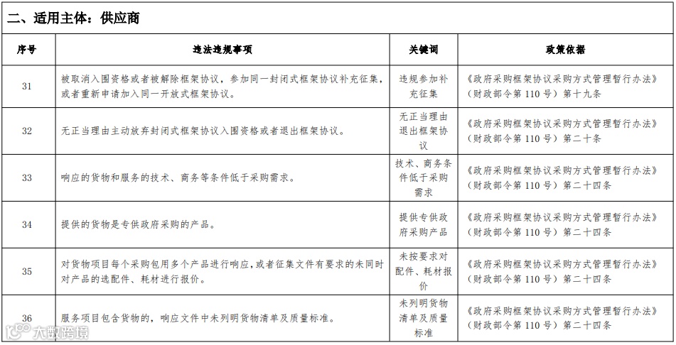
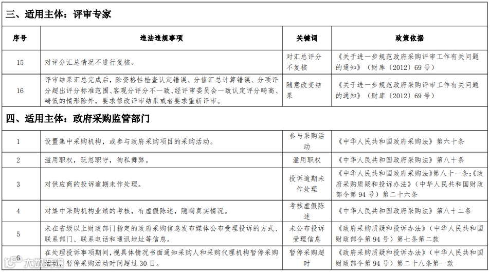
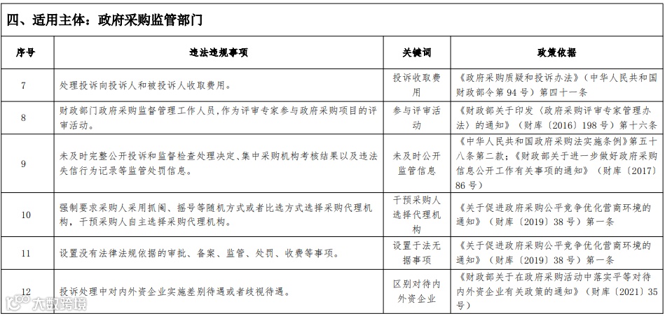
附件:长春市政府采购违法违规事项清单
























