点击上方蓝色字体关注
进入4月,小编有几件重要的事情要提醒大家:
1、4月30日前务必完成:
由单位代为办理个税汇算清缴的,员工应在2023年4月30日前与单位以书面或者电子等方式进行确认。
2、5月31日前务必完成:
企业所得税汇算清缴并向税务机关报送年度《企业所得税纳税申报表》。
3、6月30日前务必完成:
(1)个税年度汇算将于6月30号截止,完不成的将会被罚,还影响信用!
(2)报送工商年报。
01
单位代办个税汇缴的
4月30日前必须完成!


1、由单位代为办理的个人所得税汇算清缴的,纳税人应在2023年4月30日前单位以书面或者电子等方式进行确认;
2、纳税人未与单位确认请其代为办理年度汇算的,单位不得代办,只能自行进行汇算清缴!
3、员工提供虚假的综合所得收入、扣除、享受税收优惠等信息,造成不缴或者少缴应纳税款的,属于偷税,税务机关可以追缴税款,并处不缴或者少缴的税款50%以上5倍以下的罚款。构成犯罪的,依法追究刑事责任。
代办流程:
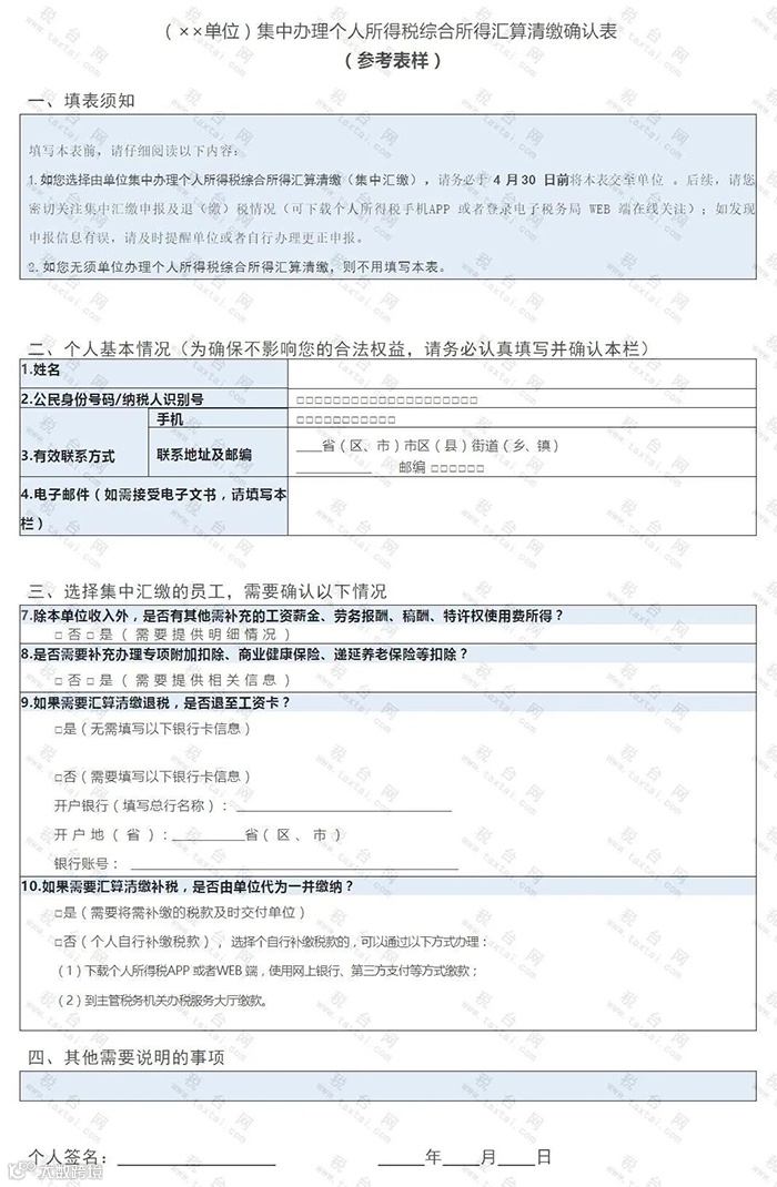
员工填写以下表单,交由公司财务部:
上表为某地方税局制作的参考表样,仅供参考。
注意:
(1)个人对所提交信息的真实性、准确性、完整性负责,单位不会进行核实,也不承担由此产生的风险。
(2)根据政策规定,申报表及相关收入、扣除等资料,需自年度汇算期结束之日起留存5年。
02
企税汇缴
5月31日结束!
企业所得税税汇算清缴申报期是:每年的1月1日至5月31日。
1.
必须要先完成年度财务报表的申报
申报企业所得税汇算清缴前,需要先完成年度财务报表的申报,否则无法进入汇算清缴报表填报;
未完成年度财务报表申报的情况下进入“汇算清缴”时系统会提示:财务报表顺序校验不通过,请您先成功申报财务报表,再申报主税种!

先申报财务报表年报,进入财务报表填写界面,系统根据企业的财务制度备案信息及税务登记信息生成不同类别的财务报表,可以按照填表总览的表单进行填写后点击【保存】。


提示:利润表中“本期金额或本年累计金额”填列本年度累计金额,“上年金额或上期金额”填列去年同期累计金额。
小编提示:必须要先完成年度财务报表的申报才可以填报汇算清缴报表哦。
2.企业所得税汇算清缴申报填写流程:


3.企业所得税汇算清缴注意事项:




4.特殊事项提醒:
一是基本经营情况,需要填写勾选。
资产总额和从业人数为系统自动带出,数据取自2022年第四季度申报表,如果数据与实际不符,可以进行修改。当企业税务登记里的总分机构类型不为分支机构或分总机构且满足103资产总额≤5000万元、104从业人数≤300人、106从事国家限制或禁止行业为“否”时, 109小型微利企业会默认为“是”。
【小微企业简化年报措施】根据国家税务总局2018年第58号公告,小微企业免填:
1. 《企业所得税年度纳税申报基础信息表》-“主要股东及分红情况”;
2.《一般企业收入明细表》、《金融企业收入明细表》、《一般企业成本支出明细表》、《金融企业支出明细表》、《事业单位、民间非营利组织收入、支出明细表》、《期间费用明细表》。
因此,小微标识是与否的选择将直接关系到系统自动提取相关数据及匹配对应表单。

二是有关涉税事项情况,存在或者发生所列事项时必填。
勾选相应情况后,填报表单会根据填写情况自动勾选部分报表。其中210科技型中小企业、211高新技术企业信息为系统自动预填,也支持自行填报。如提取错误,请与主管税务机关联系。

三是主要股东及分红情况。
(一)小微企业免填股东信息。
(二)非小微企业,系统自动提取投资比例前十位的股东信息,股东数量超过十位的,其余股东有关数据合计在【其他股东合计】。

5、汇算清缴后,如何进行账务处理?
(1)汇算清缴后,企业经过调整,需要补缴企业所得税
a.企业会计准则账务处理如下:
补缴的所得税之前没有计提现在补计提
借:以前年度损益调整
贷:应交税费-应交企业所得税费用
实际补缴
借:应交税费-应交企业所得税费用
贷:银行存款
结转以前年度损益调整
借:利润分配-未分配利润
贷:以前年度损益调整
b.小企业会计准则账务处理如下:
补缴的所得税之前没有计提现在补计提
借:所得税费用
贷:应交税费-应交企业所得税费用
实际补缴
借:应交税费-应交企业所得税费用
贷:银行存款
(2)汇算清缴后,企业经过调整,不需要补缴企业所得税。
a.调增调减的项目不需要做账务处理,不需要补缴企业所得税,也没有需要退的预缴企业所得税的,不需要做账务处理。
b.企业经过调整,预缴的企业所得税大于全年应交纳的企业所得税,应该申请退税,账务处理是做上面补缴税款的相反分录。
注意:纳税人应该及时申请退税,主管税务机关应及时按有关规定办理退税,不再抵缴其下一年应缴纳的企业所得税。
03
个税汇缴,6月30日前必须完成!!
否则影响个人信用!
近期,税务总局接连爆出个税汇缴的处罚案例:


以上纳税人均未在规定期限内办理个人所得税的汇算清缴,被税局追缴税款及滞纳金!
小编提醒:办理个人所得税的汇算清缴是纳税人的法定义务,如不按期办理,将会影响个人信用!
1、哪些人需要办理年度汇算

2、哪些人无需办理年度汇算
(一)年度汇算需补税但综合所得收入全年不超过12万元的;
(二)年度汇算需补税金额不超过400元的;
(三)已预缴税额与年度汇算应纳税额一致的;
(四)符合年度汇算退税条件但不申请退税的。
3、据自己的实际情况,选择申报方式
(1)简易申报:适合2022年度取得的综合收入额没超6万,且已预缴税款,需要申请退税的员工。(办理时间:3月1日至5月31日)
(2)标准申报:2022年度综合所得年收入额超过6万的,需要通过标准申报方式办理年度汇算。(办理时间:3月1日至6月30日)
注意:居民个人取得境外所得的,需要到办税服务厅办理。
4、可以在汇缴期间补充扣除的费用
如果在2022年度发生下列费用,符合标准的可以在汇算清缴中进行扣除。

04
6月30日前
必须完成工商年报!
一、哪些企业需要年报?
凡是在2022年12月31日及之前通过市场监督管理部门进行注册登记的市场主体(包括企业、个体工商户、农民专业合作社)均应向市场监督管理部门报送企业年度报告。
二、什么时候开始申报?
企业、个体工商户、农民专业合作社等,应当于2023年1月1日至6月30日前必须完成。如您企业使用的是虚拟地址注册,应当于2023年3月31日前完成。(滚动年报地区则按成立后两个月内为限)
三、企业工商年报包含哪些内容?
1、公司股东缴纳的出资情况、资产情况;
2、企业的联系方式与地址;
3、企业的存续状态;
4、企业各类变动情况,如股权变更信息、购买股权信息等;
5、企业网站及从事网络经营的网店网址信息等;
6、企业从业人数、财务信息、社保信息等。
四、企业未按照规定进行年报有什么后果?
1、列入经营异常名录;
2、商事主体公示信息随机抽查;
3、列入严重违法企业名单;
4、受到多部门失信联合惩戒。
五、申报流程
1、登录全国国家企业信用信息公示系统
浏览器搜索“全国国家企业信用信息公示系统”,或直接输入网址登录:www.gsxt.gov.cn

2、选择企业信息填报

3、选择相应的省份后,选择登录方式


温馨提示:
(1)三种登录方式均可登录。
(2)企业(个体户)可以通过电子营业执照扫码登录或通过联络员方式登录。
(3)尚未做过联络员备案的,请通过“联络员登录”下的“联络员注册”进行联络员备案。要变更联络员的,请通过“联络员登录”下的“联络员变更”进行联络员变更。
(4)电子营业执照使用方法可下载 “电子营业执照-使用指南下载” 使用手册,按照说明操作。
4、首次登陆没有联络员的,点击下方【工商联络员注册】,以完成备案


5、登录后,选择【年度报告填写】→【2022年度报告】

6、若企业基本信息本年度未出现较大变化,可以选择【复制往年报告】

7、【企业基本信息】填报
若选择复制上年信息,则该部分信息会自动带出,纳税人需要自行检查更改。

确认无误后,点击保存即可。

8、【股东出资信息】填报
同样,若选择复制上年信息,则该部分信息会自动带出,纳税人需要自行检查更改:
(1)当年股东及出资未发生变化,直接点击【保存】即可;
(2)当年有新增加股东,则点击【添加】,并填写好相应的信息即可;
(3)当年有撤资股东,则点击【删除】即可删除对应股东;
(4)若原股东基本信息改变,则点击【修改】,即可对相应股东进行修改。

【添加】界面需要填报的信息如下:

9、【资产状况信息】填报
企业根据2022年度企业资产负债表及利润表情况,填报相应的信息,同时,可以自行选择是否公示。
说明:集团公司需按照母公司报表填报数据,不能使用合并报表数据。

10、【党建信息】和【特种设备信息】填报
企业根据实际情况填写该两项内容,若无,则直接选择保存即可。


11、【社保信息】填报
企业根据实际情况,填报社保信息,主要包括四项内容:社保缴纳人数、社保缴费基数、本期实际缴纳金额、单位累计欠缴金额。填报无误后,点击【保存】即可。

12、【预览并公示】
点击【预览并公示】会展示全部已填报信息,公司填报人员对填报的内容可以进行最后一次检查,若信息无误,则点击【提交并公示】,若有错误需要进行修改,则点击【返回修改】。


PS:企业在每年6月30日前均可以登录国家企业信用信息公示系统更正工商年报信息。
想了解更多的信息可以添加微信咨询哦,公众号每周也会推出最新政策内容,大家可以关注哦!
Tel:13776679696
(打开微信扫一扫加微信)
欢迎与我沟通任何财税问题!


UTaxer贝才禾兑链接内外部专业资源,组建专属服务团队,做企业综合财税服务的沟通者、协调者和整合者,构建立体化企业客户服务,为广大企业主提供综合支持。

