近日,国务院发布《全国农业现代化规划(2016-2020年)》(下称《规划》,对未来五年农业现代化建设和战略方向和实施路径作出了明确安排,提出了农业现代化的五个发展方向,同时部署了高标准农田建设、现代农业创新科技、智慧农业、农业资源与生态环境保护等14项现代农业重点工程。
《规划》指出农业现代化是国家现代化的基础和支撑,我们认为,我国农业现代化首先要实现农业基础设施的现代化,从战国的都江堰到现代大兴农田水利工程建设,都彰显农田水利基础设施作为农业发展的重要地位。近年来,国家对农田水利政策支持力度持续加大。
图1:农田水利建设财政支出力度大幅增长

资料来源:WIND, 中航证券金融研究所
我国是水资源匮乏的国家,人均水资源占有量仅有世界平均水平的1/4。其中,农业用水占我国用水量的60%以上,部分地区更是高达80%。目前我国农业灌溉大部分还是以渠灌和大田漫灌等低效灌溉方式为主,滴灌和喷灌等高效节水方式发展远远低于欧美发达国家。高效节水农业能够有效节约农业灌溉用水30%~80%,节水效果明显,而且可以通过集监视测量、控制、保护、管理于一体的智能化、自动化灌溉管理控制系统,根据作物在各生长时期对水分、养分的需求,制定最佳的水肥一体的灌溉、施肥及植保方案,具有高效、节肥、精准作业等优点,是实现水资源集约利用、兼顾经济效益和生态效益的有效途径。我国从“十二五”以来,节水农业扶持政策密集出台,此次《规划》中更是多处直指发展节水农业,明确到2020年将新增高效节水灌溉面积1亿亩,建立节水奖励和精准补贴机制,节水灌溉工程和节水设施推广加码推进,政策东风再次吹向节水农业。
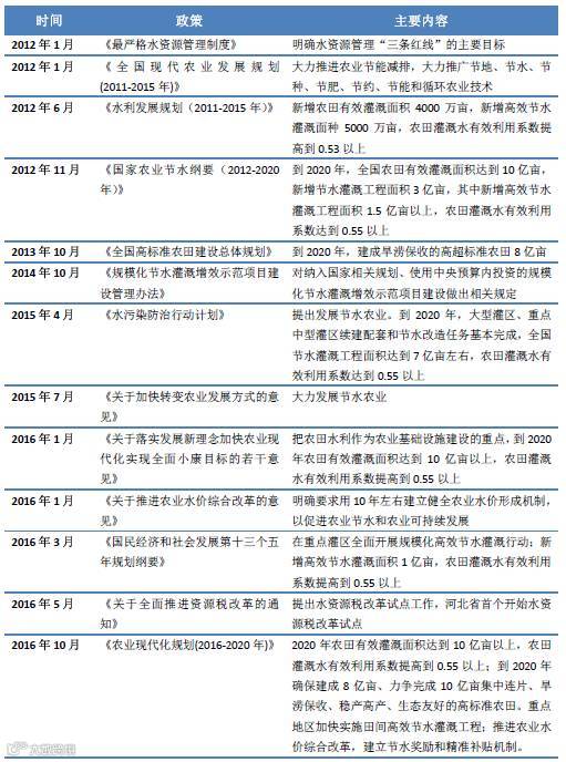
表1:节水农业政策利好不断

资料来源:中航证券金融研究所整理
从2015年发布《深化农业水价综合改革试点方案》,到2016年7月开始在河北省首推水资源税改革试点,意味着我国水资源利用改革的序幕已经拉开,随着水资源税改革的不断推进,农业用水成本提升必将大力推动高效节水农业的发展。
农田水利工程作为农业发展最重要的基础设施,其本质上属于公共服务设施,具有公共性和公益性的特点,多年来都是以政府投资为主,社会资本参与较少。但政府的力量毕竟有限,为保障节水农业的全面推进,政府从2010年就开始鼓励民间资本进入农田水利领域,并且颁布了一系列指导意见和补贴政策,吸引民间资本投资建设农田水利、水资源综合利用、水土保持等水土项目。目前,节水农业行业的部分上市公司如大禹节水、京蓝科技也成为PPP项目模式推进的领先者。我们认为,政策利好将为节水农业发展提供良好的市场空间,而政府与社会资本合作的创新模式带来的项目资源、项目推进、以及融资等优势无疑将夯实节水农业的运作空间。
本文作者:许维鸿、彭海兰

