行业观点
2019年3月,韩国现代重工宣布与大宇造船海洋最大股东韩国产业银行(KDB)签署正式协议。于2019年6月成立新公司韩国造船海洋公司(KSOE),根据双方协议,韩国产业银行将持有的大宇造船海洋全部55.7%的股份转让给新公司,并继续持有新公司7%的股份,市值约为1.25万亿韩元(约合11.2亿美元),而现代重工则持有KSOE公司28%的股份。
现代重工集团作为全球船舶建造量最多的,全球最大的造船厂,通过收购与兼并,合理资源配置,不断增强抵抗市场风险能力与优化具有发展潜力的新兴市场的投入,重点加大对豪华邮轮、大型LNG船、海洋工程装备等市场的投入。
现代重工与大宇造船海洋两家企业的结合,进一步汇集先进的建造能力,强化韩国造船业在全球范围内的竞争力。有效缓解全球船企之间过度竞争所带来的价格过低和订单量减少等问题,提高船企议价高能力;同时,重塑全球LNG船市场格局,给中、日船企带来较大压力。
我国LNG船企需在核心技术、蒸发率等技术层面持续推进,同时加大提升全球市场占有率。创新驱动,加大自主研发力度,提高配套产业能力,并树立品牌意识。
韩国现代重工集团收购大宇造船海洋案例,给予我国“两船”集团未来深度融合提供一定参考意义。平台资产有效整合,路径明确,将有效加快资产证券化水平以及我国船舶行业龙头结构优化。


一、韩国现代重工集团(HHI)
1.1 韩国现代重工集团历史沿革
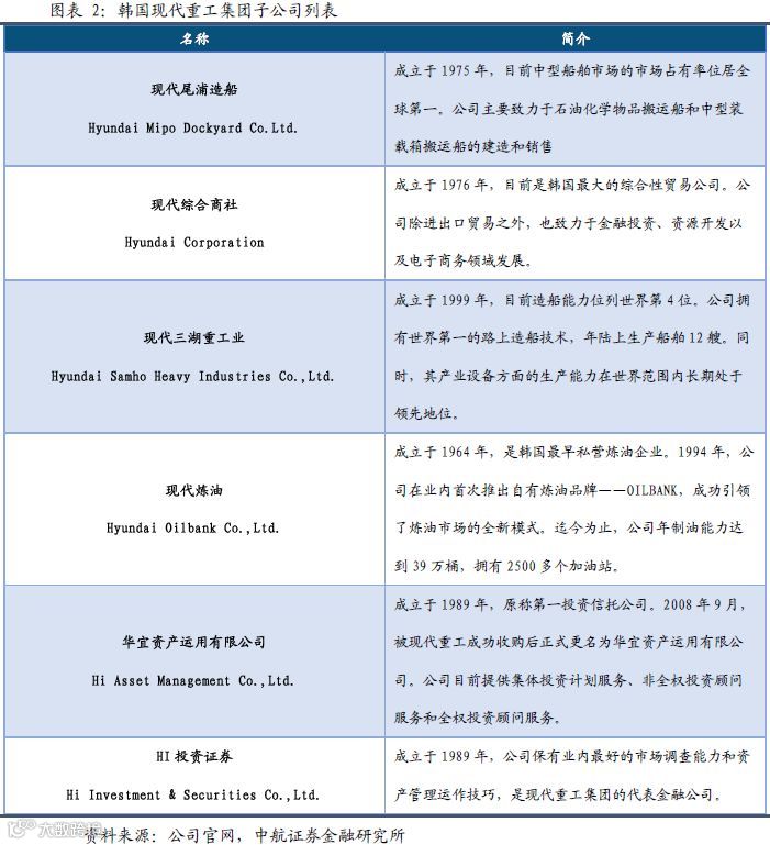
韩国现代重工集团于1972年在朝鲜半岛东南端蔚山市成立,以创造和开拓精神在一个小渔船开始了造船事业,通过造船行业积累的技术,进军到海洋设备、工业成套设备、发动机、电子电气设备、工程机械及新能源领域,集团占地面积720万平方米,七个事业部,其中“造船事业部”与“发动机事业部”具有世界最大的生产规模。现代重工集团现已发展为全球船舶建造量最多的,全球最大的造船厂,是世界级的综合型重工业公司,是韩国沽重工业的摇篮。


1.2 韩国现代重工集团产业情况
韩国现代重工集团截至2017年12月31日,旗下共有28家境内分支机构,分别是5家上市公司,与23家非上市公司。拥有26家海外分支机构,其中欧洲6家、亚洲6家、美洲5家、中东与非洲5家。



韩国现代重工集团通过加强专业领域技能和竞争力来逐步分散各业务风险,致力于量身定制各业务商业模式与特色。20世纪90年代,HHI集团通过并购不断增强各业务协同效应。1993年,现代重型机械(建筑设备)与现代机器人工业公司(机器人制造)合并;1994年,现代重型电机(电子电气工程)合并,致使每项业务分支都成长为世界范围内所属行业的佼佼者。而如今,各项业务独立成长的需求日渐显著,业务扩张与迅速适应行业环境成为必须。2017年逐项完成了HHI集团非金融控股公司和工业机器人制造商、HHI造船专业公司、现代电气电动机、发电机和变流器制造商、HCE建筑和采矿设备制造商等各项业务的分拆。业务结构上,现代重工包括造船、海洋工程、发动机及机械、工业工程、电气电子、工程机械和新能源七大板块。

从集团业绩情况来看,2018年韩国现代重工集团,实现营收119.28亿美元,净利润-5.42亿美元,总资产222.09亿美元。2017年现代重工集团世界500强排名313位。


1.3 韩国现代重工集团战略规划情况
韩国现代重工集团2019年设定总价值159亿美元的新造船订单目标,较上年增长20.7%。其中现代重工(Hyundai Heavy Industries)造船部门、现代三湖重工(HyundaiSamho Heavy)和现代尾浦船厂(Hyundai Mipo Dockyard)分别设定了80亿美元、43亿美元和35亿美元的新造船接单目标。2018年,现代重工集团超额完成132亿美元的订单目标,接单总量达133亿美元。
现代重工集团一直以来积极践行多元化发展战略,在加速提高造船能力的同时,不断增强抵抗市场风险能力。通过收购与兼并,合理资源配置,不断优化对具有发展潜力的新兴市场的投入,重点加大对豪华邮轮、大型LNG船、海洋工程装备等市场的投入。2019年4月,现代重工集团以1.4万亿韩元(约合12亿美元)的价格,将旗下子公司现代能源贸易(Hyundai Oilbank)17%的股权出售给沙特阿拉伯石油巨头沙特阿美公司(Saudi Aramco)。根据协议,现代重工将出售现有的4166万股股份,沙特阿美还拥有进一步收购现代能源贸易2.9%股份的选择权。此次出售现代能源贸易部分股权,被释义为收购大宇造船提供资金。
二、大宇造船海洋工程有限公司(DSME)
2.1 大宇造船海洋工程有限公司历史沿革
大宇造船海洋株式会社(DSME)成立于1973年10月,总部设在首尔,造船厂位于韩国巨济岛玉浦,年销售总额达105亿美元,是规模达到世界第二的超大型造船公司。公司成功构跨东欧、中东、东亚、美洲全球网络,实现生产的国际化。公司主要产品是LNGC、LPGC、集装箱船,FPSO、RIG、Drill-Ship、海洋钻井平台等。其中LNG船在技术品质上处于世界领先地位,年产销量占整个世界1/3以上,排名世界第一位。

2.2 大宇造船海洋工程有限公司产业情况
大宇造船海洋株式会社旗下拥有3家子公司,7家海外分支机构,遍布于伦敦、希腊、东京、休斯顿、新加坡、阿布扎比等地。


从公司整体业绩情况来看,2018年大宇造船海洋株式会社,实现营收87.68亿美元,净利润3.46亿美元,总资产107.03亿美元。

大宇造船海洋2012-2016年间因管理层经营不善与船舶海工市场持续低迷双重推动下,出现业绩连续5年大幅亏损,年均营业亏损额高达64亿元人民币,一度濒临破产。自2017年一季度起逐步实现扭亏为盈。为了及时有效扭转业绩,公司公开透明财务经营信息并及时分割亏损业绩进一步减少经营压力。同时,大宇造船海洋加大机构精简力度,强化责任管理。2016年底在2015年已削减30%基础上再度削减22%的部门,将核心由过去以生产、设计、财务等职能部门为中心转变为以造船、海洋和特种船等事业部门为中心的组织架构。
大宇造船海洋通过大量剥离出售非核心资产获取流动资金、提前计提海工巨额亏损、强化交船与接单管理力度、低价批量承接优势船型订单等措施灵活增加收入的方式,合理降低成本,为后续财务状况改善提供了有力支撑。
2.3 大宇造船海洋工程有限公司战略规划情况
2019年,大宇造船目标获得80亿美元的新造船合同,比去年73亿美元的年度目标上涨10%。2018年,大宇造船共获得68.1亿美元的造船订单。目前,大宇造船海洋已正式推进“尖端船厂”和“智能船厂4.0”项目,计划通过投资可提升生产效率的尖端设备和基础设施、应用可占领未来市场的尖端技术、改造厂区物流和设施,到2025年打造成世界最尖端的船厂。未来大宇造船海洋将进一步关注研发部门,重视科研人才培养与储备,提振公司推出新产品、新技术与新理念技术力量,持续提升产品和企业竞争力。
三、现代重工收购大宇造船海洋
3.1 并购事项及其影响
2019年1月,韩国现代重工宣布与大宇造船海洋最大股东韩国产业银行(KDB)达成协议,收购韩国产业银行持有的大宇造船海洋的股权,韩国产业银行在通过董事会批准等系列程序后, 3月初与现代重工签署正式协议。根据双方协议,现代重工将与韩国产业银行成立一家新公司,韩国产业银行已同意将其持有的大宇造船海洋全部55.7%的股份转让给新公司,并继续持有新公司7%的股份,市值约为1.25万亿韩元(约合11.2亿美元),而现代重工则持有合资公司28%的股份。这笔交易价值预计将超过2万亿韩元(约合17.8亿美元),有望成为韩国造船业有史以来金额最大的一次股权收购。2019年6月3日新公司韩国造船海洋公司(KSOE)成立,新成立的韩国造船海洋体量将是韩国另一造船“巨头”三星重工的2倍。

据造船海运调查机构克拉克森发布的数据,截至2018年年末,现代重工业和大宇造船的订单余量为1698.9万修正总吨(CGT),占全球市场份额的21.2%,规模是排名第三的日本今治造船订单余量的3倍以上,更是排名第5的三星重工业的3.6倍。

现代重工与大宇造船海洋的合并,在规模性优化船舶市场供需关系提供有力帮助。韩国国内造船三大公司在订货量与船舶类型方面大致相当,在液化天然气船(LNG)、超大型油轮(VLCC等)、集装箱船等特定船舶类型上无明显技术差异。因此,现代重工与大宇造船海洋的合并,将有效优化资源配置,产生统合研发(R&D)、避免重复投资、通过实现规模经济节约材料费等效应,通过共享技术等提高生产效率,最终降低成本,提高订单竞争力。同时,有效缓解全球船企之间过度竞争所带来的价格过低和订单量减少等问题,提升船舶订单价格,从而增加收益性。
全球船舶订单市场在过去三四年间为“订货者优势”市场(买方市场),致使有量无价,覆盖所有船舶类型的新船价跌至“历史最低点”。但是从2018年开始全球造船业行情复苏,造船公司即卖方的议价能力有增强趋势,两家船企合并后,通过利用垄断支配力,将在订单价格谈判上占据优势地位。
3.2 世界船舶市场格局重塑
韩国船企在液化天然气(LNG)船等高附加值船型市场的优势地位突出,现代重工与大宇造船海洋均在该领域具有全球领先优势,两家船企的合并将致使全球LNG船市场集中度进一步提升,新公司将取得垄断地位。根据中国船舶报数据显示,2018年,韩国三大船企现代重工、大宇造船海洋和三星重工包揽全球成交的66艘大型LNG船订单,现代重工、大宇造船海洋分别获得29艘和18艘大型LNG船订单,合计47艘,市场占有率达71.2%。2019年上半年,大宇造船海洋又获得了5艘大型LNG船订单,股权整合后,新公司的大型LNG船手持订单量将增加至70余艘,约是目前手持订单量排名全球第二的三星重工的3倍。



韩国船企在全球LNG船市场的主导优势地位,给中、日船企带来较大压力。目前全球具备建造大型LNG船能力的企业还有三星重工(过去3年的市场份额约为25%)、日本三菱重工、川崎重工、今治造船、联合造船以及中国船舶工业集团有限公司所属沪东中华造船(集团)有限公司。由于LNG船建造门槛高,短期内难以提升LNG船建造能力与产能,未来合并后新公司有望继续保持订单持有量处于领先地位,以及具备较强议价能力。目前,LNG船市场需求有明显释放迹象,船价较2018年也有提升趋势,由于日本船企在过去几年内基本未承接订单,未来LNG船型市场主导仍将是韩国“两大船企”,我国船企的国际竞争力待进一步提升。
3.3 对中国船企的影响
LNG船作为高附加值船型,与豪华邮轮一起被誉为“造船工业皇冠上的明珠”,具有高技术、高难度、高附加值的特点。在建造过程中,对于建造工艺与技术要求偏高。我国船企对LNG船型的研发与建造主要集中在中国船舶工业集团有限公司所属沪东中华造船(集团)有限公司。
目前,沪东中华造船厂已建成20余艘LNG船,其中单船最大运载量达到17.4万立方米。2019年4月,沪东中华造船(集团)有限公司与挪威DNV GL船级社签订合约,将合作共同研发27万立方米世界最大型LNG运输船。
随着全球清洁能源市场需求的持续释放,未来LNG船订单量将迎来进一步增长。我国船企在LNG船领域技术与全球市场份额方面都有待推进。技术层面,由于韩国船企具备大量LNG船核心技术,造船成本低,致使韩国船企LNG船报价普遍低于我国船企2000-3000美元;加之现代重工与大宇造船海洋合并后,在定价方面更具话语权,将对我国LNG船建造工艺与压缩成本方面形成压力。蒸发率作为LNG船东重点考虑因素,韩国LNG船业具有绝对优势,韩国LNG船蒸发率保持在0.07%,而我国LNG船蒸发率为0.1%,蒸发率方面差距驱使LNG船订单大量涌向韩国船企,对于我国LNG船技术更新,蒸发率提高提出进一步要求。市场份额方面,2018年,全球76艘LNG船订单中,中国5艘,占全球市场份额的1.3%;相比韩国船企71.2%市场份额,仍存在较大差距。新公司韩国造船海洋的成立,在全球LNG船市场中品牌化效应将更加显现,对于中国船企打造品牌LNG船,赢取更多市场份额方面带来诸多压力。
3.4 对中国船企的启示
现代重工与大宇造船海洋两家企业的结合,进一步汇集先进的建造能力,强化韩国造船业在全球范围内的竞争力。强者更强,二者无论在专利研发、品牌价值、产品结构、产品质量等方面都为我国船舶行业深度整合创新发展提供了参考路径。
(1)创新驱动,加大科技研发力度
我国船企应当加大研发力度,加强关键核心技术研发,注重研发的前瞻性与有效性,有效提升研发与未来市场的融合度。针对目前基本依靠引进技术或技术水平低、创新能力弱的领域,着重细分深入研究,通过产学研用协同创新,开展重点产品典型样机研制,攻克一批对产品技术水平具有重大影响的关键共性技术,不断优化产品结构,打造拳头产品,从而提升高附加值船型的市场有效占有率和在船型结构中的占比。
(2)加强自主配套水平
船舶配套产业是船舶工业的重要组成部分,其发展水平直接影响船舶工业综合竞争力。由于我国国产船舶配套设备发展相对滞后,在技术、质量等方面落后于国外产品,因而船东主要选择美国、韩国、日本和欧洲一些国家生产的船配产品。韩国、日本的船用设备本土化装船率分别高达85%和90%以上,而我国在这方面仍有较大差距。因此,提高本土化船用设备装船率,建成较为完善的船用设备研发、设计、制造和服务体系,有效降低配套采购成本,提高船舶附加值,才能真正跻身造船强国。
(3)注重品牌与品质提升
由于我国船企在LNG船、超大型集装箱船、VLCC等船型市场的综合竞争力不强,导致在同等船价竞争下,韩国大型船企更受欢迎。因此,全球范围内船海产品品牌效应的重要性进一步凸显。我国船企应加强注重品牌与产品质量的提升,专业化打造明星产品,塑造市场品牌效应。进一步提升船东对我国船海产品喜好度、忠诚度和黏性,不断提高品牌专注力与影响力,改善我国弱竞争力市场格局。
四、投资建议
韩国现代重工集团收购大宇造船海洋案例,给予我国“两船”集团未来深度融合提供一定参考意义。目前中国船舶工业集团已开始资产整合路径,对标中国船舶重工集团资产整合方式,打造总装平台中国船舶对标中国重工,动力系统平台中船防务对标中国动力,信息化平台中船科技对标中国海防等。资产整合思路清晰,路径明确,将有效加快资产证券化水平以及我国船舶行业龙头结构优化。
建议关注动力业务专业化整合初见成效,军民船用业务稳步提升的国内海军舰船动力及传动装备的主要研制和生产商中国动力;以及着力打造民船、海工、邮轮“三翼齐飞”新局面,挖掘并切入高端产品细分市场的中国船舶等。
蒋聪汝,证券执业证书号:S0640517050001
投资有风险 入市需谨慎


