搜索
首页
大数快讯
大数活动
服务超市
文章专题
出海平台
流量密码
出海蓝图
产业赛道
物流仓储
跨境支付
选品策略
实操手册
报告
跨企查
百科
导航
知识体系
工具箱
更多
找货源
跨境招聘
DeepSeek
首页
>
哈萨克斯坦注册外资企业及分公司(代表处)须知
>
0
0
哈萨克斯坦注册外资企业及分公司(代表处)须知
哈萨克斯坦丝路经济
2016-12-11
2
导读:北京京达国际商务咨询有限公司
哈萨克斯坦外资企业注册须知
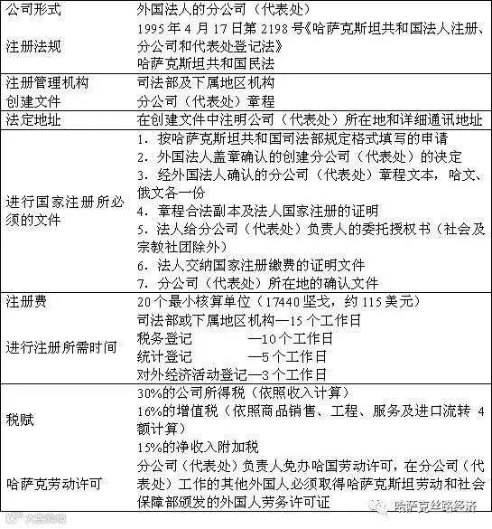
外国公司在哈萨克斯坦注册分公司(代表处)须知
北京
京达国际商务咨询有限公司
【声明】内容源于网络
0
0
哈萨克斯坦丝路经济
哈萨克斯坦全方位介绍;一带一路商业信息交流平台。业务范围:哈萨克斯坦签证;哈萨克斯坦境内注册外资企业和分公司(代表处);哈萨克斯坦境内企业托管;中哈文件公证、双认证;哈国驾照办理;哈国境内机票预订、商务考察、旅游地接、车辆租赁。
内容
4421
粉丝
0
关注
在线咨询
哈萨克斯坦丝路经济
哈萨克斯坦全方位介绍;一带一路商业信息交流平台。业务范围:哈萨克斯坦签证;哈萨克斯坦境内注册外资企业和分公司(代表处);哈萨克斯坦境内企业托管;中哈文件公证、双认证;哈国驾照办理;哈国境内机票预订、商务考察、旅游地接、车辆租赁。
总阅读
1.1k
粉丝
0
内容
4.4k
在线咨询
关注