文 张超 董俊业
一周行情
中证军工龙头指数(-5.64%),行业(申万)排名(28/28);
上证综指(+0.38%),深证成指(+1.25%),创业板指(+2.07%);
涨幅前五:皖通科技(+24.29%)、光启技术(+9.09%)、中航光电(+8.42%)、欧比特(+6.53%)、和而泰(+4.96%);
跌幅前五:新研股份(-28.23%)、台海核电(-25.57%)、红相股份(-24.49%)、新劲刚(-19.18%)、航天发展(-18.64%)。
重要事件
2月1日,神剑股份公告,核准公司非公开发行不超过2.51亿股新股;
2月2日,苏试试验公告,拟出让上海宜特公司10%股权,激励骨干;
2月3日,光启技术公告,拟向不超过122名激励对象授予股票期权899万份,约占公司股本0.42%;
2月4日,中光学公告,南方工业资产拟减持公司股份不超过5250.50万股,约占公司总股本2%;
2月4日,航天电子公告,拟将普利门电100%股权转让给时代远望;
2月4日,西部材料公告,拟收购北兵科技持有西部钛业10.9%的股权;
2月4日,海特高新公告,拟使用自有资金1至2亿元回购公司股份,用于员工持股计划或者股权激励;
2月4日,中国国防部发布消息,在境内进行了一次陆基中段反导拦截技术试验,试验达到预期目的;
2月4日,西昌卫星发射中心发射长征三号乙运载火箭,成功将通信技术试验卫星六号发射升空,卫星进入预定轨道;
2月5日,红相股份公告,拟终止发行股份及支付现金购买资产并募集配套资金暨关联交易事项,将向深交所申请撤回相关申请文件;
2月5日,海天防务公告,股东刘楠所持公司部分股份将被司法拍卖。
投资建议
一、核心观点
近期军工行业回调幅度较大,高点最大跌幅已近29%。主要原因有三:
原因一:2021年第一周,军工行业创出5年以来新高,短期内涨幅较高且较快,获利盘兑现冲动较强;
原因二:中美关系或呈边际缓和趋势,部分资金对我国国防建设的底层逻辑或有动摇;
原因三:伴随着军工行业短期内快速回撤,部分资金或认为军工企业订单兑现不确定性增加。
针对如上三个方面,我们在此作出如下答复:
答复一:2015年6月至2020年6月,军工行业经历5年下跌。2020年7月至今,军工行业短期涨幅较大,获利盘较多,出现震荡和调整是正常的。
答复二:在《2021年军工行业策略:三“军”过后尽开颜》和《军工六问》中,我们已分析和回答了中美关系走向对军工行业影响的问题。拜登上台后中美关系或有边际缓和可能,但是,美国对中国的战略已发生实质性转变,中美博弈是将长期而反复,短时期内难以转向。美国时间周四,美国总统拜登发表上任后首次外交政策谈话,宣告“美国回归”国际舞台,暗示将对中国及俄罗斯采取强势路线,把中国称为“最严肃对待的竞争者”。另一方面,我国国防建设的紧迫性突出体现在自身发展的需要,中国面临多元复杂的安全威胁和挑战,而国防实力与经济实力尚不匹配,机械化建设任务尚未完成,信息化水平亟待提高,军队现代化水平与国家安全需求相比差距还很大,与世界先进军事水平相比差距还很大。因此,即使中美关系暂时缓和,我们认为,我国大力推进国防建设的决心不会变、力度不会降、步伐不会慢,不会影响军工行业中长期的高度景气。
答复三:未来五至十年,军工行业高速增长具有高确定性和持久性,相较大部分行业拥有绝对的配置优势和价值。通过2020年三季报和已公布的2020年报业绩预告,军工行业趋势拐点向上已然明朗。
中航光电、航天电器等个股已出现企稳迹象,在当前时点,我们认为:
行业基本面无忧,较大幅度的调整之后或再现配置良机。
二、“十四五”下的军工央企
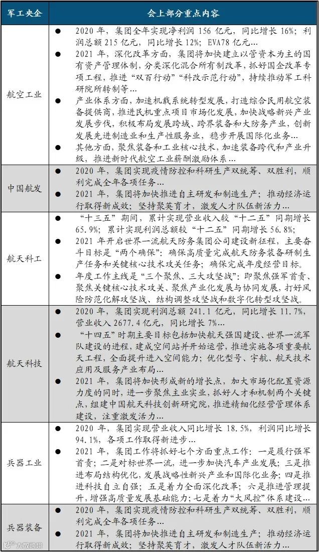
十大军工央企相继召开了2021年工作会议,在总结2020年及“十三五”工作基础上,对2021年的工作进行了部署,总体来看,以上军工央企的工作任务均在聚焦主业、加大科技自主创新、提升经营管理效率及激发人才创新活力等方面有所强调,我们认为,在“十四五”期间,十大军工央企发展路径依托于通过深化改革,实现军工产业各领域高质量发展。具体相关情况如下图所示。
图表1:各军工央企2021年工作会议相关情况
资料来源:各集团官网,中航证券研究所整理
三、2020年业绩预告
截至2021年2月6日,共有87家军工行业上市公司披露了2020年业绩预告(或业绩快报),64家上市公司业绩预增。不考虑资产重组的影响,振芯科技、国睿科技、星网宇达、高德红外、新劲刚、大立科技等军工信息化及原材料领域上市公司业绩增幅居前,具体如下图所示:
图表2:主要军工上市公司2020年利润增速预告
数据来源:Wind,中航证券研究所整理(数据截至2021/02/6,各公司业绩增速在计算过程中,上年同期业绩数据均采用了未调整的业绩数据
四、军工行业供给侧与需求侧的变化
站在当前时点,我们认为,2020年,虽经历了疫情和中美博弈,军工行业“刚需”优势已凸显,中高速增长的业绩足够亮眼。时不我待,只争朝夕,2021年是“十四五”的开局之年,距离2027年建军百年奋斗目标7年,距离2035年基本实现国防和军队现代化15年。博观约取,厚积薄发,经过几十年积淀与投入,我国军工行业已经基本具备了“内循环”的技术基础和物质条件,未来10到15年将是武器装备建设的收获期和井喷期。军工行业迎来了黄金时代和红利期,将真正显现出其成长价值。
军工行业的需求侧和供给端正在发生若干方面的重大变化,我国国防建设和军工行业发展将迎来规模性快速增长和结构性转型升级,在数量、质量和结构三个维度都将展现出实质性的重大变化和历史性的发展机遇。
军工行业需求侧的变化体现在:
① 练兵备战的紧迫性:实战化训练导致耗损增加,备战带来武器装备快速提质补量;
② 军改结束后增长的恢复性:改革接近尾声,需求补偿增长;
③ 信息化、现代化、智能化的必要性:军工行业借助“三化”,将迅速弥补代际差,在部分领域实现反超甚至领跑;
④ 自主可控的必然性:军工行业具有天然的自主可控属性,当前局势倒逼自主可控提速。
军工行业供给侧的变化体现在:
① 供给主体:军工国企通过深化改革实现高质量发展;民参军企业困境已过,成长天花板大幅抬升,并因其规模的低基数,表现出更大的业绩弹性;
② 供应链:加强供应链的安全性和完善性,加快突破核心技术和关键环节的“卡脖子”短板问题,确保产业安全和战略主动;
③ 产能:当前处于产能扩张早期,预计民企扩张意愿更强、扩张速度更快,成为行业快速扩产的重要力量,国企将在关重件业务上承担主要角色;
④ 资金支持:军费中的装备费持续支持;一级市场和二级市场有效补充。
五、军工行业的估值
对军工行业的估值探讨是难以回避的,估值过高也是长久以来军工行业最被关注的问题。站在当前时点,我们对估值问题有如下分析和判断:
① 相比较其余行业,军工行业业绩增长优势明显
在疫情之下,军工行业依然取得了优异的业绩表现,在“十四五”以及相当长的一段时期内,军工行业业绩维持中高速增长的确定性,是其它行业难以企及和比拟的。
② 军工行业当前估值尚未泡沫化
绝对估值看,军工行业估值不贵。军工行业仍处相对低估值。截至2021年2月5日,军工行业PE为63.74倍,处于2014年以来的30.25%分位;相对于白酒板块当前66.21倍PE和电子板块48.20倍PE来看,军工板块目前PE绝对值不高。考虑到军工行业高景气度以及中美紧张关系,长期来看是持续性的,基本面和情绪面对军工行业构成显著支撑;相对估值看,军工行业估值较低。国防军工与创业板、电子行业和白酒板块的PE比值仍处低位,分别为4.04%分位、19.63%分位和最低分位。
③ 军工行业估值可消化
选取中航沈飞、中航西飞、中直股份、中国卫星、航发动力、四创电子、国睿科技和内蒙一机作为军工行业代表性企业进行测算,若保持年复合20%的增长率,8家公司2025年PE均值为25.3倍;若保持年复合25%的增长率,8家公司2025年PE均值为20.7倍;若保持年复合30%增长率,8家公司2025年PE均值为17.0倍。
④ 军工行业资产注入的隐含期权依然存在
军工集团优质资产大量存在于体外,资产重组依然是各军工集团资产证券化的重要手段之一,资产注入的可能性始终会为军工行业带来了其他行业难以具备的投资价值。
六、建议重点关注的五个方向
军机:需求明确且配套日趋成熟,行业业绩拐点向上
我国空军正在按照“空天一体、攻防兼备”的战略要求,加快实现国土防空型向攻防兼备型转变,提高战略预警、空中打击、防空反导、信息对抗、空降作战、战略投送和综合保障能力,旨在建设一支强大的现代化空军。在可得数据的基础上,可以发现,航空装备增速>装备费增速>军费支出增速>GDP增速。
导弹:真打实练,消耗激增
无论从内需还是出口来看,我国导弹武器装备市场需求都有望总体保持稳定且快速的增长。国内装备需求方面,在军队全面加强练兵备战工作、加大实战化演习的背景下,导弹作为现代化军队不可或缺的消耗性武器装备,其需求有望伴随我国装备费用的稳定增长而保持稳定且持续的增长;国际军贸方面,20世纪以来全球军贸的稳定增长趋势有望在未来得到延续,全球军贸增速甚至可能会出现快速提升。
北斗:北斗三号星座部署完成,“北斗+”以及“+北斗”产业融合升级
2020年7月30日,北斗三号全球卫星导航系统建成暨开通仪式在北京举行,标志着工程“三步走”发展战略取得决战决胜,我国成为世界上第三个独立拥有全球卫星导航系统的国家。目前,全球已有120余个国家和地区使用北斗系统。我们认为,在当前北斗空间段已经完成建设,卫星应用开始向民用领域快速拓展,北斗应用产业将有望在十四五期间呈现高景气度发展,值得重点关注。
卫星互联网:列入“新基建”,有望成为“十四五”重点发展领域
2020年4月,卫星互联网被国家发改委划定为“新基建”信息基础设施之一。而我国卫星互联网卫星星座部署较国外存在一定滞后,亟需加速建设卫星互联网空间基础设施以占据频率及轨道。长期来看,卫星互联网有望成为“十四五”期间的重点发展领域。
军工电子:自主可控与国防信息化共同驱动快速增长
《新时代的中国国防》白皮书中提到,中国特色军事变革取得重大进展,但机械化建设任务尚未完成,信息化水平亟待提高,军事安全面临技术突袭和技术代差被拉大的风险,军队现代化水平与国家安全需求相比差距还很大,与世界先进军事水平相比差距还很大。目前,军工领域存在“短卡控”问题,自主可控尤为关键,同时,“十四五”期间国防信息化有望提速,以上都将驱动军工电子高景气度发展。
七、建议关注的细分领域及个股
军机等航空装备产业链:
战斗机、运输机、直升机、无人机、发动机产业链相关标的,航发动力、航发科技(发动机),光威复材、中简科技(碳纤维复合材料),钢研高纳(高温合金),宝钛股份(钛合金),安达维尔(机载配套)、爱乐达(航空制造)等;
航天装备产业链:
航天电子(测控+无人机+导弹),航天电器(连接器),中国卫星(卫星总体设计制造),海格通信(北斗),新光光电(导弹配套);
信息化+自主可控
国睿科技、四创电子(雷达),火炬电子(军工电子+新材料),中国软件(操作系统);
低估值:
中国动力(估值在净资产附近),内蒙一机。
八、风险提示
① 疫情发展不确定,导致国内宏观经济承压,军费投入力度降低;
② 改革后军方用户组织架构调整,导致需求变化,部分已推迟或取消的订单可能不会重启;
③ 国企改革进度不及预期,院所改制、混改、资产证券化等是系统性工作,很难一蹴而就;
④ 军品研发投入大、周期长、风险高,型号进展可能不及预期;
⑤ 随着军品定价机制的改革,以及订单放量,部分军品降价后相关企业业绩受损;
⑥ 行业高度景气,但如若短时间内涨幅过大,可能在某段时间会出现业绩和估值不匹配。
本文数据来源如无特别说明均来自wind资讯
投资有风险 入市需谨慎
以军工品质深入军工研究
用军工研究服务军工行业
中航证券研究聚焦金融、军工,拥有20余人的全市场规模最大的军工研究团队,依托航空工业集团强大的军工央企股东背景,深度覆盖军工行业各个领域,紧密跟踪全球军工态势,全面服务一二级市场,并重点覆盖高端制造、计算机、电子、通信、传媒等新兴行业,兼顾农业、医药生物、休闲服务、食品饮料等行业。
张超(证券执业证书号:S0640519070001),中航证券首席分析师,负责军工、机械、电子、通信、计算机、传媒等行业;毕业于清华大学精仪系,空军装备部门服役八年,有一线飞行部队航空保障经验,后在空装某部从事总体论证工作,熟悉飞机、雷达、导弹、卫星等空、天、海相关领域,熟悉武器装备科研生产体系及国内外军工产业和政策变化;2016-2018年新财富第一团队核心成员,2016-2018年水晶球第一团队核心成员。
185-1934-1727
zhangchao@avicsec.com
董俊业(证券执业证书号:S0640520040001),中航证券军工行业分析师,新西兰奥克兰大学工学博士,航空工业制造企业工作两年,证券行业工作三年,熟悉军工装备上下游产业、新材料产业、高端制造产业等领域。
186-1813-5364
dongjy@avicsec.com
证券研究报告名称:《军工行业周报:行业基本面未变,深调后或现良机》
对外发布时间:2021年02月07日
中航研究精选
2021/02
航空报国
航空强国
○

