报告摘要
◆ 航空发动机行业供需共振,进入收获期
近年来,多款国产战鹰接连官宣换装国产发动机。2022年第十四届中国航展上,歼-20飞行员更是透露参加此次航展的歼-20已全部换装“中国心”。多型战斗机、运输机陆续接连换装,证明了我国国产发动机已具备了稳定、可靠的产品,具备了大规模列装的条件。
过去较长时间,航空发动机技术是制约我国航空业发展的一大短板。经过66年的发展历程,国产航空发动机从仿制、改进改型到独立设计制造,走过了艰辛的发展道路,也取得了长足的进步。
在军用航空发动机方面,我国基本形成了自主保障能力,以“太行”系列为代表的三代航空发动机稳定交付,四代机研制、五代机预研加速推进。民用航空发动机方面,活塞、涡桨、涡轴发动机自主化率较高,其中涡轴航空发动机部分机型具备了国际竞争力;此外,装配民机的“长江”系列发动机研制也有了不错的进展。
与此同时,航空发动机供应链也发生了较为可喜的变化,一方面以航发集团为代表的“国家队”发挥产业链“链长”带头作用, 采用“小核心、大协作、专业化、开放式”战略,逐步培育完善供应体系;同时,航发集团通过成立航发资产公司、下设航发基金等举措,以资本为纽带,围绕原材料、生产设备、军工电子、小型航空发动机等多个产业链环节进行了布局,形成产业和投资相互促进的良性循环。
另一方面民参军企业越来越活跃,具体表现为航空发动机相关民营企业数量增加、规模增大、配套层级提升,成为了产业中的有生力量,与体系内企业协同互补,共同推动航空发动机产业链朝着更有韧性、更有弹性、更加安全、更有效率的方向良性发展。航空发动机产业迎来了供需共振的发展机遇,进入行业收获期,投资价值也随之凸显。
◆ 多因素共驱军用航发先行放量,商发并举打开市场空间
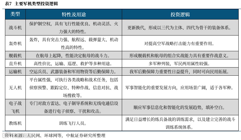
① 新机列装:军机的规模性增长及结构性升级
目前我国军机已经处于世界一流水平,实现了航空装备跨越式发展,但总体列装数量和代际更替都与军事强国有着不小的差距,存在装备总量少,各机型发展不均的问题。预计未来我国军机市场的空间将不只是规模性的,结构性的转变也在同步推进,随着国产发动机的稳定交付及新型号的不断推出,未来我国列装新机将主要走使用、维护、保障国产发动机的道路,新机列装将有力带动航空发动机的新增需求。
② 国产替代:航空发动机仍为军贸进口最大品类,存在进口替代空间;此外,部分产品有望实现军贸出口
过去二十年,航空发动机仍旧是军贸中进口最多,且出口极少的品类。从军贸数据来看,中国2017年—2021年军贸进口中发动机占比最高,达到54.21%,仍旧是我国军贸进口最多的品类。2012—2021年发动机进口数据相比于2002—2011年大幅增加203.84%,而与之对应,我国的航空发动机极少。
随着我国航空发动机自身能力的补足,作为国家战略产品,飞机的“心脏”,航空发动机的国产替代将持续深化,预计军贸进口将持续减少并朝着完全自主供应目标发展;同时,部分产品有望随着飞机或单独出口,打开军贸的市场空间。
③ 消耗属性:存在备发、换发的持续需求
航空发动机从一定程度上具备消耗属性,在飞机使用周期中,需要换发和维修,尤其是练兵备战、实战化训练的频次增加,损耗和换发需求将更大,为航空发动机提供了持续需求。
④ 国产商发:国产飞机的“中国心”,打开增长第二曲线
2022年9月29日,国产大飞机C919取得型号合格证,拉开国产民机大时代的序幕。与之配套,我国国产商发针对中国商飞的飞机产品共规划了三个产品系列,其中“长江”1000配装C919大型客机 、“长江”2000配装CR929宽体客机、“长江”500配装ARJ21支线客机的改进型。我国民用航空发动机虽然取得了一系列进展且已经呈现提速态势,短期内可能会有小批试制订单,但距离批量生产仍需要时间。
◆ 至2027年,军用航空发动机市场规模有望达到千亿人民币
根据党的十九届五中全会明确提出确保2027年实现建军一百年奋斗目标,形成了到2027年、2035年、本世纪中叶,近、中、远目标梯次衔接的新“三步走”战略安排。我们将中短期测算的维度放在2022年—2027年,根据不同的主机厂对应的机型发展进行预测,预计至2027年,军用航空发动机的市场规模约为977亿元—1256亿元。
◆ 未来20年,我国商用航空发动机年均市场规模约为140亿美元—210亿美元
商用航空发动机市场空间方面,结合中国商飞于2022年11月发布的未来20年商用航空飞机市场预测,我们预计2022—2041年全球市场未来20年民用航空发动机市场规模为12804—19206亿美元,年均市场规模为464—640亿美元,其中中国市场未来20年民用航空发动机市场规模为2802亿美元—4203亿美元,年均市场规模为140亿美元—210亿美元。
◆ 投资主线建议
① 主机厂新型号产品逐步成熟,期待盈利能力提升
虽然我国航空发动机取得了一系列令人瞩目的成就,新产品陆续定型量产,但以航发动力为代表的的主机厂盈利能力和利润率并不高,尤其近五年,毛利率呈现下滑的趋势,呈现增收不增利的局面,净利率与国外相比也明显偏低,以2021年为例,航发动力净利率仅为3.61%,而GE航空净利率为13.52%、赛峰集团则达到了18.04%。随着公司产品成熟度提升,成本工程取得成效,规模效应显现,主机厂盈利能力有望提升,为业绩带来较大的弹性。
相关上市公司:航发动力(600893.SH)、航发控制(000738.SZ)。
② 小核心、大协作深化,关注产业链拓展取得新市场空间的企业
按照“小核心、大协作、专业化、开放型”发展策略,主机厂聚焦核心能力,并将通用性强、市场竞争充分的零部件加工、工装制造、部组件装配、设备维保等业务转向社会企业配套,培育安全性强、弹性高的供应体系,发挥社会化产能优势,实现产业链能力的快速提升。截至2022年5月,航发集团外部配套率为27.8%,与成飞集团外部的配套率75%(2020年底数据)相比,有较大的提升空间。
此外,今年以来,多家企业开始密集通过新设公司、合设公司等形式,进行产业化延伸,企业通过内生+外延,完善产业链,巩固核心能力,提升配套层级,持续提升竞争力,有望成为行业重要投资逻辑之一。
相关上市公司:钢研高纳(300034.SZ)、图南股份(300855.SZ)、华秦科技(688281.SH)、锻造产业链相关上市企业。
③ 专注关键技术,在细分领域(如先进材料、叶片、增材制造等)上取得突破的体系外企业,有望高筑行业壁垒,形成稳定配套
一般而言,民营企业技术和资金实力相对有限,在大型航空发动机整机上较难取得突破。但航空发动机是一项复杂的系统工程,其技术一直处于迭代更新中,体系外企业可结合自身的优势,在航空发动机的核心环节、新工艺、新材料等细分方向重点研发投入,这些环节一旦取得突破、将形成较高的壁垒,既有力地促进了行业的发展,同时也将为自身带来稳定且丰厚的回报。
相关上市公司:钢研高纳(300034.SZ)、西部超导(688122.SH)、宝钛股份(600456.SH)、华秦科技(688281.SH)、航亚科技(688510.SH)、应流股份(603308.SH)、万泽股份(000534.SZ)、铂力特(688333.SH)等
一、供需共振,航空发动机行业进入收获期
航空发动机是建设巩固国防和强大军队的重要保障,是国家战略科技力量、国家工业基础、科技水平和综合国力的集中体现,也是强国象征。近年来,多款国产战鹰接连官宣换装国产发动机,证明了我国国产发动机已具备了稳定、可靠的产品,具备了大规模列装的条件。
与此同时,航空发动机产业链的变化也是令人欣喜的。一方面,2016年,航发集团的成立,将航空发动机独立于整机制造之外,使之不受制于整体飞机制造的限制,从而具备了更大的灵活性,标志着我国航空发动机产业将形成全新格局。同时,航发集团采用“小核心、大协作、专业化、开放式”的研发生产体系,以产业链“链长”为目标,培育完善生产体系。航发集团通过成立航发资产公司,下设航发基金等举措,以资本为纽带,产业和投资相互促进,围绕原材料、设备、军工电子、小型航空发动机等多个产业链环节进行了布局。
随着民参军门槛降低、需求增加,民营企业在航空发动机产业表现越发活跃,成为了产业的有生力量,积极推动了产业链朝着更有韧性、更有活力、更有弹性、更有效益、更加成熟的方向良性发展。
军用航空发动机需求方面,我国军用航空装备已经实现了从第三代到第四代、从机械化到信息化、从陆基到海基、从中小型到大中型、从有人到无人的跨越式发展。随着我国国防和军队现代化建设的进程提速,国家从数量上与性能上都对军机提出更为迫切的需求,由此推升了航空发动机的需求快速提升。此外,相较于军机而言,航空发动机存在备发及换发的客观需求,存在一定的消耗属性。我国航空发动机具备了谱系化生产能力,过去二十年,航空发动机仍旧是军贸中进口最多,且出口极少的品类。随着我国航空发动机自身能力的补足,作为国家战略产品,飞机的“心脏”,航空发动机的国产替代将持续深化,预计,军贸进口将持续减少;同时,部分产品有望随着飞机或单独出口,打开军贸的市场空间。
商用航空发动机需求方面,国产民机C919于2022年9月取得型号合格证,拉开了国产民机大时代的序幕。我国民机产业完成了从蹒跚起步到振翅欲飞的跨越。与之配套,我国规划了“长江”系列商用发动机,目前正稳步推进中,且已取得了较好的进展,商用航空发动机与军机技术同源、产业链重合度较高,一旦商用航空发动机取得突破,将极大拓展市场空间,有力的促进我国航空发动机事业的高质量发展。
(一)我国航空发动机已形成产品谱系,产业链成熟,具备放量基础
1、我国航空发动机已具备谱系化发展的能力
我国航空发动机的研制是在新中国成立后一片空白的基础上发展起来的,从最初的修理、仿制、改进改型到独立设计制造高性能航空发动机,走过了一条十分艰辛的发展道路。我国也是继美、俄、英、法之后第五个可以自主研制先进航空发动机的国家。
① 仿制和改进
1956年,中国第一台涡喷5发动机根据苏联发动机的技术资料在沈阳仿制成功,此后很长一段时间,中国航空发动机都以仿制和改进为主,例如涡喷-6、涡喷-7和涡喷-8。
② 部分自主设计
进入上世纪70年代,我国开始对航空发动机进行了部分的自主设计,如基于涡喷-7研制的涡喷-13系列发动机和基于英国斯贝MK202的涡扇-9系列发动机。其中,涡喷-13于1985年开始装机试飞,满足了歼-8Ⅱ飞机研制进度的要求。
③ 拥有自主知识产权
2002年,国产涡喷-14“昆仑”发动机定型,中国首次走完了自行研制的全过程,成为继美、俄、英、法之后的第五个航空发动机生产国。2005年12月,“太行”发动机研发成功,成为我国首个具有自主知识产权的高性能大推力涡扇发动机,标志着我国航空发动机研制从中等推力到大推力、从涡喷到涡扇、从第二代到第三代的跨越。
在航空发动机的研制发展进程中,我国也取得了一系列成就,可以总结为如下几点:
① 形成了完善的研制生产体系
以发动机设计研究院所和主机生产企业为核心,建成一批专业化配套生产企业和科研所共同组成的航空发动机研制生产体系。2016年成立中国航发集团,实现飞发分离发展。我国航空发动机研制体系专业覆盖度广,建有多个国防科技重点实验室,创新中心,研发中心等,形成了完善的研发生产体系。
② 构建了一大批航空发动机基础科研条件与重要设施
科研设施条件得到大面积的显著改善,在多个方面达到世界先进水平,为发动机的设计、研制、试验和生产提供了强有力的基础技术支撑。
③ 具备研制生产当今几乎所有种类航空动力产品的能力
我国目前的研制能力包括航空发动机、辅助动力、燃气轮机、飞机/直升机传动系统等,所设计生产的涡喷、涡扇、涡轴、涡桨、活塞发动机等产品广泛配装于各类军民用飞机、直升机和大型舰艇;基本满足了国产歼击机、强击机、轰炸机、运输机、教练机和直升机等航空装备的需求。以“太行”为代表的高性能发动机的研制成功与批产,标志着我国航空发动机产业综合能力跨上新台阶。
2、飞发分离,成立航发集团、打造“中国心”
此前,发动机业务与飞机制造业务均属于航空工业集团的子版块,在该体系下,发动机的发展依附于飞机,发动机的型号依赖于飞机型号,由于全新研制一型跨代航空发动机,一般需要二十几年,比全新研制同一代飞机时间长一倍,因此航空发动机的发展始终滞后于飞机。
如果要立足于自主研发的中国航空发动机,就需要有更多耐心和科学的方法,做到动力“先行”,然后与飞机“同行”。为解决飞机、航空发动机进度不匹配的困境,飞发分离、设立新的主体专注于航空发动机的研发、生产及制造。
飞发分离也是国际通用做法,国际上的飞机制造商大多专注于飞机制造和研发,例如波音和空中客车两大巨头,而发动机则由专门的发动机公司提供,例如通用、普惠和罗罗等。这种分线发展的好处是,可以先将发动机研制出来,研制飞机的时候再找合适的发动机。
2016年8月,中国航空发动机集团公司成立大会在京举行。作为中央管理的国有特大型企业,航发集团是实施航空发动机专项的责任主体,由国务院、北京市人民政府、中国航空工业集团公司、中国商用飞机有限责任公司共同出资组建,是国有控股的集团公司。
航发集团的成立将研制周期长于一般机体的发动机独立于整机制造之外,使之不受制于整体飞机制造的限制,从而具备了更大的灵活性,其成立标志着我国航空发动机产业将形成全新格局,对我国航空工业未来发展具有重要意义。
航发集团采用“小核心、大协作、专业化、开放式”的研发生产体系,走一条从基础研究到关键技术突破,到战略性航空发动机产品研制的自主创新研制的发展道路,同时也带动我国科学技术和工业技术水平的提升。
此外,航发集团通过成立航发资产公司,下设航发基金等举措,以资本为纽带,调动全国各方面的优势资源,与社会各方力量形成良性互动,建立“小核心、大协作、专业化、开放式”的研发生产体系,形成产业和投资相互促进的良性循环。
3、民参军积极配套,产业链逐步成熟
近年来,民参军企业门槛逐步降低,同时航空发动机的需求增加叠加航发集团“小核心、大协作”的持续推进,为航空发动机民营企业提供了较好的市场发展机遇。随着注册制的开放,航空发动机配套企业走向资本市场,借力资本市场实现了实力的快速提升,也为完善航空发动机做出了积极的贡献。
目前我国航空发动机产业链整体仍集中在航发集团体系内,外部配套率仍有较大的提升空间;同时,我国民营企业、高校、科研院所等持续加码航空发动机新技术、新工艺、新材料等攻关,作为航发产业链的补足,将发挥越来越重要的作用,其中也有望成长起来一批实力较强的民营企业。
整体而言,航空发动机产业链已经初步具备产业基础,研制产品稳步推进,定型产品呈现多元化、谱系化发展;下游需求的高景气催生产业的高速发展,航空发动机迎来了发展机遇期。
(二)多因素共驱军机航发先行放量,商发并举打开市场空间
1、新机列装—军机的规模性增长及结构性升级带动的新增需求
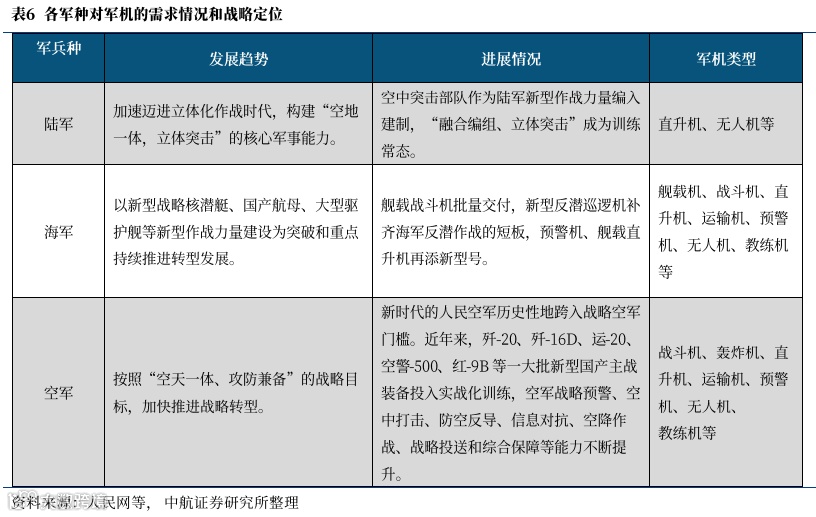
2021年11月25日,国防部公开表示要在新的起点上推动我军武器装备建设再上一个大台阶,基本建成以三代为主体、四代为骨干的装备体系。其中,军机相关的骨干装备包括歼-20飞机、歼-16飞机、歼-10C飞机和直-20直升机。随着我国国防和军队现代化建设的进程提速,叠加地缘政治形势复杂多变,国家从数量上与性能上都对军机提出更为迫切的需求,合力推动军机市场空间的快速增长。
在陆军加速迈进立体化作战时代、海军要求以航母等新型作战力量建设为突破、空军加速“空天一体、攻防兼备”战略转型之际,军机都将扮演关键角色。与此同时,随着未来战争将实现陆、海、空、天、网、电的多军种多领域的深度联合作战,军机将成为关键枢纽和节点,在各军种内承担核心作战及协同任务,重要性不断提升。
另一方面,近年来,我国面临周边环境日益复杂,舰载机和航母的组合实战、战斗机大航程巡航作战和隐身突防、适应高原环境的武装直升机、向高原运送物资的大型运输机等新需求亟待满足,这就对军机执行作战任务的能力提出了更高的要求,也构成了我国军机未来需要重点突破的发展方向,市场的空间不只是规模性的,结构性的转变也在同步推进。对于不同类型的军机,投向的重点将沿着优化武器装备规模结构以及发展新型武器装备的战略方向。
在军机的技术水平和研发能力方面,美国一直走在最前端。从第五代战机的研发开始,相较于耗费巨资投入数十年研制新型战机,通过快速引入最新技术升级电子系统和机载武器成为机型迭代的新趋势。自2016年起,美空军不再纠结战斗机的代际划分,转向使用“穿透性制空”这一名称来代指下一代制空作战平台。这一转变颠覆了以往依赖“机型替换”进行单一平台更新换代的思路,转向提升飞机本身的强作战性能。强作战性能的特点一般可以用“4S”来概括,即Stealth(隐形)、Super Sonic Cruise(超音速巡航能力)、Super Maneuverability(超机动能力)、Superior Avionics for Battle Awareness and Effectiveness(超级信息优势)。依托军机的平台属性,各类电子系统和武器系统的重要性和价值量占比持续提升。
目前我国军机已经处于世界一流水平,但总体列装数量和代际更替都与军事强国有着不小的差距,存在装备总量少,各机型发展不均的问题。与此同时,我国在航空装备领域的投入也与军事强国存在差距,为提升技术实力和战斗实力,我国军机产业的放量增长和装备升级时不我待,尤其是先进战机的规模列装和填补空白的全谱系发展,紧迫性更为凸显。
随着我国国防和军队现代化建设的进程提速,叠加地缘政治形势复杂多变,国家从数量上与性能上都对军机提出更为迫切的需求,合力推动军机市场空间的快速增长。预计未来我国军机市场的空间将不只是规模性的,结构性的转变也在同步推进,随着国产发动机的稳定交付及新型号的不断推出,未来我国列装新机将主要走使用、维护、保障国产发动机的道路,新机列装将有力带动航空发动机的新增需求。
2、国产替代—航空发动机仍为军贸进口最大品类,存在进口替代空间;部分产品有望实现军贸出口
在发展谱系上,我国形成了涡喷、涡扇、涡轴、涡桨、活塞发动机和燃气轮机等全谱系产品研发和生产能力,广泛配装于各类军民用飞机、直升机和大型舰艇,基本能满足我国航空设备的要求,拥有“玉龙”、涡轴16、“昆仑”、“太行”等先进成熟型号。
近年来,两机专项、飞发分离、成立航发集团等为我国航空发动机制造业的发展给予了强力支持。但同时,我们也应认识到,我国航空发动机仍有部分品类需要进口,依然存在较大的国产替代空间。
从军贸数据来看,中国2017年—2021年军贸进口中发动机占比最高,达到54.21%,仍旧是我国军贸进口的主要品类。
从飞机、发动机进出口数据对比,受益于我国军机的快速发展,涌现出歼20、运20、直20等新型号装备,实现了航空装备跨代发展。在军贸出口上,枭龙战机、翼龙无人机大放异彩,2012—2021年军机进口数据相比于2002—2011年下滑63.23%,出现较为明显的下降;而与之对应,出口数据同比上升60.23%,大幅增加。
虽然我国歼20、运20等新型装备已官宣换发“中国心”,表明我国从技术研发及生产制造上已具备一定的能力,但仍旧无法完全满足需求。从军贸进口来看,2012—2021年发动机进口数据相比于2002—2011年大幅增加203.84%,而与之对应,我国的航空发动机出口极少,仍以满足国内需求为主。
3、消耗属性—航空发动机存在备发、换发、维修的持续需求
航空发动机全寿命周期要经历研发、制造、使用维护三个阶段。研发阶段又分为预先研究阶段和型号研制阶段。在全寿命周期中,研发、制造、维护的比例分别为10%—20%、40%、50%左右。在和平时期,由于武器系统服役的时间更长,发动机的寿命达到15—25年,维护费用在发动机整个生命周期内的总费用占比越来越大。
航空发动机从一定程度上具备消耗属性,在战机使用周期中,需要换发和维修,尤其是练兵备战、实战化训练的频次增加,损耗和换发需求将更大,为航空发动机提供了持续需求。
4、商发—国产飞机的“中国心”,打开增长第二曲线
2009年1月18日,中国大飞机项目落户上海,中国航发商用航空发动机有限责任公司(中国航发商发)在上海应运而生。中国航发商发是中国航发集团的直属公司,被国家批准为民用大涵道比涡扇发动机研发的总师单位和总承制单位,承载着让装配“中国心”的国产大飞机早日翱翔蓝天的使命。
中国航发商发在成立之初便确立了民机研发的市场观、客户观、适航观,坚持“两头在内、中间在外、关键在手”的发展理念,专注于产品设计研发与总装交付,专注于客户服务、维护大修等高附加值环节,聚集航空发动机的全球供应链整合和管控。
中国航发商发的国产民用发动机共规划了三个产品系列为中国商飞的飞机产品配套 :
一是160座窄体客机发动机“长江”1000,配装C919大型客机 ;
二是280座宽体客机发动机“长江”2000,配装CR929宽体客机;
三是110-130座的新支线发动机“长江”500,配装ARJ21支线客机的改进型。
三个产品系列在技术上一脉相承,其技术路线是以“长江”1000发动机的核心机为基准,经过相似放大和局部优化发展出“长江”2000的核心机,再匹配低压部件并嵌入经过验证的新技术后形成“长江”2000发动机。类似地,通过相似缩小和优化、匹配发展支线客机发动机“长江”500。
“长江”1000发动机起飞推力约为133kN,耗油率水平与国际最新一代窄体客机发动机相当,比上一代发动机降低约15%。“长江”2000发动机起飞推力则达到347kN,除了具有与“长江”1000基本相似的技术特征外,还嵌入了部分新一代核心部件关键设计和工艺技术,耗油率低于现役同类型先进发动机。“长江”500发动机已完成概念方案设计,将视中国商飞新支线客机发展计划而适时启动。
2013年1月,“长江”1000AX验证机通过概念设计评审;2016年7月,“长江”1000AX验证机通过初步设计评审,正式转入详细设计阶段;2017年12月,“长江”1000A发动机项目通过了概念设计评审,转入初步设计阶段,标志着我国大型客机动力装置从技术验证全面转入工程研制,整个项目正按计划有序推进。
“长江”2000发动机正在进行关键技术攻关和技术验证,并取得阶段性成果。2022年9月,中国航发宣布将在航展中展出配装宽体客机的长江2000民用航空发动机。
2022年9月,国产大型客机C919完成型号取证。目前,距离国产大型客机C919正式进行商业运营距离已经不远,国产大飞机C919预计2022年完成首架交付。
2022年11月8日,在第十四届中国国际航空航天博览会上,中国商飞公司发布《中国商飞公司市场预测年报(2022-2041)》(简称“年报”),对未来20年全球和中国的商用飞机市场作出分析预测。该报告是中国商飞基于对航空运输相关影响因素分析,应用全球经济、运量、机队等数据进行预测建模,通过航空市场供需分析,以及后疫情时代和长期发展趋势的判断,对全球和各地区未来20年航空需求增长和机队变化作出的预测。
根据年报预计,未来20年全球旅客周转量(RPKs)将以每年3.9%的速度增长,在2041年达到19.9万亿客公里。基于全球经济到2041年保持年均约2.6%的增长速度,2041年全球客机机队规模将达到47531架,将有超过42428架新机交付,用于替代和支持机队的发展。
年报指出,未来,随着中国经济稳步上升,中国民航业将步入发展质量提升期和格局拓展期,开启多领域民航强国建设新征程。根据中国GDP年均增长速度预测,中国的旅客周转量年均增长率为5.6%,机队年均增长率为5.1%。未来二十年,中国航空运输市场将接收喷气客机9284架,其中支线客机958架,单通道客机6288架,双通道客机2038架。到2041年,中国的机队规模将达到10007架,占全球客机机队21.1%。中国航空市场将成为全球最大的单一航空市场。
未来二十年,市场需求量最大的依旧是单通道喷气客机。预计到预测期末,现役机队中约75%的单通道喷气客机将被燃油效率更高的全新单通道喷气客机替换。新兴市场干线航空运量的增长以及全球低成本模式的发展是单通道喷气客机增长的重要推动力。
根据中国商飞预测,2022—2041年,预计全球将有30367架单通道喷气客机交付运营,其中67.8%为中型单通道喷气客机。单通道喷气客机机队的年均增长率为4.3%,可供座位数的年均增长率为4.6%,平均座位数将从165座增至175座。
2022—2041年,中国商飞等新兴单通道喷气客机制造商所生产的新一代客机将陆续投入市场,在提高全球单通道喷气客机的供给能力的同时,也将丰富产品的多样性。中国商飞最新的市场预测报告中指出,亚太地区(含中国)将是单通道喷气客机的最大市场,占到全球新机交付量的41.8%,中国在其中占20.7%。
(一)航空发动机市场空间测算
综合以上因素,对航空发动机的市场空间进行测算,由于军用航空发动机与民用在发展阶段和面向市场有所区别,我们进行分开测算:
① 军用航空发动机
我国航空装备已经实现了从第三代到第四代、从机械化到信息化、从陆基到海基、从中小型到大中型、从有人到无人的跨越。以歼20、歼16、歼15、歼10C、轰6K、空警500、空警200、运20、直20等为代表的新型战机,支持我军以空中力量为主体,构建起战役战术攻防体系,航空武器装备实现整体跨代;以AG600、“新舟”60、运12F、AC系列直升机、“翼龙”民用无人机等为代表的民用航空产品,构建了民用飞机技术创新体系,建立民用飞机产业体系,使我国的航空技术体系更加完善;中国航空工业已经具备研制高性能军民用航空产品的强大能力。
从产业发展的角度而言,新型号装备的体系化发展,需求的客观增加也带动航空产业、包括航空发动机产业的提速发展。当下保质保量保交付成为航空产业发展的核心重点,军品迭代和生产能力提升、降本增效成为航空产业发展的主旋律。长期来看,我们认为军机行业增长的驱动力为2027年建军百年和2035年基本实现国防和军队现代化建设的目标,以及规模列装后随之增长的军机维修、军贸和军转民市场。
比较航空主机厂及航发主机厂十四五以来营业收入数据的情况(中航成飞尚未上市,暂无公开数据),我国航空装备迎来了结构性升级和规模性的增长,中航沈飞(多款型号战斗机)、中航西飞(多款型号运输机)逐步提速;而洪都航空(多款型号教练机)、中直股份(多款型号直升机)因产品结构调整,出现了一定程度的放缓。
从发动机主机厂而言,航发动力作为军用航空动力总装上市的唯一平台,收入出现了明显的提速,2021年收入增速达到19.10%,2022Q3收入增速为22.18%,呈现持续提速的发展态势。航发控制是军用航空发动机控制系统的龙头企业,其收入增速基本与行业同步且相对均衡,可作为行业增长的观测指标。从航发控制的营收增速来看,2021年营收增速18.25%,2022Q3营收增速为23.19%。
党的十九届五中全会明确提出确保2027年实现建军一百年奋斗目标,形成了到2027年、2035年、本世纪中叶,近、中、远目标梯次衔接的新“三步走”战略安排。到2027年实现建军一百年奋斗目标,是国防和军队现代化新“三步走”十分紧要的一步,以建军一百年这个历史节点为刻度标定目标指向和发展重点,体现了党的历史使命、国家战略需求和我军使命任务的有机统一,根本指向是提高捍卫国家主权、安全、发展利益的战略能力;我们将中短期测算的维度放在2022年—2027年。
由于航发动力包含四家主要主机厂,我们以航发动力旗下四家子公司作为行业增速测算的基准参考。考虑到航空发动机随着飞机平台结构性调整,各配套主机厂增速也将大概率出现分化。我们预计以太行系列发动机产品为主的航发黎明,十四五期间收入有望保持最高,预计20%—25%的复合增速;航发西航、航发黎阳由于其产品结构调整,新型号需要逐步走向成熟,预计增速略低于航发黎明,复合增速约为15%—20%;航发南方的主要产品配套直升机等使用,受到下游需求结构的调整,预计增速维持在10%—15%,据此测算,至2027年,我国军用航空发动机的市场规模约为977—1256亿元。
② 民用航空发动机
国际民用航空市场窄体客机用大型涡扇发动机已发展了四代,宽体客机用大型涡扇发动机发展了三代,民用大功率涡桨发动机、民用涡轴发动机已经发展了四代,耗油率不断降低、首翻期不断延长,产品经济性不断提高;用于中小型多用途的小功率民用涡桨发动机在经济性、安全性等方面不断提高;用于教练机/特种作业飞机(直升机)的民用航空活塞发动机产品成熟且已大众化。
2022年11月8日,在第十四届中国国际航空航天博览会上,中国商飞公司发布《中国商飞公司市场预测年报(2022-2041)》(简称“年报”),对未来20年全球和中国的商用飞机市场作出分析预测。根据年报预计,未来20年全球旅客周转量(RPKs)将以每年3.9%的速度增长,在2041年达到19.9万亿客公里。基于全球经济到2041年保持年均约2.6%的增长速度,2041年全球客机机队规模将达到47531架,将有超过42428架新机交付,用于替代和支持机队的发展。
根据前瞻产业研究院的分析,航空发动机价值占比约为整机价值量的20%—30%,结合中国商飞最新预测未来20年交付新机价值总量,则2022-2041年航空发动机市场规模约为12804-19206亿美元,对应平均每年640—960亿美元;其中,中国市场新机交付量约占全球22%,据此测算未来20年我国民用航空发动机市场规模为2802—4203亿美元,平均对应每年140—210亿美元。
我国民用航空发动机虽然取得了一系列进展且已经呈现提速态势,短期内可能会有小批试制订单,但距离批量生产仍需要时间。
二、航空发动机产业特点及分类
(一)产业特点:强国重器,难度大、回报高
1、基于核心机衍生发展、不断挑战极端工作环境
航空发动机的研制流程可分为预先研究、工程研制和使用发展三大阶段。
(1)预先研究阶段:为发展新型发动机提供技术储备,缩短研制周期,降低研制风险,不断提高技术水平,同时,为改进现役发动机性能、可靠性提供实用的技术成果。
(2)工程研制阶段:根据主要作战使用性能指标,研制满足装备使用要求的发动机产品。工程研制阶段结束后,将最终给出是否可以大批量装备使用的结论。
(3)使用发展阶段:是发动机全寿命科研工作的重要组成部分,发动机装备使用后应不断解决使用中暴露的技术质量问题,提高可靠性,并根据装备发展需求和新技术研究成果进行改进改型发展。
由高压压气机、燃烧室和高压涡轮组成的发动机核心机,包括了推进系统中温度最高、压力最大、转速最高的组件,其成本和周期在发动机研制中占比重大,是发动机研制主要难点和关键技术最集中的部分。据统计,发动机研制过程中发生的80%以上的技术问题都与核心机密切相关。
20世纪60年代以来,美国空军通过核心机计划开展技术验证和提高技术成熟度,建立了丰富的经过验证的核心机关键技术储备。
采用成熟核心机衍生发展发动机产品的主要优点包括:
① 原核心机的可靠性、耐久性和维修性得到继承和提高;
② 大量成熟技术得到继承,创新的相对较少,技术台阶低,研制难度小,可节省研制经费、缩短研制周期、降低研制风险;
③ 创新的先进技术提前在发动机产品中得到验证和成熟度提升,降低了下一代全新研制产品的风险和费用;
④ 可以对军民用户的不同任务需求做出快速反应,迅速形成产品,例如,GE航空集团的民用发动机CF34-10的研制周期仅为24个月 。
核心机衍生发展发动机产品的主要方式有以下几种:
① 核心机不动,改低压部件。例如,F101发动机与F110-GE-100发动机。F110-GE-100发动机的风扇是F404发动机风扇的比例放大;核心机与F101发动机的基本相同,为了适应直径减小的风扇流路,少量改动了高压压气机静子的作动系统、放气系统、燃油管路和燃烧室机匣的后部构件;低压涡轮以F101发动机的低压涡轮为基础重新设计;加力燃烧室是F101发动机燃烧室的缩小型,喷管基于F101和F404发动机的喷管改型。
② 改变流道件或者改变高压轴转速。例如,F110-GE-100发动机与F110-GE-129发动机。F110-GE-129发动机继承了F110-GE-100发动机81%的零部件;使用新材料,提高了涡轮进口温度和转子速度,增大了涡轮压力;采用改进性能的全权限数字式电子控制(FADEC)系统,代替了模拟式电子控制器和机械-液压式控制器。
③ 核心机加减级。增加级数的如F100-PW-220发动机与F100-PW-229发动机,将9级高压压气机的前4级改成5级,增大了流量。减少级数的如GE90-76B发动机与GE90-90B发动机,GE90-90B发动机按照三维气动力技术设计高压压气机叶片,并取消了第10级,总级数减少为9级。
④ 核心机按比例缩放。例如,英国罗罗公司的遄达800发动机与遄达900发动机。遄达900发动机高压压气机是遄达800按90%比例的缩小型;遄达900高压涡轮几何尺寸基本与遄达800相同,高压涡轮的转速比遄达800高。
F101核心机是衍生发展航空发动机产品的典型代表。GE航空集团将经过充分考验和鉴定的F101发动机作为通用核心机,改型研制了多型发动机,F110发动机配装F-15和F-16飞机使用,发展了F118发动机配装B-2远程轰炸机,改进改型发展了CFM56发动机。
2、研发周期长、准入门槛高、涉及面广
先进航空发动机的研制是一项周期长、技术状态多变、涉及面广的系统性工程;属于知识密集型与资本密集型制造业,有极高的资本壁垒和技术壁垒,进入门槛高。航空发动机使用环境严格甚至不断挑战极端工作环境,要求其具备较高的可靠性、经济性等,较多的使用新工艺、新技术和新材料,因此航空发动机的技术水平往往要求走在各制造业前沿;需要投入大量的时间、人员和资金。
美国将航空发动机技术定义为“一个高技术要求、高准入门槛的领域,它需要以国家的力量充分扶持,需要长时间的技术积累以及巨大的资本投入”。1988—2017年,美国“综合高性能涡轮发动机技术”(IHPTET)和“通用经济可承受涡轮发动机”(VAATE)两项计划共投入87亿美元;GE、罗罗和赛峰近年来在航空发动机领域的科研投入每年都超过10亿美元;典型四代机发动机F119的研发经费达到31亿美元,而在该发动机基础上发展的F135发动机研制经费更高达90亿美元;据统计,1950—2000年美国在航空涡轮发动机上的研究和开发投入超过1000亿美元。
同时,航空发动机研制还需要通过相应的资质认证。民用航空发动机需要对其设计、制造、运营、维修的适航性进行审定,以保证飞行安全,满足公众利益,促进行业发展。军用航空发动机也有相关的认证要求。
据统计,全新研制一型跨代航空发动机,一般需要二十几年,比全新研制同一代飞机时间长一倍。国外第四代战斗机发动机部件技术研究始于20世纪70年代初,到2005年12月投入使用,具备初始作战能力,周期长达30年。
以美国F135为例,F135航空发动机是F-35“闪电Ⅱ”的动力装置,也是有史以来战斗机安装过推力最大的喷气式发动机。为实现低风险和低成本目标,该型航空发动机在研制中以F119发动机核心机为基础,发展同时满足空军、海军和海军陆战队三型飞机需求的发动机。2016年,普惠公司宣布F135发动机研发结束,转入全面生产阶段。即使在F119的核心机的基础上,F135的研发到转入全面生产阶段也跨越了20年之久。
3、技术带动作用强、经济溢出效应明显,必须自主可控发展
航空发动机产业从研究设计、研制生产、产品配套、试飞试验、销售服务、维修维护等,将涉及从原材料、专用工艺设备、机载设备、专用加工制造、测试设备等等,覆盖到新材料、钢铁、能源、通信、机械、电子等行业,由于航空发动机技术带有先导性和高度综合的特点,将有力推动高技术及相关产业的大力发展和产业升级;对基础工业和科学技术的发展有巨大带动作用和产业辐射效应。
根据日本通产省统计,按照产品单位重量创造的价值来计算,如果船舶为1、则汽车为9、电视机为50、电子计算机为300、大型飞机为800、航空发动机为1400。例如,如果汽车的单位重量价值与汉堡包相当,航空发动机的单位重量价值与白银相当,涡轮叶片的单位重量价值与黄金相当。
同时,航空发动机产业因为技术极其高端,处于寡头垄断的环境中,一款成熟产品能够销售30—50年,面临的竞争威胁很小,制造商可以安心享受技术和产业链升级带来的好处,几乎不必担心竞争和市场回报问题。
航空发动机是一个高门槛、高投入、新手难以进入的尖端技术领域。目前,几大航空强国都将航空发动机产业归为核心技术产业,在新一代航空发动机研制方面投入了大量的资金和人力,规划并实施了一系列技术研发计划。与此同时,一些发达国家在掌握技术后,对先进技术长期实现封锁、抑制甚至排挤其他国家航空发动机的研制发展。
(二)航空发动机分类
1903年,美国莱特兄弟制造出一架装有推进式螺旋桨的双翼飞机,采用了自制的功率约为9千瓦的活塞式发动机,这款活塞式发动机也是世界上第一种飞上蓝天的航空发动机,自此航空发动机的发展不断助推整个航空工业发展向前。
1、活塞发动机—仍广泛用于轻型、低速通航、无人机等
活塞发动机主要依靠活塞在气缸中的往复运动使气体工质完成热力循环,将燃料的化学能转化为机械能。航空活塞发动机的原理与汽车发动机的结构和原理类似,具有低油耗、低成本、工作可靠的特点,目前仍然在航空动力领域牢牢占据着一席之地。
活塞发动机的技术较为成熟,具有良好的经济性和可靠性,主要应用于军、民用低速飞行器,特别是在中低速无人机、长航时无人机、通用飞机领域占据主导地位。其中重油活塞发动机具有更高的燃油效率和燃料的安全性、经济性,受到无人机市场的青睐。
2、涡桨发动机—适用于低速飞行,应用于中小型运输机和通飞
涡桨发动机的驱动原理与活塞式发动机基本相同,是以螺旋桨旋转时所产生的力量来作为飞机前进的推进力,结合了涡喷功率大和螺旋桨推进效率高的优点。
一般飞行速度低于800km/h时,涡喷发动机的推进效率低于涡桨发动机,涡浆发动机适合于低速飞行。目前涡浆发动机在中小型运输机和通用飞机上仍有广泛用途,在大型远程运输机上,已被涡扇发动机所取代。
2018年10月,配装国产涡桨-6发动机的大型水陆两栖飞机AG600在湖北荆门漳河机场成功进行水上首飞,这标志着我国自主研制的民用涡桨发动机的使用领域从高原内陆走向了辽阔海疆。
3、涡轴发动机—功重比高、油耗低,多用于直升机
涡轴发动机是直升机的心脏,其研制水平直接关系到军民用直升机有效载荷、燃油经济性的、噪声排放等,对直升机的使用性有至关重要的作用。涡轴发动机的工作原理与涡桨发动机类似,燃气流经驱动压气机的涡轮后,再流经一个驱动减速器的自由涡轮,最后从尾喷管中喷出,减速器的输出轴与传动直升机旋翼的主减速器相连,驱动旋翼的旋转。涡轴发动机具有功重比高、油耗低等特点。
在航空涡轴发动机研制过程中,很少有国家能够在独自承担技术和资金风险的同时,以较短的周期实现良好的发动机性能和获得可观的经济效益。绝大多数航空发动机公司均走上了国际合作化发展道路。通过国际合作,可以分摊研制费用、降低技术风险、缩短研制周期、快速开拓市场,同时实现各大制造商的技术优势互补,大大提升航空涡轴发动机的整体发展水平。
值得一提的是,近年来,我国的航空涡轴发动机在军民领域均取得一系列进步,“玉龙”、涡轴16、AES100成果不断。
①“玉龙”发动机
“玉龙”发动机是由我国自主研发、具有自主知识产权的先进涡轴发动机。,在研制中获得127项专利,突破了一系列关键技术,攻克了一系列技术难题,在国内首次自主建立、应用并验证先进涡轴发动机研发体系,闯出了一条独立自主研发先进涡轴发动机的道路。2013年,“玉龙”发动机工程荣获国家科学技术进步一等奖,“玉龙”发动机工程实现了涡轴发动机设计及验证技术水平的巨大跨越。
② 涡轴16发动机
2019年,涡轮16发动机宣布取得型号合格证,并取得首批订单。涡轴-16发动机是中国航发集团和法国赛峰集团联合研制的民用航空发动机,可以满足AC352等7吨级双发直升机的需要,发动机可靠性高、翻修间隔时间长,达到国际先进水平。涡轴-16发动机是我国首次与国外以对等合作模式完成研制的航空产品,是中法两国在航空领域合作的重要成果。
涡轴16发动机以全生命周期成本最低为设计指导思想,结构简单、油耗低、可靠性高、寿命长,其综合性能与国际同功率等级的涡轴发动机相当,达到了先进的第四代涡轴发动机的水平。
③ AES100民用涡轴发动机
AES100发动机是我国第一型具有国际竞争力和完全自主知识产权的1000kW级先进民用涡轴发动机,可满足5~6吨级双发和3~4吨级单发直升机动力需求。该型发动机寿命、耗油率等技术指标达到国际第四代涡轴发动机技术水平,配有独立的健康管理系统;目标价格与国外同等功率发动机相当,运营维护成本低,全寿命期经济性好;严格按适航要求开展研制,平均故障间隔时间超过550小时,全包线范围安全可靠。AES100发动机项目的成功研制,将进一步完善我国民用涡轴发动机研发体系和适航体系。以AES100为基础衍生的涡桨、涡扇发动机和混合动力系统正在同步发展,将形成家族化、系列化融合发展的良好局面,促进我国民用航空发动机产业化发展。
AES100发动机于2016年立项研制,2021年7月双发配装直升机成功首飞。目前,AES100发动机正在加快设计验证迭代,进行长寿命、结构完整性、叶片包容、结冰、防火等验证,向着适航取证目标积极迈进。
2022年7月1日,中国航发自主研制的1000kW级先进民用涡轴发动机AES100首家先锋用户签约仪式在京举行。中国航发动研所、南方公司与航天科技彩虹公司签订发动机采购合同,AES100发动机将为“彩虹”大型倾转旋翼无人机提供动力 。
4、涡喷发动机—逐步被涡扇发动机替代,小涡喷可用于中高空无人机、靶机等
涡喷发动机一般由进气道、压气机、燃烧室、涡轮、加力燃烧室、尾喷管、附件传动装置和附属系统等组成。我国先后研制了涡喷5、涡喷6、涡喷7、涡喷13、“昆仑”等系列发动机。
由于涡喷发动机产生推力时会高速喷出燃气,高速高温燃气喷出发动机后直接散溢造成巨大的能量损失,涡扇发动机推力=内涵推力+外涵推力>涡喷发动机推力,涡喷发动机的经济性差、油耗高。除了尚未退役的部分二代战斗机用涡喷发动机外,大多数已被涡轮风扇发动机所取代,当前小型涡喷发动机主要应用于中高空无人机、靶机和弹道导弹领域。
5、涡扇发动机—军民机通用主力型号
涡扇发动机是在涡喷发动机的核心机基础上由低压涡轮及其带动的风扇共同组成而成的,空气通过风扇进入发动机并由外涵道向后流,外涵道和内涵道的空气流量之比,称为涵道比。小涵道比涡扇适用于战斗机、大涵道比发动机适用于民用飞机和军用运输机。太行发动机是我国自主研制的先进军用涡扇发动机。“长江”系列发动机是我国在研的民用大涵道比我扇发动机。
第一个型号是在涡喷6基础上改型设计的涡扇5。1965年自行设计的涡扇6启动,最大推力12210daN,推重比6.0;经近20年努力,达到设计指标,通过了24h长期试车,却因装机目标不明确而于1984年“下马”。1975年我国购买英国斯贝MK202涡扇发动机的专利许可权,1980年制造成功,编号为涡扇9,最大推力9126daN,装备“飞豹”歼击轰炸机。2002年计划用于高级教练机的涡扇11研制成功。
2005年12月28日,沈阳航空发动机设计研究所设计的“太行”涡扇发动机(WS10)设计定型,其基本型的推力12500daN,推重比8.0。这个里程碑事件标志着我国航空发动机实现了从中等推力到大推力、从涡喷到涡扇、从第二代航空发动机到第三代的历史性跨越。
① 小涵道比涡扇发动机,战斗机用
小涵道比加力涡扇发动机兼具亚音速巡航低油耗和超音速机动性的特点,适合作为战斗机动力。战斗机用涡扇发动机涵道比为0.3—1.0,以推重比为主要发展指标。
战斗机动力的发展与战斗机是相辅相成的,其飞行特点往往与发动机特征有紧密的关联。发动机推动比、涡轮前温度不断提升,性能越来越好,工作环境越来越极限,制造难度也随之快速提升。
第一代到第四代战斗机及其动力发展的特点如下表所示:
各主要型号及对应发动机的性能参数如下表所示:
②大涵道比涡扇发动机,军用运输机、民机用
大涵道比发动机具有耗油率低、噪声小的特点,通常广泛用于大型民用客机、军民用运输。大涵道比涡扇发动机采用“三高”循环参数设计:高涵道比、高总增压比和高涡轮前温度。
按照发动机所采用的循环参数与设计技术,大涵道比涡扇发动机的大致可分为四代,主要指标如下表所示:
三、航空发动机产业链及价值链拆分
经过数十年的发展,我国航空发动机产业已经形成涵盖研发设计、加工制造、运营维修三大环节的科研生产体系。
① 研发设计环节分为基础预研、子系统设计、整机集成设计等子环节,参与主体为中国航发系统内单位、航空类高校及相关科研院所。
② 加工制造环节涉及原材料、零部件、整机集成等子环节,参与主体除了中国航发系统内单位,还包括系统外企业、科研院所。
③ 运营主体主要是军队,维修主体包括中国航发下属维修企业和专业化维修企业。值得指出的是,在推进军民功能结合的背景下,“小核心、大协作,专业化、开放型”思路的科研体系建设逐步深入,吸引了众多民营企业参与航空发动机产业链。民营企业在细分领域精耕细作,实现了产品专精化与差异化,为航空发动机产业发展注入了活力。
(一)总装、控制系统—由航发集团下属单位主导
航空发动机总装环节主要由中国航发集团下属八大主机厂承担,其中航发动力旗下拥有四家,对应的发动机型号包括“秦岭”、“昆仑”、“太行”、“玉龙”等涡喷、涡扇、涡轴、涡桨航空发动机等,配套用于歼击机、轰炸机等武器装备。
不同机种(轰炸机、战斗轰炸机、歼击机、强击机、直升机、运输机)对发动机的性能要求也不相同,其配套发动机的生产技术、生产工艺及材质等方面存在较大差异,因而,所对应配套发动机具有唯一性和不可替代性。在目前我国航空工业的管理体制下,不同航空发动机生产企业所生产的航空发动机产品形成了我国航空发动机产业的动力谱系。
控制系统是发动机的重要组成部分,是体现飞机和航空发动机研制水平的关键之一。航空发动机的工作状态变化范围宽,包括启动、慢车、巡航、最大速度、加力等;环境条件变化大,包括低空高速飞行、强气流冲击、武器发射等,不同情况都会给控制系统的设计提出严苛要求。
现代航空的发动机基本都采用全权限数字电子控制系统(FEDEC)。FEDEC系统是感受航空发动机工作状态和环境信息的传感装置、对信息进行逻辑判断和控制运算的计算装置、把计算结果施加给航空发动机的控制装置以及他们之间传递信息的机械、电缆和管路组成。
(一)零部件—结构、工艺、材料一体化发展高精尖行业
航空发动机是在高温、高压、高速旋转的恶劣环境条件下长期可靠工作的复杂热力机械,在各类武器装备中,航空发动机对材料和制造技术的依存度最为突出,航空发动机高转速、高温的苛刻使用条件和长寿命、高可靠性的工作要求,把对材料和制造技术的要求逼到了极限。
1、结构—压气机、燃烧室、涡轮构成三大核心部件
航空发动机的部件构成可分为进气道、风扇、压气机、燃气室、涡轮、尾喷口。这几个部件中最重要的就是压气机、燃气室和涡轮,而其中最为关键且数量最多的零部件—叶片,是航空发动机最难加工的部分。
① 压气机
压气机是航空发动机三大核心部件之一,其主要功能为提高流经航空发动机空气流压力的装置,可分为低压压气机和高压压气机。
压气机的设计要点包括叶片设计、整体叶盘设计;材料采用钛合金居多,主要工艺包括模锻、等温模锻等。压气机由压气机叶片和叶盘构成,有些也采用整体叶盘设计。压气机叶片的形态特点的扭曲多变,用超塑性成形钛合金叶片较多。
② 燃烧室
燃烧室是航空燃气轮机的主要部件之一,它介于压气机与涡轮之间,压气机出口的气流进入燃烧室,在其中喷入燃油进行燃烧,成为高温燃气进入涡轮。
燃烧室是发动机各部件中温度最高的区域,燃烧室内燃气温度可高达1,500-2000℃,作为燃烧室壁的高温合金材料需承受800-900℃的高温,局部甚至高达1100℃以上。除需承受高温外,燃烧室材料还应能承受周期性点火启动导致的急剧热疲劳应力和燃气的冲击力。用于制造燃烧室的主要材料有高温合金、不锈钢和结构钢,其中用量最大、最为关键的是变形高温合金。
③ 涡轮部件
涡轮部件的功能是将从燃烧室流出的高温高压燃气的热能和压力能转换为机械功。
涡轮部件是发动机中单位重量最大、最复杂、成本最高的部件,主要的涡轮盘及安装在上面的涡轮叶片构成,有些也采用整体叶盘结构。
涡轮盘在四大热端部件中所占质量最大。涡轮盘是航空发动机上的重要转动部件,工作温度不高,一般轮缘为550-750℃,轮心为300℃左右,因此盘件径向的热应力大,特别是盘件在正常高速转动时,由于盘件质量重达几十至几百千克,且带着叶片旋转,要承受极大的离心力作用,在启动与停车过程中又构成周期性的大应力低周疲劳。用作涡轮盘的高温合金为屈服强度很高、细晶粒的变形高温合金和粉末高温合金。在我国涡轮盘中变形高温合金GH4169合金用量最大、应用范围最广。由于涡轮盘功能重要,服役环境苛刻,受力状态复杂,涡轮盘主要采用变形高温合金制造,涡轮盘用变形高温合金占发动机总质量的20%左右。
涡轮叶片是航空发动机的关键零件 , 其承受温度的能力是评价发动机性能和决定发动机寿命的重要因素,因此涡轮叶片的结构和材料的选用是提高航空发动机性能的关键,其技术及工艺在后文进行详细分析。
航空发动机材料工艺体系是一个以材料、工艺技术为核心,遵循技术发展规律,围绕技术发展和产品应用,按照基础研究、应用研究、工程应用等展开,由基础、制备、应用、分析、保障等技术要素构成的系统有机整体。
2、锻件—发动机的骨骼、主要承力件
随着航空产业的不断发展,对航空装备极端轻质化与可靠化的追求越来越急迫,对材料和锻件的性能要求(如比强度、强韧性)也越来越高。先进航空发动机中高温合金和钛合金锻件重量占发动机总结构重量的55%--65%。
高温合金、钛合金属于难变形材料,即加工参数范围狭窄、变形抗力大、组织性能对加工过程十分敏感。所以锻造技术在航空制造领域的应用相比其他工业领域难度较大。
随着高新技术武器装备向小型化、精确化、轻量化、高可靠、低成本方向发展,对结构件及其成形技术的要求越来越高,促使塑性成形技术向精密、整体、复杂、高性能、高可靠、低成本方向发展。
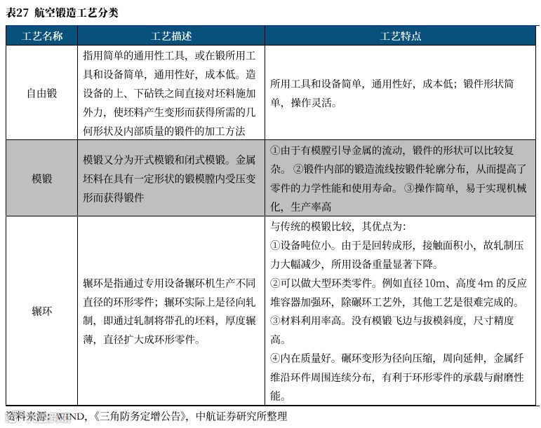
环形件、盘件、轴等几类锻件是航空发动机的重要组成部分,其质量在很大程度上影响航空发动机的性能;由此可以看出发展先进的航空锻造技术十分紧迫,对提高航空发动机整体性能有重要意义。综合来看,我国航空锻造技术的发展方向包括:
① 整体精密锻造技术
整体精密锻造技术可大大减轻飞机重量(约20%)、提高疲劳寿命、降低制造成本。在航空制造领域,广泛采用大型整体结构件已成为新一代飞机提高结构效率、减少零件数量、降低成本和缩短周期的重要手段。整体精密锻造技术需要大型设备的支撑,依靠大型模锻液压机生产的大型整体优质模锻件,为美、俄、法3国在航空产品方面能够生产出第四、五代军用战机和波音B747、空 客 A380空中“巨无霸”飞机提供了有力支撑,使其在航空航天产品方面居于世界前列,我国近年来也陆续具有万吨级模锻压力机,如德阳二重的800MN模锻液压机,三角防务的400MN模锻液压机,陕西宏远锻造的200MN模锻液压机等。
② 等温精密锻造技术
早期的盘件和叶片多采用常规模锻技术生产。近年来,由于采用等温锻造技术可显著改善锻件的微观组织和使用性能,提高锻件组织性能均匀性和流线完整性,进一步提高零件使用可靠性,提高材料利用率,节约稀缺战略资源,发达国家已广泛采用等温锻造技术生产发动机关键锻件。美国、英国、法国和德国等欧洲国家航空发动机盘件中90%以上采用等温锻造技术生产。
③ 精密环轧技术
无缝环件在航空、航天、船舶、兵器、核工业等诸多军工领域广泛应用。精确环轧技术是生产高性能无缝环件的首选工艺方法。发动机机匣、安装边、导弹舱体结合环、飞船加强环、火炮、坦克座圈等都是由辗轧环件加工的。因此,精确环轧技术对于提高武器装备的性能水平、使用寿命和研发能力都有重要影响。
3、铸件—制造结构设计复杂、成型难度高的零部件
航空发动机叶片、叶轮、喷嘴等形状复杂,尺寸精确以及表面粗糙度要求较高,需要寻找一种新的精密成型工艺。借鉴于先进精密铸造技术和流传下来的失蜡铸造,经过对材料与工艺的改进,现代熔模精密铸造技术得以快速发展。随着我国航空发动机叶片、机匣、登机与应急舱门、进气道唇口、机翼及平尾支座等精密构件的研制进展,我国熔模精密铸造工业化进程也加速推进。
① 高温合金精密铸造技术
高温合金精密铸造技术主要应用于航空发动机关键热端部件制造,如航空发动机叶片、整体涡轮盘、整体机匣等。20世纪70年代,美、英、法等发达国家率先成功研究高温合金近净成形熔模精密铸造技术,并应用于工业化生产。近年来,计算机技术的应用,更提高了熔模铸件生产的成品率和的可靠性。
② 钛合金精密铸造技术
美国于20世纪60年代开始研究应用钛合金精密铸造技术,开发出了熔模陶瓷铸型技术、机加石墨铸型技术和热等静压技术等。铸造组合件和组合结构件相比,消除了机械紧固连结,减少了组合件的数量,可以减轻结构件的重量,提高结构的整体性,缩短研制周期,减低制造成本。
4、叶片—零部件数量最多,价值量占比大,具有消耗属性
航空发动机的制造是一项极其复杂的系统工程,其中最核心的部件当属“叶片”,它的制造占据了整个发动机制造 30% 以上的工作量。航空发动机工作时,不管是风扇叶片、压气机叶片,还是涡轮叶片都要承受十分恶劣的工况,但是又存在一些差异。因此,航空发动机不同部位的叶片往往会采用不同的材料来制造。
目前,金属材料与先进复合材料是航空发动机叶片制造的两大类主要材料,对其加工方法及工艺技术的研究已经成为制造高性能航空发动机的关键。
① 风扇/压气机叶片
压气机叶片决定了总增压比,即发动机对空气流动的压缩程度, 提高发动机的增压比可以提高航空发动机的压缩效率和燃烧效率。压气机叶片级数较多,每台发动机压气机叶片数量一般在2000片左右。不同发动机型号设计的叶片级数均存在差异。
压气机叶片叶型薄,易变形,精准控制其成型精度,并高效、高质量地加工 是叶片制造过程中的核心难点。在各类叶片当中,压气机叶片是航空发动机中型面结构最复杂、工作环境最苛刻的零部件之一。为了减少空气流动动力损失,气机叶片相较于其他部位叶片最大的特点便是其复杂的型面扭转度以及叶片本身轻薄的厚度。型面复杂的扭转度具体体现为从叶根到叶尖的叶型弯扭角度的不同。另一方面,叶片前后缘的厚度非常薄,并且轮廓度要求极高。
目前,风扇/压气机叶片主要以数控加工、精密锻造、超塑成形/扩散连接方法为主,辅以表面处理技术来完成叶片的高品质制造。
② 涡轮叶片
由于涡轮叶片所处的环境更为恶劣,相较于风扇/压气机叶片,对其材料和加工工艺都提出了更为严苛的要求。目前,涡轮叶片的加工普遍采用精密铸造的方式,辅以磨削等其他一些加工方法。
涡轮叶片发展至今是叶片设计、合金、铸造工艺、加工以及表面涂层工艺共同发展所做出的共同贡献。现阶段,先进的涡轮叶片设计几乎都采用了单晶、空心、复合气膜冷却以及陶瓷层热障涂层结构。要实现涡轮叶片的制造生产须基于涡轮叶片的设计方案,经历毛坯铸件制备,机械加工和涂层三大主要步骤。
③ 复合材料叶片
先进复合材料由于其质轻、高强、耐腐蚀、抗疲劳等诸多特性越来越多地应用在航空、航天领域。树脂基复合材料制造的风扇叶片、金属基复合材料制造的风扇 / 压气机叶片、陶瓷基复合材料制造的涡轮叶片已成为航空发动机减重增推的关键技术手段。
5、增材制造—零部件新工艺
增材制造技术诞生于20世纪80年代末,被认为是制造技术的一次革命性突破。增材制造从三维模型出发实现零件的直接近净成形制造,主要优势体现在所制造产品的复杂程度、生产制造的范围、生产效率、满足客户个性化需求等方面。由于增材制造工艺较传统工艺具有独特的优势,越来越受到发动机设计及制造行业的重视。
增材制造技术在航空发动机中的应用主要有以下几方面:
① 成形传统工艺制造难度大的零件;
② 制备长生产准备周期零件,通过减少工装,缩短制造周期,降低制造成本;
③ 制备高成本材料零件,提高材料利用率以降低原材料成本;
④ 高成本发动机零件维修;
⑤ 结合拓扑优化实现减重以及提高性能(冷却性能等);
⑥ 整体设计零件,增加产品可靠性;
⑦ 异种材料增材制造;
⑧ 发动机研制过程中的快速试制响应;
⑨ 打印树脂模型进行发动机模拟装配等。
对于航空发动机研制过程,增材制造技术的优势在于能够实现更为复杂结构零件的制造。例如,采用增材制造技术制备的发动机涡轮叶片,能够实现十分复杂的内腔结构,这是传统制造工艺很难实现的。对于发动机实际零件的制作主要是金属零件的制备,应用包括零件铸造和金属零件直接打印以及构件修复。
要进一步推广增材制造技术在航空发动机中的工程化应用,需要解决原材料制备、成形工艺过程管控、成形零件质量控制、评估以及工程化标准等若干问题。
① 原材料制备
粉末材料是目前最常用的金属类增材制造用材料。由于航空发动机零部件的特殊工作环境及性能要求,一般进行增材制造所选用的粉末材料需要专门制备,价格昂贵,导致增材制造零件的材料成本较高,在一定程度上阻碍了增材制造技术在航空发动机中的应用。目前,国内增材制造所选用的粉末材料大多依赖于进口渠道,制备满足发动机应用要求的低成本粉末材料,已经是国内材料行业及增材制造领域的重要发展方向。
② 发动机用增材制造零件质量控制
金属材料增材制造技术的难点在于金属的熔点高,成形过程涉及到固液相变、表面扩散及热传导等问题;激光或电子束的快速加热和冷却过程容易引起零件内部较大的残余应力。发动机零件对制造精度及性能等方面的要求往往高于常规零件,如尺寸精度、表面粗糙度及机械性能等。
目前的增材制造技术在很多指标方面还不能完全满足发动机零件的精度及性能需求,需要进行成形后处理或后加工,这在一定程度上阻碍了增材制造技术的推广。要实现增材制造零件在发动机中的应用,还需要解决很多关键工艺技术问题,实现对增材制造制件冶金质量及力学性能的有效控制。
③ 增材制造零件的热处理/热等静压工艺
增材制造的成形材料呈粉末状,通过激光的逐行逐层扫描、烧结后,成形零件中会形成大量的孔隙,孔隙的存在将使零件的整体力学性能下降,严重影响增材制造零件的实际应用。
通过热等静压处理,成形件中的大尺寸闭合气孔、裂纹得以愈合,小尺寸闭合气孔、裂纹得到有效的消除,同时晶粒发生再结晶现象,使得晶粒得到细化,组织致密。内部裂纹修复愈合和再结晶使得成形件强度和塑性得到恢复和提升,力学性能的稳定性和可靠性也会得到提高。而通过对制件进行适当的热处理,可以改善不同材料制件的显微组织、力学性能和残余应力等。
(三)材料—差异化经营,竞合为主,有序扩产
在新一代航空发动机性能的提高中,工艺技术与材料的贡献率为50%—70%,在发动机减重的贡献率中,工艺技术和材料的贡献率占70%—80%,充分表明先进工艺和材料技术是制约新型航空发动机发展的关键技术。
航空发动机是在高温、高压、高速旋转的恶劣环境条件下长期可靠工作的复杂热力机械,在各类武器装备中,航空发动机对材料和制造技术的依存度最为突出,航空发动机对材料和和制造技术要求逼到了极限,如第一、二代发动机的主要结构件为金属材料,第三代发动机开始应用复合材料及先进的工艺材料。
从航空发动机材料的发展趋势来看,航空发动机部件正向着高温、高压比、高可靠性发展,发动机性能向着轻量化、整体化、复合化的方向发展,发动机的性能的改进一半靠材料。据预测,新材料、新工艺和新结构对推重比12—15一级发动机的贡献率将达到50%以上,从未来的发展来看,甚至可占约为2/3。因此,先进的材料和制造技术保证了新材料的构件及新型结构的实现,使发动机质量不断减轻,发动机的效率、使用寿命、稳定性和可靠性不断提高。
目前航空发动机材料以钛合金和镍基高温合金为主。纤维增强复合材料具有耐高温、低密度、抗氧化和抗腐蚀等优良性能,成为航空领域的新型战略材料,并逐渐应用于航空发动机热端部件。美国GE公司利用纤维增强复合材料制造第五代航空发动机涡轮叶片等关键零部件,使发动机推重比提高25%的同时油耗降低了10%,可见新型复合材料在航空发动机生产中具有广阔应用前景。
1、高温合金—制造先进发动机的基石
现代航空发动机必须满足超高速、大升限、长航时、远航程的要求,因此航空涡轮发动机的推力势必增大,燃烧室的温度也会随之升高,航空发动机的工作性能和可靠性主要取决于其零部件能否有效承受热冲击、高温腐蚀、高热变和复杂应力。为达到航空发动机在高温环境下可靠运行的目的,航空零部件大量使用高温合金制造,以此保证航空发动机在高温工作的安全性和各项性能指标。
高温合金是指在600度以上,一定应力条件下可以长期工作的金属材料,具有优异的高温强度,良好的疲劳性能,断裂韧性等综合性能,是军民用燃气涡轮发动机热端部件不可替代的关键材料。在世界先进航空发动机中,高温合金的用量可占到发动机总重量的40%—60%。
我国的高温合金研发始于1956年,经过前苏联专家指导,生产出了高温合金GH3030;我国也从仿制到尝试自主,到自主研制成功,到新性能材料不断取得突破;是成为继美、英、俄后第四个拥有自主高温大体系的国家。航空发动机的性能指标的提高不断推动着新型高温合金的发展。通过数十年的发展,我国自主研发的航空发动机用粉末高温合金、铸造高温合金基本实现国产化,变形高温合金的国产替代率亦大幅提升。
目前,国外先进航空发动机的涡轮叶片、导向叶片、涡轮盘、燃烧室等零件几乎都由高温合金制成。高温合金结构件在国外航空发动机上获得了广泛成熟的应用,且制定了成套的系列标准。以美国、英国、法国和俄罗斯为代表的国家掌握了定向凝固和单晶空心涡轮叶片精密制造技术。同时,在先进精密技术工程应用方面加大投入,使得高温合金构件的生产质量和合格率大幅提高。
国内众多航空发动机也都采用高温合金作为涡轮盘和导向叶片的生产材料。在镍基高温合金的生产方面,目前我国已经具备相应的材料成型工艺自主研发能力,基本建成了与航空发动机生产相配套、工艺完整、设备齐全的航空发动机叶片精铸生产线和制造生产线,并形成了配套的管理体系和制度。我国研制的DD402、DD406 等单晶高温合金已经在航空领域得到应用。
虽然我国高温合金行业取得了长足的进步,但与世界先进水平相比仍存在一定不足,我国高温合金行业从业企业数量少,整体技术开发水平与国际先进水平还有较大差距,整体产能、实际有效产量较小,尤其是高端航空用高温合金的有效产能仍无法完全满足日益增长的市场需求。
2、钛合金—轻质高强用材
发动机的风扇、高压压气机盘件和叶片等转动部件,不仅要承受很大的应力,而且要有一定的耐热性。这样的工况条件对铝来说温度太高;对钢来说密度太大。钛是最佳的选择,钛在300~650℃温度下具有良好的抗高温强度、抗蠕变性和抗氧化性能。同时,发动机的一个重要性能指标是推重比,即发动机产生的推力与其质量之比。使用钛合金替代原镍基高温合金可使发动机的质量降低,大大提高飞机发动机的推重比。钛在飞机发动机上的用量越来越多,在国外先进航空发动机中,高温钛合金用量已占发动机总质量的25%~40%,如第3代发动机 F100 的钛合金用量为25%,第4代发动机F119的钛合金用量为40%。
从历史来看,宝钛股份、西部超导和西部材料同源,是国家建设的军工服务研究地,最早在宝鸡是研究院加上加工厂,一直到80年代中期。研究院独立成为西北有色金属研究院,从宝鸡搬迁西安,之后先后成立西部材料和西部超导。西部材料最开始从事稀有难熔金属,后面西部钛业和西部材料重组,加入了钛合金业务。西部超导最早是做超导材料,钛合金也是后续发展加入的业务。从目前来看,由于历史地位的存在,宝钛股份是产业化最长、最大、材料品种最全的钛合金生产企业,可以看为是钛合金的“百货商店”。而西部材料与西部超导两家实控人同为西北有色金属研究院,因此存在同业竞争限制,致使西部材料主要是钛合金板材、管材,西部超导主要是钛合金棒丝材。
3、隐身材料—先进航空发动机的关键材料之一
四代战斗机及未来的隐身飞机对发动机提出了较高的隐身指标要求。而发动机后腔体及其内部件和边缘等产生的雷达散射信号、后腔体及其热端部件和尾喷流等产生的红外辐射信号占整个飞机尾部方向特征信号的 95%以上。此外,发动机喷管的颜色、腔体反射及尾喷流产生的高温热态水蒸气遇冷产生的尾迹会对飞机的可见光隐身产生较大困难。如果发动机不能实现后向的隐身,则隐身飞机无法实现全方位的隐身,其作战能力将大幅降低。
F119和F135发动机就采用了大量的隐身涂层,如红外隐身涂层、雷达吸波涂层等隐身材料的应用可以在不改变结构设计的前提下降低红外辐射和RCS。
隐身材料是具有隐身功能材料的一种统称,产业链上游主要是相关原材料,如靶材、粉体、树脂、纤维、合金及试剂等,中游为隐身材料的制备商,下游为具体的应用领域,主要还是国防军工的武器装备方面。
不同隐身材料工艺也大不相同。从两种主要成型工艺的隐身材料(隐身涂层材料和结构隐身材料)来看:隐身涂层材料的主要工艺包括物理涂覆、化学镀、物理气相沉积、热喷涂和溶胶-凝胶技术等。
从全球隐身材料的市场规模来看,据统计,2017年全球隐身超材料在武器装备中的应用市场规模大约在1.3亿美元。到2025年,这一规模有望达到11.7亿美元左右,年均复合增长率在30%以上。根据Global Market Insights Inc.的研究报告,到2026年,隐形涂料市场规模预计将超过8.34亿美元,其中航空航天和国防产品(例如军用飞机,导弹,武器和潜艇)的消费将强劲推动对隐形涂料的需求。对于我国来讲,随着新型武器装备的批产,将带动隐身材料需求应用的快速增长。
国外相关的隐身材料起步早,由于隐身材料技术涉及重大军事材料的研制,国外在该项技术方面对我国实行严密的封锁,因此国外的隐身材料企业不会对国内形成直接竞争。但值得注意的是,国外常规化吸波涂料、吸波贴片已经形成系列化、商品化,其中以莱尔德的ECCOSORB@系列产品为典型代表。如ECCOSORB@FGM系列宽频带吸收贴片材料以及CR系列吸波涂层等。同时以美国为代表,已经形成了如莱尔德、康明微博、ARC技术等具有一定技术的隐身材料公司。
相较于国外,国内方面商业化进程仍处于发展初期,目前开展研究的包括各大军工集团下属研究院以及各大高校等,由于隐身材料本身技术路线多样、保密严格等原因,目前公开的隐身材料公司并不多,虽然都是应用在武器装备上的隐身材料,但由于应用的工艺类型、应用的装备型号的不同等,并没有强烈的直接竞争。具体的公司主要有华秦科技、光启技术以及佳驰科技等,其中应用在发动机上的主要为华秦科技。
4、高性能复合材料—面向未来先进发动机的前沿材料
复合材料构件具有材料/结构/制造一体化的特征,是未来先进发动机突破轻量化和整体化的关键途径之一,其中纤维增强树脂基复合材料、纤维增强钛基复合材料、纤维增强陶瓷基复合材料是分别支撑未来先进航空发动机低温部件、中温部件和高温部件的三大关键新型材料。
① 树脂基复合材料
树脂基复合材料(PMC)密度低,比强度和比模量高,可设计性强,用于发动机进气机匣、外涵道机匣、风扇叶片/机匣等冷端部件可减质20%—40%,是发动机冷端部件先进性的重要实现手段。国际领先公司目前已将PMC广泛用于发动机冷端和外部部件,并大规模实现了第一代和第二代碳纤维增强PMC的应用,尤其是PMC 外涵机匣大多已进入工程生产阶段,技术成熟度达到9级。目前,正在开展耐温400℃及以上材料研究。我国已开展了大量 PMC 构件的验证工作,技术成熟度高于CMCSiC 构件,但较领先水平仍存在差距,需突破耐温或/和耐湿型PMC开发、高温模具、构件设计与制造一体化、大型复杂构件成形、缺陷检测与评估等关键技术,还需提高国产化关键生产装备工艺能力及配套软件技术,解决成本过高等问题。
② 钛基复合材料
随着航空航天事业的进一步发展,发动机零部件将面临更严苛的服役条件,承受更高的温度,更大的冲击载荷。而传统的高温钛合金存在“热障”温度,即使用温度不得超过600 ℃,这使得研究人员倾向于开发以钛合金为基体的钛基复合材料。钛基复合材料的研究始于20世纪70年代,目前已成为超高音速宇航飞行器和新一代航空发动机的候选材料,其高温性能及耐腐蚀性能均优于高温钛合金。据预测,未来发动机用材中Ti-MMC约占30%,TiAl-MMC约占15%。我国自20世纪90年代开始Ti-MMC及其构件研制,迄今先后突破了高性能单丝SiC纤维批产、高品质先驱丝制备、构件成形等关键技术,打通了Ti-MMC整体叶环一体化制造技术路线,但还需强化增强环芯形性控制、残余应力调控等技术研究,充分发挥Ti-MMC的优势。
③ 陶瓷基复合材料
陶瓷基复合材料具有类似金属的断裂行为、对裂纹不敏感、没有灾难性损毁,是军用和民用发动机不可或缺的高温材料。其中应用最广泛的是氮化硅基复合材料。
与高温合金和单相陶瓷相比,陶瓷基复合材料的优势有:密度低,仅为高温合金的1/4—1/3;具有很好的耐高温能力,只需较少气体冷却或根本不需要冷却;具有较高的氧化稳定性,使用该材料的高温部件可以不使用昂贵且沉重的隔热涂层或氧化保护涂层。陶瓷基复合材料主要应用于发动机的燃烧室、高压涡轮、低压涡轮和喷管等部件上。
对于民用航空发动机市场而言,降低燃油消耗,提高发动机使用寿命是众多发动机制造商关注的焦点。以波音787梦想号客机为例,由于使用了超过50%的先进复合材料,油耗下降了20%左右。
对于军用发动机市场而言,进一步提高发动机推重比,降低服役成本等是现阶段各国研究的重点。现有推重比10一级的发动机涡轮进口温度均达到了1500℃,如M88-2 型发动机涡轮进口温度达到 1577℃,F119 型发动机涡轮进口温度达到 1700℃左右,而目前正在研制的推重比 12--15的发动机涡轮进口平均温度将超过1800℃以上,这远远超过了高温合金及金属间化合物的使用温度。目前,耐热性能最好的镍基高温合金材料工作温度达到 1100℃左右,而且必须采用隔热涂层,同时设计先进的冷却结构。因此,现有的高温合金材料体系已经难以满足先进航空发动机,要发展具有更高推重比的航空发动机,必须开发新型轻质、高强度、耐高温、长寿命的发动机热端部件材料。陶瓷基复合材料能够满足上述要求,成为能够替代高温合金在发动机高温部件上应用最具有应用潜力的材料,并被认为是极端高温环境服役构件最具应用前景的战略材料。
国内主要开展相关研究的单位主要包括中航复材、西北工业大学、国防科大等单位。由于我国陶瓷基复合材料的研究起步较晚,与美国、法国等西方先进国家尚存在较大差距。
四、小型航空发动机—迎接无人机、
通航时代的到来
(一)小型航空发动机的分类与应用
相比于大涵道比民用涡扇发动机和大推力军用涡喷、涡扇发动机,小型燃气涡轮发动机并非大型航发的缩比,具有其独特的技术特点。首先,由于气动、结构和强度方面的“尺寸效应”,小航发的转速是大航发转速的3到5倍,甚至达到十几倍,因此在轴承、传动、润滑方面的设计不同。其次,大型航发多选择轴流式压气机,小型燃气涡轮发动机多采用离心压气机或离心与轴流结合的压气机技术。为了更好的匹配离心式叶片、保障燃油的高效燃烧,燃烧室往往采用回流或折流等特殊设计。因此,小航发的研制方法并不能照搬大航发,而需要专业团队进行专门设计研究。活塞发动机提高功率的办法主要是增加气缸数量,普惠公司R-4360发动机气缸数量28个,功率约2600kW,基本上代表了活塞发动机功率的巅峰,仍然属于小型航空发动机的范畴。
小型航空发动机在军用和民用领域应用广泛,根据性能优势和技术特点,不同类型的发动机具有不同的适用范围,装机对象主要包括无人机、通用航空飞行器、巡航导弹和巡飞弹。
涡喷发动机在高速飞行条件下具有优势,但由于耗油率较高,在2kN推力以上和长航程的应用场景下已经被涡扇发动机所替代,小推力涡喷发动机在靶机、靶弹等特殊的应用领域仍然具有独特的地位,而在民用方面,数十公斤推力的微型涡喷在近几年受到航模爱好者的推崇。小型涡扇发动机和涡桨发动机主要应用于通用飞机和大型无人机,配备涡扇发动机的无人机基本上都代表了世界无人机的最高水平,其升限一般在10000~20000 m,最大飞行马赫数可以达到0.85。小型涡轴发动机主要应用于小型军用直升机和通用直升机。
活塞发动机的技术较为成熟,具有良好的经济性和可靠性,主要应用于军、民用低速飞行器,特别是在中低速无人机、长航时无人机、通用飞机领域占据主导地位。其中重油活塞发动机具有更高的燃油效率和燃料的安全性、经济性,受到无人机市场的青睐,比如美军的MQ-1“捕食者”无人机采用的是Rotax 914F涡轮增压活塞发动机。转子发动机的结构简单,具有功重比高、振动与噪声小等优点,适合作为小型无人机的动力装置。比如Austro的AE50R转子发动机(功率41kW)已于2011年获得欧洲航空安全局的适航认证,并应用于西贝尔公司无人直升机。
近年来,小型航空发动机随着下游应用的延伸和拓展而不断向前发展,特别是随着以无人机、通用航空为代表的市场不断打开,作为关键核心的动力装置,小航发市场也迎来了前所未有的发展契机。
(二)小型航空发动机产业链
相比于大型航空发动机,小型航空发动机的热端部件温度较低,对于材料要求略有降低,但仍然以铝合金、高强度钢、钛合金和镍基高温合金为主。
产业链的中游为单元体制造和发动机整机装配,包括发动机原料及零部件采购与组装、发动机关键零部件加工制造,以及发动机整机装配和出厂测试。航空发动机产业为主承包商-供应商发展模式,发动机主机厂的身后则有一列长长的供应商名单,将大量的生产工作甚至一些零部件/子系统的研发工作转包给供应商。产业链的下游为发动机交付和运营、维修,小型航空发动机主要服务于无人机、通用航空、巡航导弹等领域。发动机零部件更换及维修。军用主要由军队相关单位提供维修保障,民用则由运营单位进行日常维护,以及由交付单位提供返厂大修和回收报废。
(三)小型航空发动机市场分析
1、无人机是小航发主战场
无人战斗机要求动力装置工作包线宽广,加、减速性能好,巡航耗油率低,隐身性能好,一般采用涡扇发动机。信息无人机往往具有高空、长航时特点,一般采用涡扇发动机或活塞发动机。小型低空无人侦察机动力装置功率小,但要求其质量小,加工成本低,一般采用活塞发动机。察打一体机既要侦察、监视,也要实施电子战、实弹攻击等任务,动力装置需融合速度、高度、续航和隐身优势,一般采用涡轮增压活塞发动机,也可以采用涡桨发动机和转子发动机。靶机可以分为低速靶机、亚音速靶机和超音速靶机,其中低速靶机一般采用活塞发动机,亚音速靶机一般将涡喷发动机作为首选动力,而超音速靶机一般采用火箭发动机和冲压发动机。无人直升机作为旋翼机,其动力要求较为特殊,涡轴发动机具有功重比大、结构紧凑、振动小、高原性能好、燃料适用性好、便于维修等优点,成为直升机的主要动力装置。重量较轻的无人直升机也可以采用或活塞发动机或转子发动机。
长期以来,我国在发动机研制方面,将绝大部分资源都投入到了主力战机的配套发动机研制中去,现有的大部分发动机是根据有人驾驶飞机配套研发的,而针对无人机需求的小型发动机的发展滞后于无人机系统。
广泛应用于中小型中低空低速无人机的活塞发动机,国内市场较大份额被奥地利罗塔克斯(Rotax)公司、美国莱康明(Lycoming)公司占据,而对于燃油性能和高空性能更加优异的重油活塞发动机,部分国外厂家禁止国内用作无人机动力。
燃气涡轮发动机方面,目前国内市场在长寿命小型涡轮燃气发动机领域,如300kW以下级别的小型涡轴/涡桨发动机、2-10kN推力的小型涡扇发动机等,可用产品较少。对于高空长航时无人机,我国已有多家单位研发高空长航时无人机,其动力装置的选择成为影响研发及竞争力的重要因素之一。
2、通用航空:发动机可靠性与经济性要求高,市场潜力大
中国通航机队规模稳步增长,截至2021年末,中国通航在役机队规模达到3018架,较上一年度新增126架。近十年,我国通航机队规模平均增速为10.5%。我国通航市场以活塞通用飞机为主,机队规模为1552架,占整体的51.4%。直升机、涡桨通用飞机和喷气公务机机队规模分别为886架、293架、198架,此外,电动飞机数量为7架。
在通用航空器的国产化方面,目前我国的国产通用航空器仅占28%。在零部件特别是核心零部件方面,也需大量依赖国外技术或产品,特别是通用航空飞行器的发动机,目前我国通用航空发动机市场仍旧是外国制造商占据绝对主导地位,国产的通用飞机“运五”“初教六”“农五”“小鹰500”,以及引进生产的“塞纳斯162/172”“钻石40/42”“佳宝J160”等固定翼飞机,所使用的活塞发动机基本上都是由国外进口。
《中国通航报告2021》显示,截至2021年6月,我国内地运营中的通用航空器的发动机数量总共为3936台,其中,活塞发动机占据近一半,占比达46%。从制造商市场份额占比来看,普惠公司在涡轴、涡扇和涡桨皆有极高的市场占有率,在制造商排名中稳居第一,总体市场份额达到20%。在活塞发动机市场努力耕耘的莱康明和大陆发动机,因为活塞发动机庞大的市场份额,在发动机市场上中总数排名第二(14%)和第四(12%),罗罗和赛峰则因各自在涡轴和涡扇市场上优秀的表现而分别位列第三(13%)和第五(10%)。
(四)小型航空发动机市场竞争格局—国际竞争激烈,国内企业积极推进国产化
在小型航空发动机方面,我国的多家军工集团单位已研制和生产多款小航发产品,并应用于巡航导弹、靶机、无人机等飞行器。据公开报道,中国航发作为中国航空发动机产业的国家队,在小型航空发动机方面积累了大量经验,研制了多型小型涡扇、涡轴、活塞发动机等。中国航发集团多款小型涡喷、涡扇、涡轴、涡桨发动机参展,积极推进无人机和通用飞机动力的国产化。航天科工三院31所、总参60所也有部分成熟产品,可用于无人机和靶机等。
近几年,随着军品市场准入门槛降低和我国工业制造水平的提升,加之小航发本身的研制门槛相对较低,系统外企业在小航发领域日渐活跃,相关的民营企业数量也逐渐增加,各家企业之间差异化竞争,产品系列基本上覆盖了小型航空发动机的主要应用范围。
活塞发动机方面,以宗申动力控股子公司宗申航发和安徽航瑞为代表的企业坚持走自主研发的道路,而以厦门林巴赫航发、武汉文发航空、隆鑫通用、芜湖钻石航发、山河航空动力为代表的公司则选择收购国外成熟发动机公司或者以成立中外合资公司的模式进入航空发动机领域。
燃气涡轮发动机近几年受到资本市场的广泛关注,多家民营企业通过联合高校、科研院所,或通过引进国外技术,纷纷进入此领域。如中科航星研发4~10 kN推力级小型涡扇发动机;北京航空航天大学联合泸州市政府成立泸州研究院,研发100kW级涡轴发动机;安徽应流航空联合德国SBM涡轮公司开发了97kW和120kW两种型号的涡轴发动机;浙江华擎航发研发5.6kN涡扇发动机,2019年与四川航天中天动力装备有限责任公司和哈尔滨腾迈通用航空科技有限公司签约,打造小型涡喷涡扇发动机研发生产基地等等。
近几年,随着军队实战化训练的持续推行、民参军门槛降低,一次性使用的靶机、靶弹市场向民营企业持续扩大开放,其配套使用的小微型涡喷发动机的需求出现了井喷之势,此外,随着国内高端航模市场兴起,航模飞机的微型涡喷发动机和微型涡轴发动机也受到关注,市场需求扩大。保定玄云涡喷动力、驰宇空天、中科航星、中动航空科技、海空天微型航空航天发动机有限公司等国内民营企业敏锐地抓住了市场需求,都在生产或研发各自的小微型涡喷发动机产品。
五、产业发展方向及重点关注领域
(一)航发产业链投资主线分析
1、主机厂新型号产品逐步成熟,期待盈利能力提升
目前,我国已具备自主研制生产当今几乎所有种类航空动力,包括先进航空发动机的能力。多款国产战鹰接连官宣换装“中国心,一方面体现了我国航空发动机的技术的确取得了长足的进步,另一方面,表明我国航空发动机正式进入国产替代进程,将极大的打开市场空间。
虽然我国航空发动机取得了长足的进步,新产品陆续定型量产,但航发动力的盈利能力和利润率并不高,尤其近五年,毛利率呈现下滑的趋势,呈现增收不增利的局面,净利率与国外相比也明显偏低,以2021年为例,航发动力净利率仅为3.61%,而GE航空净利率为13.52%、赛峰集团则达到了18.04%。
从代表行业增速的下游主机厂航发动力来看,2021年主机厂收入增速创历史新高,首次接近20%。但归母净利润并未出现同幅度增长,毛利率近年来持续下滑;这一方面与新产品交付增多,产品成熟度仍需要进一步加强;另一方面,去年原材料上涨对公司造成了一定的影响。
同时主机厂规模效应逐步显现,三费费用率出现五连降。随着产品收入规模的增大,三费费用率逐年下降,尤其是合同负债到账后,财务费用率出现了显著下降,费用率的下降给公司盈利预留了一些空间。但整体来看,公司净利率仍旧没有突破5%,维持在较低的水平。随着产品成熟度的上升,规模效应逐步显现后,主机厂的毛利率、净利率还有较大的提升空间,有望进入增收又增利的良性发展轨道。
资产负债表端,多个指标显示下游景气度仍旧在持续,以航发动力为链长的总装厂收到大额合同负债落地,在手订单高增,关联交易增速创新高等,说明行业需求仍旧处于较为旺盛的态势。
2、小核心、大协作深化,关注产业链拓展取得业务增量的企业
按照“小核心、大协作、专业化、开放型”发展策略,主机厂聚焦核心能力,并将通用性强、市场竞争充分的零部件加工、工装制造、部组件装配、设备维保等业务转向社会企业配套,培育安全性强、弹性高的供应体系,发挥社会化产能优势,实现产业链能力的快速提升。截至2022年5月,航发集团外部配套率为27.8%,与成飞集团外部的配套率75%(2020年底数据)相比,有较大的提升空间。
为应对下游快速增长的需求,航空发动机企业纷纷寻求资本市场支持,启动扩产,行业呈现如火如荼保交付的大好局面。同时,部分企业联合主机厂或围绕主机厂延伸新业务。如航发动力与钢研高纳共同出资设立西安钢研高纳航空部件有限公司,用以承接航发动力外协订单,实现双赢局面;图南股份在沈阳设立子公司,开展航发零部件业务。
一方面,企业通过内生+外延,纵向完善产业链,巩固核心能力,提升配套层级,持续提升竞争力。如高温合金企业,钢研高纳联合航发动力新设西安钢研、图南股份联合华秦科技新设华秦航发,由高温合金材料向零部件加工拓展;钢研高纳新设锻造子公司,由材料延伸至锻造,打开新的市场空间;另一方面,企业在原有技术积累和产品结构的基础上,完善产品体系和品类,实现产业链横向拓展。
3、专注关键技术,如先进材料、增材制造、叶片等有望成为体系外企业突破点
一般而言,民营企业技术和资金实力相对有限,在大型航空发动机整机上较难取得突破。但航空发动机是一项复杂的系统工程,其技术一直处于迭代更新中,在某些细分的核心环节,体系外通过技术攻关,可能取得突破,如叶片、材料等领域。
① 新材料:复合材料,特种功能材料等
“一代材料、一代发动机”,材料是航空发动机性能、耐久性/维修性和成本的决定性因素,航空发动机性能改进的50%—70%靠材料。新材料、新工艺和新结构对推重比12—15发动机的贡献将达到70%—80%,其中复合材料的用量可达到15%—20%。
新材料是航空动力技术进步的重要基础,是提高军用航空发动机推重比的主要突破口。主要有:树脂基复合材料、纤维增强的钛基材料、耐高温合金材料、陶瓷基复合材料、碳-碳基复合材料等。通过采用新材料,在保证其耐高温性、高强度的前提下,减轻发动机质量。此外部分特种材料如隐身材料、热障涂层材料等,部分高校、科研院所、企业等已经开始布局,取得产业化突破的企业将具备较大的先发优势。
② 制造工艺:叶片、增材制造等
航空发动机在制造的精细性上要求非常苛刻,这种精细性不仅体现在对尺寸精度、形位公差、配合间隙的要求很高,还体现在对显微组织、表面完整性、残余应力、机械加工变质层等方面都有极高的要求。
航空发动机制造工艺极其复杂,核心工艺包括宽弦空心风扇叶片扩散连接,复杂空心叶片精铸、复杂陶瓷型芯制造、钛合金锻造、微孔加工、涂层与特种焊接等先进制造技术等。
增材制造技术可大幅减少工序数量、缩短制造周期、减少成本且减轻重量,主要优势体现在所制造产品的复杂程度、生产制造的范围、生产效率、满足客户个性化需求等方面。由于增材制造工艺较传统工艺具有独特的优势,越来越受到发动机设计及制造行业的重视。
叶片是航空发动机关键零件,它的制造量占整机制造量的三分之一左右,是发动机中数量最大的一类零件。工信部将其列为工业基础产品和工艺应用难题,并给出航空发动机耐高温叶片“一条龙”应用计划示范企业。在叶片领域,航亚科技的精锻叶片、应流股份高温合金叶片等均取得了不错的进展。
③ 试验及检测
航空发动机从研发到投入使用,需要经过材料级、模型级、零件级、部件级、子系统级、核心机级和整机级的多轮次、多层级试验验证。航空发动机研制所需的部件试验验证大约需要100000小时,子系统级试验验证大约需要40000小时,整机级试验验证大约需要10000小时的地面和高空模拟试验,以及2000小时的飞行试验。
先进航空发动机需要大力发展在线检测技术,包括性能检测、缺陷检查、故障判断、尺寸测量、状态监控等;也亟须发展在极端环境下的测试技术,如高温应变测量能力,需研制光学应变测量系统作为应变计的替代设备,进行大量试验考查高温应变计工作稳定性、测量误差及表面应变随温度的变化特性等 ;还需研发新型传感器,如光纤传感器、薄膜传感器、红外传感器和新型谐振式传感器等 ;高温成像探针和荧光测温也是高温和燃气涡轮发动机环境中亟须的专项测试技术,可为发动机试验测试提供全方位的技术支持。
民营企业在航空发动机的核心环节、关键工艺等取得突破将形成较高的壁垒,既有力地促进了行业的发展,同时也将为自身带来稳定且丰厚的回报。
(二)产业链全景图及重点公司概况
经过数十年的发展,我国航空发动机产业已经形成涵盖研发设计、加工制造、运营维修三大环节的科研生产体系。
① 研发设计环节分为基础预研、子系统设计、整机集成设计等子环节,参与主体为中国航发系统内单位、航空类高校及相关科研院所。
② 加工制造环节涉及原材料、零部件、整机集成等子环节,参与主体除了中国航发系统内单位,还包括系统外企业、科研院所。
③ 运营主体主要是军队,维修主体包括中国航发下属维修企业和专业化维修企业。
张超(证券执业证书号:S0640519070001),中航证券军工行业首席分析师,毕业于清华大学精仪系,空军装备部门服役八年,有一线飞行部队航空保障经验,后在空装某部从事总体论证工作,熟悉飞机、雷达、导弹、卫星等空、天、海相关领域,熟悉武器装备科研生产体系及国内外军工产业和政策变化;2016-2018年新财富第一团队核心成员,2016-2018年水晶球第一团队核心成员。
zhangchao@avicsec.com
方晓明(证券执业证书号:S0640120120034),中航证券研究所军工行业研究员,清华大学工程力学与航天航空专业学士、经济学专业双学士,航天航空学院飞行器设计专业硕士;具备两年军工行业股权投资经验;2020年12月加入中航证券,关注航空航发领域。
fangxm@avicsec.com
证券研究报告名称:《航空发动机深度报告:太行天下脊,当惊世界殊》
对外发布时间:2022年11月29日
航空报国
航空强国
○

