文 张超 梁晨
本周行情
国防军工(申万)指数(-1.61%),行业(申万)排名(29/31);
上证综指(+1.61%),深证成指(+2.51%),创业板指(+1.57%);
涨幅前五:海兰信(+18.25%)、亚光科技(+17.81%)、北方导航(+13.08%)、宝钛股份(+8.11%)、西部材料(+5.61%);
跌幅前五:星网宇达(-12.29%)、霍莱沃(-10.18%)、中复神鹰(-8.51%)、高凌信息(-8.04%)、中科星图(-7.94%)。
重要事件及公告
12月5日,中科海讯公告,公司(出资700万元)拟与关联自然人李红兵(出资300万元)共同出资设立“北京中科海讯微系统技术有限公司”。本次出资设立子公司,是基于未来整体发展考虑,有助于提升公司的综合竞争实力,为公司带来更大的市场发展空间。
12月5日,瑞典斯德哥尔摩国际和平研究所(SIPRI)发布了最新的“全球军工百强榜”,2021年,中国军工企业总销售额达到1090亿美元,比2020年增加6.3%。军工销售额的增长反映了中国军事装备现代化的规模及其在各类主要武器生产中自力更生的目标。
12月6日,威海广泰公告,拟发行不超过7亿元可转债,募资金额用于应急救援保障装备生产基地项目、羊亭基地智能化改造项目和补充流动资金。
12月7日,内蒙一机、长春一东、光电股份、北方股份、北方导航、晋西车轴等兵器工业上市公司公告,将于12月13日参加兵器工业举办控股上市公司集体业绩说明会暨机构投资者走进央企活动。
12月8日,华秦科技公告,公司拟与光声超构设立“南京华秦光声科技有限责任公司”,公司以自有资金出资5500万元,占合资公司注册资本的比例为55%。本次对外投资暨开展新业务事宜可以充分利用合作各方的技术、品牌和资源优势,进一步拓展公司在新材料特别是高端新材料领域的产业布局,有利于提升公司的核心竞争力与盈利能力,符合公司总体发展战略要求。
12月8日,洪都航空公告,南昌市政府对洪都公司厂区部分土地进行整体收储,并与公司签订了《南昌市国有土地上房屋征收补偿协议书》。此次征收补偿费用合计约1.75亿元,预计将增加公司2022年度利润总额约1.27亿元。此外,公司公告拟引入南昌普莱恩航空公司为长江通航增资扩股的最终投资方,增资金额由1950万元变更为1150万元,投资方持股比例由65%变更为51%,本次交易完成后,长江通航将不再纳入公司合并报表范围。
12月8日,火炬电子公告,拟以自有资金设立全资子公司成都火炬电子有限公司,注册资本5000万元,以成都为基点,依托成都电子信息产业和人才优势,整合西南部资源,开拓电子元器件新领域、搭建技术平台,实现产业化落地。
12月8日,安达维尔公告,全资子公司航设公司于2022年12月6日收到政府补助资金人民币120万元,占公司最近一期归母净利润的11.51%。
12月8日,中核集团激励科技创新“1号文件”发布,直击科技创新痛点,制定了20条管理措施,切实打通科技创新激励全流程。
12月8日,电子元器件和集成电路国际交易中心创立大会在深圳召开。交易中心由中国电子和深投控领衔发起,共计13家央企、国企和民营企业出资成立,形成国资国企主导、多种类型主体共同建设的格局。交易中心未来将承担引进国际知名电子元器件公司和上下游企业、优化供应链建设、集中采购等多项职能,面向市场化、全球化、平台化发展的电子元器件和集成电路万亿级平台企业。
12月8日,美国众议院以350票对80票的表决,通过了2023财政年度国防授权法案,授权8580亿美元用于国防,比去年的7780亿美元高出近10%,创下美国史上军费最高记录。
12月9日,国产大飞机C919的全球首家用户东航,正式接收首架C919飞机,标志着国产大飞机迈出市场运营的“第一步”,也标志着中国民航运输市场首次拥有中国自主研发的喷气式干线飞机。
12月10日,航锦科技公告,公司于近日与武汉泽森长盛及其他投资合作方签署了《苏州泽森汇涌创业投资合伙企业(有限合伙)合伙协议》,共同投资苏州泽森汇涌。公司拟以自有资金认缴出资1500万元,占总认缴出资额的11.36%,为有限合伙人。苏州泽森汇涌将投向半导体相关产业。
投资建议
核心观点
一、核心观点
本周军工板块依然维持11月以来较弱走势,11月,军工行业下跌5.28%,行业跌幅第1,且是所有行业中唯一下跌。与之鲜明对比的是,房地产、金融、消费等大幅上涨,上证指数上涨8.91%。相对收益方面,无疑是大幅落后和令人难受的一月。
究其原因,客观层面,我们需要承认:
①三季度公募基金军工持仓,较二季度显著提升,达到6.31%(+1.31pcts),创下五年来新高,交易拥挤度较高,这也是基金持仓集中度较高个股(紫光国微、西部超导、振华科技等)跌幅较大的重要因素;
②近两年疫情之下,军工由于需求刚性和供给相对稳定,受疫情影响相对较小;而疫情复苏预期之下,军工则成为基本面边际改善幅度较小的行业,难以成为市场短期关注焦点;
③距离2022年报、2023年一季报及预告,尚有较长时间的消息真空期,短期内似乎看不到消息面上的刺激,以及基本面上的兑现。
与此同时,理性层面,我们更要看到:
①行情虽然平淡,行业异常火热,军工行业转向高质量发展,切实发生着实质性变化。二十大报告“如期实现建军一百年奋斗目标,加快把人民军队建成世界一流军队”的表述之下,行业大逻辑长逻辑无忧。军工行业的整体业绩增速,依然有望在全行业中名列前茅,比较优势不减。随着明年开始行业产能释放速度加快,2023年将是军工行业产能集中释放的第一年,意味着军工行业增速有望继续上台阶。在此判断基础上,估值切换可期。
②全球安全局势紧张推动军费快速扩张,我国国防实力与经济实力仍然不匹配。本周美国众议院通过了美国历史最高记录的8580亿美元军费,而在俄乌冲突以来,多国表示要进一步提升军费来应对当前不断紧张的国际安全局势。2022年中国国防预算占GDP比例约为1.20%,远不及美国的3.25%,这也反映出当前我国国防实力与经济实力仍然不匹配,这是现实矛盾,且愈加紧迫。
③军工估值分位再回1%。截至2022年12月9日,国防军工(申万)指数PE为52.61倍,处于2014年来的1.56%分位。核心军工公司的PE中位数对应2023年30倍左右,2025年的20倍左右。
④国企改革三年行动收官在即,股权激励加速落地。本周中核集团激励科技创新“1号文件”发布;继航空工业之后,兵器工业也将于12月13日举办控股上市公司集体业绩说明的相关活动;11月份以来已有4家军工集团下属上市公司推出了股权激励方案。2022年是国企改革三年行动最后一年,也将是决胜之年,当前,各军工集团全力推进改革三年行动的高质量收官,而产生的积极影响更是将延续至“十四五”未来的三年。供给侧中的军工央企高“质”“量”发展也有望持续,并兑现至各军工央企所属企业的业绩中。
⑤基本面上,内需外贸齐飞,军民双线共举,军工行业的天花板大幅抬升。军品订单依然将逐步兑现,C919首架已于本周交付东航,实现从0到1的突破,我国军贸将迎来贸易顺差期。
二、大军工时代
所谓“大军工”,不仅仅是指,军工行业迎来黄金时代,军工上市公司加速涌现,在A股中数量占比和市值占比皆已超过5%,公募基金持仓已超6%,军工行业在资本市场中已然占据了举足轻重的地位(详见深度报告《军工行业投资图谱2022》)。更重要的是,军工行业的范畴已大为拓展,譬如三个重要的“新”领域:军贸、民机、信创。
眼下军工行业尚以保内需为主,但可以预见,随着我国军工行业技术日益成熟,产能迅速提升,供应体系不断完善,军工行业的生产能力将在某个时候达到并超过国内的军用需求。我们判断,富有弹性的军贸市场,以及更加广阔的民机市场,将成为我国军工行业在未来几十年内,持续高增长的新动力和加速度来源。信创也由党政军向更广泛的领域拓展。
这三个重要的“新”领域,无疑意味着军工行业的市场空间和天花板,得到数量级的抬升。无论是军贸、民机,还是信创,传统军工行业主体依然是中坚力量,并且生产关系和竞争格局也会作出相应调整适应。如,主机厂有望继续作为军贸主体,军用飞机、军用发动机配套厂商也将逐渐保障商用飞机、商用发动机,军工央企中国软件、太极股份、卫士通等在信创领域承担着关键角色。
三、建议关注的细分领域及个股
军机等航空装备产业链:
战斗机、运输机、直升机、无人机、发动机产业链相关标的,航发动力、航发控制(发动机),航天彩虹、航天电子(无人机),光威复材、中简科技(碳纤维复合材料),抚顺特钢、钢研高纳(高温合金),西部超导、宝钛股份(钛合金),爱乐达(航空制造)等。
航天装备(弹、星、链等)产业链:
航天电器(连接器),天奥电子、海格通信、华测导航、振芯科技(北斗),理工导航、北方导航(导航控制和弹药信息化),雷电微力(弹载雷达制导微系统),盟升电子(卫星导航通信),航天宏图、中科星图(卫星遥感)、中国卫通(高轨卫星互联网)。
信息化+自主可控:
紫光国微、复旦微电(军工芯片),富吉瑞(红外),振华科技、火炬电子、鸿远电子、宏达电子(高端电容),智明达(嵌入式计算机),中国长城、中国软件(信创)。
另外,首架C919已经交付,或将掀起民机领域的投资热情。
一、 美军费创历史新高,全球军费扩张加速
12月8日,美国众议院以350票对80票的表决,通过了2023财政年度国防授权法案,授权8580亿美元用于国防,比去年的7780亿美元高出近10%,创下美国史上军费最高记录。预计该法案将在下周末之前通过参议院,然后再提交总统办公室。完成这两个步骤,意味着明年的国防预算法案尘埃落定。根据该法案,2023年国防预算中,8167亿美元将分配给国防部,303亿美元分配给能源部,而另外的100多亿美元则用于美国管辖范围外的国防活动。
除了美国之外,在俄乌冲突以来,多国表示要进一步提升军费来应对当前不断紧张的国际安全局势。
①比利时政府决定将本年度军费开支再增加10亿欧元,使得其军费开支占到国内生产总值的1.54%。这笔开支将用来更新军队的装备和武器弹药,并改善情报搜集和通讯能力。比利时现有军力约25000人,今年内计划再征兵2500人。
②波兰议会几乎以全票通过了《保护祖国法》,从明年起军费开支的GDP占比从2%提升至3%,军队人数从目前的11万人猛增到30万人,要组建一支25万正规军和5万国土防御军的武装力量。
③德国总理奥拉夫·朔尔茨称,德国今年将斥资1000亿欧元用于实现军事现代化,到2024年,德国每年的国防开支将至少占GDP的2%(近年来为1.5%左右)。
④日本称将在五年内将国防开支提高到其GDP的2%,五年内增加预算总额为2870亿美元。相比之下,日本以往的国防开支不超过其GDP的1%。
⑤欧盟国防部长会议表示,除了持续支持乌克兰、协助军事训练外,更具长远意义的是在3年内增加700亿欧元国防支出,弥补并超越2008年金融海啸后到2018年的10年缺口,以及强化武器联合采购。
对于我国军费发展情况,我们在深度报告《解读2022年中国军费》有详细论述。
2022年中国军费预算为14504.5亿元人民币,同比增长7.1%,增幅比去年上调0.3百分点,是自2019年以来军费预算增幅首次突破7%。2021年中国国防支出13557.58亿元,完成预算的100%。2021年我国军费增速与公共财政支出的差值创下三十年以来历史最高值,我们预计该差值(可衡量国防支持力度)未来将保持在历史高位。
按照IMF预测以及政府报告披露的2022年中美GDP增速(及目标),我们测算,2022年中国国防预算占GDP比例约为1.20%,远不及美国的3.25%,这也反映出当前我国国防实力与经济实力仍然不匹配,这是现实矛盾,且愈加紧迫。我们认为,2022年的军费预算意义重大。一方面,当前仅仅是军工行业全面扩产的早期,军费预算直接反映出国防建设的节奏,另一方面,在疫情时代,全球政治、经济以及军事格局不确定性巨大,多个国家公布的军费预算增速大幅增长。2022年中国军费预算增长7.10%已经算是近年来一个不低且合理的增速,体现出了政府决策在稳字当头,稳中求进的总基调下,加快国防和军队现代化,实现富国和强军相统一仍将是我国国防建设的主旋律。去年两会至今,我国推出《军队装备试验鉴定规定》、《军队装备订购规定》等规范装备订购相关工作制度,凸显出我国军费正在规模数“量”以及使用“效”率两个方向发力,共同支撑我国国防建设和军工行业发展规模性的快速增长以及结构性的转型升级。军费“量”和“效”两方面的提升,都将促使军工行业在数量、质量和结构三个维度都迎来实质性的重大变化和历史性的发展机遇,推动“十四五”军工行业迎来一个成长和价值兼备且景气度持续提升,高景气增长预期不断被巩固、兑现验证并强化的新时期和大时代。
二、估值回到1%分位
截至2022年12月9日,国防军工(申万)指数PE为52.61倍,处于2014年来的1.56%分位。核心军工公司的PE中位数对应2023年30倍左右,2025年的20倍左右。
图1 核心军工企业估值预测(2022-2025年不同复合增速条件下)
资源来源:wind,中航证券研究所整理
三、 国企改革三年行动收官在即,股权激励助力军工央企上市公司高质量发展
本周中核集团激励科技创新“1号文件”发布;继航空工业之后,兵器工业也将于12月13日举办控股上市公司集体业绩说明的相关活动。2022年是国企改革三年行动最后一年,也将是决胜之年,目前距离今年结束仅剩不到一个月,为全年完成国企改革三年行动,相关改革措施有望加速推出,各军工集团全力推进改革三年行动的高质量收官,而产生的积极影响更是将延续至“十四五”未来的三年。供给侧中的军工央企高“质”“量”发展也有望持续,并兑现至各军工央企所属企业的业绩中。
图2 十大军工集团国企改革三年行动收官情况
资源来源:各军工集团官网,中航证券研究所整理
2020年6月,中央全面深化改革委员会第十四次会议审议通过了《国企改革三年行动方案(2020-2022年)》,国有企业改革三年行动是2020-2022年,三年落实国有企业改革“1+N”政策体系和顶层设计的具体施工图。实施国企改革三年行动的目标在于国有企业要成为有核心竞争力的市场主体、要在创新引领方面发挥更大作用、要在提升产业链供应链水平上发挥引领作用、要在保障社会民生和应对重大挑战等方面发挥特殊保障作用、要在维护国家经济安全方面发挥基础性作用。
以上国企改革三年行动方案的意义和目标,与十大军工央企“十四五”规划中的共性存在很多契合点,充分说明了军工央企的“十四五”规划与国企改革三年行动存在紧密联系,二者相辅相成,将共同构成十大军工央企“十四五”高质量发展的核心。
国企改革三年行动方案将加速央企改革四大维度的进展,进而在“十四五”引导十大军工央企实现做大做强,做优做精,高质量发展,四个维度具体包括:
① 企业维度引导军工企业发展兼具量的合理增长和质的稳步提升;
② 业务维度促使军工央企继续聚焦主业,同时打造产业优化升级;
③ 管理维度有望促使军工央企激发创新活力,提高核心技术竞争力;
④ 市场化维度有望促使军工央企充分利用资本市场的功能,抗风险能力提高,进一步实现国有资产的保值增值。
图3 国企改革三年行动方案同样深度聚焦于军工央企的高质量发展
资源来源:政府网站,中航证券研究所整理
受国企改革三年行动方案收官在即,本周中航沈飞、中航西飞分别推出了各自股权激励方案,11月份以来已有4家军工集团下属上市公司推出了股权激励方案。
图4 2022年军工央企下属上市公司公告的股权激励预案情况
资源来源:Wind,中航证券研究所整理
四、全力冲刺四季度
进入四季度以来,各军工集团履行强军首责,所属单位全面落实党的二十大精神,全力冲刺年度工作目标,从任务分解、流程优化、科研攻坚、工艺增效等各方面发力,坚决打赢年底任务收官的攻坚战。
1.航空工业集团:航空工业泛华针对四季度科研任务实际,持续加强项目管理与过程管控,确保全面完成全年科研任务及新品交付;航空工业起落架国合二车间工艺及倒班操作人员因疫情无法进入厂区,车间缜密评估产品交付节点,深挖在岗人员潜能,制定力保节点的方案;航空工业武仪四季度加强策划,加快进度,及时沟通,消除风险,全力以赴确保全年考核任务顺利完成;航空工业华燕成立罗阳青年突击队奋战四季度;航空工业庆安各单位以贯彻落实党的二十大精神为契机,围绕全年任务目标,积极开展了“决战四季度、全力保目标”劳动竞赛等。
2.中国航发集团:航发动力和涡轮院在加快科研生产上打出组合拳;航发贵阳所八个试验器正同步开展试验;航发科技组织开展产能提升精益改善活动,形成具体改善计划22项;航发黎明钣焊厂成立项目攻关团队,实现燃烧室部件100%合格交付,大幅缩减研制周期;航发西控科技开展质量自主改进实践活动;航材院透明件研究所外场服务保障团队连续驻场180余天,全力保障产品交付任务等。
3.航天科工集团:航天系统公司8511所第六研究室某项目团队成员贯彻落实系统思维,与科研生产各环节形成高效协同的工作链,全力保证进度有序推进;二院25所以小时为单位细化分解任务,各工序并排运行,确保顺利完成年度目标任务;三院159厂总装分厂通过技术创新、流程优化、工艺攻关等方法,共同推进科研生产进度;航天三江险峰公司综合加工车间通过“一专多能”破解人员不足瓶颈,通过改进工装提高生产效率;航天智能院“秦弩汉盾”智能攻防大体系党员突击队在成立短短4个月内已经完成20余个项目论证;六院本部第一时间梳理出批产、研制重点任务,紧盯“重点工程”,超前做好生产运行;湖南航天所属湖南磁电组建了“年度任务冲刺突击队”等。
4.中国电科集团:电科光电(11所)召开“决战四季度全面完成科研生产任务”动员部署会,确保各项重点任务按时间节点推进;27所开展“百日奋战冲刺全年红”主题活动;36所聚焦年度目标任务,建强技术、市场、管理三支队伍,组建29支党员突击队,高质高效推进年度重大任务和重大项目实施;46所围绕“打基础、见成效、跨越式发展”三步走目标,大干四季度,决战成效年;2所聚焦“311”工程任务,团结广大干部职工争分夺秒、大干快上,高质量完成年度各项任务目标等。
5.中国船舶集团:11月21日召开党组与成员单位党委理论学习中心组联学会,强调要统筹做好年度生产经营各项工作,决战决胜四季度,全力打赢收官战,高质量完成全年各项任务,精心谋划好2023年度工作计划,以实际行动贯彻落实好党的二十大精神,不断推动集团公司高质量发展。
6.兵器工业集团:10月24日党组会议强调要从严从紧抓好疫情防控,防范化解好各类风险挑战,确保全年各项工作高质量圆满收官。
7.兵器装备集团:四季度收官在即,兵器装备集团把完成全年目标任务作为忠诚捍卫“两个确立”、坚决做到“两个维护”最直接的体现和最根本的检验标准,决定广泛开展“百日决战决胜”活动,以最有力措施推动全年经营任务目标完成。
五、我国军贸有望迎来顺差
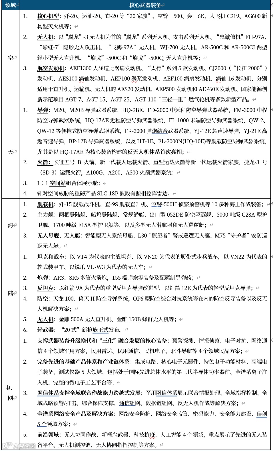
俄乌冲突局势持续升温,而多种新型战争武器装备的出现及应用,作战体系的变化已经引起了全球多国对现代化战争中装备变化的思考。而近期,“中国军工”展团在第十四届中国国际航空航天博览会与巴基斯坦防务展中,集中亮相的歼-20、运油-20、直-20等“20家族”、国产大飞机“三兄弟”运-20、无人机体系和反无人机体系等“海陆空天电网”全领域先进装备及新型号,展示了我国武器装备作战体系化、系统无人化和装备智能化等发展趋势,也再次点燃了市场中对于军贸概念的关注度。
图4 珠海航展核心武器装备参展情况
资源来源:各军工集团官网、航展公众号等,中航证券研究所整理
结合我们军贸主题的深度报告《止戈为武,以战止战——全球军贸最新数据分析及判断》,提出我们对近年来全球以及我国军贸发展的观点和判断。
(一)百年未有大变局下,2021年的全球军贸
1、2021年全球军贸总体已经开始出现恢复性增长
联合国对军贸的定义是“军事装备在不同国家和地区之间的流动”。军贸是服务国家核心和重大利益的特殊贸易活动,是大国地位和国防实力的集中体现。
近二十年,全球军贸热度整体呈现总体增长态势。由于军贸走势整体存在波动性,我们按照五年周期进行分析,可以看出,在2020年以前,全球军贸指标总体保持了稳定增长态势,但根据瑞典斯德哥尔摩国际和平研究所(下文简称“SIPRI”)发布的2020年以及2021年全球武器贸易数据来看,2020年与2021年全球军贸指数分别为236.77亿TIV以及256.38亿TIV,均低于2011-2019年近十年的水平,而从单一年度全球军贸指标来看,2020年也创下2006年以来的新低,而2021年,全球军贸呈现出了恢复性增长,同比增长8.28%。
图5 新冠疫情冲击终结了20世纪以来军贸活动的总体增长态势(单位:亿TIV;亿TIV)
资源来源:SIPRI,中航证券研究所整理(注:TIV是SIPRI创建的衡量各种主战武器转让量的指标,意义是体现军事资源的转移,并不代表武器转让销售价格,可用于研究趋势变化)
2、军贸国角度:多国军贸指标出现显著变化
从几个世界大国2021年GDP增速以及2021年军贸进出口增速来看,多国军贸进出口指标出现显著变化。其中,以美国、法国为代表的西方国家军贸出口实现快速回升,特别是法国,2021年军贸出口同比增长59.2%,军贸出口指标达到历史最高。而德国、印度、英国以及日本等军费增长明显的国家军贸进口指标增长明显,军贸进口指标同比增速分别达到205.8%、56.9%、39.8%,以及26.6%。
图6 多国军贸进出口指标变化显著
资源来源:IMF、SIPRI,中航证券研究所整理
3、军贸装备角度:“三航”(航空、航天、航海)装备依旧受青睐
目前,SIPRI将主战武器分为11种类别,如下表所示。
图7 SIPRI主战武器分类及定义
资料来源:SIPRI年鉴,中航证券研究所整理
我们将21世纪以来,全球各类武器装备军贸变化情况进行了整理,有如下趋势:
① 飞机(含无人机)、导弹、舰船以及装甲车近五年(2017-2021)的军贸转让量指标位居前列;
② 飞机(含无人机)以及发动机两大航空装备的军贸转让量指标始终保持增长态势。
我们认为,出现以上趋势的主要原因包括一方面,各类军贸武器装备中,飞机、导弹、舰船的单体价值量相对更大或需求量较多,同时导弹作为消耗品,需求长期维持在一定水平;另一方面,在21世纪以来的现代化战争“教育”下,飞机(无人机)、导弹、舰船、装甲车等信息化战争中的“标配”高科技武器装备的重要性愈发得到认可。
图8 近二十年各类武器装备军贸情况(采用五年均值)变化(单位:百万TIV)
资源来源:SIPRI,中航证券研究所整理
(二)中国军贸发展特点及趋势
1、中国军贸正处于“自研装备为主”的发展阶段
自1949年建国以来,我国的军贸发展历史可以分为三个阶段,即军事援助主导的起步阶段、“苏式装备替代”的初创阶段以及“自研装备为主”的发展阶段。各阶段背景及具体特点如下图表所示。
图9 中国军贸的三个主要发展阶段
资源来源:《中国政府开展对外军贸的挑战及应对》,中航证券研究所整理
在1990年以后,尽管我国军贸进入“自研装备为主”的发展阶段,我国对国防工业支持力度也在不断加强,军工产业发展质量整体取得了长足进步,但客观来看,我国在一些高尖端武器装备领域,与美国、俄罗斯及法国等传统军贸强国相比,在装备质量、客户覆盖、价格竞争力等方面依然存在一定差距。
目前,受到外交政策、国内军工体制、产品水平、国际政治环境等综合因素影响,中国对外军贸与其他军贸大国相比呈现出独特的自身特征。主要包括军贸出口对象国较为集中、政治附加条件少、交易方式灵活以及注重维护世界和平等特点。
2、中国军贸的项目流程及参与主体
对于我国军工企业来说,一个完整的军贸项目包括科研项目、军品研发、市场推介、合同签订、整装生产、产品交付和服务保障七大过程,流程中的具体环节如下图所示。
图10 中国军贸项目流程
资源来源:《中国市场》,中航证券研究所整理
我国军贸项目的参与主体方面,在以上的七大流程中主要涉及到军工企业、军贸企业与中间商三类企业(各军贸主体关系如下图表所示)。其中:
军工企业:军贸产品研发、生产、交付和售后服务的责任主体,包括我国十大军工央企、其他国企以及部分民参军企业;
军贸公司:依法取得军品出口经营权,并在核定的经营范围内从事军品出口经营活动的公司,是军品出口的唯一渠道,包括长征国际、精密机械进出口、中航技、北方工业、保利科技等十家企业;
中间商:依法取得用户国军品经营权,并在核定的经营范围内从事军品经营活动的公司。
图11 中国现行的军贸主体关系
资源来源:《中国市场》,中航证券研究所整理
3、2021年中国军贸实现恢复性增长
受益于我国通过军费在武器装备方面的长期投入,近年来,国产装备质量和种类均获得了显著的提升。根据SIPRI的军贸趋势指标,中国军贸进出口实现此消彼长的趋势。我们根据中国军贸的进出口平衡情况,将其划分为三个时期。即贸易逆差期(2002-2009年)、贸易顺差期(2010-2017年)以及贸易平衡期(2018年至今),具体各阶段特点如下:
① 贸易逆差期(2002-2009年):此阶段我国军贸进口量较大,其中,飞机、发动机、导弹、舰船等“三航”(航空、航天、航海)高端信息化武器装备居多;
② 贸易顺差期(2010-2017年):此阶段我国军贸出口量快速增长,出口产品以飞机、导弹、装甲车等武器装备为主,飞机的进口量有所下降,但发动机进口量有所增长,凸显我国飞机总装领域进步明显;
③ 贸易平衡期(2018年至今):此阶段我国军贸出口量有所下滑,进出口整体处于平衡状态,“三航”(航空、航天、航海)高端信息化武器装备出口占比有所提升。
图12 近20年来我国军贸进出口的三个时期
资源来源:SIPRI,中航证券研究所整理
(三)对军贸的判断
基于以上2021年全球及中国军贸的特点及变化,我们针对全球军贸趋势,中国军贸趋势以及军贸细分重点赛道做出三个判断:全球军贸将拨云见日,“十四五”中后期或突破2017年以来的高点;中国军贸将先内后外,贸易顺差有望持续增长;细分赛道中航空航天领域蓄势待发,军贸规模有望出现明显提升。
1、全球军贸:拨云见日,“十四五”中后期或突破2017年的高点
各国的国防预算(军费)作为军贸武器装备采购费用的主要来源,与全球军贸存在着密切的逻辑关联。我们的结论即,多国加大军费预示“十四五”未来全球军贸变化将持续增长;以俄乌冲突为代表,全球地缘政治稳定性的恶化刺激军贸活动;在西方多国强行解除新冠防疫限制,恢复生产下,全球经济变化有望恢复,疫情对生产交付影响有望好转,以上三大因素都将支撑全球军贸进入恢复性增长。我们判断,2022年-2023年,全球军贸有望迎来一个恢复性上行周期,而全球军贸指标有望在“十四五”中后期持续快速上行,并有望突破2017年以来的高点。
图13 对全球军贸变化的判断
资源来源:中航证券研究所整理
2、中国军贸:先内后外,贸易顺差有望持续增长
具体到我国,我国军贸短期内有望呈现恢复性增长,但增速可能略落后于全球军贸增长态势,“十四五”末期,伴随恢复式增长向内生式高速增长的改变,军品贸易顺差有望持续增长。
图14 我国军贸在“十四五”末期或由恢复式增长转为内生式高速增长
资源来源:SIPRI,中航证券研究所整理
近二十年,按照SIPRI的统计,我国近年的军贸趋势指标与全球指标变化近似,在2001-2019年震荡上涨,尽管2020年受到疫情影响出现明显下降,但已在2021年呈现出恢复态势。从我国军贸占全球比例上看,我国军贸占全球比例在2001-2019年持续保持震荡上行,在2016年占全球比例一度接近8%,而在国际局势、国防政策、外交关系以及疫情等因素影响下,我国军贸全球占比出现下滑,2021年为4.23%,但仍高于2001年的2.74%。
图15 中国军贸趋势指标及全球占比变化(单位:百万TIV;%)
资源来源:SIPRI,中航证券研究所整理
当前,我国军贸市场复苏的动力主要源于自身产品竞争优势的不断提升,“十四五”军品产能提升下有望外溢至满足军贸需求,同时部分国家军贸出口萎缩导致其下游客户需求存在缺口。
(1)自身产品竞争优势不断提升
我国军贸产品在国际市场上的竞争优势正在不断提升。整体来看,经过几十年的投入,我国的军工行业已基本具备“内循环”的技术基础和物质条件,未来10到15年将是武器装备建设的收获期和井喷期。“十四五”时期,供给侧与需求侧的变化正有力支撑着行业高景气发展,特别是在量、价、效三个维度上,军工行业正在发生着深层次的变化,整体呈现出以量换价、以效创利的健康良性的行业生态。而当前,国际军贸市场焦点目前在于高科技武器装备,特别是对“质美价优”武器装备的需求日益旺盛,这使得中国军贸在国际市场上的竞争优势正在不断提升。
截至5月,我国在2022年已经或有望向阿根廷、巴基斯坦以及塞尔维亚出口多种航空航天类武器装备,这也印证了我国军贸产品在国际市场竞争力正在不断提升。
图16 2022年我国部分军贸项目情况
资源来源:澎湃新闻,公司公告,新浪网,中国新闻网,观察者网,中航证券研究所整理
(2)产能提升下有望外溢,更好满足军贸需求
短期内,限制我国军贸出口恢复的主要因素可能也包括“十四五”国内需求旺盛,导致产能重心更多倾向于满足国内需求。
从需求侧来看,我们对比了我国航空产业链下游上市公司中航沈飞与美国航空产业链下游上市公司洛克希德·马丁公司(以下简称“洛马”)近五年的收入及出口业务收入占比,可以看出,我国军工下游企业的收入增速超过美国一倍以上,但我国军工下游企业收入中军贸占比远低于美国企业,这也凸显出近年来我国军工企业收入的快速增长更多源于国内需求的提升,而美国军工下游企业收入增长更多源于国内与军贸两方面需求的提升。
图17 我国国内外航空下游企业收入结构对比(单位:百万TIV;%)
资源来源:Wind,中航证券研究所整理
聚焦到供给侧的产能方面,根据我们在2022年军工行业投资策略报告《风卷红旗过大关》中的研究分析,军工行业的产能提升过去多依赖于国家财政支持或技改投入,计划性较强,难以及时适应和响应短期急需,而实施主体以军工央企为主,社会化资本参与较少,民营企业扩产意愿不强,扩产能力也不足。随着政策对直接融资的支持鼓励,以及注册制大幕拉开,军工行业扩产迎来了有源之活水。
从军工企业募集资金的规模和次数来看,2021年军工企业新一轮扩产周期已然启动。我们统计了2016年至2021年军工上市公司募集资金的情况(统计口径为截至2021年12月31日披露预案的公司,为还原军品扩产情况,我们剔除补充流动资金及投入民品的部分),可以发现,募资公司数由2016年的27家增长至2021年的41家,其中,2021年军工行业上市公司的募资资金总额已达415.81亿元,超过了过去四年募集资金之和,其中82%采用定增形式募集,新一轮扩产周期已经正式启动。
图18 2016—2021年军工行业募集资金总额(单位:亿元)
图19 2016—2021年军工行业募集资金公司数量(单位:次)
资料来源:Wind,中航证券研究所整理
从募集资金的项目投向来看,2020年以来,多个航空航天细分产业的中上游企业配套企业密集推出了对应的扩产计划,也印证了“十四五”航空航天产业下游需求的增长提速。其中,元器件、材料、机加/锻铸造等领域相关公司的产能建设和释放进度不仅是影响对应细分产业发展的关键点,更是市场投资者的聚焦点。
募投建设周期和扩产幅度方面,基于军工材料、航空机加/锻造的产能及产值情况,我们判断本轮扩产的建设期将在“十四五”末前完成,在此过程中产能有序提升,到2023年、2024年产能有望得到充分释放。
图20 “十四五”期间军工材料产能及增速预测(单位:吨)
图21 “十四五”期间锻造、机加产值及增速预测(单位:亿元)
资料来源:Wind,中航证券研究所整理
(注:由于军工材料、机加/锻造行业有所不同。我们对于其生产能力即产出量的核算方式也有区别,其中,军工材料如高温合金、钛合金等作为上游原材料,往往都以产品吨位作为产能核算单位;机加/锻造厂产成品往往是各类锻造件、零部件等,单价不等,所以我们在核算过程中主要以增发、可研报告中达产年产值作为产能核算单位。)
综上可以预见,随着我国军工行业技术日益成熟,产能迅速提升,供应体系不断完善,军工行业的生产能力将在某个时候达到并超过国内的军用需求,届时部分产能将有望外溢,更好满足军贸需求。
(3)部分国家军贸出口萎缩导致其下游客户需求存在缺口
尽管当前西方多国通过强行接触新冠防疫措施来推动国内复工复产,但从中长期来看将不利于疫情的缓解,可以预见其国内经济恢复和中长期的军工产业供给侧将面临风险,而世界第二大军贸出口国俄罗斯近年来军贸总额正在下降,而俄乌冲突的爆发,更将促使俄罗斯国内生产的军工产品优先供给国内作战需求,与之相对其用于军贸出口的军品生产也大概率将受到一定影响。
在此之下,地缘政治冲突或导致部分国家军贸出口萎缩,其客户需求存在缺口,近年来我国向塞尔维亚、巴基斯坦等国家军贸出口的品类上取得新突破就是例证之一。
整体来看,在我国自身产品竞争优势的不断提升,“十四五”国内需求旺盛引起的产能重心倾向于解决内需问题也有望逐步改善,部分国家军贸出口萎缩导致其下游客户需求存在缺口背景下。我国军贸短期内有望呈现恢复性增长,但增速可能略落后于全球军贸增长态势,“十四五”末期,伴随恢复式增长向内生式高速增长的改变,军贸有望出现高速增长。
(4)细分赛道:蓄势待发,航空航天领域军贸有望出现明显提升
从我国具体出口的武器装备种类来看,在2016年我国军贸出口达到峰值后,2017-2021年,除防空武器装备以及海军武器装备外,我国各类武器装备的军贸出口指标均出现了不同程度一定下滑。以2007-2011五年为基准,可以发现,近年来增速较大且维持在高位的武器装备种类主要为飞机(含无人机)、导弹、防空武器装备。我们认为,一方面原因在于近几次信息化战争(亚阿冲突、以色列周边冲突及俄乌冲突等)中,无人机、导弹等信息化装备的价值得到突出体现,另一方面,从近年来珠海航展上亮相的各类出口飞机(含无人机)、导弹装备型号受到了客户的广泛关注来看,伴随我国的航空航天装备技术发展迅速,相关航空航天军贸出口装备“物美价廉”的优势得到了进一步巩固。
图22 我国各类武器装备军贸出口情况(采用五年均值)变化(单位:百万TIV)
资源来源:SIPRI,中航证券研究所整理(注:飞机概念中含有无人机装备,图中增速为2017-2021年五年均值较2007-2011五年均值的增速)
从我国军工材料、锻造/机加领域积极扩产的企业下游需求来看,也主要以航空航天装备为主,侧面印证了我国当前航空航天装备产品下游需求旺盛。而在我国航空航天装备整体处于高速扩产的高景气发展过程中,国内供需关系也将逐渐发生改变,部分产能也将有望逐步外溢至航空航天军贸产品的产能中,并进一步推动航空航天军贸将在全部军贸细分赛道中脱颖而出。
而另一方面,从我国近年来武器装备进口来看,以航空航天为代表的高端信息化武器装备进口量正在持续下降,而伴随航空发动机国产替代的不断推进,我们预计当前占我国军贸进口比例较大的发动机领域的进口指标也将有望逐步下降。
图23 我国各类武器装备军贸进口情况(采用五年均值)变化(单位:百万TIV)
资源来源:SIPRI,中航证券研究所整理(注:飞机概念中含有无人机装备,图中增速为2017-2021年五年均值较2007-2011五年均值的增速)
(四)“军贸之变”对军工产业发展的影响
基于我们对军贸变化趋势的三个判断,我们认为,在外部因素及内部因素多重利好我国军贸市场复苏背景下,作为军工产业的第二需求端,军贸将成为支撑我国军工行业“十四五”中后期、“十五五”以及未来持续发展的接力棒和“第二曲线”,也势必将对军工行业中的供给主体产生积极影响,即:
通过多个渠道促进国有企业与民参军企业“增收增利,提质增效”,进而促使军工企业实现“高质量发展”,军工产品性价比(竞争力提升),最终在提升我国国防实力的同时,对我国军贸市场的加速复苏以及军工行业供给端的良性发展再次形成正反馈,打造军工产业供给侧企业长期发展向好的良性循环。具体逻辑如下图所示。
图24 军贸复苏对军工企业的促进作用(双回路正反馈)
资源来源:中航证券研究所整理
1、增收:提高企业营收规模
军贸有助于实现我国军工企业维持一定利润空间下,营收规模的快速提升。近年来,军工央企围绕十四五发展规划以及2020-2022国企改革三年行动方案,推动企业、业务、管理和市场化四个维度的改革,实现高质量发展;民参军企业在主机厂“小核心、大协作”的发展思路下承接产能外溢,依靠市场化灵活机制,积极扩产快速发展;二者将构建成融合一体的军民共同建设、优势互补、快速发展的供给侧局面,实现军工产品品质/质量的提升,产能/产量的提升,一齐推动军工行业的高“质”“量”发展。
但目前,由于我国目前武器装备发展和国防科技工业改革工作仍在持续过程中,仍存在很多梗阻问题、壁垒问题尚待逐步解决,部分产业链下游的军工企业(多为军工国企)所处的细分武器装备产品(系统)存在技术含量高,单体价值量大,但下游装备需求量小,且客户范围较窄,需求渠道单一的发展窘境。
与此同时,部分民参军企业在军工装备产业链中上游(部分元器件、甚至分系统)里具有高技术附加值的领域掌握着重要核心技术。从这类军工企业近年来定增募投项目来看,部分存在向产业链下游配套延伸,以提升公司整体收入体量及配套层级的倾向。但在面向国内的武器装备产业链中,这些民参军企业向下游拓展过程中,未来的潜在竞争者往往就是这些民参军企业当前的主要下游客户(如体制内的军工央企),这也就导致这些公司在产业链的延伸行为将对公司现有装备配套业务的维持存在一定的不利影响,另外,民参军企业的低成本竞争优势也可能造成下游整机装备领域出现“恶性价格战”,不利于军工行业整体“质”与“量”发展的良好态势。
以上这些军工国企和民参军企业发展中面临的窘境,其实均可以通过军贸市场复苏背景另辟蹊径来解决。一方面,军贸可以为下游客户较窄,渠道单一的企业提供更宽广的客户需求,另一方面,军贸也可以为具有向产业链下游拓展意愿和能力的企业,提供一个既规避与现有客户竞争,又可以维持较高利润空间的新渠道。最终实现军工企业维持一定利润空间下,营收规模的快速提升。
2、增利:显著提升企业盈利空间
军贸项目会提升军工企业的利润水平和盈利能力,尤其是有能力进行“体系化、规模化”军贸输出的军工下游企业,其利润水平和盈利能力预计会通过军贸项目的发展不断攀升。
相较于项目国内装备的开发研制,军贸项目的利润率无疑是更有优势的,这一点从美国同类装备的军贸出口价格对比本国采购价格溢价明显,利润率相比本国采购的产品优势明显就可以得到验证,如美国近年来通过军贸出口的航母电磁弹射系统(航海)、F-35B联合攻击战斗机(航空)以及AIM-120D先进中程空对空导弹(航天)等武器装备,对比本国采购价与出口军贸价来看,各类现代先进武器装备的溢价率始终保持在50%以上。
图25 相较于本国市场,军品通过军贸出口的溢价特征显著
资源来源:环球网,国防科技信息网,中国知网,中航证券研究所整理
具体到我国,军贸产品的溢价对于我国上市公司(特别是产业链下游企业)的盈利能力将带来直接改善。我国军工产业多个细分领域的下游企业毛利率普遍位于30%以下,在此基础上,我们参考美国武器装备出口的溢价率在1.5倍-2倍之间,测算了不同军贸收入占比、不同国内军品毛利率以及不同出口溢价率下,军工下游上市公司毛利率的变化情况,可以发现,在企业军贸收入占比的提升背景下,企业的毛利率将出现快速的提升,且出口溢价率越高,军贸收入占比越高,毛利率水平提升效果越为显著。
图26 军贸收入占比提升下,军贸的溢价将带来上市公司毛利率的明显提升
资源来源:中航证券研究所整理
以国内几个航空产业下游上市公司为例,2021年各上市公司的航空业务毛利率均在10%以下,我们假设其军贸收入占比可以提升至10%,出口溢价率在80%,可以发现,各上市公司航空业务的毛利率均将出现不同程度的大幅提升,部分公司毛利率甚至提升至当前的2-4倍,改善效果显著。
图27 军贸可以对航空产业链下游上市公司毛利率显著改善
资源来源:Wind,中航证券研究所整理
综上,军贸产品相对本国采购军品的溢价会对军工下游企业带来较为明显的利润水平提升,而我国军品下游企业当前多为军工央企集团所属企事业单位,在“十四五”末期我国军贸高景气时期到来时,我国军工央企所属的产业链下游上市公司盈利空间也将得到一定程度的改善,并进一步传导对应产业链的中上游企业。
3、提质增效:促进武器装备技术升级,提高全产业链研发生产效率
提质方面,军贸在实战效能检验,以及新信息武器装备与战术结合迭代升级的过程中对我国武器装备“质”的提升具有积极作用。
首先,我国多年来一直奉行和平外交政策,已经近40年没有直接介入大规模军事冲突。在此期间,虽然更新了大量武器装备,但却普遍缺乏实战检验。这使在现代战争高度复杂的作战环境中,这些武器装备是否能发挥应有的作战效能成为一个不可忽视的隐患。而通过武器贸易,使新型国产武器装备在境外战场取得作战应用,可以使武器装备实战效能得以检验,有助于我国武器装备的改进和提升。
其次,伴随信息技术的快速进步,武器装备的对抗已由“平台对平台”过渡到“体系对体系”,大量全新的战术、战法迅速取得应用。特别是进入21世纪,世界军事装备发展日新月异,人工智能等颠覆性技术迅速改变了未来战争模式和武器发展装备要求。以无人机为代表的智能装备在作战中应用越来越广泛。在不久的将来,基于共识主动性,可以自主作战的集群智能武器也将进入战场。随之而来的是颠覆传统作战模式的大量全新的作战理念和作战模式,新一代武器装备发展与作战模式的革新高度融合,对于这些新的作战模式和战场变化,更需要实战化检验加以验证,除了演习模拟外,在境外战场进行实战检验也将为我国战法革新提供有益的补充实践。而在装备与战术结合运用中的迭代过程,也将进一步有助于我国武器装备的提“质”。
增效方面,前兵器工业集团董事长温刚曾提出,稳定增长的军贸合同有效弥补了一些年份国内军品订货不足的缺口,为提高军工投资产出效率、实现“动态保军”发挥了重要作用。特别是随着我军装备建设正在从仿制仿研向加强自主创新、满足实战要求转变,通过军贸装备在外军实战应用中积累的第一手宝贵数据,有利于促进国内同类装备的实战化改进提升,同时,部分军贸产品先期投入形成的科研成果,也有利于推动后续国内装备的研制和列装。
我们认为,参与军贸项目的企业一般多为军工央企所属各细分产业链的下游企业,作为各军工行业细分领域的“链长”,这些企业在军贸项目推进过程中,受益于装备技术发展视野的拓展提升以及军贸研发成果,其研发生产效率有望得到提升,并通过产业链传导至全产业。
(五)“军贸之变”下军工企业何去何从
近年来,伴随我国军贸市场的复苏,有多家军工上市公司,包括国企及民参军上市公司已经布局或准备积极拓展国际军贸市场,具体情况如下:
图28 多家军工上市公司披露相关军贸业务情况或规划
资源来源:各上市公司公告,中航证券研究所整理
而疫情后全球军贸市场有望呈现恢复性增长;俄乌冲突强化了各国安全需求,从而带来更大的军贸市场;“十四五”末我国将在技术、产能、供应链等方面具备更多有利条件,可获取更大的军贸市场份额。在以上背景之下,中国将逐步进入军贸贸易顺差期。我们认为,军工企业也有望更为主动的前瞻性布局军贸业务,以把握住历史性机遇。具体变化如下:
(1)军工央企加强需求引导,扩充军贸产品谱系规划,打造装备体系化出口。
(2)部分民参军企业充分利用军贸机遇向下游总装市场拓展。
(3)积极拓展挖掘潜在新客户,高技术附加值军贸产品占比有望提升。
(4)加大军贸研发及营销投入力度,加强产学研靶向融合。
(5)重视军贸领域复合人才建设,促进军贸业务高质量发展。
(6)产融结合、产融互促,金融助力军工企业军贸业务开展。
六、民机大时代开启
2022年11月8日,第十四届中国国际航空航天博览会(简称“中国航展”)在珠海拉开帷幕。中国商飞公司携C919大型客机和ARJ21医疗机首次亮相中国航展,同时C919大型客机首次在国际航展进行飞行表演。同时,国银金租、工银金租、建信金租、交银金租、招银金租、浦银租赁和苏银金租七家租赁公司与中国商飞公司签署300架C919飞机确认订单和30架ARJ21飞机确认订单,表明了租赁公司伙伴对C919飞机和ARJ21飞机的信心。
大飞机是国之重器,是一个国家科技能力、工业水平和综合实力的集中体现。让中国的大飞机飞上蓝天,既是国家的意志,也是全国人民的意志。作为《国家中长期科学与技术发展规划纲要(2006-2020)》确定的重大专项,C919大飞机项目旨在与波音、空客并立,在民航客机市场中占据一席之地。C919大型客机是中国自行研制、具有自主知识产权的中短程商用干线喷气式飞机,于2017年5月5日成功首飞。
2022年9月,C919大型客机获得型号合格证,意味着C919拿到了进入民用航空市场的“准入证”。随后,C919还需获得生产民用飞机需要取得生产许可证,以确保批量生产出来的飞机符合经批准的型号设计;在此基础上,每架飞机还需要取得适航证,即“准飞证”,用以表明该架飞机处于安全可用的状态。根据中国商飞官网,C919已经拥有了累计28家客户815架订单,并已完成首架交付。同时,根据中国东航5月披露公告,中国东航拟非公开发行的募集资金总额(含发行费用)不超过人民币150.00亿元用于引进38架飞机项目等,其中即包括4架C919,单价为6.53亿元人民币/架。
除了国内市场外,C919的国际市场也逐步打开。一般而言,飞机走向国际市场分为两种情况,一是作为中国登记注册的飞机飞出国门,二是作为中国研制的飞机销往国外。对于飞出国门,我国作为国际民航组织成员国,已经建立了符合国际民航公约及其附件要求的适航审定体系,中国民航局颁发的适航证,可被其他国际民航组织成员国认可。中国航空公司可以运行中国登记注册并具有中国适航证的C919飞机,飞往世界各地。
对于销往国外,按照国际惯例,出口飞机应满足进口国的适航要求。C919飞机在已获得中国民航局的适航批准基础上,可以通过双边适航来获取进口国民航局的适航批准。目前,中国已与美欧等32个国家和地区签订了双边适航协议,为国产民机走向国际市场提供了良好的双边环境。
目前C919已取得了型号合格证,并已完成首架交付。根据《中国(上海)自由贸易试验区临港新片区民用航空产业规划(2021-2025)》,C919预计2023年实现批量交付、2025年具备年产50架的能力。经过多年的发展和蓄力,民用航空从产品研制到批量交付,中国商用飞机发展来到了规模化和产业化的下半场。
(一)中国商用飞机发展三部曲
中国商飞公司通过支线飞机型号研制、窄体干线飞机产业发展、宽体飞机拓展形成全系列产品三部曲,构建完整的研发体系和产品谱系,探索独具特色的商用飞机发展路径。
1、ARJ21:我国自行研制的新型涡扇支线飞机
ARJ21 新支线飞机是我国首次按照国际民航规章自行研制、具有自主知识产权的中短程新型涡扇支线飞机,包括基本型、货运型和公务机型等系列型号,座级 78-90 座,航程 2225-3700 公里,主要用于满足从中心城市向周边中小城市辐射型航线的使用要求。
根据中国工程院院士、中国商飞首席科学家、C919大型客机总设计师吴光辉介绍,截至2022年9月,ARJ21支线客机累计交付75架,累计订单达616架,连通110个城市,开辟263条航线,安全运营逾16.5万小时,运送超过530万名旅客。
通过ARJ21新支线飞机的研制,国内首次系统完整地建立了民机适航设计和验证技术体系,解决了系统间互联安全性评估技术难题,攻克了双发动机失效、轮胎爆破、鸟撞、发动机转子爆破等特殊风险验证的技术难关,突破了结冰、污染跑道、大侧风、高温高寒等极端复杂气象条件下的分析和试验验证技术,掌握了包括高平尾飞机失速、最小离地速度、起落架摆振、飞控故障模拟和功能可靠性等多项验证试飞关键技术。
我国首次走完了喷气支线客机设计、制造、试验、试飞、交付、批产等阶段全过程,积累了重大创新工程的项目管理经验,初步探索了一条“自主研制、国际合作、国际标准”的国产商用飞机技术路线,初步建立了新时期我国商用飞机产业体系、技术创新体系和项目管理体系。
图29 ARJ21新支线飞机
资料来源:《中国商用飞机发展三部曲》,中国知网,中航证券研究所
2、C919:正向设计,拥有完全自主知识产权的国产大飞机
C919大型客机围绕“更安全、更经济、更舒适、更环保”和“减重、减阻、减排”的设计理念设计。座级为158-168座,航程为4075-5555 km,首架机于2017年5月5日成功首飞。
C919大型客机在工程技术上走出了一条拥有完全自主知识产权的商用飞机研制的正向设计之路。采用异地协同机制,基于模型的工程定义(MBD),实现了产品设计与制造高度并行和广域协同,实现了无纸数字化制造技术的应用;低阻流线型机头设计、承载式风挡设计、超临界机翼和先进的气动布局;第三代铝锂合金、高模量炭纤维复合材料和钛合金等新材料的大规模应用;全电传飞控和综合模块化航电等系统集成;先进前沿技术推进系统的应用,促进窄体飞机新一轮发展。上述新技术的采用,进一步提升了C919大型客机的四性(安全性、经济性、舒适性和环保性),极大地促进了中国和全球航空工程技术的发展。
图30 C919飞机概况
资料来源:航空工业集团官方公众号,中航证券研究所
3、CR929:瞄准中国、俄罗斯市场
CR929远程宽体客机由中国商飞公司和俄罗斯联合制造集团联合研制。基本型航程为12000 km,标准三舱280座。以中国、俄罗斯市场为首要目标市场,以亚太地区为重要市场,同时兼顾其他国外市场,逐步满足全球航空客运市场的需求。宽体客机作为现代商用飞机发展的重要组成部分,在商用飞机产业未来发展的技术创新、体系创新及人才队伍建设中有着重要的推动作用。
CR929客机复合材料比例达51%,可覆盖95%的航线运营需求,典型航段经济性优于竞争机型10%以上。该机型于2016年签署政府协议,2017年组建合资公司,命名CR929,目前已确定飞机总体技术方案,选定机身、尾翼结构部段供应商,正式转入初步设计。
图31 CR929宽体客机
资料来源:中航证券研究所
(二)我国民机产业链及价值链分析
大飞机产业价值链包括研发设计、原材料供应、零部件制造、整机装配、售后服务等一系列环节,呈现两头高、中间低的分布。其中大飞机产业链上游的研发设计、发动机制造、关键零部件制造、新材料研制等环节囊括了大飞机产业链中最核心的技术,具有资本和技术双重密集的特点,占有较高的附加值;大飞机产业链中游的一般零部件制造、整机组装环节具有较明显的劳动密集型特点,附加值较低;大飞机产业链下游的营销、售后服务属于管理和信息密集型,并从属于上游的技术密集型环节,也具有较高的附加值。
进一步分解大飞机制造环节,可分为机体、发动机、机载设备、材料及标准件四个主要部分,前三个部分技术难度较高,价值占比也更高。一般而言,机体、发动机和机载设备作为高技术模块,其价值占比分别可以达到 25%以上;材料及标准件技术难度相对较小,价值占比在 15%左右。需注意的是,虽然材料及标准件的总体技术和价值占比不高,尤其是电线电缆、电器通用器件等产品的市场竞争较大,但其中的新材料仍在大飞机产业中具有重要地位。例如,特种合金等特殊原材料的生产和供应仍处于寡头垄断状态,而一般原材料的生产和供应则竞争较强。
图32 大飞机产业链
资料来源:《打造并拓展中国大飞机产业链》,中航证券研究所
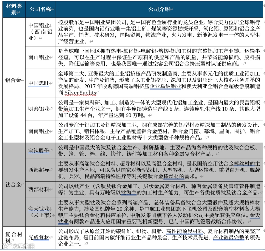
1、材料:大飞机引领先进材料发展
随着飞机材料要求越来越高,机身主结构材料向安全可靠、轻量化、强韧化、经济环保方向发展,同时材料的更新换代也驱动了航空飞行器在飞行速度、可靠性、低成本、高效率和设计空间最大化等方面的转型升级,是航空业发展和进步的基础。
以C919大型客机为例,在中央翼、机翼、机身等主承力部段上使用了经ARJ21飞机成功验证的铝合金等成熟材料,在尾翼、后机身和襟缝翼上使用了复合材料,特别是在尾翼盒段和后机身前段上使用了国外先进的第三代中模高强碳纤维复合材料,在机身蒙皮和长桁结构中使用了第三代铝锂合金。
图33 典型干线客机主要用材占比
资料来源:《大飞机用铝合金的研究现状及展望》,中航证券研究所
图34 C919全机材料使用图
资料来源:《大飞机引领材料发展》中航证券研究所
① 铝合金:用量最大、占比超过60%
21世纪的飞行器机身结构材料还是主要以铝合金为主,包括2XXX系列、7XXXX及铝锂合金。国产大飞机C919机身总重量约42.1吨,机体使用量最大的是高性能铝合金材料,约占总重量的65%。截止目前,铝合金仍然是使用量最多的航空材料。
此外,C919客机大规模采用了第三代铝锂合金,在同等承载的条件下,比常规铝合金还要轻5%以上,因此实现了比波音737、空客A320等同座级机型减重5%-10%的目标。
C919的前机身、中后机身、中机身等 部件,如蒙皮、长桁、地板梁、座椅滑轨、边界梁、客舱地板支撑立柱、货舱中央纵向支撑梁等零件采用了铝锂合金,占全机机体结构材料用量的7.66%,铝锂合金共减重约150kg,减重比例占7.4 %。
图35 C919铝锂合金使用情况
资料来源:《大飞机引领材料发展》中航证券研究所
② 钛合金:轻量化用材,占比约为9%
作为飞机机体结构和飞机发动机的主要结构材料之一,钛合金的应用水平是衡量飞机选材先进程度的重要标志之一,是影响飞机战术性能的一个重要方面。例如,作为飞机机体结构和飞机发动机的主要结构材料之一,钛合金市场的应用水平是衡量飞机选材先进程度的重要标志之一,是影响飞机战术性能的一个重要方面。空中客车的钛用量已从A340的4.5%增至A320的6%,而A380中用钛量占总重量的10%,单机用钛材约60吨;美国波音 777客机用钛量占总重量的7-8%。
为了降低飞机的质量,提升飞机的经济性,C919大型客机广泛采用钛合金材料,用量达到 9.3%。
图36 C919及ARJ21钛合金用量
资料来源:商飞网,中航证券研究所
③ 复合材料:减重用材,占比约为12%
飞机上使用的复合材料主要是碳纤维增强树脂基复合材料,具有比强度高、比模量高、抗疲劳性优良、隐身性好、耐腐蚀等一系列优点。采用复合材料,可以明显减轻飞机的结构质量,提高飞机的综合性能。
中国商飞在 C919 的设计中也选用了复合材料。其应用范围涵盖方向舵等次承力结构和飞机平尾等主承力结构,主要包括雷达罩、机翼前后缘、活动翼面、翼梢小翼、翼身整流罩、后机身、尾翼等部件,用量达到机体结构重量的 11.5%。其中,尾翼主盒段和后机身前段使用了先进的第三代中模高强碳纤维复合材料,主承力结构、高温区、增压区使用复合材料在国内民用飞机研制中也属首次。
2、金属结构件:与军机产业链配合,自主化率较高
一般而言,大飞机主要由机体、动力系统(发动机)、航电系统以及机电系统组成。而飞机的机体结构通常由机翼、机身、尾翼和起落架组成,如果飞机的发动机不在机身内,那么发动机短舱也属于机体结构的一部分。作为复杂产品系统产业的典型代表,一架大飞机由数百万个独立的部件组成。
目前商飞沿革与采用了波音与空客公司供应链布局模式,机体结构由主制造商与供应商尽心协同设计并确定设计与工艺分离面,再进一步从分离界面将机体结构工作包分割交由不同的供应商进行协同优化设计、原材料采购等并行制造工作。机体结构主要包括机头、前机身、中机身 ( 含中央翼 )、中后机身、后机身、外翼、垂尾、平尾、活动面等部段,价值约占飞机总价值的30%-35%。
① 航空工业集团及其下属单位主导
机体结构制造部分目前国内集中为西飞、沈飞、成飞、哈飞、洪都、637 所、昌飞、航天海鹰和西子航空等九家主要供应商,上述企业受益于波音空客的全球供应链战略,通过长期的合作和转包生产都已经初步具备研发,设计生产机体结构部件的能力。总体来看,机体结构生产制造过程相对分散,其中,航空工业集团下属公司承担了绝大部分的工作。
② 体系内企业为主,民营企业形成有效补充
西飞、成飞民机、沈飞民机等作为大飞机机体制造一级供应商,主要定位于机体大部件部段的制造、装配,而零部件、标准件等产品则主要交由二级供应商承制,目前二级供应商主要集中在民营企业,在这一层级中,西飞、成飞民机、沈飞民机则充当链长位置,整合其所处区域优质民营配套企业,一/二级供应商协同生产,进一步提升生产制造效率。
现阶段,以成都、西安地区为首,通过组建相关航空产业园区,精准对接引进优质民营企业入园,以实现最大限度聚集和利用民营企业资源。
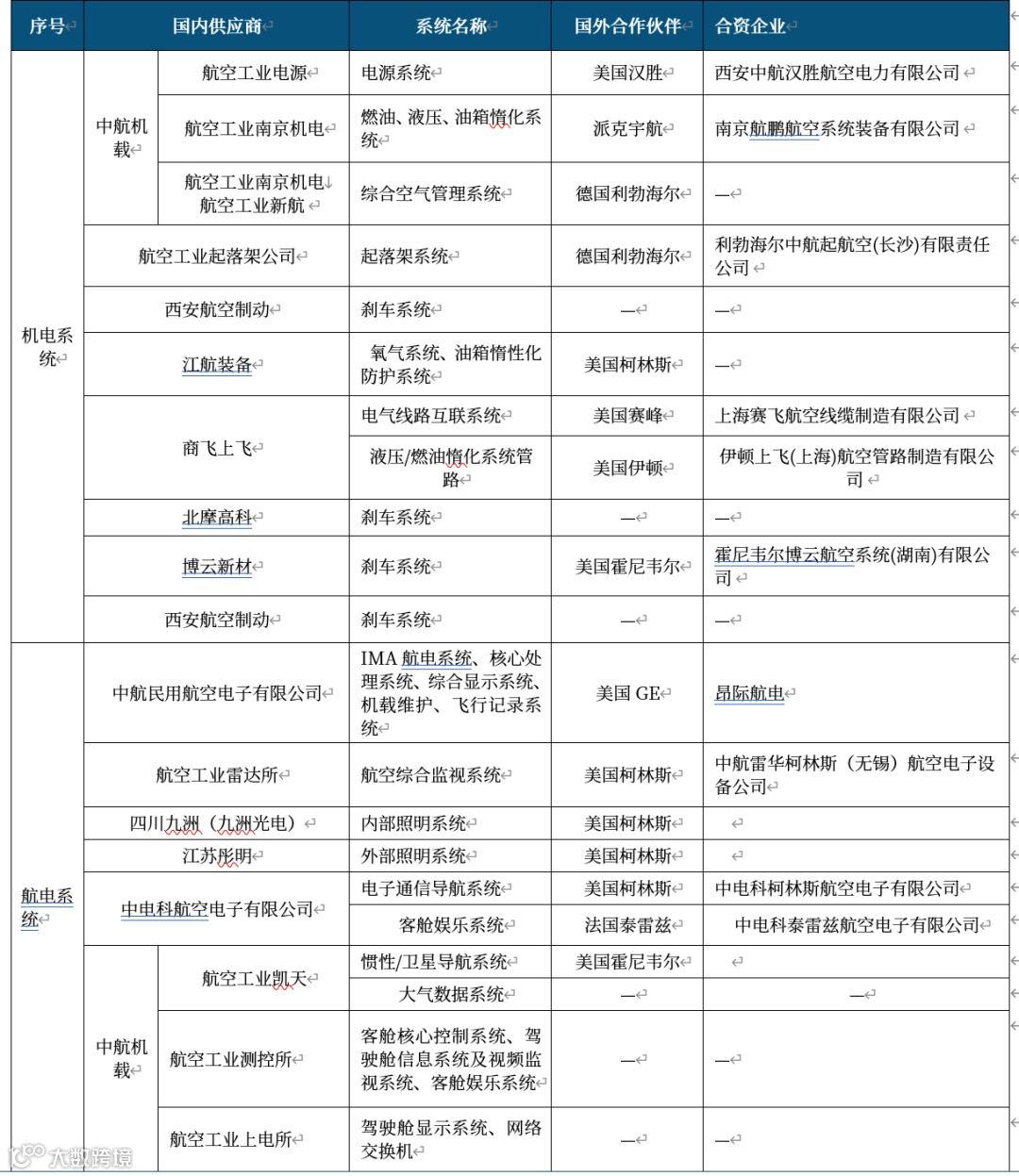
3、机电系统:合作引进先进技术,国产化进程加速推进
目前我国机电系统的发展与国外产品存在着一定差距,机电生产企业相对分散、规模较小、缺乏核心竞争力,同发动机一样也制约我国大飞机完全国产化的技术瓶颈。但是,伴随以航空工业集团为首的国内企业通过合资模式、项目合作等方式快速追赶,我国航空机电产业经过发展也取得一定进步,系统化、标准化的航空机电配套体系初步形成,机电系统的国产化比例有望进一步提升。具体来看:
航空工业机载公司作为参与主体,下属包括航空工业电源、南京机电等在内的多家研究院所,与多家国外合资供应商通过建设合资公司等形式,在共同进行产品研发的基础上,进一步将合作领域扩展到整个工业过程,包括引进全套先进的管理体系等。中国商飞也秉持“力促开放合作、团结外部力量”的核心理念,通过与美国赛峰、美国伊顿等国外企业合作,成立上海赛飞航空及伊顿上飞航空,分别承担C919电气线路互联系统和液压/燃油惰化系统管路
图37 C919部分机电系统的国内外合作伙伴
资料来源:商飞官网,公开信息,中航证券研究所分析整理
4、航电系统:合资企业优势互补,核心系统自主化布局
“一代飞机,三代航电”,可以看出航电系统更新换代的速度要远超过飞机整机系统。从全球的市场格局来看,航电产品由于涉及分系统和较多的部件产品,相应的配套商较多而系统集成商相对集中。国外航电设备主要供应商包括Rockwell、Honeywell、Raytheon、Northrop Grumman。当前我国民机基本依赖于进口,航电系统基本也为进口品牌。以C919系列为代表的国产飞机产业的发展正在拉动国产航电系统的发展。
总体来看,我国在推进C919研制的过程中,中国商飞在航电系统上选择了自主设计与集成,主要是通过以航空工业集团与电科集团为首的军工央企与美国GE、美国柯林斯等在内的全球主要航电系统供应商成立合资公司的形式,几乎对所有核心系统都进行了自主化布局。
此次C919航电系统的自主设计与集成,也是对主制造商能力的重大挑战。在此之前,世界上只有波音和空客这两家行业巨头具备对全机航电系统进行集成的能力。
目前,C919航电系统产品的国产化不仅实现了零的突破,国产系统和设备的装机比例更是达到了近70%。伴随着C919航电系统项目的研发攻关进度持续推进,将进一步推动我国机载航电系统核心能力的建立及自主可控能力的提升,为保障国产民用飞机型号研制打下了坚实的基础。
表4 C919部分航电系统供应商
资料来源:公开信息,商飞官网, 中航证券研究所分析整理
5、动力系统:取得了一些成果,但仍需要时间
由于历史原因,我国的航空发动机产业长期以军用领域为重点,民用航空发动机几乎为一片空白,国产大飞机发动机“CJ1000A”仍在研制路上。国内的民用航空发动机市场全部被国外产品垄断,即使国内研制的民用机型,也只能选用国外的发动机。
其中,C919的发动机采用CFM国际的LEAP-1C发动机;新舟60采用的是加拿大普惠公司的PW127J涡浆发动机;ARJ21采用的是GE公司的CF34-10A发动机。
大飞机工程的实施为我国大涵道比涡扇发动机的研制带来了历史机遇。
首先,大飞机工程将为国产大涵道比涡扇发动机带来基本的需求保障;其次,大飞机工程为国内航空发动机企业的国际合作创造了有利条件;最后,大飞机工程为国产大涵道比涡扇发动机的研制带来前所未有的关注和支持。国务院在批准大飞机工程立项的同时就明确了开展国产大飞机发动机研制。
中国航发商发的国产民用发动机共规划了三个产品系列为中国商飞产品配套 :
一是160座窄体客机发动机“长江”1000,配装C919大型客机 ;
二是280座宽体客机发动机“长江”2000,配装CR929宽体客机;
三是110-130座的新支线发动机“长江”500,配装ARJ21支线客机的改进型。
2013 年 1 月,“长江”1000AX 验证机通过概念设计评审 ;2016年7月,“长江”1000AX验证机通过初步设计评审,正式转入详细设计阶段 ;2017 年 12 月,“长江”1000A 发动机项目通过了概念设计评审,转入初步设计阶段,标志着我国大型客机动力装置从技术验证全面转入工程研制,整个项目正按计划有序推进。“长江”2000 发动机正在进行关键技术攻关和技术验证,并取得阶段性成果。长江系列的研制进展良好,但尚未有成熟的型号可供使用。
(三)国内民机供应链特点:以中国商飞公司为核心,联合航空工业集团,辐射全国,面向全球
一架大型民用客机中包含数百万计的零部件,虽然全世界民用飞机整机的研发和生产 高度集中,已形成寡头垄断局面,但随着国际合作的越来越广泛,民用飞机工业形成了以整机制造商(即主制造商)为核心的主系统承包商、分系统承包商和部件供应商的产业供应链。其结构特点是:整机制造企业集中度高,为寡头或多头垄断;直接为整机配套的机身、机翼、起落架等大结构部件供应商,以及发动机和机载系统供应商相对集中;零部件配套企业相对分散。这些特点就意味着在飞机研制时需要众多的供应商共同参与,并在交付运营期间提供相应的售后技术支持或服务保障。
目前,民机供应商已经发生了很大的变化,主要体现在以下方面:
(1)专业化的大部件供应商和系统级的集成供应商越来越多,直接为飞机主制造商提供原材料、元器件等初级供应商大幅减少;
(2)飞机主制造商直接管理的重要供应商逐渐减少,但是整个供应链在变长;
(3)大部件和机载系统供应商的实力越来越强,飞机主制造商对供应链管控力度有变弱趋势。
中国商飞公司基本按照国际通行的主制造商供应商管理模式,构建起了自己的供应链。链条上,即有通过契约,聚合起来的全球最优秀的系统、材料、标准件供应商;又有立足国内,联合航空工业集团、航天科工集团等,通过契约、股权、行政管理等方式建立的有中国商飞公司特色的国内供应链。
同时,在新的策略下,中国商飞公司更加注重在国内的供应商布局和供应链构建,除了机体结构一如既往选择国内供应商,在系统供应商选择上,试图将更多的分包留在国内。这种考量,一方面是除于成本和管控便利的要求,一方面也是对当前中国内配套企业能力的信任,第三方面,还考虑到了国际政治因素的影响。
无论是新舟 60 项目,ARJ21 项目,在供应链的构建上,基本上都按照机体国内采购、系统国外采购,材料国外采购,标准件国外采购的模式开展。而在 C919 项目上,中国商飞公司对其的供应链构建的策略进行了升级,在坚持“主制造商-供应商”模式的基础上,提出了“以中国商飞公司为核心,联合航空工业集团,辐射全国,面向全球”的供应链构建理念,通过不断整合供应商资源,催化聚合供应商合力,努力建立全球供应商网络。
中国商飞公司将其装机产品供应商分为三个类别,分别是:
I类供应商:提供发动机、重要结构件、机载设备与重要机载系统件的供应商。
II类供应商:提供一般的零组件、结构定制件、锻铸件、橡胶件、扭矩螺栓、电子仪器等的供应商。
III类供应商:提供原材料(如金属薄板、厚板、棒材、型材、带材、管材、线材、胶粘剂、漆剂等)、工艺材料、标准件、接头、电子元器件(本身不具备独立实现某种功能的,如插头、插座、开关尾附件、导线等)等的供应商。
根据中国商飞官网披露,截至2022年8月,中国商飞共有I类供应商39家,II类供应商25家,III类供应商57家。
目前,中国商飞供应商以国外企业及军工央企下属单位为主,其中航空工业集团下属单位是中国飞公司供货商的核心力量,在一类、二类、三类及协作单位之中分别有16家、3家、1家和1家。其中,各大主机厂(西飞、沈飞、成飞、洪都、哈飞、昌飞)承担着C919大型客机雷达罩、机头、机身、机翼、垂尾等绝大部分机体结构件的研制工作,占大型客机机体研制95%以上的工作份额。
航天科工集团I类供应商2家,主要供应复材;III类供应商2家,主要供应紧固件。中电科集团I类供应商1家,主要供应航电系统。中国航发集团II类供应商1家,主要供应航空材料。航天科技集团III类供应商1家,主要供应钛合金紧固件。这些国内供应商又有各自的产业链进行供应,进而带动整个产业的发展。
图39 中国商飞供应商目录
资料来源:中国商飞官网,中航证券研究所
为了促进大飞机产业国产化发展,保证供应链安全,以C919项目为契机,带动了一批合资企业的设立,通过联合开发等形式,以市场换技术、逐步掌握核心能力。
图40 C919项目带动的合资企业
资料来源:中国知网,中航证券研究所
(四)民机需求分析及市场空间预测
1、特色国情支持大飞机发展
① 政府扶持与政策支持
集中力量办大事,大飞机产业获得国家强大的经济和政策支持,是其他竞争对手无法比拟的优势。航空制造业产业链复杂、产品研发周期长、资金密集,需要获得政府的全方位支持:产业补贴、税收优惠;政府采购,利用行政权力干预销售,保护本国市场支持其市场发育;低息贷款、提供出口信贷等金融扶持政策等。
② 后期维护成本较低,提升本土航空公司盈利水平
大飞机关键技术不断本土化,随着国产发动机以及其他关键零部件相关技术的突破,国产大飞机的价格优势将逐步凸显;国产大飞机可降低本土航空公司运营以及后期维护成本,有效提升其运营效率和盈利水平。长期来看,较低的后期维护成本,对本土航空公司具有较大吸引力。
③ 人均GDP与人均乘机次数逐步提升,城镇化率创新高推升民航市场需求
人均乘机次数反映了居民航空旅行的频繁程度。过去10年,国内人均GDP持续增长,2021年中国人均GDP为80,976元,比上年增长11.8%,人均乘机次数则从2011年的0.22次增加至2019年的0.47次。2020年,中国经济受到全球新冠疫情的影响,人均乘机次数十年来首次下降至0.30次,2021年恢复至0.31次。
图41 中国人均GDP增长与年人均乘机次数发展(2011-2021)
2011-2019年,中国各类交通运输方式运输旅客公里数不断增长,运输业持续高速增长。2020年,受疫情影响三类运输方式(航空、铁路、公路)旅客周转量均有所下滑,幅度达40%-50%。2021年,全国交通运输三类运输方式旅客周转量较2020年分别增长3.5%、15.7%和-21.8%,分别恢复至疫情前的56%、65%和42%。从主要交通运输方式来看,航空旅客周转量占比逐年增长,2021年占比为33.1%。
图42 中国国内主要交通运输方式旅客周转量对比(2011-2021)
资料来源:COMAC,CAAC,中国国家统计局,中航证券研究所整理
2021年末,中国国内总人口为14.12亿人,比2011年末增加6,344万人。城镇常住人口9.1425亿人,常住人口城镇化率为64.72%,预计“十四五”末城镇化率将达到65%。城镇化率的不断提升带动当地经济发展,推动城市航空基础设施建设加快,促进航空出行乘客数量增加,进而刺激航空市场需求增长。
图43 中国城镇化发展(2001-2021年)
资料来源:COMAC,中国国家统计局,中航证券研究所整理
2、中国将成为全球最大的单一航空市场
2022年11月8日,在第十四届中国国际航空航天博览会上,中国商飞公司发布《中国商飞公司市场预测年报(2022-2041)》(简称“年报”),对未来20年全球和中国的商用飞机市场作出分析预测。该报告是中国商飞基于对航空运输相关影响因素分析,应用全球经济、运量、机队等数据进行预测建模,通过航空市场供需分析,以及后疫情时代和长期发展趋势的判断,对全球和各地区未来20年航空需求增长和机队变化作出的预测。
根据年报预计,未来20年全球旅客周转量(RPKs)将以每年3.9%的速度增长,在2041年达到19.9万亿客公里。基于全球经济到2041年保持年均约2.6%的增长速度,2041年全球客机机队规模将达到47531架,将有超过42428架新机交付,用于替代和支持机队的发展。
年报指出,未来,随着中国经济稳步上升,中国民航业将步入发展质量提升期和格局拓展期,开启多领域民航强国建设新征程。根据中国GDP年均增长速度预测,中国的旅客周转量年均增长率为5.6%,机队年均增长率为5.1%。未来二十年,中国航空运输市场将接收喷气客机9284架,其中支线客机958架,单通道客机6288架,双通道客机2038架。到2041年,中国的机队规模将达到10007架,占全球客机机队21.1%。中国航空市场将成为全球最大的单一航空市场。
图44 全球各地区客机机队预测(架份)
资料来源:COMAC,Cirium,中航证券研究所整理
备注*中国包含香港、澳门特别行政区和台湾地区;** 亚太不含中国
3、市场需求量最大的依旧是单通道喷气客机
未来二十年,市场需求量最大的依旧是单通道喷气客机。预计到预测期末,现役机队中约75%的单通道喷气客机将被燃油效率更高的全新单通道喷气客机替换。新兴市场干线航空运量的增长以及全球低成本模式的发展是单通道喷气客机增长的重要推动力。
2022—2041年,预计全球将有30367架单通道喷气客机交付运营,其中67.8%为中型单通道喷气客机。单通道喷气客机机队的年均增长率为4.3%,可供座位数的年均增长率为4.6%,平均座位数将从165座增至175座。
2022—2041年,中国商飞等新兴单通道喷气客机制造商所生产的新一代客机将陆续投入市场,在提高全球单通道喷气客机的供给能力的同时,也将丰富产品的多样性。亚太地区(含中国)将是单通道喷气客机的最大市场,占到全球新机交付量的41.8%,中国在其中占20.7%。
图45 2022-2041年全球各类型客机交付量及价值比例
资料来源:COMAC,中航证券研究所
图46 2022-2041年全球各类型客机价值预测
资料来源:COMAC,中航证券研究所
4、C919首架交付,国产民机进入产业化和规模化阶段
根据中国商飞官网,C919已经拥有了累计28家客户815架订单。同时,根据中国东航5月披露公告, C919单价为6.53亿元人民币/架。
飞机制造过程非常复杂,交付速度受到全产业供应链的制约,同时也在持续的改进和调整,我们认为至2025年之前,C919的生产能力将逐步爬升,预计2022年—2025年将交付41—68架C919,对应价值量约为267.73—444.04亿元。进入十五五,C919有望进入提速交付的阶段,我们假设每年产能为50—70架,十五五期间合计交付250—350架,则对应市场空间约为1632.5亿元—2285.5亿元。
预计2030—2040年,随着全产业链的逐步成熟,飞机运营、配套维修能力的完善,市占率逐步提升,国产大飞机也有望迎来的黄金时期。
图47 C919市场预测(2022—2030年)
资料来源:中航证券研究所
(五)民机投资方向
1、直接受益的机体结构制造企业
在当前的国产民机研制过程中,航空工业集团主要参与机械制造环节,如C919的雷达罩、机头、机身、机翼、垂尾等机体结构件的研制工作,占大型客机机体90%以上。
图48 C919机体零部件主要体系内供应商
资料来源:公司官网,公开信息,中航证券研究所
一方面我们可以关注航空工业集团下属配套企业等;另一方面,随着小核心、大协作的推进,越来越多的民营企业通过与前述企业配套,间接参与至民机机体结构制造中。
图49 C919机体零部件主要民营企业供货商
资料来源:Wind,公开信息,中航证券研究所分析
2、国产化提升空间较大的领域:材料、航电等
长期看,研制和发展大飞机,可以带动新材料、发动机、电子信息、自动控制、计算机等领域关键技术的群体突破,拉动众多高技术产业发展,推动我国整个工业体系技术创新,加快产业转型升级。我们认为,长期的投资机会在于国产化提升空间较大的领域,如航电系统、机电系统、动力系统等,通过吸收转化国外先进技术及自主研发,伴随着国产大飞机产业的成长和壮大,在这些领域国内会诞生一批具有国际先进水平的优秀公司。
图50 C919机电及航电系统国内核心供应商
资料来源:wind,公开信息,中航证券研究所分析
此外,一代飞机、一代材料;大型客机材料研制是大型飞机重大专项的重要组成部分。通过开展大型客机材料研制,按照民用飞机适航要求建立民机材料研制和应用程序,逐步形成民机材料的研制及应用体系,走出一条国产材料应用于民机的道路,对大型客 机关键材料立足国内、面向国际、实现自主保障并带动国内材料产业发展及升级换代具有重要意义。
图51 C919核心材料供应商
资料来源:wind,公开信息,中航证券研究所分析
3、具有零部件技术优势的民营企业
C919当前的供应商集中在外企和国企,民营企业较少,参与形式也主要以同外资合作为主,例如,杭州西子航空承接C919应急发电机舱门(RAT门)和辅助动力装置门(APU门)的研制工作;江苏彤明公司与美国捷科合资承接C919照明系统研制;博云新材同霍尼韦尔成立合资公司为C919提供刹车系统等。不过,随着国产化率的逐步提升,必将培育出一批具有技术优势的优秀民企,助力我国高端制造业整体发展。
七、信创与自主可控之基
美对中国出台多项科技制裁措施,信创主线表现突出。在美国商务部宣布对华芯片实施新的出口管制以及“芯片与科学法案”落地等背景下,整个10月份,中国软件(+68.58%)、卫士通(+32.07%)及中国长城(+30.56%)等多个信创产业相关上市公司领涨,也凸显出市场对以信创为代表的自主可控和安全可靠概念保持了高度关注。作为中长期投资主线,自主可控的逻辑虽短期难以完全兑现至业绩,但国内广阔的市场使其存在消化高估值的可能。我们认为,军工整个行业具有天然的自主可控“属性”,军工电子及信息化等自主可控的细分重点领域均具有长期关注价值,涵盖领域包括芯片、操作系统、中间件、数据库、服务器、网络安全等。
“数字化”是当今社会最先进和最具穿透力的生产力,近十年可谓是在气势磅礴的发展。十四五时期,中国的高质量发展,就需要建立在数字产业化和产业数字化基础上,通过推动数字服务、数字贸易集群化发展,推动智慧城市建设,最终提高中国城市整体运行效率和经济活力。但多年来,国际巨头几乎垄断了中国的数字化基础设施基础软硬件,集聚了大量信息系统风险。随着全球IT生态格局的演变,迫使中国必须要建立基于安全的 IT 底层架构和标准,形成全新的开放生态,以保障中国经济数字化转型平稳健康发展。
华为、中兴事件倒逼我国科技自立势在必行,中美贸易争端的本质是科技领域的制衡与斗争。2018年以来,受“华为、中兴事件”影响,我国科技尤其是上游核心技术受制于人的现状对我国经济发展都提出了严峻考验。在全球产业从工业经济向数字经济升级的关键时期,中国明确了“数字中国”建设战略,抢占数字经济产业链制高点。
美国技术制裁多家中国科技公司,中国IT产业受阻。中美摩擦以来,美国商务部“实体清单”中中国企业及机构的数量迅速增加。2018年以来,美国共进行过17次“制裁清单”的发布,涉及的企业及单位共489家之多,大多属于十大军工集团相关单位、民营军工企业、或者我国高新技术企业,主要涉及导弹、雷达、集成电路、通信、计算机、核工业等领域。从被制裁企业所属领域来看,在489家被制裁的中国军工、高科技企业中与信创产业高度相关的领域包括电子、信息通讯、人工智能及云计算,占比分别为18%,16%,9%和6%。
图52 美国制裁清单涉及多家军工、科技企业
资源来源:美国商务部网站,中航证券研究所整理
图53 制裁清单涉及主要为高新技术行业
资料来源:美国商务部网站,中航证券研究所整理
普京签署总统令,俄罗斯基础设施部门2025年开始完全禁止使用外国软件。俄罗斯当地2022年2月24日,俄罗斯在乌克兰发起“特别军事行动”,俄乌冲突爆发。面对北约制裁,俄罗斯总统普京当地时间3月30日签署保障技术独立性的总统令,要求从31日起禁止在国家采购中未经相关部门许可为重要国家基础设施部门购买外国软件。从2025年开始,国家重要基础设施部门将完全禁止使用外国软件。
美国持续制裁中国企业和俄罗斯完全禁止使用外国软件事件也倒逼我国自主可控、国产替代提速。
图54 俄乌冲突事件事件线
资料来源:互联网新闻网站,中航证券研究所整理
中国高度重视自主可控与信息安全的发展。2010年来多次出台信息安全相关政策法规,同时将信息安全部署为国家重要战略。发展国产自主可控,实现产业链上核心技术及产品的自研自造,可以有效避免来自国际其他政治力量的恶意监控,从而进一步保障国家安全。
图55 国家自主可控及信息安全政策
资料来源:中国工控网、中航证券研究所
信创与自主可控之基。信创产业推进的背景在于,过去中国IT底层标准、架构、产品、生态大多数都由国外IT商业公司来制定,由此存在诸多的底层技术、信息安全、数据保存方式被限制的风险。
全球IT生态格局将由过去的“一极”向未来的“两级”演变,中国要逐步建立基于自己的IT底层架构和标准,形成自有开放生态。基于自有IT底层架构和标准建立起来的IT产业生态便是信创产业的主要内涵。
信创产业经历三大发展阶段,2020年是信创全面推广的元年。
第一阶段:国家发布安全可控体系,从基础硬件-基础软件-应用软件3个层级实现对国外产品的替代。
第二阶段:实施路径从党政军到8大行业到市场全行业进行推广。
第三阶段:具备规模化生产和推广的能力。
图56 我国信创产业推进情况
资料来源:艾媒咨询,中航证券研究所
信创产业链体系庞大,涉及细分门类多。信创产业链具体分为基础硬件、基础软件、整机制造、网络安全、集成商、行业应用六大类。基础硬件包括:GPU、CPU、存储器;基础软件包括:操作系统、数据库、中间件;整机制造包括:PC、服务器;网络安全包括:硬件、软件;行业应用涉及党政军、金融、电信、能源、制造、交通、教育、医疗等行业。
图57 信创产业链及相关公司
资料来源:中航证券研究所整理
全球计算机产业以Wintel(即Windows-Intel联盟)为代表的海外IT巨头凭借先发优势和长期积累,依靠英特尔的摩尔定律和微软Windows系统的升级换代形成技术兼容壁垒,垄断桌面端长达20多年,一度占全世界电脑份额的90%以上,通过共同辖制下游PC生产而不断获取巨额利润。随着全球IT技术向多元异构计算、开源趋势发展,原本Wintel联盟垄断逐步被打破,未来IT世界有望形成多种IT标准和生态并存的产业格局。
中国信创产业链由国家队和民营企业共同主导。从2018-2019年以CEC/CETC/航天科工集团下属的国家队为主,到2020年后新增华为鲲鹏产业链。
图58 新增华为信创产业链
资料来源:中航证券研究所整理
根据IDC初步测算,到2023年,全球计算产业市场空间1.14万亿美元。中国计算产业市场空间1043亿美元,即7300亿元,接近全球的10%,是全球计算产业发展的主要推动力和增长引擎。
图59 2023年全球及中国主要信创市场规模测算(亿美元)
资料来源:IDC,中航证券研究所
四、 建议重点关注七个方向
军机:正式迈入“20时代”,行业需求明确,业绩拐点向上
随着歼-20、运-20、直-20等“20机型”的加速列装,我国航空装备正式迈入了“20时代”。空军正在按照“空天一体、攻防兼备”的战略要求,加快实现国土防空型向攻防兼备型转变;海军对舰载机型的需求快速提升;陆军加速迈进立体化作战时代,军机带动陆军“飞起来”。军机发展迎来历史最好时代,需求明确且配套日趋成熟,行业业绩拐点向上。
导弹:高消耗,高增长
在“成熟型号装备的消耗性补充”以及“新型号装备的定型量产”两方面需求带动下,国内导弹整机制造领域“十四五”市场增速有望保持在40%以上,产业链中上游上市公司有望维持高增速,产能高点则位于“十四五”中后期。建议重点关注在“量”或“价”方面具有优势、进入批产阶段的导弹型号配套相关企业。
航空发动机:新产品交付提速,下游需求增速迎来拐点
经过七十多年的发展,我国已具备自主研制生产当今几乎所有种类航空动力,包括先进航空发动机的能力。2021年,多款国产战鹰接连换装“中国心”,包括在第十三届中国航展中,换装国产发动机的歼-20首次公开亮相,并进行了飞行表演;首批歼-10C、国产大型军用运输机运-20换装国产发动机等。多款战机陆续更换国产发动机,一方面体现了我国航空发动机的技术取得了长足的进步,另一方面,表明我国航空发动机正式进入国产替代进程,将极大的打开市场空间。
北斗:日趋成熟,应用加速
2020年7月30日,北斗三号全球卫星导航系统建成暨开通仪式在北京举行,标志着工程“三步走”发展战略取得决战决胜,我国成为世界上第三个独立拥有全球卫星导航系统的国家。参考北斗应用产业“十三五”时期的增速,我们判断“十四五”北斗应用产业市场复合增速有望超过25%,在新兴北斗应用服务市场方面,建议积极关注在“高精度北斗导航+”及“+高精度北斗导航”融合产业布局的企业,特别是“十四五”有望实现高速发展的高精度北斗导航下游运营领域。
卫星互联网:新领域,大空间
卫星互联网是以卫星为接入手段的互联网宽带服务模式,其本质是卫星通信领域的一个重要衍生应用。2020年4月,卫星互联网被国家发改委划定为“新基建”信息基础设施之一,2021年4月,中国卫星网络集团有限公司成立,其或将是统筹、规划及运营我国低轨卫星互联网的“国家队”,对我国卫星互联网产业的发展,特别是低轨卫星互联网领域的发展,起到带头引领的作用。而我国低轨卫星互联网星座部署较国外存在一定滞后,亟需加速建设低轨卫星互联网空间基础设施以占据频率及轨道,而高轨卫星互联网在航空互联网及海洋互联网领域的应用也有望得到拓展。整体来看,我国卫星互联网产业整体尚属于发展早期阶段,但作为一片有待拓展的“蓝海”,蕴含着较大的市场空间。
军工电子:装备信息化、智能化、国产化三因素叠加,高景气度下积极扩产
军工电子产业主要承担武器装备的配套作用,产业链集中于军工产业链中上游环节,中游环节通信设备、雷达、红外设备,是军工电子整机的重要子系统;上游环节分为电子元器件、集成电路、PCB、嵌入式计算机模块、微波器件、连接器等,是信息化装备发展的基石。“十四五”期间,军工电子行业将在武器装备中信息化水平提升、信息化武器装备批量列装以及国产化替代提速三大“加速度”驱动下,迎来高速增长的黄金时期。
军工材料:行业基石,快速扩产
“一代武器,一代材料”,材料在国防工业中占据着举足轻重的作用,是高端武器装备发展的先决要素。在“十四五”装备快速放量的环境下,军工材料作为基础也迎来了“黄金时代”。钛合金、高温合金、碳纤维“十四五”期间市场需求有望维持稳定高速增长,市场空间逐渐打开。我们预计高端钛合金、碳纤维、高温合金三种材料“十四五”期间市场需求的复合增速分别为20%、25%以及16%,假设三者价格分别为35万元/吨、15万元/吨以及30万元/吨来估算,到2025年三种材料市场规模将分别突破100亿元、200亿元以及300亿元。
八、 建议关注的细分领域及个股
军机等航空装备产业链:
战斗机、运输机、直升机、无人机、发动机产业链相关标的,航发动力、航发控制(发动机),航天彩虹、航天电子(无人机),光威复材、中简科技(碳纤维复合材料),抚顺特钢、钢研高纳(高温合金),西部超导、宝钛股份(钛合金),爱乐达(航空制造)等。
航天装备(弹、星、链等)产业链:
航天电器(连接器),天奥电子、海格通信、华测导航、振芯科技(北斗),理工导航、北方导航(导航控制和弹药信息化),雷电微力(弹载雷达制导微系统),盟升电子(卫星导航通信),航天宏图、中科星图(卫星遥感)、中国卫通(高轨卫星互联网)。
信息化+自主可控:
紫光国微、复旦微电(军工芯片),富吉瑞、大立科技(红外制导),振华科技、火炬电子、鸿远电子、宏达电子(高端电容),智明达(嵌入式计算机),中国长城、中国软件(信创)。
另外,2022年首架C919已经交付,或将掀起民机领域的投资热情。
九、 风险提示
① 疫情发展仍不确定,导致国内宏观经济承压,军费投入力度降低;
② 国企改革进度不及预期,院所改制、混改、资产证券化等是系统性工作,很难一蹴而就;
③ 军品研发投入大、周期长、风险高,型号进展可能不及预期;
④ 随着军品定价机制的改革,以及订单放量,部分军品降价后相关企业业绩受损;
⑤ 行业高度景气,但如若短时间内涨幅过大,可能在某段时间会出现业绩和估值不匹配。
本文数据来源如无特别说明均来自wind资讯
投资有风险 入市需谨慎
中航证券研究所由五次获得新财富机械(军工)第一的明星分析师邹润芳领衔,董忠云博士担任首席经济学家,着力打造总量研究引领,以军工、硬科技为代表的战略新兴产业链投研体系,同时重点覆盖部分大消费领域。
研究所拥有全市场规模最大的军工团队,依托航空工业集团央企股东优势,深耕军工行业各细分领域,同时涉猎宏观策略、先进制造、科技电子、新能源、新材料、医药生物、农林牧渔、非银、社服等多个研究方向。目前的主要业务包含:投研服务(可全面服务一、二级市场机构投资者)、主题指数构建及相关产品研发、协助投行类项目承揽及合作等。
张超(证券执业证书号:S0640519070001),中航证券军工行业首席分析师,毕业于清华大学精仪系,空军装备部门服役八年,有一线飞行部队航空保障经验,后在空装某部从事总体论证工作,熟悉飞机、雷达、导弹、卫星等空、天、海相关领域,熟悉武器装备科研生产体系及国内外军工产业和政策变化;2016-2018年新财富第一团队核心成员,2016-2018年水晶球第一团队核心成员。
zhangchao@avicsec.com
梁晨(证券执业证书号:S0640519080001),中航证券军工分析师,从事军工行业研究;北京科技大学材料硕士;熟悉航空制造、材料加工等领域,熟悉军工企业科研及生产体系。
liangc@avicsec.com
证券研究报告名称:《军工行业周报:全球军费持续扩张,行业估值再回1%分位》
对外发布时间:2022年12月11日
航空报国
航空强国
○

