报告摘要
一、航空行情回顾
2023年1月,中航证券航空行业(+6.22%),军工(申万)指数(+6.62%),跑输行业0.41个百分点。
上证综指(+5.92%)深证成指(+9.14%),创业板指(+9.85%);
涨跌幅前五:通达股份(+61.44%)、光韵达 (+50.45%)、ST新研(+34.22%)、华伍股份(+29.10%)、利君股份(+29.05%);
涨跌幅后五:贵航股份(-12.23%)、炼石航空(-2.92%)、华秦科技(-2.67%)、钢研高纳(-2.01%)、光威复材(-0.08%)。
二、近期主要观点
当前,世界百年未有之大变局加速演进,新一轮科技革命和产业变革深入发展,国际力量对比深刻调整,我国发展进入战略机遇和风险挑战并存、不确定难预料因素增多的时期。作为国家战略科技力量的重要构成部分,航空产业的发展迎来了新机遇和新发展阶段。
2022年,航空产业研制生产进入产业化提速阶段,航空武器装备交付超额完成计划生产,实现“2323”均衡交付,主站装备生产周期缩短;民机产业研制取得突破性进展,C919取得型号合格证并交付全球首家客户中国东航、ARJ21累计向客户交付100架飞机等。2023年,航空产业将抓住历史发展机遇期,加快航空武器装备建设,强力发展民机产业,围绕高质量发展主题,实现规模和效益的快速提升。
航空产业近期的主要关注点包括:
(一)改革深化,从量变到质变
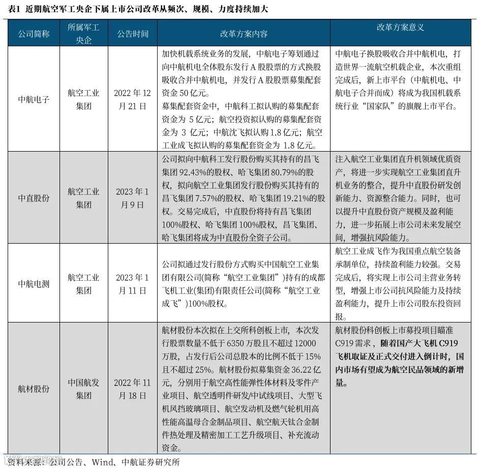
近期,航空板块改革呈现提速态势。1月,中航电测拟收购成飞集团100%股权,实现战斗机龙头企业整体上市。中直股份拟购买昌飞集团、哈飞集团100%股权,获注直升机领域优质资产。2022年底中航电子通过吸并中航机电重组方案,该方案将实现航空电子系统和机电系统的专业化整合,成为国内最具规模且具有国际竞争力的航空机载系统专业化领航龙头企业。同时,我们预计2023年航发集团下属材料专业企业航材股份上市。
航空板块的改革从频次、规模、力度都在持续加大,从量变到质变,激发产业内在活力、快速提升行业效率。军工行业的改革也是历史若干次行情启动的重要逻辑。同时,国资委在国企改革三年行动圆满收官,提出谋划新一轮深化国企改革行动方案,从政策上再次给予了较大的支持和引导。
(二)兴军强装,三维质变引领航空产业高质量发展
目前,我国航空产业正处于扩大规模和发展转型的关键时刻,规模、结构、要素均发生了一系列变化,进一步引导航空产业做大做强,与国家战略高度同步。
在规模上,我国航空装备正处于从“小批量,多品种”到“大批量”的过渡阶段,存在三个维度的规模增量。
增量一:我国虽基本追平与欧美的代际差,但仍有差距,补量需求依然存在;
增量二:航空装备规模列装和全谱系化发展,新质作战力量是未来重点发展方向;
增量三:航空装备范畴持续拓宽,军贸、民机、通航形成新增量。
从航空产业结构看,结构方面主要存在三个维度的变化。
变化一:下游航空主机厂发挥重要企业的“链长”作用,从航空产业链的“强链、补链、扩链”到“航空产业集群”的建立;
变化二:中游分系统中航电和机电系统重梳理,从“专业分工”到“专业化整合”;
变化三:上游基础配套从“小核心、大协作”到“小核心、大协作、专业化、开放型”。
从产业要素来看,技术创新推动跨越式发展,资本为产业深度赋能,改革助力高质量发展。
技术:目前航空工业也开始迈入传统制造业转型和升级的时代浪潮之中,以数字孪生、沉浸交互、脑机接口、元宇宙等为代表的应用型技术则推动航空“制”造向航空“智”造转变、突破传统人机交互界面和机制。
资本:2022年共有10家航空产业链相关公司IPO上市,持续保持较高水平。二级市场为航空产业发展提供了较多资金支持,确保研发进度及生产产能的快速生成。
改革:通过改革适应产业向大批量规模化生产的阶段转型,激发产业人才活力,提升企业管理效率。
我们认为航空装备增长的驱动力主要在于加快航空装备规模列装和全谱系化发展,新质作战力量的引入,以及军贸、民机和通航的领域拓展,同时产业链上中下游的结构变化将持续推动我国航空产业转型升级,技术、资本和改革也将为产业赋能,预计未来我国航空产业整体将保持高增长。
(三)提速扩产,民机进入产业化下半场
2022年12月,C919大型客机首架机交付首家用户东方航空公司,迈出市场运营“第一步”。截至2022年底,C919累计获得32家客户1035架订单。同时,根据中国东航披露公告,C919单价为6.53亿元人民币/架。
根据中国商飞2022年航展上发布的预测报告,未来20年,中国航空市场将成为全球最大的单一航空市场,而市场需求量正是C919瞄准的单通道喷气客机,国产大飞机的市场规模提升空间巨大。目前C919将从全面研制转入产业化阶段,进入产能爬坡阶段。我们预计,国产大飞机有望提速扩产,抢占市场份额,把握发展机遇期;我国航空产业也将规模再上新台阶。
三、投资主线及建议关注个股:
2023年1月军工板块上涨6.45%,其中,业绩贡献出现负贡献(-0.23%),而市场情绪提升带来的估值修复(+7.22%)是导致1月军工板块整体出现上涨的主要原因。同时,航空产业方面中直股份、中航重机、中航电测陆续发布资产注入公告,极大提升了板块热度。展望2月,航空板块的投资主线建议关注如下几个方面:
① 中航电测复牌,推升行业关注度。
随着中航电测的复牌及连续涨停,市场对军工行业的关注度将持续提升,对短期行情形成有力支撑。出于对3月“两会”将公告军费增速的不确定性的担忧,部分资金仍会选择观望,但我们认为,在如期实现建军一百年奋斗目标、加快把人民军队建成世界一流军队的要求之下,国防建设时不我待,当下正是要抓住窗口期,跑出加速度,推动国防和军队现代化由“量”的增值转向“质”的提升。随着疫情扰动逐步消散、经济基本面预期改善,A股市场情绪回暖,也为军工行业估值修复和扩张提供了有利的外部条件。
② 估值修复。
自去年10月以来,航空板块出现了较大幅度的回调,11月领跌。春节前仍呈现出较为明显的底部特征。春节后,市场风格再次切换,加之地缘冲突事件等消息面上的催化刺激,航空板块得到一定的修复。截至2023年1月底,航空板块PE(TTM)为51.32倍,处于2018年以来的36%分位,处于相对底部区域。
截至1月底,航空板块 2022年预告的净利润增速下限中位数为37%,增速上限为47%,较好的克服了疫情等不利影响,提振了对2022年业绩增速的信心;同时2023年是航空产业产能批量释放的一年,随着主机厂订单的落地,供需共振,行业增速有望上台阶,业绩预期有望上调,航空板块有望迎来修复行情。
③ 2023年行业增速指引。
主机厂龙头企业关联交易或民营企业订单披露,提供航空产业2023年业绩指引。主机厂公告关联交易时常作为业绩预测指标,预计关联交易的增速如果与预期出现偏差,也将影响股价表现。
④ 国企改革。
2023年1月,国资委回顾总结国企改革三年行动计划成果,提出乘势而上开展新一轮,国资委在国企改革三年行动圆满收官,提出谋划新一轮深化国企改革行动方案。近期资产注入事件频出给航空板块带来了极高的关注度;资产注入并不是一注了之,与之配套的,资产重组后企业经营和管理的提质增效带来的利润弹性也值得期待。
相关重点个股包括:
战斗机、运输机、直升机、无人机、发动机产业链相关标的,
航发动力、航发控制(航空发动机),航天彩虹、航天电子(无人机整机制造),光威复材、中简科技(碳纤维复合材料),钢研高纳、图南股份(高温合金),西部超导、宝钛股份(钛合金),爱乐达(航空制造)等。
航空月度行情表现
2023年1月,中航证券航空行业(+6.22%),军工(申万)指数(+6.62%),跑输行业0.41个百分点。
上证综指(+5.92%),深证成指(+9.14%),创业板指(+9.85%);
涨跌幅前五:通达股份(+61.44%)、光韵达 (+50.45%)、ST新研(+34.22%)、华伍股份(+29.10%)、利君股份(+29.05%);
涨跌幅后五:贵航股份(-12.23%)、炼石航空(-2.92%)、华秦科技(-2.67%)、钢研高纳(-2.01%)、光威复材(-0.08%)。
重要事件及公告
1月1日ARJ21飞机客改货设计更改项目正式获得局方批准标志着ARJ21项目系列化发展跨出更加坚实的一步意味着我国商用喷气式货机发展取得实质性突破。
1月5日,国资委召开中央企业负责人会议。会议明确,2023年中央企业“一利五率”目标为“一增一稳四提升”,“一增”即确保利润总额增速高于全国GDP增速,力争取得更好业绩;“一稳”即资产负债率总体保持稳定;“四提升”即净资产收益率、研发经费投入强度、全员劳动生产率、营业现金比率4个指标进一步提升。会议强调乘势而上组织开展新一轮国企改革深化提升行动,坚持社会主义市场经济改革方向,以更大力度打造现代新国企,着力完善中国特色国有企业现代公司治理,更好发挥中央企业核心功能。
1月7日,航发动力公告下属子公司南方公司为进一步聚焦航空发动机主业,拟逐步清理非核心业务股权投资,对其控股子公司进出口公司进行减资,本次减资后,南方公司所持进出口公司的股权比例由80.2%降至26.12%,减资完成后进出口公司将不再纳入公司合并报表范围。
1月7日,中直股份公告筹划重大资产重组的停牌进展,中直股份拟发行股份购买昌飞集团和哈飞集团100%股权。2023年1月6日,航空工业集团、中航科工分别与昌飞集团和哈飞集团签署《增资协议》,约定航空工业集团以国家通过其已投入的国拨资金对昌飞集团增资124,630,126.37元,对哈飞集团增资604,948,510.10元。
1月7日,航发动力公告下属子公司南方公司拟对其控股子公司株洲南方航空机械进出口有限公司进行减资,减资完成后南方公司所持进出口公司的股权比例由80.2%降至26.12%,减资完成后,进出口公司将不再纳入公司合并报表范围。
1月10日,爱乐达公告股票激励计划,首次授予激励对象不超过 179 人,约占公司全部职工人数18.38%,拟向激励对象授予权益总计不超过 300.00 万股,约占总股本1.02%,首次授予价格每股 13.39 元,考核年度为2023-2025年。
1月10日,中直股份公告发行股份购买资产并募集配套资金暨关联交易预案,中直股份拟向中航科工发行股份购买其持有的昌飞集团92.43%的股权、哈飞集团 80.79%的股权,拟向航空工业集团发行股份购买其持有的昌飞集团7.57%的股权、哈飞集团19.21%的股权。交易完成后,中直股份将持有昌飞集团100%股权、哈飞集团100%股权,昌飞集团、哈飞集团将成为上市公司全资子公司。同时,上市公司拟向中航科工、航空工业集团全资子公司机载公司在内的不超过 35 名符合条件的特定投资者非公开发行 A 股股票募集配套资金,中航科工拟认购的募集配套资金金额为 2 亿元,机载公司拟认购的募集配套资金金额为 1 亿元。
1月10日,航空工业党组发布《关于加强新时代航空装备质量工作的决定》,开启航空装备质量建设新征程,掀开质量兴装强军新篇章。《决定》从7个方面明确了新时代航空装备质量工作的发展目标、质量职责、措施要求和组织保障,助力新时代航空装备高质量发展,支撑世界一流军队和世界一流航空企业建设。
1月10日,上海市科委发布《2022上海科技进步报告》,来自中国商飞的数据显示,2022年12月,C919大型客机首架机交付首家用户东方航空公司,迈出市场运营“第一步”。截至2022年底,C919累计获得32家客户1035架订单。
1月11日,中航重机公告签署《合作框架意向协议》,公司为了进一步加快资源整合,促进航空产业稳链补链强链畅通循环,与南山铝业签署《合作框架意向协议》。协议约定由南山铝业设立全资子公司,并将南山铝业锻造分公司的相关资产转入其中,后续由公司收购锻造子公司 80%股权。
1月12日,中航电测公告筹划发行股份购买资产事项,本次交易的标的资产初步确定为成都飞机工业(集团)有限责任公司的 100%股权。
1月14日,航发控制公告2023年各类日常关联交易总金额进行了预计,预计总金额不超过 455,500 万元。2022年各类日常关联交易预告金额为447,000万元,实际发生金额为389,552万元。
1月14日,中航沈飞公告拟以经航空工业集团备案的沈阳飞机设计研究所扬州协同创新研究院有限公司全部权益评估结果作为定价依据,以现金方式向扬州院增资 16,000 万元。增资完成后,公司将持有扬州院34.12%股权,沈阳所持有扬州院的股权将由 100%降至 65.88%。
1月16日,中国航空发动机集团有限公司与中国机械科学研究总院集团有限公司在京签署战略合作协议,双方将在科技创新、智能制造、高端装备研制、人才培养等领域深化战略合作、推进重点项目实施。
1月17日,国资委新闻发言人彭华岗在国新办新闻发布会上表示,2023年将乘势而上组织开展新一轮的改革深化提升行动。巩固深化国企改革三年行动的成果,以提高核心竞争力和增强核心功能为重点,谋划新一轮深化国企改革的行动方案。着力完善中国特色国有企业现代公司治理,真正按市场化的机制运营。进一步深化分类改革,完善企业功能界定与分类指导,深化公益性业务分类核算分类考核。积极稳妥分层分类深化混合所有制改革,促进国企民企协同发展。
1月17日,洪都航空公告预计2023 年度日常关联交易金额为1,053,750.00万元,2022 年度实际发生金额(未经审计)为1,011,142.59万元。
1月17日,中航重机公告正在筹划非公开发行股票事项,本次非公开发行股票募集资金用途之一拟用于收购山东南山铝业股份有限公司持有的全资子公司山东宏山航空锻造有限责任公司80.00%的股权。
1月20日,中航电子公告调整 2023 年日常关联交易额度,中航电子因为实施换股吸收合并中航工业机电系统股份有限公司,新增日常关联交易。其中中航电子采购商品、采购原材料2023年原预计金额为250,000万元,调整为620,000万元;销售商品、产品2023年原预计金额为800,000万元,调整为2,150,000万元。
一、改革深化,从量变到质变
近期,航空板块改革呈现提速态势。1月,中航电测拟收购成飞集团100%股权,实现战斗机龙头企业整体上市。中直股份拟购买昌飞集团、哈飞集团100%股权,获注直升机领域优质资产。2022年底中航电子通过吸并中航机电重组方案,该方案将实现航空电子系统和机电系统的专业化整合,成为国内最具规模且具有国际竞争力的航空机载系统专业化领航龙头企业。同时,我们预计2023年航发集团下属材料专业企业航材股份上市。
航空板块的改革从频次、规模、力度都在持续加大,从量变到质变,激发产业内在活力、快速提升行业效率。军工行业的改革也是历史若干次行情启动的重要逻辑。同时,国资委在国企改革三年行动圆满收官,提出谋划新一轮深化国企改革行动方案,从政策上再次给予了较大的支持和引导。
2022年,航空工业超额完成“十四五”阶段目标任务;中国航发加快科研生产,中国商飞研制取得突破性进展,进入产业化发展下半场。在2022年需求收缩、供给冲击、预期转弱三重压力持续加大,多种超预期因素冲击的严峻形势下,航空产业保持了较好的发展态势。航空产业正面临的新局面,新机遇和新发展,深化改革、提质增效、兴军强装、高质量发展仍将是2023年产业的重心和重点。
二、兴装强军,三维之变引领航空产业高质量发展
二十大报告中提出向第二个百年奋斗目标进军,推进新型工业化,加快建设制造强国、质量强国等;推动制造业高端化、智能化、绿色化发展;巩固优势产业领先地位,在关系安全发展的领域加快补齐短板,提升战略性资源供应保障能力。作为高端制造业的代表,航空技术与产业特点决定了其在国家现代化产业体系中的关键地位。目前,我国航空产业正处于扩大规模和发展转型的关键时刻,存在规模、结构和要素三个层面的变化,从而进一步引导航空产业做大做强,与国家战略高度同步。
1、规模之变:我国航空装备正处于从“小批量,多品种”到“大批量”的过渡阶段,存在三个维度的规模增量
航空工业被形容为"现代工业之花",是一个国家技术、经济、国防实力和工业化水平的重要标志,是关系到国家综合实力的战略性产业。1951年4月17日,中央颁发《关于航空工业建设的决定》,成立了航空工业管理委员会,标志着新中国航空工业的诞生。历经七十余年的发展,以歼-20、运-20、直-20、歼-15、C919、ARJ21等一大批航空武器装备和民用飞机的成功研制为标志,我国航空装备实现“七大跨越”,即从第三代向第四代、从机械化向信息化、从陆基向海基、从中小型向大中型、从有人到无人、从填补空白到体系化发展、从跟踪发展到自主研制的跨越,我国航空产业研制实力已达到世界领先水平。
然而目前,我国航空装备还处于“小批量,多品种”的过渡阶段,个别型号开始放量,下一步将迎来批量规模化生产。我们认为,规模方面主要存在三个维度的增量:
增量① 我国虽基本追平与欧美的代际差,但差距依旧存在;
增量② 航空装备规模列装和全谱系化发展,新质作战力量是未来重点发展方向;
增量③ 航空装备的范围持续拓宽,军贸、民机、通航形成新增量。
2、结构之变:下游主导“强链补链扩链”,中游“专业化整合”,上游“专业化、开放型”
我国航空产业历经数次战略性和专业化重组,目前形成了以航空工业系(以军用飞机制造为主)、中国商飞系(民用飞机制造)、中国航发系(以发动机制造为主)、民参军企业、以及中外合资系为主的企业格局,各企业依据自身实力和技术研发格局,承接不同类型航空器产品的研发和制造。
结构方面,航空产业链包括前期设计研发、原材料供应、部件制造、整机总装制造、售后维修等环节。通常采取“整机制造商—多级供应商”的制造模式,由整机制造商,即主机厂,主导产业链的分工协作和资源分配,其他企业各凭所长进行配套和周边服务。具体而言,主要包含三个层次的产业结构:
1)上游-基础配套:材料及零部件供应商:为主承包商和子承包商提供基本的零部件、材料和设备等。
2)中游-分系统:部件和机载系统。
3)下游-主机厂:整机及发动机主承包商。
结构方面主要存在三个维度的变化:
① 下游航空主机厂发挥重要企业的“链长”作用,从航空产业链的“强链、补链、扩链”到“航空产业集群”的建立;
② 中游分系统中航电和机电系统重梳理,从“专业分工”到“专业化整合”;
③ 上游基础配套从“小核心、大协作”到“小核心、大协作、专业化、开放型”。
3、要素之变:技术创新推动跨越式发展,资本为产业深度赋能,改革助力高质量发展
在航空装备的技术水平和研发能力方面,美国一直走在最前端。从第五代战机的研发开始,与其耗费巨资投入数十年研制新型战机,通过快速引入最新技术升级电子系统和机载武器成为机型迭代的新趋势。与此同时,近年来,“元宇宙”概念受到高度关注,大量数字信息领域的新技术涌现并快速发展,人工智能、5G、大数据、量子计算、区块链、数字孪生、沉浸交互、脑机接口等正在变革传统行业。如今,航空工业也开始迈入传统制造业转型和升级的时代浪潮之中,以数字孪生、沉浸交互、脑机接口、元宇宙等为代表的应用型技术则推动航空“制”造向航空“智”造转变、突破传统人机交互界面和机制。
在资本为产业深度赋能方面,2022年共有10家航空产业链相关公司IPO上市,持续保持较高水平。从航空产业链资产上市路径来看,主要包括IPO和资本运作上市(通过上市公司并购、重组等手段将资产上市)两种,受益于科创板、北交所的设立以及注册制的推进,航空产业资产IPO上市路径更加便利,加速了航空产业资产证券化。与此同时,航空工业集团A股上市公司资产证券化率近几年不断提高,到2020年已经超过了70%,2021年达到了74.6%。
在改革助力高质量发展方面,目前我国军工产业还处于“小批量,多品种”的过渡阶段,个别型号开始放量,下一步将迎来大批量规模化生产。然而我国现有军工生产所遵循的体系和制度还停留在适用小批量生产的模式,一旦需求激增,响应会相对滞后,机制并非完善,效率并非最优,不足以支撑迅速向规模化生产转型。我们认为,军品定价机制改革和国企改革等是规模和结构变化引发的必然需求,只有通过改革才能适应产业向大批量规模化生产的阶段转型,也是航空产业高质量发展的必经之路。在此背景下,航空产业上市公司也将进一步实现高质量发展,包括提升资产完整性、优质资产注入、股权激励等。
综合以上规模、结构和要素三方面的分析,长期来看,我们认为航空装备增长的驱动力主要在于加快航空装备规模列装和全谱系化发展,新质作战力量的引入,以及军贸、民机和通航的领域拓展,同时产业链上中下游的结构变化将持续推动我国航空产业转型升级,技术、资本和改革也将为产业赋能,预计未来我国航空产业整体将保持高增长。
三、提速扩产,民机进入规模化、产业化下半场
大飞机是国之重器,是一个国家科技能力、工业水平和综合实力的集中体现。让中国的大飞机飞上蓝天,既是国家的意志,也是全国人民的意志。作为《国家中长期科学与技术发展规划纲要(2006-2020)》确定的重大专项,C919大飞机项目旨在与波音、空客并立,在民航客机市场中占据一席之地。C919大型客机是中国自行研制、具有自主知识产权的中短程商用干线喷气式飞机,于2017年5月5日成功首飞。
2022年12月,C919大型客机首架机交付首家用户东方航空公司,迈出市场运营“第一步”。截至2022年底,C919累计获得32家客户1035架订单。同时,根据中国东航5月披露公告,中国东航拟非公开发行的募集资金总额(含发行费用)不超过人民币150.00亿元用于引进38架飞机项目等,其中即包括4架C919,单价为6.53亿元人民币/架。
除了国内市场外,C919的国际市场也逐步打开。一般而言,飞机走向国际市场分为两种情况,一是作为中国登记注册的飞机飞出国门,二是作为中国研制的飞机销往国外。对于飞出国门,我国作为国际民航组织成员国,已经建立了符合国际民航公约及其附件要求的适航审定体系,中国民航局颁发的适航证,可被其他国际民航组织成员国认可。中国航空公司可以运行中国登记注册并具有中国适航证的C919飞机,飞往世界各地。
对于销往国外,按照国际惯例,出口飞机应满足进口国的适航要求。C919飞机在已获得中国民航局的适航批准基础上,可以通过双边适航来获取进口国民航局的适航批准。目前,中国已与美欧等32个国家和地区签订了双边适航协议,为国产民机走向国际市场提供了良好的双边环境。
经过多年的发展和蓄力,民用航空从产品研制到批量交付,中国商用飞机发展来到了规模化和产业化的下半场。2022年11月8日,在第十四届中国国际航空航天博览会上,中国商飞公司发布《中国商飞公司市场预测年报(2022-2041)》(简称“年报”),对未来20年全球和中国的商用飞机市场作出分析预测。该报告是中国商飞基于对航空运输相关影响因素分析,应用全球经济、运量、机队等数据进行预测建模,通过航空市场供需分析,以及后疫情时代和长期发展趋势的判断,对全球和各地区未来20年航空需求增长和机队变化作出的预测。
根据年报预计,未来20年全球旅客周转量(RPKs)将以每年3.9%的速度增长,在2041年达到19.9万亿客公里。基于全球经济到2041年保持年均约2.6%的增长速度,2041年全球客机机队规模将达到47531架,将有超过42428架新机交付,用于替代和支持机队的发展。
年报指出,未来,随着中国经济稳步上升,中国民航业将步入发展质量提升期和格局拓展期,开启多领域民航强国建设新征程。根据中国GDP年均增长速度预测,中国的旅客周转量年均增长率为5.6%,机队年均增长率为5.1%。未来二十年,中国航空运输市场将接收喷气客机9284架,其中支线客机958架,单通道客机6288架,双通道客机2038架。到2041年,中国的机队规模将达到10007架,占全球客机机队21.1%。中国航空市场将成为全球最大的单一航空市场。
飞机制造过程非常复杂,交付速度受到全产业供应链的制约,同时也在持续的改进和调整,我们认为至2025年之前,C919处于产能逐步爬升阶段。预计2030—2040年,随着全产业链的逐步成熟,飞机运营、配套维修能力的完善,市占率逐步提升,国产大飞机也有望迎来的黄金时期。
建议民机相关的投资方向包括:
1、直接受益的机体结构制造企业,在当前的国产民机研制过程中,航空工业集团主要参与机械制造环节,如C919的雷达罩、机头、机身、机翼、垂尾等机体结构件的研制工作,占大型客机机体90%以上。此外,航空工业集团也是民机机载系统研制生产的中流砥柱。一方面我们重点关注航空工业集团下属相关企业;另一方面,随着小核心、大协作的推进,越来越多的民营企业通过与前述企业配套,间接参与至机体结构制造中。
2、国产化提升空间较大的领域,如高端加工、动力系统、机载系统等,通过吸收转化国内外先进技术及自主研发,这些领域国内会诞生一批具有国际先进水平的优秀公司。此外,在大飞机的带动下,航空材料也取得了一些突破,部分复合材料、高端铝合金环节上,实现了国产替代。
3、具备零部件技术优势的民营企业,C919当前的供应商集中在外企和国企,民营企业较少,参与形式也主要以同外资合作为主,随着国产化率的逐步提升,必将培育出一批具有技术优势的优秀民企,助力我国高端制造业整体发展。
四、航空产业业绩及估值情况(截至2023年1月底)
截至2023年1月31日,共有23家公布了2022年业绩预告或快报,其中17家预增,5家预减。2022年预告的净利润增速下限中位数为37%,增速上限为47%,从公司分布来看,成飞产业链相关企业业绩表现较为亮眼,同时,部分企业因产品型号调整及大宗商品价格波动等多方面的影响,出现了大幅下滑。
军工央企下属上市企业公告关联交易时常作为业绩预测指标,预计关联交易的增速如果与预期出现偏差,也将影响股价表现。截止1月31日,航发控制、航发动力、洪都航空、中航西飞已披露2023年关联交易情况。
我们对中航证券航空行业指数标的进行PE(TTM)统计,截止1月末指数市盈率为51.32倍,处于2018年以来的36%分位。
五、近期投资主线及建议关注个股
2023年1月军工板块上涨6.45%,其中,业绩贡献出现负贡献(-0.23%),而市场情绪提升带来的估值修复(+7.22%)是导致1月军工板块整体出现上涨的主要原因。同时,航空产业方面中直股份、中航重机、中航电测陆续发布资产注入公告,极大提升了板块热度。展望2月,航空板块的投资主线建议关注如下几个方面:
① 中航电测复牌,推升行业关注度
随着中航电测的复牌及连续涨停,市场对军工行业的关注度将持续提升,对短期行情形成有力支撑。出于对3月“两会”将公告军费增速的不确定性的担忧,部分资金仍会选择观望,但我们认为,在如期实现建军一百年奋斗目标、加快把人民军队建成世界一流军队的要求之下,国防建设时不我待,当下正是要抓住窗口期,跑出加速度,推动国防和军队现代化由“量”的增值转向“质”的提升。随着疫情扰动逐步消散、经济基本面预期改善,A股市场情绪回暖,也为军工行业估值修复和扩张提供了有利的外部条件。
② 估值修复
自去年10月以来,航空板块出现了较大幅度的回调,11月领跌。春节前仍呈现出较为明显的底部特征。春节后,市场风格再次切换,加之地缘冲突事件等消息面上的催化刺激,航空板块得到一定的修复。截至2023年1月底,航空板块PE(TTM)为51.32倍,处于2018年以来的36%分位,处于相对底部区域。
截至1月底,航空板块 2022年预告的净利润增速下限中位数为37%,增速上限为47%,较好的克服了疫情等不利影响,提振了对2022年业绩增速的信心;同时2023年是航空产业产能批量释放的一年,随着主机厂订单的落地,供需共振,行业增速有望上台阶,业绩预期有望上调,航空板块有望迎来修复行情。
③ 2023年行业增速指引
主机厂龙头企业关联交易或民营企业订单披露,提供航空产业2023年业绩指引。主机厂公告关联交易时常作为业绩预测指标,预计关联交易的增速如果与预期出现偏差,也将影响股价表现。
④ 国企改革
2023年1月,国资委回顾总结国企改革三年行动计划成果,提出乘势而上开展新一轮,国资委在国企改革三年行动圆满收官,提出谋划新一轮深化国企改革行动方案。近期资产注入事件频出给航空板块带来了极高的关注度;资产注入并不是一注了之,与之配套的,资产重组后企业经营和管理的提质增效带来的利润弹性也值得期待。
相关重点个股包括:
战斗机、运输机、直升机、无人机、发动机产业链相关标的,
航发动力、航发控制(航空发动机),航天彩虹、航天电子(无人机整机制造),光威复材、中简科技(碳纤维复合材料),钢研高纳、图南股份(高温合金),西部超导、宝钛股份(钛合金),爱乐达(航空制造)等。
六、风险提示
① 国企改革进度不及预期,院所改制、混改、资产证券化等是系统性工作,很难一蹴而就;
② 军品研发投入大、周期长、风险高,型号进展可能不及预期;
③ 随着军品定价机制的改革,以及订单放量,部分军品降价后相关企业业绩受损;
④ 宏观经济波动,对民品业务造成冲击,军品采购不及预期
⑤ 军贸受国际安全局势等因素影响较大,当前国际安全局势等因素较为稳定,如果国际政治格局发生不利变化,将可能对公司的经营业绩产生不利影响。
⑥ 原材料价格波动,导致成本升高;
⑦ 军品降价对企业毛利率影响。
中航证券研究所由五次获得新财富机械(军工)第一的明星分析师邹润芳领衔,董忠云博士担任首席经济学家,着力打造总量研究引领,以军工、硬科技为代表的战略新兴产业链投研体系,同时重点覆盖部分大消费领域。
研究所拥有全市场最大的军工团队,依托航空工业集团央企股东优势,深耕军工行业各细分领域,同时涉猎宏观策略、先进制造、科技电子、新能源、新材料、医药生物、农林牧渔、非银、社服等多个研究方向。目前的主要业务包含:投研服务(可全面服务一、二级市场机构投资者)、主题指数构建及相关产品研发、协助投行类项目承揽及合作等。
张超(证券执业证书号:S0640519070001),中航证券军工行业首席分析师,毕业于清华大学精仪系,空军装备部门服役八年,有一线飞行部队航空保障经验,后在空装某部从事总体论证工作,熟悉飞机、雷达、导弹、卫星等空、天、海相关领域,熟悉武器装备科研生产体系及国内外军工产业和政策变化;2016-2018年新财富第一团队核心成员,2016-2018年水晶球第一团队核心成员。
zhangchao@avicsec.com
方晓明(证券执业证书号:S0640120120034),中航证券研究所军工行业分析师,清华大学工程力学与航天航空专业学士、经济学专业双学士,航天航空学院飞行器设计专业硕士;具备两年军工行业股权投资经验,关注航空航天领域。
fangxm@avicsec.com
证券研究报告名称:《航空产业月报 | 改革深化,底部回升》
对外发布时间:2023年02月08日
航空报国
航空强国
○

