文 张超
近一周行情
国防军工(申万)指数(-0.38%),行业(申万)排名(26/31);
上证综指(+0.52%),深证成指(+1.30%),创业板指(+1.90%);
涨幅前五: 豪能股份(+20.94%)、王子新材(+11.34%)、特发信息(+10.64%)、神宇股份(+10.18%)、江苏神通(+8.62%);跌幅前五:纵横股份(-16.89%)、观典防务(-16.17%)、安达维尔(-11.23%)、广联航空(-10.57%)、晟楠科技(-9.45%)。
重要事件及公告
4月26日,中国国际航空股份有限公司发布公告,宣布与中国商飞在当天签订协议,购买100架C919飞机,这批飞机计划在2024年至2031年分批交付。
4月28日,我国自主研制的130吨泵后摆液氧煤油火箭发动机四机并联点火试验成功,发动机总推力超500吨,为新型火箭首飞奠定基础。
4月29日,中国船舶集团有限公司与卡塔尔能源在京举行18艘全球最大27.1万立方米超大型液化天然气(LNG)运输船项目签约仪式。
4月29日,中国南方航空股份宣布,于当日与中国商飞订立协议,拟购买100架C919系列飞机。
4月30日,神舟十七号载人飞船返回舱在东风着陆场成功着陆,现场医监医保人员确认航天员汤洪波、唐胜杰、江新林身体状态良好,神舟十七号载人飞行任务取得圆满成功。
4月30日,广哈通信公告,公司终止通过支付现金方式收购广东暨通信息发展有限公司60%股权。
4月30日,日发精机公告,子公司Airwork公司拟出售14架飞机机身及24台飞机发动机资产,上述拟出售资产合计估值为33,263.03万元人民币。
4月30日,能科科技公告,公司于2024年4月29日收到公司控股子公司上海能传电气有限公司与某股份有限公司签订的“变频器销售合同”,合同总金额人民币18,626万元(含税)。
4月30日,上海瀚讯公告,公司于2024年4月26日召开第三届董事会第十次会议,审议通过了《关于提请股东大会授权董事会以简易程序向特定对象发行股票的议案》,,董事会同意提请股东大会授权董事会以简易程序向特定对象发行股票,募集资金总额不超过人民币3亿元且不超过最近一年末净资产的20%。
4月30日,中国海警依法对菲律宾侵闯黄岩岛邻近海域的4410海警船、3004公务船实施驱离。
5月1日,我国完全自主设计建造的首艘弹射型航空母舰,也是我国第三艘航空母舰的福建舰出海开展首次航行试验。
5月1日,纳睿雷达公告,公司近期在广东粤财金融租赁股份有限公司天气雷达设备采购项目中被推荐为第一中标候选人,中标金额为23,826.00万元人民币。
5月3日,嫦娥六号探测器由长征五号遥八运载火箭在中国文昌航天发射场成功发射,准确进入地月转移轨道,发射任务取得圆满成功。
投资建议
报告摘要
一、核心观点
1、2024Q1军工持仓持续下降
2024Q1公募基金持仓规模大幅下降,在全行业排名也有所下滑。截至2024Q1,公募基金军工持仓规模(重仓)为874.87亿元(环比下降22.18%),位列11/31,较2023Q4下降五位;军工持仓比例为3.46%(环比下降0.95pcts),配置比例基本与行业标配持平。其中,主动型基金持仓比例为2.68%(环比下降0.81pcts),较近年高点2022年 5.39%减半,被动型基金持仓比例为0.78%(环比下降0.14pcts)。
外资持仓分析:外资军工持仓规模提升,持仓占比1.95%。截至2024Q1,军工行业外资持仓规模为263.10亿元(相比2023Q4增加0.12%),持仓占比1.95%(相比2023Q4增加0.21pcts)。2024Q1公募基金和外资持仓前十中,共同持有振华科技、中国船舶、中航沈飞。
2、军工行业上市公司2023年年报、2024年一季报披露完毕
23年年报披露完毕,基本情况如下(详细数据见正文):
① 对军工上市公司进行统计,收入同比增速中位数(3.05%,-7.72pcts)与归母净利润同比增速中位数(-6.90%,-12.80pcts),呈现显著放缓;
② 为了更准确统计及反映行业情况,我们对军工核心股进行统计,2023年收入同比增速中位数由2022 年的18.88%下降至2.97%、归母净利润增速中位数由10.19下降至-6.54;军工企业“十四五”成绩单已然过半,增速放缓,是军工板块“弱现实”的体现,但军工行业需求真实且急迫这一不争的事实并未改变,当前的需求更大可能是递延到了“十四五”的后半程;
③ 预收款项与合同负债出现负增长(-10.45%),显示短期需求不足。
④ 存货增速(+6.03%)和应收账款及票据增速(+14.23%)明显高于收入增速(+2.97%),行业两金压力增大
同时,我们针对各细分领域军工上市公司进行了财务数据分析,得到几个重要表现:
① 行业分化进一步加剧。与2022年军工行业各领域的“普涨”不同的是,2023年军工行业各领域的营收、盈利能力出现进一步分化。我们认为,这是行业发展成熟的必然表现
② 受益景气大周期影响,船舶领域逆势增长。在2023年军工行业迎来“小周期”时,船舶行业受益民船景气大周期影响,营业收入、盈利水平持续好转,成为唯一营收、归母净利润增速逆势增长的军工子领域。
③ 在军工行业“小周期”下行中主机厂盈利能力保持稳定,船舶领域下游企业的毛利率(10.57%,+2.78pcts)、净利率(2.35%,+0.88pcts),航空领域下游毛利率(10.95%,+0.65pcts)均出现逆势上升。这是可喜的现象,利润率的弹性是主机厂业绩弹性的重要保障。
同时,2024年一季度军工上市公司的财务数据基本维持了2023年的表现,即:
① 2024年一季度军工企业收入放缓,归母净利润出现负增长。对核心军工股进行统计,2024年Q1收入同比增速中位数由2023年Q1的11.46%下降至2.76%、净利润增速中位数由6.38%下降至-2.34%;
② 行业收入放缓、归母净利润负增长、利润率进一步下降,以上现象均显示2024年Q1军工行业在军品价格、增值税、订单等方面的现实问题影响下尚未走出行业“小周期”。
③ 军工央企在归母净利润增长稳定性上优于民参军企业。军工央企2024年Q1收入增速中位数(-5.31%)虽低于民参军企业(+29.02%)且出现负增长,但归母净利润增速(+3.50%)较民参军企业(-6.54%)相比更为稳定。
3、2024年4月军工行情驱动因素拆解:年报季、杀估值
2024年4月,军工板块下跌2.00%,在24年2月、3月连续迎来拉估值后,伴随2023年年报业绩披露完成,4月军工行业估值增速贡献(-5.06%)、业绩增速贡献(3.23%),行业出现杀估值情况。此前军工行业受“弱现实,更弱预期”的影响,自2023年7月以来经历了杀估值的过程。截至2024年4月30日,国防军工(申万)指数PE为47.05倍,处于2014年来的2.11%分位。
在军工行业超跌后,伴随低空经济的国家需求、政策法规、供应链产业链、技术积淀共振,新主题、大主题的投资机会显现,军工行业成为了主要受益者之一。但在反弹期间主机厂、白马股等等权重个股相对落后不少,说明市场对于军工行业需求变化尚需逐步确认。但是从军工央企上市公司披露的关联采购以及关联销售数据、各上市公司的积极增持回购以及披露的重要合同来看,2024年,军工企业对其相关领域下游需求信心仍然充足。
4、低空经济持续火热
对于低空经济赛道,我们有如下核心观点:
(1)低空经济是新主题、新动能、大赛道
低空经济的核心在于将新开放的空域,转化为经济资源,为各个产业赋能,形成“低空域全产品+基础设施相关产业+行业衍生服务”的产业布局。根据赛迪研究院统计,2023年,我国低空经济市场规模达到5059.5亿元,预计到2026年,市场规模有望突破万亿元,达到10644.6亿元。
(2)我国低空经济有政策、有基础、有能力
我国低空经济有政策、有基础、有能力,从想象到现实,未来已来。在经历了十几年的积累后,国家需求、政策法规、供应链产业链、技术积淀等方面都已经具备了同频共振快速发展的条件。
有政策:顶层发声,自上而下支持力度不断超预期。由工业和信息化部、科学技术部、财政部、中国民用航空局等四部门联合印发《通用航空装备创新应用实施方案(2024-2030年)》,发布通用航空产业未来发展纲领性文件,同时国家发改委提出积极推动低空经济发展,顶层的重点关注让低空经济产业发展具备了充足的动能。
有基础:截至2023年底,全国已建成并登记通用机场449个、飞行服务站32个。民航局发布数据显示,截至2023年底,国内现有实名登记的无人驾驶航空器126.7万架,同比2022年增加32.2%,持无人机操控员执照19.4万人。2023年民用无人驾驶航空器累计飞行2311万小时,同比增幅11.8%。根据上海经信委数据,截至2024年3月底全国共有低空经济相关企业6.9万家,其中仅2024年1-3月就新增相关企业1600余家。
有能力:我国低空飞行器呈现蓬勃发展态势,信息通信、北斗导航、电池、电机等技术持续迭代,以eVTOL为代表的新型飞机涌现,电动化、绿色化、无人化为低空经济低成本、可持续应用为商业模式落地打下了一定的基础。
(3)低空飞行器制造及基础设施先行发力,因地制宜拓展场景
低空经济可以把经济社会、生产生活等联系在一起。通过信息化、数字化管理技术赋能,将实现以智慧空中出行为代表的综合立体交通和低空融合飞行。
目前,我国低空经济仍处于产业快速发展的早期,在飞行器制造、基础设施上将有望先行迎来高速发展;同时,随着空域有序开放、更多示范性场景落地,低空经济将越来越走进大众生活,为经济发展带来新动能。
在飞行器制造领域,以新能源飞行器为代表的新型飞机加速涌现,在适航取证、示范应用、市场开拓等均取得了较好的进展,成为低空经济领域最受关注的细分领域之一。低空飞行器制造的需求将进一步带动相关材料、电池、控制系统等配套企业的发展。
在基础设施领域,随着国家及各个地方政府加快开展低空空域管理改革探索,与之对应空域管理系统(包括通信、导航、监视等)、数据链、信息通信、运营服务、人员培训等需求也将快速提升。
不同于以往的主题性炒作,本轮低空经济产业发展是顶层规划支持的重点发展方向,具有较强的可持续性,可以看到目前二级市场“低空经济”相关概念呈现普涨趋势。我们认为,“低空经济”主题有望成为贯穿整个2024年的大投资逻辑。从产业端看,低空经济尚在发展应用早期,前景广阔但道路漫长;从二级市场看,大主题行情难以一蹴而就,往往是初期普涨、回归理性、格局清晰后的再次确认、重启上涨,短期来看相关个股涨幅较大,而且扩散至主题“边缘”个股,或许应成为警惕的因素。
低空经济领域相关企业:飞行器制造(碳纤维相关企业、航空机载相关企业、整机企业)。空管系统:通信(海格通信、莱斯信息、川大智胜、天奥电子、川大智胜、华航科技),导航(四川九洲),监视(四创电子、四川九洲、天奥电子、莱斯信息、川大智胜)。运营(中信海直)。
对军工行业的信心来源:
对军工行业的信心,主要来源于两方面:
(1)节点明确、目标不变、要求刚性
世界之变、时代之变、历史之变正以前所未有的方式展开,逆全球化趋势以及俄乌冲突、巴以冲突,大大强化了各国的安全诉求,全球军费再次进入高速增长期。强国必先强军,军强方能国安,如期实现建军一百年奋斗目标,加快把人民军队建成世界一流军队,这是全面建设社会主义现代化国家的战略要求。2024年政府工作报告中明确提及,要“打好实现建军一百年奋斗目标攻坚战”,“抓好军队建设‘十四五’规划执行”,五年规划与2027年国防建设目标的计划性,将对未来几年军工行业的需求形成明确约束和指引,也将进一步打消当前市场的关键疑虑,军工行业的需求无忧。同时,2024年中国国防预算占GDP比例约为1.26%,创下“十四五”以来新高,我国国防支持力度(军费增速与公共财政支出差值)持续加大,2022-2024年分别为-1.3%、1.8%、3.4%。
(2)进入“大军工”时代,市场空间大幅扩容
军工行业的范畴今非昔比,已扩容至民机、低空经济、信息安全、军贸、商业航天、民船等诸多军民结合领域,军工行业的市场空间和天花板已得到数量级和实质性的抬升。除了军工自身的提质补量需求之外,“大军工”已然为行业打开了更高的天花板。民机梦想照进现实,军贸将由替补变为主力,低空经济实质性提速,卫星互联网、商业航天全国开花如火如荼,中国民船市场份额屡创新高。2024年政府工作报告中明确提出了“积极培育新兴产业和未来产业”,“积极打造生物制造、商业航天、低空经济等新增长引擎”。“大军工”的各个领域中,传统军工行业主体依然是中坚力量,如军工主机厂作为军贸主体持续发挥核心作用,军用航空配套厂商也将保障商用飞机及发动机的生产制造,信息安全军工企业在信创领域承担着关键角色,各军工集团也将低空经济、民机、商业航天等领域作为战略发展方向和第二增长曲线。当然,在此过程中,各行业的生产关系和竞争格局会作出相应调整和适应,行业内也会涌现出一批新的更有活力的产业主体
军工行业中长期两大关注点
(1)军工行业将再次迎来并购潮
军工行业经过过去几年的高速发展,产业成熟度已大幅提升,产业自身发展阶段产生了重组整合的要求;IPO节奏阶段性放缓,众多企业将并购作为资产证券化的可选路径之一;军工上市公司有做大做强做优和市值管理要求;2019年后军工股权投资高度活跃,时至今日军工股权投资机构集中面临退出需求,并购成为其实现项目退出的重要选项。但同时也要关注并购重组后的整合问题,以及随之而来商誉增长的风险。
(2)市值管理成为重要课题
近年来,军工上市公司内在价值不断增长的同时,市值却时常与内在价值的变化趋势出现偏离,部分军工上市公司在资本市场上处于亚健康状态,市值管理工作愈发重要,且国资委也愈加重视对央国企上市公司市值管理方面考核。通过各类市值管理手段,可实现公司内在价值的提升,引导并维持上市公司市值与内在价值的动态平衡,通过价值创造提升内在价值,通过价值传递达到价值实现,最终实现上市公司市值的持续增长和股东价值的最大化。
二、投资建议
军工行业依然处于景气大周期,当前是大周期中的小周期;
2024年军工行业需求回暖、业绩复苏,随之而来,当前或将成为阶段性低点,“十四五”军工行业的走势将呈现前高中低后高的“V字型”;
关注无人装备、卫星互联网、电子对抗等新质新域的投资机会;
关注民机、低空经济、军贸、信息安全、商业航天等军民结合领域的“大军工”投资机会;
关注军工行业并购潮下的投资机会。
军机等航空装备产业链:
战斗机、运输机、直升机、无人机、发动机产业链相关标的,航发动力(发动机)、应流股份(叶片)、航天电子、航天彩虹(无人机)、中复神鹰等。
航天装备(弹、星、链等)产业链:
航天电器(连接器)、天奥电子(时频器件)、北方导航(导航控制和弹药信息化)、成都华微(模拟芯片)、航天智装(星载IC)、国博电子(星载TR)、中国卫通(高轨卫星互联网)、海格通信(通信终端)、航天环宇(地面基础设施)、振芯科技、海格通信(北斗芯片及应用)、中科星图(卫星遥感应用)。
船舶产业链:
中国船舶、中国重工、中国动力、中国海防、湘电股份。
信息化+国产替代:
成都华微、振华风光(特种芯片);新雷能(军工电源);国博电子(TR组件);智明达(嵌入式计算机);七一二、上海瀚讯(通信)。
军工材料:
光威复材、中简科技、中复神鹰(碳纤维复合材料);航材股份、钢研高纳、图南股份(高温合金);西部超导、宝钛股份(钛合金);铂力特(增材制造);华秦科技(隐身材料);北摩高科(刹车材料及系统)。
报告正文
一、2023年年报、2024年一季报数据分析
截至2024年4月30日,军工板块2023年年报已披露完毕,在224家军工板块上市公司中,104家公司2023年报归母净利润同比实现增长,120家公司2023年报归母净利润同比下降。我们分别通过对75家军品业务占比相对较高,且财务数据具有可比性的军工上市公司、以及对不同企业属性(军工央企,其他国企以及民参军企业)、细分领域(航空、航天、船舶、材料、电子)分类进行统计,可以得到几个重要表现,包括:
1 2023年军工企业收入放缓,归母净利润增速中位数出现负增长。对核心军工股进行统计,2023年收入同比增速中位数由2022年的18.88%下降至2.97%、净利润增速中位数由10.91%下降至-6.54%;
2 核心军工股营业收入增速中位数自2012年以来首次低于10%、归母净利润增速平均值近19年以来首次出现负增长、中位数近8年以来首次出现负增长,均表现出行业客观上军品价格、增值税、订单等方面的现实问题下“小周期”表现更为明显;
3 军工央国企在归母净利润增长稳定性上优于民参军企业。军工央企2023年收入增速(+0.04%)虽低于民参军企业(+2.73%),但归母净利润增速(-0.74%)较民参军企业(-27.06%)相比更为稳定。同时,其他国企军工上市公司(定义为非军工央企下属的国资军工上市公司)的营业收入增速中位数(+6.15%)、归母净利润增速中位数(3.22%)均保持了逆势上涨的趋势
同时,我们根据具有数据可比性的核心军工上市公司年报的资产负债表统计,得到几个重要表现:
1 预收款项与合同负债出现负增长(-10.45%),显示短期需求不足。
2 存货增速(+6.03%)和应收账款及票据增速(+14.23%)明显高于收入增速(+2.97%),行业两金压力增大
同时,我们针对各细分领域军工上市公司进行了财务数据分析,得到几个重要表现:
① 行业分化进一步加剧。与2022年军工行业各领域的“普涨”不同的是,2023年军工行业各领域的营收、盈利能力出现进一步分化。我们认为,这是行业发展成熟的必然表现;
② 受益景气大周期影响,船舶领域逆势增长。在2023年军工行业迎来“小周期”时,船舶行业受益民船景气大周期影响,营业收入、盈利水平持续好转,成为唯一营收、归母净利润增速逆势增长的军工子领域;
③ 在军工行业“小周期”下行中主机厂盈利能力保持稳定,船舶领域下游企业的毛利率(10.57%,+2.78pcts)、净利率(2.35%,+0.88pcts),航空领域下游毛利率(10.95%,+0.65pcts)均出现逆势上升。这是可喜的现象,利润率的弹性是主机厂业绩弹性的重要保障。
同时,2024年一季报已披露完毕,在224家军工板块上市公司中,103家公司2024年一季度归母净利润同比实现增长,121家公司2024年一季度归母净利润同比下降。对于75家核心军工企业与不同企业属性(军工央企,其他国企以及民参军企业)的一季报数据分析来看,2024年一季度军工上市公司的财务数据基本维持了2023年的表现,具体来看:
① 2024年一季度军工企业收入放缓,归母净利润出现负增长。对核心军工股进行统计,2024年Q1收入同比增速中位数由2023年Q1的11.46%下降至2.76%、净利润增速中位数由6.38%下降至-2.34%;
② 行业收入放缓、归母净利润负增长、利润率进一步下降,以上现象均显示2024年Q1军工行业在军品价格、增值税、订单等方面的现实问题影响下尚未走出行业“小周期”。
③ 军工央企在归母净利润增长稳定性上优于民参军企业。军工央企2024年Q1收入增速中位数(-5.31%)虽低于民参军企业(+29.02%)且出现负增长,但归母净利润增速(+3.50%)较民参军企业(-6.54%)相比更为稳定。
通过分析具有数据可比性的核心军工上市公司一季度报的资产负债表统计,相关数据显示24Q1同样也维持了2023年年报的表现,即:
① 预收款项与合同负债出现负增长(-4.66%),显示短期需求不足。
② 存货增速(+3.26%)和应收账款及票据增速(+9.44%)高于收入增速(+2.76%),行业两金压力增大
二、2024年4月军工行情驱动因素拆解:年报季、杀估值
为深入对军工行业的估值进行分析和判断,我们选取国防军工(申万)指数涨跌幅作为军工行业整体涨跌幅指标,并将军工行业的涨跌幅拆分为业绩贡献(EPS涨跌幅)、估值贡献(PE涨跌幅)以及二者的交叉影响。
按照月度拆分来看,2024年4月,军工板块下跌2.00%,在24年2月、3月连续迎来拉估值后,伴随2023年年报业绩披露完成,4月军工行业估值增速贡献(-5.06%)、业绩增速贡献(3.23%),行业出现杀估值情况。此前军工行业受“弱现实,更弱预期”的影响,自2023年7月以来经历了漫长的杀估值过程,即23年7月至24年1月的7个月份中,军工行业经历了6个月的杀估值或戴维斯双杀。
在军工行业超跌后,伴随低空经济的国家需求、政策法规、供应链产业链、技术积淀共振,新主题、大主题的投资机会显现,军工行业成为了主要受益者之一,行业出现了一定回调,在24年2月、3月间表现出了拉估值的情绪。但在反弹期间主机厂、白马股等等权重个股相对落后不少,说明市场对于军工行业需求变化尚需逐步确认。但是从军工央企上市公司披露的关联采购以及关联销售数据、各上市公司的积极增持回购以及披露的重要合同来看,2024年,军工企业对其相关领域下游需求信心仍然充足。
我们认为伴随4月年报季结束,基本面“利空”逐步落地,随之而来的业绩改善将进一步提振市场信心。总体来看对于军工这类以装备批次而非自然年或财年计算周期的行业而言,把握五年规划的上行趋势,而不是单一年份的业绩变化更有利于把握军工行业基本面。军工行业的中长期确定性无忧,我们判断,站在当下时点,从增长的长期性、确定性和可持续性来说,毋庸置疑,军工行业依旧具备着难以比拟的优势。
三、低空经济:政策支持、场景拓展、成本降低、资本助力,多因素支持行业开启新征程
2023年12月中央经济工作会议提出“打造生物制造、商业航天、低空经济等若干战略性新兴产业”,受到市场关注;地方政府纷纷出台对应政策,大力支持低空经济发展,并将其写入政府工作报告。实际上,早于2021年2月,中共中央、国务院印发《国家综合立体交通网规划纲要》,提出“发展交通运输平台经济、枢纽经济、通道经济、低空经济”,“低空经济”概念就已首次写入国家规划。此后“低空经济”一词开始广泛出现在人们视野中。但长期以来,低空经济发展受限于空域资源申请繁琐、政府部门职责不清、飞行服务保障能力不足等制约产业发展。
2023年是低空经济发展的极为重要的一年,也是其受市场高度关注、资本追逐的一年。从政策层面,国家和地方接连针对低空经济产业出台多项重点政策,从政策和法律法规上对低空空域协同管理、基础设施建设等予以规范,为产业发展提供了法规和政策的保障。从技术层面,以eVTOL为代表的新型飞机涌现,电动化、绿色化、无人化为低空经济低成本、可持续应用为商业模式落地打下了一定的基础。从资本层面,2023年,低空经济赛道成为资本追逐的赛道之一,多家企业完成大额融资,为行业后续发展提供了资金基础。
2024年被认为是低空经济产业发展元年,进入2024年后,低空经济产业发展明显呈现提速趋势,政策端自上而下支持力度不断超预期,由工业和信息化部、科学技术部、财政部、中国民用航空局等四部门联合印发《通用航空装备创新应用实施方案(2024-2030年)》,是通用航空产业未来发展的纲领性文件,国家发改委也提出积极推动低空经济发展,顶层的重点关注让低空经济产业发展具备了充足的动能。产品端适航取证不断加速推进,亿航智能成为全球eVTOL行业内,首个集齐民用航空器适航“三大通行证”的企业,标志着eVTOL产品正式进入规模化生产阶段。沃兰特、御风未来、亿维特等企业也先后获得产品型号受理,未来适航认证有望呈现提速趋势。应用端方面,众多城市纷纷响应政策号召开启低空经济产业应用试点,在招商引资的企业入驻的同时出台规划同步打造“天空之城”,在这场新兴产业抢夺赛中,深圳、合肥、上海已处在第一梯队,并且越来越多的城市加入“天空之城”的建设中,各城市在低空经济领域的竞争将促进低空经济产业良性、快速发展。
整体而言,受益于政策、技术、资本的多因素催化,低空经济赛道作为战略新兴产业的重要代表,已初步具备放量基础,是值得重点关注的投资赛道之一。
(一)低空经济产业衍生自通用航空产业,是低空飞行活动与多领域融合的新型经济形态
低空经济产业是由通用航空产业发展而来的衍生行业,在低空经济一词首次纳入国家规划前,最常提及的关联词是通用航空。与通用航空产业组成结构类似,低空经济产业由低空制造、低空飞行、低空保障、综合服务四部分构成。其中“低空制造”是为低空飞行活动提供整机及配套产品;“低空飞行”是低空经济产业的核心,对整个低空经济发展起牵引和带动作用;“低空保障”是指为低空飞行和空域安全提供保障服务的相关产业;“综合服务”是指支撑和辅助的各种服务性产业。
图2 低空经济产业组成
从产业构成要素看,低空经济的产业要素主要包括:
① 低空空域:低空空域是低空经济的重要依托,同时也是关键资源要素,低空空域通常是指距正下方地平面垂直距离在1000米以内的空域,根据不同地区特点和实际需要可延伸到3000米以内。
② 航空器:包括直升机、无人机、eVTOL。根据高度划分:120m以下主要包括消费级无人机,120m—300m主要包括行业应用无人机,300m-1000m主要包括直升机/ eVTOL。
图3 低空飞行器按高度划分
③ 低空飞行活动:低空飞行活动主要包括警用航空活动、海关航空活动、通用航空以及部分军用航空活动,因此低空经济产业具有涉及民用、警用和军用等多个领域,横贯一二三产业,涵盖上中下游整个发展链条,具有“多领域、跨行业、全链条”特点。
从下游应用场景看,低空经济的典型应用场景主要包括城市管理、工业应用、消费娱乐和城市交通等领域。
表7 低空经济典型应用场景及部分相关机型
(二)政策大力支持,应用场景快速拓展,低空经济迎来发展机遇期
早在2024年,中央军委发布的《关于深化我国低空空域管理改革的意见》,明确了低空空域管理改革的目标任务;2012年,《国务院关于促进民航业发展的若干意见》指出要大力发展通用航空,让通用航空产业有法可依;2016年,《国务院办公厅关于促进通用航空业发展的指导意见》对通用航空业与经济融合发展做出的总体谋划和系统部署,为我国通用航空业发展提供了战略指引。但由于低空空域及行业政策法规尚需时间进一步明确和完善,低空经济行业并未得到高速的发展。
2023年对于我国整体低空经济产业是极为重要的一年,国家接连针对低空经济产业出台多项重点政策。如国务院和中央军委发布《无人驾驶航空器飞行管理暂行条例》,是我国无人驾驶航空器管理的首部专门行政法规,规范了无人驾驶航空器飞行以及有关活动。工信部等四部门印发的《关于印发绿色航空制造业发展纲要(2023-2035年)》,提出新能源航空器作为低空经济产业未来的重要发展方向,将在很大程度上推动低空经济的发展。国家空管委发布《国家空域基础分类方法(征求意见稿)》,表明国家管理机构充分认识到目前空域分类已无法满足低空经济产业发展需要,正积极借鉴世界航空发达国家在空域分类管理中的经验和做法,对全国空域进行统一规划,未来正式分类方法推出后将实现我国空域划分标准与国际接轨。
表8 2024—2023 低空经济产业政策梳理
2023年12月中央经济工作会议提出“打造生物制造、商业航天、低空经济等若干战略性新兴产业”,明确强调低空经济发展的重要性。作为创新前沿的热点产业,低空经济的发展得到了不少地方的支持鼓励,各地方政府迅速响应,出台了一系列相关支持政策。据不完全统计,2023年以来已有超过10个省份将低空经济、通用航空等相关内容写入了政府工作报告。安徽、江西、海南、广东等多地就先后举办了低空经济相关的发展大会或论坛、研讨会。
表9 地方政府工作报告“低空经济”相关内容梳理
2024年3月27日,由工业和信息化部、科学技术部、财政部、中国民用航空局等四部门联合印发《通用航空装备创新应用实施方案(2024-2030年)》,方案提出:“到2027年,我国通用航空装备供给能力、产业创新能力显著提升,现代化通用航空基础支撑体系基本建立,高效融合产业生态初步形成,通用航空公共服务装备体系基本完善,以无人化、电动化、智能化为技术特征的新型通用航空装备在城市空运、物流配送、应急救援等领域实现商业应用。到2030年,以高端化、智能化、绿色化为特征的通用航空产业发展新模式基本建立,支撑和保障“短途运输+电动垂直起降”客运网络、“干-支-末”无人机配送网络、满足工农作业需求的低空生产作业网络安全高效运行,通用航空装备全面融入人民生产生活各领域,成为低空经济增长的强大推动力,形成万亿级市场规模”。
该方案是针对我国通用航空领域发展指引的纲领性文件,是即2023年发布的《绿色航空制造业发展纲要(2023-2035)》、《无人驾驶航空器飞行管理暂行条例》、《国家空域基础分类方法(征求意见稿)》三大政策文件后的又一重磅指引。方案充分考虑了通用航空产业作为发展低空经济的主体产业定位,彰显了国家层面对通用航空产业顶层规划发展的决心,为我国未来的通用航空产业发展提供了明确的政策指引与战略布局。
图4 《方案》重点任务
我们认为“政策支持+产业指引”让我国低空经济产业正迎来高速发展的黄金机遇期,并且在未来两年内还将会有更多针对产业发展的政策接踵而来。低空空域资源是我国尚未开发的重要战略资源,低空经济赛道将是推动我国产业发展转型升级的关键赛道之一,未来在国家顶层规划和政府政策支持的指引以及新能源航空动力技术、无人驾驶航空技术、先进航空制造技术和新一代信息技术等先进技术持续创新发展,低空经济的时代已经到来,未来将不断持续涌现出诸多新成果、新产品、新业态以及迫切需要解决的新问题,低空经济产业将迎来高速发展的机遇期。
(三)探索场景试点,各省市争先打造“天空之城”
2024年正在成为“低空经济元年”,随着2024年地方两会期间,全国十几个省份将低空经济、通用航空等相关内容写入政府工作报告,众多城市纷纷响应开启低空经济产业应用试点,争先打造“天空之城”。在这场新兴产业抢夺赛中,深圳、合肥、上海已处在第一梯队。
(1)深圳:“无人机之都”,产业先发优势明显
作为出台了全国首部低空经济立法的城市,深圳对打造低空经济产业“第一城”的政策支持力度明显,2022年以来,深圳至少发布有5条涉及低空经济相关领域的政策:《深圳市低空经济产业创新发展实施方案(2022-2025年)》《深圳市支持低空经济高质量发展若干措施》《深圳经济特区低空经济产业促进条例》。
2023年12月,深圳正式向国家有关部委申请创建国家低空经济产业综合示范区。中国民用航空局对此表示了明确支持,同时支持深圳完善产业发展服务体系,同意深圳开展低空物流、城市空中交通等研究试点等。
深圳作为全球闻名的“无人机之都”,有着良好的产业基础与相对完备的产业配套。深圳集聚了大疆、丰翼科技、天鹰装备等无人机行业头部企业,深圳的消费级无人机占据全球70%的市场份额,工业级无人机在全球占比超过50%。2023年深圳无人机及产业链企业达1730家,年产值960亿元,覆盖了从生产制造、技术研发、软件开发等上下游全环节。
在政策的护航以及良好的低空经济产业基础背景下,深圳低空应用场景持续丰富,无人机货运方面,深圳地区截至2023年11月已经开设了21条外卖配送航线,累计完成订单超21万单。根据最新公布的数据显示,2023年,深圳低空经济年产值已超过900亿元,同比增长20%;2023年,深圳新开通无人机航线77条,新建无人机起降点73个,完成载货无人机飞行量60万架次,飞行规模全国第一,直升机飞行量超2万架次,飞行规模全国领先。我们认为,随着深圳低空飞行规模的不断扩大,将会快速带动研发、制造、服务、人才培育等上下游发展,壮大低空经济产业链,低空经济发展已抢占先机。
图5 深圳无人机外卖配送、物流示例
(2)合肥:“新能源汽车之都”,新能源产业发展经验充足
2024 年 eVTOL 与 2008 年电动汽车行业发展具备一定相似性,从政策来看,eVTOL与新能源汽车均是国家战略,我国于 2021 年将低空经济写入国家规划,2023 年提出2025 年实现试点运行。从商业进程来看,传统或新能源车企、初创企业,飞机制造公司、互联网科技企业纷纷入局,并加速获得商业化进展。
作为新能源汽车产业崛起中的受益者,合肥已培育引进大众、比亚迪、蔚来、江淮、长安、安凯6家新能源汽车整车企业,是名副其实的“新能源汽车之都”,合肥在新能源产业领域发展经验充足,在低空经济赛道有望复制电动车发展路径。
与此同时亿航智能、时的科技、上海览翌等一众外地飞行器制造领头企业已落户合肥。此外,合肥还聚集了中科星图、国电高科、航天宏图、雷图科技、中科卫星、亿航智能、零重力等一批空天信息产业上下游关联企业。这意味着,当前合肥初步形成了涵盖商业航天、低空经济、深空探测的产业生态格局,以及覆盖研发设计、测试验证、核心制造、运营服务的全链条框架。
根据《合肥市低空经济发展行动计划(2023—2025年)》中提出的日程表,2024年合肥将初步形成完备的低空经济产业链。2025年,基本建成具有国际影响力的“低空之城”,同时,在科技研发、产业集聚、应用场景、标准规则、飞行保障等方面走在全球前列,形成一批可复制、可推广的“合肥经验”。我们认为,合肥拥有良好的新能源产业发展基础,并且安徽省也明确要打造合肥成为低空经济核心城市,并提出到2027年,低空经济规模和创新能力达到全国领先水平。在良好的发展经验以及政策扶持下,合肥在低空经济产业发展上大有可为。
(3)上海:eVTOL头部企业聚集,供应链资源完备
长三角的龙头城市上海在“低空经济”新赛道上有着明显的产业优势,首先上海围绕中国商飞,已经形成了建立了较为完善的“小核心、大协作”供应链集群,在航空产业方面有着明显的集群优势,并且目前全国范围内,业界公认的eVTOL头部企业几乎都在上海,包括峰飞航空科技、御风未来、时的科技、沃兰特等。头部企业的聚集让上海低空经济产业有望快速形成产业生态,未来有望携手大飞机产业链共同打造上海“天空之城”的定位。
政策方面,2022年9月,上海市发布《上海打造未来产业创新高地发展壮大未来产业集群行动方案》,瞄准的是“未来健康、未来智能、未来能源、未来空间、未来材料等领域”。其中,未来空间,则将低空经济包含在内。2023年6月,金山区出台《金山区关于推动无人机产业高质量发展暨深化建设华东无人机基地的行动方案(2023—2025年)》,未来将加快无人机体系化、规模化、特色化发展,协同打造长三角世界级无人机产业集群。2023年12月27日,上海中心城区首条美团无人机航线开航。杨浦区方面表示,美团无人机航线开航标志着杨浦低空经济的起飞成功,下一步,杨浦将构建低空经济融合发展生态。
目前,上海是国内工业无人机产值最高的城市。具体政策面上,上海主要采取产学研结合、产业集群、招商引智以及产业基金等方式,多方面对低空经济发展进行扶持。上海的发展路线从大飞机到工业无人机,再到电动垂直起降航空器(eVTOL),逐渐形成了一条完整的发展链条,未来在顶空经济赛道大有可为。
我们认为,在低空经济的发展规划上,目前各省市已经均将其列入了战略发展目标,都已经对低空经济做出了相应的规划,打造未来“天空之城”,除了以深圳为主的粤港澳大湾区、上海为首的长三角外,川渝地区目前也正在对低空网络进行探索建设,如成都正在探索工业无人机封闭场景的应用,重庆则在探索通用机场进入低空基础设施的可能性。此外,江苏、安徽以及江西,目前也在做跨省域的低空产业尝试。多省市纷纷布局低空经济产业,深化探索场景试点,未来几年,全国低空经济产业将迎来发展的黄金时期。
(四)通用航空是低空经济的主体产业,无人机及eVTOL成为资本重点关注方向
① 通用航空:产业规模稳步增长,是低空经济的主体产业
我国通航机队规模稳步增长,截至2022年底,我国通用航空在册航空器总数达到3186架,其中教学训练用飞机1157架。通用飞行小时数再创新高,全国通用航空共完成飞行121.9万小时,比上年增长3.5%。
截至2022年底,我国获得通用航空经营许可证的传统通用航空企业661家,比上年底净增62家。其中,华北地区130家,东北地区48家,华东地区179家,中南地区150家,西南地区93家,西北地区37家,新疆地区24家。通用航空机场比上年底净增29个,全国在册管理的通用机场达到399个。
图6 中国在册通用航空器飞行小时数(2018—2022)(单位/小时)
图7 中国在册通航企业数量(单位:家)
图8 中国在役通航机队规模(2018—2022)(单位:架)
图9 中国通用航空机场数量(单位:个)
虽然我国近几年通用航空整体呈现稳步增长趋势,但相比于通用航空产业发达国家相比,我国依然存在较大差距。对比美国通用航空发展情况,我国通用航空产业仍有较大的提升空间。
表10 中美通用航空数据对比
从飞行员数量、通航机场数量、通用航空器数量、通用航空年飞行时长可以看出中国当前在通用航空产业方面无论从人员储配、普及程度、基础设施方面均与美国存在较大差距,虽然每年依旧保持平稳增速,但如果要追上通用航空产业发达国家,当前增速还过于缓慢。但从另一方面看,我国当前的通用航空产业尚未迎来蓬勃发展的局面,未来的通用航空市场存在明显的提升空间。
② 无人机产业蓬勃发展,成为低空经济主导产业
从全球情况来看,2022年全球民用无人机产业市场规模约304亿美元,比上年增长15.6%。未来几年,全球民用无人机市场规模仍将保持较快增长,根据Frost & Sullivan在2022年12月的预测,到2026年将达到413亿美元,复合年均增长率8.0%。从类型构成看,过去几年消费无人机一直占据民用无人机的较大市场空间,但随着无人机在工业应用场景的拓展,未来工业无人机将成为民用无人机的发展热点,市场规模将快速增长。工业无人机增速预计明显超过消费无人机并逐步成为民用无人机市场的主要组成部分。
从我国的情况来看,近年来,以通用航空为主体的低空经济得到快速发展,有人机经济规模年增长率超过10%,无人机经济规模更是呈高速发展态势,年增长率超过20%。根据航空工业集团《民用直升机中国市场预测年报2023》显示,截至2022年底,中国市场无人机累计飞行小时达到2067万小时,同比增长6.17%,全行业注册无人机共计95.8万架,无人机通用航空企业超过1.5万家,中国无人机产业发展势头强劲,可以说无人机的迅猛发展为低空经济发展注入了强劲动力。
2023年6月,由国务院和中央军委共同制定的《无人驾驶航空器飞行管理暂行条例》正式发布,并将于2024年1月1日施行。作为我国无人驾驶航空器管理的第一部专门性行政法规,《条例》填补了我国长期以来在无人驾驶航空器管理方面的行政法规的空白,并对无人驾驶航空器管理方面的基础制度进行了总结完善,同时结合我国空域和飞行活动的现状特点,提出的具有中国特色的无人机分级分类、协同监管模式,将对我国推动无人机产业高质量发展、把握低空经济发展新机遇产生积极影响。
我们认为,我国民用无人机产业迅猛发展,对经济社会的促进作用日益加大,无人机产业作为低空经济的主导产业,在首个系统性的无人机相关条例的发布指引下,将为低空经济行业注入强劲动力。
③ eVTOL飞行器:低空经济绿色转型重点方向,我国“换道超车”关键赛道
eVTOL是指以电力作为飞行动力来源且具备垂直起降功能的飞行器,具有垂直起降、智能操作、快捷机动、低成本、低噪音、零排放、易维护、高安全等特点,顺应了电气化、绿色化、智能化的发展趋势,是一种面向未来城市空中交通(UAM)场景、更符合未来城市综合立体交通系统的飞行器形态,为超大城市、都市圈及城市群创造了新的通勤方式,将对未来社会、经济、安全和环境等方面产生重大影响,创造显著价值。
eVTOL飞行器应用场景广泛,是低空经及未来发展的重要方向。eVTOL潜在应用场景涉及城市客运(UAM)、区域客运(RAM)、城市物流配送、商务出行、紧急医疗服务、私用飞行器等多种场景模式,大致可分为载人客运、载物货运、公共服务、警务安防、国防军事及私人飞行等六大类行业场景。
图10 eVTOL典型应用场景示意图
世界各国纷纷布局eVTOL赛道,抢占未来城市低空智能交通的制高点。据2022年8月的美国垂直飞行协会(VFS)发布的最新统计,全球超过700个eVTOL设计研发项目,其中235个矢量推进构型布局,124个升力+矢量推进构型布局,195个多旋翼构型布局,103个为悬停自行车和个人飞行器,47个电动旋翼机设计,涉及全球48个国家的347家公司或创新机构。其中,主要分布的国家是美国(124个)、英国(24个)、中国(21个)、德国(19个)和加拿大(17个),占所有设计实体的近60%。
目前,没有一家eVTOL制造商获得FAA(美国联邦航空局)或EASA(欧洲航空安全局)的完全认证,仅有极个别公司预计在未来两三年内获得相关认证。各国eVTOL制造商竞相加快认证进度,以在全球范围率先获得航空主管部门的适航许可,抢先开展商业运营取得市场先机。当前,国内与国外企业都处于产品研发阶段,国内厂商的技术发展水平相对欧美企业来说差距并不大,在亚太地区处于领头羊地位。以eVTOL为代表的新能源航空器正加快推动低空产业转型升级,这或将成为我国继新能源汽车之后另一个“换道超车”领域。根据罗兰贝格的预测,到2030全球投入商业运营的eVTOL数量将达5千架,2040年达4.5万架,其中36%用于城市出租车,35%用于机场摆渡,29%用于城际服务。2030年运营商收入将达10亿美元,到2050年90%收入将来自机场摆渡和城际服务。
eVTOL赛道的参与者可以分为航空厂商、车企和创业公司三类。一类是巴航、空客、波音为代表的航空厂商;第二类是大众、丰田、小鹏、吉利等车企; 第三类为创业公司,如美国的Joby Avation、德国的Lilium、中国的亿航、峰飞等公司。国内具有代表性的eVTOL科技公司包括亿航智能、峰飞航空科技、时的科技、御风未来等。其中,亿航智能自主研发的EH216-S无人驾驶载人航空器系统于2023年10月13日获得中国民航局颁发的型号合格证,这也是全球首个载人eVTOL型号合格认证,标志着EH216-S具备商业运营的资格。
自2023年以来,eVTOL吸引了众多资本的关注和投入。根据统计,2021年发生的融资事件仅有几起,2022年有超过10家厂商融资,2023年也多家企业成功获得融资。从融资细节来看,除了已经美股上市的亿航,小鹏汇天历史融资总额最高,超过5亿美金、峰飞融资总额为1亿美金,御风未来、时的、沃兰特等均进入“亿元俱乐部”,其余多数企业处于天使轮、种子轮、Pre-A轮等千万级初始融资阶段。资本助力下,企业有望在技术迭代、产能建设、场景拓展等方面取得快速突破,为行业快速发展提供充足的资金。
表11 国内eVTOL赛道部分融资情况
适航认证是eVTOL航空器商业化的重要前提。根据我国民航局规定,为了确保民用航空产品和零部件在投入使用前具备“适航”状态,需要开展适航审定活动。与国际通行做法类似,中国民航局(CAAC)对于航空器设计制造领域采取的是全方位的“证照管理”方式,即通过对航空器及零部件的设计、制造、交付乃至运行等各个环节都实施全方位监管,其关注点在于“安全”,其方式则是对不同的机构主体颁发相应的证照,包括:型号合格审定、生产许可审定和适航合格审定,申请主体分别为型号设计人、制造人、运营人。
图11 我国适航审定“三部曲”
2023年10月13日,亿航智能宣布,由亿航智能自主研发的EH216-S无人驾驶载人航空器系统获得中国民用航空局正式颁发的型号合格证 (Type Certificate) ,标志着EH216-S的型号设计充分符合中国民航局的安全标准与适航要求,具备了无人驾驶航空器载人商业运营的资格,这标志着全球首款载人无人驾驶航空器系统符合民航局适航要求,具备了载人商业运营的能力。2024年4月7日,亿航智能获得由中国民航局颁发的EH216-S无人驾驶载人航空器系统生产许可证(PC),这是全球eVTOL行业内首张生产许可证。这意味着亿航智能成为全球eVTOL行业内,首个集齐民用航空器适航“三大通行证”的企业,eVTOL产品正式进入规模化生产阶段。
2024年3月22日,峰飞航空科技自主研发的V2000CG无人驾驶航空器系统获得由中国民用航空华东地区管理局颁发的型号合格证(Type Certificate),这是全球首款通过型号合格认证的吨级以上eVTOL(电动垂直起降)航空器。
我国目前针对传统飞机的适航审定程序,有通用的适航标准,流程非常清晰。但eVTOL目前由于类别相较于传统航空器有所区别,还没有形成共识的适航标准,所以定义为特殊类别航空器,进行适航审定。国外目前还未有eVTOL飞行器取得适航认证,亿航和峰飞完成型号取证,表明目前我国在低空飞行器领域的适航审定已走在国际前列。
除已经取得型号合格证的两家企业外,还有众多主流厂商的产品已获受理,例如沃兰特VE25-100客运飞行器、小鹏汇天飞行汽车、时的科技E20等飞行器均已获得民航局型号合格证受理,我们预计,越来越多的型号将在未来1-2年内获得型号合格认证。
表12 国内eVTOL企业产品近况
四、2024Q1军工行业持仓分析
(一)机构持仓分析:2024Q1公募基金持仓规模大幅下降,在全行业排名也有所下滑
截至2024Q1,公募基金军工持仓规模(重仓股,下同)为874.87亿元(环比下降22.18%),位列11/31,较2023Q4下降五位;军工持仓比例为3.46%(环比下降0.95pcts),配置比例基本与行业标配持平。
图12 公募基金军工持仓规模位列全行业11/31
其中,主动型基金持仓比例为2.68%(环比下降0.81pcts),被动型基金持仓比例为0.78%(环比下降0.14pcts)。
图13 公募基金军工持仓规模环比下降
图14 2024Q1主动型、被动型基金军工持仓比例环比下降
排除军工主题基金,主动型公募基金重仓持军工股规模为512.12亿元(环比下降24.39%),持仓比例为2.03%(环比下降0.63pcts)。
图15 2024Q1排除军工主题基金,主动型公募基金持仓比例环比下降
按军工持仓规模(重仓股)排名,公募基金前二十名分别为易方达、华夏基金、富国基金、交银施罗德、鹏华基金、国泰基金、南方基金、广发基金、中欧基金、招商基金、华安基金、大成基金、景顺长城、嘉实基金、博时基金、国投瑞银、银华基金、前海开源、长城基金、兴证全球。
表13 基金公司排名
截至2024Q1,军工行业被动类型基金合计规模为293.62亿元(环比下降16.33%)。
表14 2024Q1军工行业被动型基金规模
(二)外资持仓分析:外资军工持仓规模提升,持仓占比1.95%
截至2024年4月23日,军工行业外资持仓规模为263.10亿元(相比2023Q4增加0.12%),持仓占比1.95%(相比2023Q4增加0.21pcts)。
图16 近年来军工行业外资(陆股通+QFII)持仓规模
2024Q1公募基金和外资持仓前十中,共同持有振华科技、中国船舶、中航沈飞。
表15 公募基金及外资军工持仓前十名(灰底色为共同持有)
截至2024年4月23日,军工行业融资余额为764.58亿元(相比2023Q4下降0.27%)。融资余额占流通市值比例为5.68%(相比2023Q4上升0.59pcts)。
图17 今年以来军工行业融资余额占流通市值比例
五、多数据反映2024年军工行业下游需求有望复苏
(一)军工央企上市公司关联交易
军工央企下属上市企业公告关联交易时常作为业绩预测指标,预计关联交易的增速如果与预期出现偏差,也将影响股价表现。根据我们统计的多个军工央企下属上市企业的关联采购以及关联销售数据来看,2024年,多家军工企业对其相关领域下游需求信心仍足。
表16 部分军工央企下属上市公司2024年预计关联交易情况
(二)上市公司增持回购
2024年以来,30多家军工板块上市公司密集开展增持、回购等活动。资本市场中,军工行业与其他行业相比,具有保密要求高、可追踪指标相对较少、处于相对不透明状态的特点,导致行业的可研性相对较差,尤其是在“弱现实、弱预期”的情况下,导致相关个股波动加强。在这种情况下,上市公司股东的增持、回购行为一定程度凸显了对公司未来发展的信心,也是公司内在价值与市场价值平衡的重要表现。经统计发现,70%以上的公司在发布回购或增持计划后的7日内,股价均实现了一定程度的上涨。
表17 2024年以来军工上市公司增持、回购行为一览
(三)重要合同公告
从多家公司公布的日常经营重要合同公告来看,2024年军工上市公司在手订单充足,业绩有望兑现在2024年底。
表18 2024年以来军工上市公司日常经营重要合同金额统计
资料来源:Wind,中航证券研究所整理(数据截至2024年4月26日)
六、本周市场数据
(一)估值分位
截至2024年4月30日,国防军工(申万)指数PE为47.05倍,处于2014年来的2.11%分位。
(二)北上资金变化
本周,北向资金累计净流出86.17亿元。军工行业陆股通占自由流通市值比例为1.86%,较4月26日环比下降0.05个百分点。
图18 军工行业陆股通占自由流通市值比例变化
资料来源:Wind,中航证券研究所整理(数据截至2024年4月30日)
(三)军工板块成交额及ETF份额变化
本周,军工板块(申万)成交额为821.10亿元(-58.44%),占中证全指成交额比例为3.74%(-1.03pcts),主要军工ETF基金份额增加1.24%(2024年年初至今下降10.54%)。
图19 军工板块成交量变化
资料来源:Wind,中航证券研究所整理(数据截至2024年4月30日)
表19 近期主要军工ETF基金份额变化(单位:亿份)
(四)融资余额变化
截至2024年4月29日,军工行业的融资余额合计771.06亿元,比上周环比上升2.20%,占两市融资余额比例为5.19%。
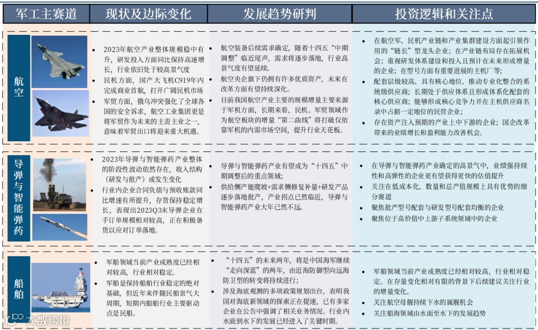
七、军工三大赛道投资全景图
根据我们对军工周期性的研究,我们判断,“十四五”军工行业收入增速有望呈现出前高中低后高的“V字型”,2024年后重新进入上行通道。
但不容忽视的是,“十四五”以来,军工行业各细分赛道的发展逻辑差异愈发明显,200余家公司基本面或将持续分化,在此之下,军工板块整体虽然有望再次迎来上涨,但受到各细分赛道的发展逻辑及节奏的差异,各细分板块的走势分化仍将持续。
我们将军工行业分为3大赛道、23个细分领域(各赛道详细分析见军工行业十问十答&2024年投资策略《飞雪迎春到》)进行分析讨论,并分别列举投资判断和观点,具体如下:
① 军工主赛道:主要包含航空、导弹及智能弹药、军用船舶、军工电子、军工材料、测试及维修等七大细分领域,这些领域一般具有市场规模相对较大,下游客户已军用领域为主,且发展相对更为成熟的特点,是军工行业当前的主要构成及发展驱动力。
② 大军工赛道:主要包含以军贸、民机、低空经济、航天发射、卫星制造、卫星通信、卫星导航、卫星遥感、民船以及信创等十个“大军工”产业细分领域。所谓“大军工”,是指当前军工行业的范畴已大为拓展,特别是军技民用下广义概念下扩充的军工新赛道。这些领域或已具有一定规模或仍在快速发展阶段,是支撑军工行业持续高景气发展的第二曲线。
③ 新域新质赛道:主要包含以无人装备、卫星互联网、电子对抗、数据链路、军事仿真以及云技术等新战争形态下,以“智能化、体系化、信息化”为代表的军工细分领域,这些领域往往已经受到海外军事强国的重视或已经在战场上得到了实战验证,在国内往往处于早期萌芽发展阶段,但应用发展确定性相对较强。新域新质各细分领域在“十四五”末,乃至“十五五”时期都有望具有较大发展弹性,将有望成为军工板块在未来中长期持续高景气发展的新驱动力。
图21军工主赛道投资全景图
图22大军工赛道投资全景图(一)
图23 大军工赛道投资全景图(二)
图24 新域新质赛道投资全景图
不同赛道的发展特点梳理如下,以供投资参考:
图25 三大赛道各细分领域投资特点对比
八、建议关注的细分领域及个股
“十四五”当前已经跨进后半程,我们判断,军工板块走势将在2024年后重新进入上行通道。但军工行业各细分赛道的发展逻辑差异愈发明显,200余家公司基本面或将持续分化,在此之下,军工板块整体虽然有望再次迎来上涨,但受到各细分赛道的发展逻辑及节奏差异的影响,各细分板块的走势分化仍将持续。
关于投资方向和行情判断:
① 军工行业依然处于景气大周期,当前是大周期中的小周期;
② 2024年军工行业需求回暖、业绩复苏,随之而来,“十四五”军工行业的走势将呈现前高中低后高的“V字型”;
③ 关注无人装备、卫星互联网、电子对抗等新质新域的投资机会;
④ 关注民机、低空经济、军贸、信息安全、商业航天等军民结合领域的“大军工”投资机会;
⑤ 关注军工行业并购潮下的投资机会;
⑥ 关注市值管理要求下,军工企业做大做强做优带来的投资机会。
具体建议关注的上市公司如下。
军机等航空装备产业链:
战斗机、运输机、直升机、无人机、发动机产业链相关标的,航发动力(发动机)、应流股份(叶片)、航天电子、航天彩虹(无人机)、中复神鹰等。
航天装备(弹、星、链等)产业链:
航天电器(连接器)、天奥电子(时频器件)、北方导航(导航控制和弹药信息化)、成都华微(模拟芯片)、航天智装(星载IC)、国博电子(星载TR)、中国卫通(高轨卫星互联网)、海格通信(通信终端)、航天环宇(地面基础设施)、振芯科技、海格通信(北斗芯片及应用)、中科星图(卫星遥感应用)。
船舶产业链:
中国船舶、中国重工、中国动力、中国海防、湘电股份。
信息化+国产替代:
成都华微、振华风光(特种芯片);新雷能(军工电源);国博电子(TR组件);振华科技、火炬电子、鸿远电子、宏达电子(军工元器件);智明达(嵌入式计算机);七一二、上海瀚讯。
军工材料:
光威复材、中简科技、中复神鹰(碳纤维复合材料);航材股份、钢研高纳、图南股份(高温合金);西部超导、宝钛股份(钛合金);铂力特(增材制造);华秦科技(隐身材料)。
九、 风险提示
① 央国企改革进度不及预期,院所改制、混改、资产证券化等是系统性工作,很难一蹴而就;
② 部分军品低成本发展趋势下,可能会带来相关企业毛利率的波动;
③ 军品研发投入大、周期长、风险高,型号进展可能不及预期;
④ 随着军改深入以及订单放量,以量换价后导致相关企业业绩波动;
⑤ 行业高度景气,但如若短时间内涨幅过大,可能在某段时间会出现业绩和估值不匹配;
⑥ 信创与新质、新域装备等中长期投资逻辑赛道,可能存在无法在较短时间内反应在营收层面的情况,同时高研发费用可能会导致利润无法短期释放,存在短期估值较高的风险;
⑦ 军贸受国际安全局势等因素影响较大,当前国际安全局势等因素较为稳定,如果国际政治格局发生不利变化,将可能对公司的经营业绩产生不利影响;
⑧ 原材料价格波动,导致成本升高;
⑨ 宏观经济波动可能对民品业务造成冲击;
⑩ 行业重大政策调整可能会对军工板块走势产生中短期影响。
中航证券研究所由五次获得新财富机械(军工)第一的明星分析师邹润芳领衔,董忠云博士担任首席经济学家,着力打造总量研究引领,以军工、硬科技为代表的战略新兴产业链投研体系,同时重点覆盖部分大消费领域。
研究所拥有资本市场大型军工行业研究团队,依托于航空工业集团强大的军工央企股东优势,以军工品质从事军工研究,以军工研究服务军工行业,力争前瞻、深度、系统、全面,覆盖军工行业各个领域,服务一二级资本市场,同军工行业的监管机构、产业方、资本方等皆形成良好互动和深度合作。
张超(证券执业证书号:S0640519070001),中航证券研究所副所长、军工行业首席分析师,毕业于清华大学精仪系,空军装备部门服役八年,2016-2018年新财富第一团队核心成员,2016-2018年水晶球第一团队核心成员;2022-2023年wind金牌分析师国防军工行业第一名。
zhangchao@avicsec.com
证券研究报告名称:《军工行业周报:行业估值持续下杀,公募持仓大幅下降》
对外发布时间:2024年5月7日
航空报国
航空强国
○

