文 张超 梁晨 闫政圆
近一周行情
国防军工(申万)指数(-5.05%),行业(申万)排名(27/31);
上证综指(-1.62%),深证成指(-3.32%),创业板指(-4.21%);
涨幅前五:中航重机(+9.44%)、天秦装备(+9.29%)、钢研高纳(+6.5%)、广东宏大(+6.35%)、爱科赛博(+4.67%);
跌幅前五:西测测试(-18.82%)、睿创微纳(-18.38%)、广哈通信(-14.73%)、捷强装备(-14.6%)、理工导航(-14.47%)。
重要事件及公告
4月7日,亿航智能宣布获得由中国民航局颁发的EH216-S无人驾驶载人航空器系统生产许可证(Production Certificate,PC)。这是全球eVTOL行业内首张生产许可证,是自EH216-S成功取得型号合格证(Type Certificate,TC)、标准适航证(Standard Airnworthiness Cerificate,AC)之后的又一重要里程碑,标志着EH216-S率先迈入规模化生产阶段,也为下一步的商业化运营提供重要保障。
4月8日,航天时代飞鹏研制的“射手座"FP-981C-BE电动垂直起降无人机系统(EVTOL)申请的型号合格证(TC)获得中国民航局华东地区管理局的受理,这标志着公司的无人机谱系建设又迈出了坚实的一步。FP-981C-BE载重100kg,航程100km,最大空投重量80kg,实用升限4500m,最大起降高度4000m,具有全天时、多气候作业能力。能够满足复杂环境下的物流运输、应急救援等应用需求。该系统具备性价比高、起降场地限制小、投送方式灵活等特点,具有垂直起降、模块化装卸等能力。
4月9日,根据中国航天科技集团,近日,中国航天科技集团有限公司十一院彩虹无人机科技有限公司参加了浙江省台州湾新区机场举行的启航仪式。彩虹—4、彩虹—5、彩虹—10无人机在静态展示区展出。新型号彩虹—3D无人机还进行了飞行演示,完全实现自主滑行、起飞、降落,为彩虹品牌进一步发展低空经济提供强大动能。
4月10日,根据新华社,市场监管总局、国家发展改革委、工业和信息化部、生态环境部、住房城乡建设部、商务部、应急管理部七部门近日联合印发《以标准提升牵引设备更新和消费品以旧换新行动方案》,目标到2025年完成重点国家标准制修订294项,有力支撑设备更新和消费品以旧换新。
4月10日,根据航空产业网消息,近日,历时近4个月的AES100发动机高空模拟试验圆满完成。这是继高空燃油结冰、整机结冰吞冰验证后,航空发动机适航审定史上的又一次重大突破。此次高空模拟试验有效验证了AES100发动机在高空极端条件下的工作能力,标志着我国涡轴发动机全面突破高空模拟适航关键技术,填补了国内涡轴发动机适航符合性验证技术研究的多项空白。
4月10日,江西南城通用机场开建,该机场是江西省重点建设项目,是抚州市目前唯一获批建设的通用航空机场,项目规划占地面积约1400亩,总投资10亿元,将兼备小型固定翼飞机起降、直升机起降、航空作业、飞行器托管、应急救援、观光旅游等综合服务功能。
4月10日,恒神股份取得一项名为“碳纤维复合材料无人机多墙式机翼”。本发明通过多墙式结构设计,RTM一体成型,实现了无人机机翼轻量化、低成本制造以及快速制造等要求。
4月10日,金信诺公告,为提高募集资金使用效率,同意新增金信诺(泰国)电缆为高速率线缆、连接器及组件生产项目的募投项目实施主体,募投项目的实施地点相应增加。在不改变公司对高速率线缆、连接器及组件生产项目的总投资额,保持募投项目实施成效不变的情况下,公司将该项目实施场地由“通过租赁获得”调整为“通过租赁、使用自有厂房或改建、购置获得”,并对应调整内部投资结构。
4月10日,晟楠科技公告,为充分公司战略规划布局的需求,拟以自有资金500万元人投资设立全资子公司晟楠新动力,该子公司主要从事航空器零部件、航空动力设备、定制化电源类、发电机类等航空机电一体化产品的设计与研发。
4月11日,根据外交部,美国持续向中国台湾地区出售武器,严重违反一个中国原则和中美三个联合公报规定,严重干涉中国内政,严重损害中国主权和领土完整。依据《中华人民共和国反外国制裁法》第三条、第四条、第五条、第六条、第九条、第十五条规定,中方决定对参与向中国台湾地区出售武器的美国通用原子航空系统公司、通用动力陆地系统公司等后附《反制清单》列明的企业采取以下反制措施:一、冻结在我国境内的动产、不动产和其他各类财产;二、对高级管理人员不予签发签证、不准入境。
4月11日,锴威特公告,全资子公司苏州创芯投资拟以人民币1000万元认缴陆巡科技新增注册资本20.98万元。陆巡科技是一家以新能源汽车车载电源和特种电源为核心业务的国家高新技术企业,拥有自主知识产权,为客户提供高可靠性、高功率密度及技术领先的产品与解决方案。本次增资完成后,创芯投资将持有陆巡科技1.45%股权。本次对外投资涉及与关联人甘化科工共同投资,在本次交易完成后甘化科工持有陆巡科技股权比例将由10.62%下降到10.47%。
4月11日,普天科技公告,公司与西安电子科技大学签署战略合作协议,面向卫星互联网、低空经济产业发展需求,决定结成深度全面长期战略合作伙伴关系,通过整合各自资源、技术、人才、平台等方面的优势,共同建立“西电-普天科技(天地一体化泛在信息网络)联合实验室”。
4月12日,根据芯智讯,美国商务部将11家公司列入了实体清单,其中包括6家中国企业。其中,有四家中国企业因涉嫌帮助中方违规取得人工智能(AI)芯片而被列入“实体清单”,这四家企业分别为:北京联众集群、西安丽科创新、北京安怀信、天津思腾合力。此外,美国商务部还将江西新拓列入黑名单,理由是采购、开发和扩散俄罗斯所需的无人机。另一家是深圳嘉思博科技,其因参与伊朗飞行器公司的航天零件采购网络(包括无人机零件)而列入名单。
4月12日,根据兵器装备集团,受中央组织部领导委托,中央组织部有关干部局负责同志宣布了党中央关于中国兵器装备集团有限公司总经理任职的决定:张玉金同志任中国兵器装备集团有限公司董事、总经理、党组副书记,免去其中国商用飞机有限责任公司副总经理、党委常委职务。
4月12日,根据航天科工集团,中共中央组织部有关负责同志宣布了党中央关于中国航天科工集团有限公司董事长、党组书记任职的决定:陈锡明同志任中国航天科工集团有限公司董事长、党组书记,免去其中国电子科技集团有限公司董事、总经理、党组副书记职务。
投资建议
报告摘要
一、核心观点
战争形态经历了从冷兵器战争、热兵器战争、机械化战争到信息化战争的若干次演变,近年来在以俄乌、亚阿、巴以等为代表的冲突、战争中战争形态已经较此前认知中的被称为“教科书级的现代战争”的海湾战争有了不小的变化,而战争形态的演变必然将导致武器装备需求侧的革新。
我国“加快机械化信息化智能化融合发展”、“加速战略性前沿性颠覆性技术发展,加速武器装备升级换代和智能化武器装备发展”,“十四五”规划首提军事智能化。我国军工行业借助信息化、现代化、智能化,将迅速弥补代际差,具备在部分领域实现反超甚至领跑的能力,同时打造出“非线式、非接触、非对称”作战并打赢的能力。
具体可关注《飞雪迎春到——军工行业十问十答&2024年投资策略》中军工电子、电子对抗、无人装备、卫星互联网、数据链路等章节。
1、部分上游及信息化公司一季报迎来边际改善
截至4月12日,共有13家军工上市公司发布了2024年一季报或预告,主要集中在军工信息化、材料电子及零部件加工环节,净利润增速下限中位数为50.00%,增速上限中位数为65.00%,相比于2023年年报披露情况出现一定边际改善。
我们认为随着年报季渐入尾声,基本面“利空”逐步落地,随之而来的业绩改善将进一步提振市场信心。总体来看对于军工这类以装备批次而非自然年或财年计算周期的行业而言,把握五年规划的上行趋势,而不是单一年份的业绩变化更有利于把握军工行业基本面,站在当下时点,从增长的长期性、确定性和可持续性来说,毋庸置疑,军工行业依旧具备着难以比拟的优势。
2、地缘冲突愈演愈烈,有望推动军工产能“出海”
2024年国际局势动荡加剧,多重事件驱动下使本就因俄乌冲突、巴以局势而趋于紧张的国际形势更加严峻。国际安全局势既提高了全球各国的安全诉求,也加速了国际军贸市场的恢复。在这种情况下,海外军工产业链产能出现紧缺,尤其是一些上游基础元器件及材料,如相关半导体分立器件、高温合金等,而受益于“十四五”我国武器装备配套产能的上台阶,海外的紧张局势,有望推动我国军工产能“出海”。
3、军事智能化建设迫在眉睫
彭博新闻社网站2月28日发表题为《人工智能战已经到来》的长篇文章,详解美军用于识别战场目标的人工智能项目——梅文计划。该计划的目标是通过算法构建一个识别战场人员和装备的系统,依赖于机器学习领域的突破,该系统具有依靠训练数据和用户反馈找出目标的自学能力。该系统已在美国陆军第18空降军推广使用,将根据训练数据和用户反馈作出改进。作为一支拥有9万名士兵的快速反应部队,第18空降军将成为梅文计划的试验平台。
随着美国军队和人工智能融合不断加速,新兴领域科技之力正重塑战争面貌和作战模式,战争的智能化特征愈加凸显,日益成为影响战争胜负的重要因素。当今,从海洋、太空、网络、电磁空间到人工智能、大数据、区块链、云计算、量子通信等新兴领域,由于前瞻性、引领性、颠覆性技术的大量涌现和群体迸发,正引发军事领域链式突破,不断催生具有新原理、新机理的新质战斗力。我国武器装备与军队也将逐步顺应趋势,把全面提升新兴领域战略能力作为战斗力建设的紧迫课题,军队改革以及武器装备升级有望推动军事人工智能、电子战,空间战等军事信息化、智能化的加速。
4、低空经济发展如火如荼
(1)本周低空经济重要事件汇总:
4月7日,亿航智能宣布获得由中国民航局颁发的EH216-S无人驾驶载人航空器系统生产许可证(Production Certificate,PC);
4月8日,航天时代飞鹏研制的“射手座"FP-981C-BE电动垂直起降无人机系统(EVTOL)申请的型号合格证(TC)获得中国民航局华东地区管理局的受理;
4月9日,根据中国航天科技集团,近日,中国航天科技集团有限公司十一院彩虹无人机科技有限公司参加了浙江省台州湾新区机场举行的启航仪式。
4月10日,中国民航大学航空经济发展研究所(AIR)发布《中国低空经济发展指数研究报告(2019-2023)》。依托民航大学近50年研究积累,将航空经济运行规律与低空飞行特点紧密结合,首次评估了全国及31个省、自治区、直辖市2018年到2022年低空经济发展水平。
(2)我国低空经济已不再遥远、不再是“故事”。在经历了十几年的积累后,国家需求、政策法规、供应链产业链、技术积淀等方面都已经具备了同频共振快速发展的条件,叠加国家新质生产力要求,低空经济可作为重要的增长极和换道超车的又一新赛道。相关政策法规快速完善,供应链产业链已较为完善,飞行器、空管设施、信息系统、人工智能等技术也已具备了相当基础;
(3)大主题行情难以一蹴而就,往往是初期普涨、回归理性、再次确认、重启上涨,短期来看,相关个股涨幅较大,而且扩散至主题“边缘”个股,这或许应成为警惕的因素。
对军工行业的信心来源:
对军工行业的信心,主要来源于两方面:
(1)节点明确、目标不变、要求刚性
世界之变、时代之变、历史之变正以前所未有的方式展开,逆全球化趋势以及俄乌冲突、巴以冲突,大大强化了各国的安全诉求,全球军费再次进入高速增长期。强国必先强军,军强方能国安,如期实现建军一百年奋斗目标,加快把人民军队建成世界一流军队,这是全面建设社会主义现代化国家的战略要求。2024年政府工作报告中明确提及,要“打好实现建军一百年奋斗目标攻坚战”,“抓好军队建设‘十四五’规划执行”,五年规划与2027年国防建设目标的计划性,将对未来几年军工行业的需求形成明确约束和指引,也将进一步打消当前市场的关键疑虑,军工行业的需求无忧。同时,2024年中国国防预算占GDP比例约为1.26%,创下“十四五”以来新高,我国国防支持力度(军费增速与公共财政支出差值)持续加大,2022-2024年分别为-1.3%、1.8%、3.4%。
(2)进入“大军工”时代,市场空间大幅扩容
军工行业的范畴今非昔比,已扩容至民机、低空经济、信息安全、军贸、商业航天、民船等诸多军民结合领域,军工行业的市场空间和天花板已得到数量级和实质性的抬升。除了军工自身的提质补量需求之外,“大军工”已然为行业打开了更高的天花板。民机梦想照进现实,军贸将由替补变为主力,低空经济实质性提速,卫星互联网、商业航天全国开花如火如荼,中国民船市场份额屡创新高。2024年政府工作报告中明确提出了“积极培育新兴产业和未来产业”,“积极打造生物制造、商业航天、低空经济等新增长引擎”。“大军工”的各个领域中,传统军工行业主体依然是中坚力量,如军工主机厂作为军贸主体持续发挥核心作用,军用航空配套厂商也将保障商用飞机及发动机的生产制造,信息安全军工企业在信创领域承担着关键角色,各军工集团也将低空经济、民机、商业航天等领域作为战略发展方向和第二增长曲线。当然,在此过程中,各行业的生产关系和竞争格局会作出相应调整和适应,行业内也会涌现出一批新的更有活力的产业主体
军工行业中长期两大关注点
(1)军工行业将再次迎来并购潮
军工行业经过过去几年的高速发展,产业成熟度已大幅提升,产业自身发展阶段产生了重组整合的要求;IPO节奏阶段性放缓,众多企业将并购作为资产证券化的可选路径之一;军工上市公司有做大做强做优和市值管理要求;2019年后军工股权投资高度活跃,时至今日军工股权投资机构集中面临退出需求,并购成为其实现项目退出的重要选项。但同时也要关注并购重组后的整合问题,以及随之而来商誉增长的风险。
(2)市值管理成为重要课题
近年来,军工上市公司内在价值不断增长的同时,市值却时常与内在价值的变化趋势出现偏离,部分军工上市公司在资本市场上处于亚健康状态,市值管理工作愈发重要,且国资委也愈加重视对央国企上市公司市值管理方面考核。通过各类市值管理手段,可实现公司内在价值的提升,引导并维持上市公司市值与内在价值的动态平衡,通过价值创造提升内在价值,通过价值传递达到价值实现,最终实现上市公司市值的持续增长和股东价值的最大化。
二、投资建议
军工行业依然处于景气大周期,当前是大周期中的小周期;
2024年军工行业需求回暖、业绩复苏,随之而来,当前或将成为阶段性低点,“十四五”军工行业的走势将呈现前高中低后高的“V字型”;
关注无人装备、卫星互联网、电子对抗等新质新域的投资机会;
关注民机、低空经济、军贸、信息安全、商业航天等军民结合领域的“大军工”投资机会;
关注军工行业并购潮下的投资机会。
军机等航空装备产业链:
战斗机、运输机、直升机、无人机、发动机产业链相关标的,航发动力(发动机)、应流股份(叶片)、航天电子、航天彩虹(无人机)、中复神鹰等。
航天装备(弹、星、链等)产业链:
航天电器(连接器)、天奥电子(时频器件)、北方导航(导航控制和弹药信息化)、成都华微(模拟芯片)、航天智装(星载IC)、国博电子(星载TR)、中国卫通(高轨卫星互联网)、海格通信(通信终端)、航天环宇(地面基础设施)、振芯科技、海格通信(北斗芯片及应用)、中科星图(卫星遥感应用)。
船舶产业链:
中国船舶、中国重工、中国动力、中国海防、湘电股份。
信息化+国产替代:
成都华微、振华风光(特种芯片);新雷能(军工电源);国博电子(TR组件);智明达(嵌入式计算机);七一二、上海瀚讯(通信)。
军工材料:
光威复材、中简科技、中复神鹰(碳纤维复合材料);航材股份、钢研高纳、图南股份(高温合金);西部超导、宝钛股份(钛合金);铂力特(增材制造);华秦科技(隐身材料)。
报告正文
一、低空经济:政策支持、场景拓展、成本 降低、资本助力,多因素支持行业开启新征程
2023年12月中央经济工作会议提出“打造生物制造、商业航天、低空经济等若干战略性新兴产业”,受到市场关注;地方政府纷纷出台对应政策,大力支持低空经济发展,并将其写入政府工作报告。实际上,早于2021年2月,中共中央、国务院印发《国家综合立体交通网规划纲要》,提出“发展交通运输平台经济、枢纽经济、通道经济、低空经济”,“低空经济”概念就已首次写入国家规划。此后“低空经济”一词开始广泛出现在人们视野中。但长期以来,低空经济发展受限于空域资源申请繁琐、政府部门职责不清、飞行服务保障能力不足等制约产业发展。
2023年是低空经济发展的极为重要的一年,也是其受市场高度关注、资本追逐的一年。从政策层面,国家和地方接连针对低空经济产业出台多项重点政策,从政策和法律法规上对低空空域协同管理、基础设施建设等予以规范,为产业发展提供了法规和政策的保障。从技术层面,以eVTOL为代表的新型飞机涌现,电动化、绿色化、无人化为低空经济低成本、可持续应用为商业模式落地打下了一定的基础。从资本层面,2023年,低空经济赛道成为资本追逐的赛道之一,多家企业完成大额融资,为行业后续发展提供了资金基础。
整体而言,受益于政策、技术、资本的多因素催化,低空经济赛道作为战略新兴产业的重要代表,已初步具备放量基础,是值得重点关注的投资赛道之一。
(一)低空经济产业衍生自通用航空产业,是低空飞行活动与多领域融合的新型经济形态
低空经济产业是由通用航空产业发展而来的衍生行业,在低空经济一词首次纳入国家规划前,最常提及的关联词是通用航空。与通用航空产业组成结构类似,低空经济产业由低空制造、低空飞行、低空保障、综合服务四部分构成。其中“低空制造”是为低空飞行活动提供整机及配套产品;“低空飞行”是低空经济产业的核心,对整个低空经济发展起牵引和带动作用;“低空保障”是指为低空飞行和空域安全提供保障服务的相关产业;“综合服务”是指支撑和辅助的各种服务性产业。
图 1 低空经济产业组成
从产业构成要素看,低空经济的产业要素主要包括:
① 低空空域:低空空域是低空经济的重要依托,同时也是关键资源要素,低空空域通常是指距正下方地平面垂直距离在1000米以内的空域,根据不同地区特点和实际需要可延伸到3000米以内。
② 航空器:包括直升机、无人机、eVTOL。根据高度划分:120m以下主要包括消费级无人机,120m—300m主要包括行业应用无人机,300m-1000m主要包括直升机/ eVTOL。
图 2 低空飞行器按高度划分
③ 低空飞行活动:低空飞行活动主要包括警用航空活动、海关航空活动、通用航空以及部分军用航空活动,因此低空经济产业具有涉及民用、警用和军用等多个领域,横贯一二三产业,涵盖上中下游整个发展链条,具有“多领域、跨行业、全链条”特点。
从下游应用场景看,低空经济的典型应用场景主要包括城市管理、工业应用、消费娱乐和城市交通等领域。
表 1 低空经济典型应用场景及部分相关机型
(二)政策大力支持,应用场景快速拓展,低空经济迎来发展机遇期
早在2024年,中央军委发布的《关于深化我国低空空域管理改革的意见》,明确了低空空域管理改革的目标任务;2012年,《国务院关于促进民航业发展的若干意见》指出要大力发展通用航空,让通用航空产业有法可依;2016年,《国务院办公厅关于促进通用航空业发展的指导意见》对通用航空业与经济融合发展做出的总体谋划和系统部署,为我国通用航空业发展提供了战略指引。但由于低空空域及行业政策法规尚需时间进一步明确和完善,低空经济行业并未得到高速的发展。
2023年对于我国整体低空经济产业是极为重要的一年,国家接连针对低空经济产业出台多项重点政策。如国务院和中央军委发布《无人驾驶航空器飞行管理暂行条例》,是我国无人驾驶航空器管理的首部专门行政法规,规范了无人驾驶航空器飞行以及有关活动。工信部等四部门印发的《关于印发绿色航空制造业发展纲要(2023-2035年)》,提出新能源航空器作为低空经济产业未来的重要发展方向,将在很大程度上推动低空经济的发展。国家空管委发布《国家空域基础分类方法(征求意见稿)》,表明国家管理机构充分认识到目前空域分类已无法满足低空经济产业发展需要,正积极借鉴世界航空发达国家在空域分类管理中的经验和做法,对全国空域进行统一规划,未来正式分类方法推出后将实现我国空域划分标准与国际接轨。
表 2 2024—2023 低空经济产业政策梳理
2023年12月中央经济工作会议提出“打造生物制造、商业航天、低空经济等若干战略性新兴产业”,明确强调低空经济发展的重要性。作为创新前沿的热点产业,低空经济的发展得到了不少地方的支持鼓励,各地方政府迅速响应,出台了一系列相关支持政策。据不完全统计,2023年以来已有超过10个省份将低空经济、通用航空等相关内容写入了政府工作报告。安徽、江西、海南、广东等多地就先后举办了低空经济相关的发展大会或论坛、研讨会。
表3 地方政府工作报告“低空经济”相关内容梳理
我们认为“政策支持+产业指引”让我国低空经济产业正迎来高速发展的黄金机遇期,并且在未来两年内还将会有更多针对产业发展的政策接踵而来。低空空域资源是我国尚未开发的重要战略资源,低空经济赛道将是推动我国产业发展转型升级的关键赛道之一,未来在国家顶层规划和政府政策支持的指引以及新能源航空动力技术、无人驾驶航空技术、先进航空制造技术和新一代信息技术等先进技术持续创新发展,低空经济的时代已经到来,未来将不断持续涌现出诸多新成果、新产品、新业态以及迫切需要解决的新问题,低空经济产业将迎来高速发展的机遇期。
(三)通用航空是低空经济的主体产业,无人机及eVTOL成为资本重点关注方向
① 通用航空:产业规模稳步增长,是低空经济的主体产业
我国通航机队规模稳步增长,截至2022年底,我国通用航空在册航空器总数达到3186架,其中教学训练用飞机1157架。通用飞行小时数再创新高,全国通用航空共完成飞行121.9万小时,比上年增长3.5%。
截至2022年底,我国获得通用航空经营许可证的传统通用航空企业661家,比上年底净增62家。其中,华北地区130家,东北地区48家,华东地区179家,中南地区150家,西南地区93家,西北地区37家,新疆地区24家。通用航空机场比上年底净增29个,全国在册管理的通用机场达到399个。
图3 中国在册通用航空器飞行小时数(2018—2022)(单位/小时)
图4 中国在册通航企业数量(单位:家)
图5 中国在役通航机队规模(2018—2022)(单位:架)
图6 中国通用航空机场数量(单位:个)
虽然我国近几年通用航空整体呈现稳步增长趋势,但相比于通用航空产业发达国家相比,我国依然存在较大差距。对比美国通用航空发展情况,我国通用航空产业仍有较大的提升空间。
表4 中美通用航空数据对比
从飞行员数量、通航机场数量、通用航空器数量、通用航空年飞行时长可以看出中国当前在通用航空产业方面无论从人员储配、普及程度、基础设施方面均与美国存在较大差距,虽然每年依旧保持平稳增速,但如果要追上通用航空产业发达国家,当前增速还过于缓慢。但从另一方面看,我国当前的通用航空产业尚未迎来蓬勃发展的局面,未来的通用航空市场存在明显的提升空间。
② 无人机产业蓬勃发展,成为低空经济主导产业
从全球情况来看,2022年全球民用无人机产业市场规模约304亿美元,比上年增长15.6%。未来几年,全球民用无人机市场规模仍将保持较快增长,根据Frost & Sullivan在2022年12月的预测,到2026年将达到413亿美元,复合年均增长率8.0%。从类型构成看,过去几年消费无人机一直占据民用无人机的较大市场空间,但随着无人机在工业应用场景的拓展,未来工业无人机将成为民用无人机的发展热点,市场规模将快速增长。工业无人机增速预计明显超过消费无人机并逐步成为民用无人机市场的主要组成部分。
从我国的情况来看,近年来,以通用航空为主体的低空经济得到快速发展,有人机经济规模年增长率超过10%,无人机经济规模更是呈高速发展态势,年增长率超过20%。根据航空工业集团《民用直升机中国市场预测年报2023》显示,截至2022年底,中国市场无人机累计飞行小时达到2067万小时,同比增长6.17%,全行业注册无人机共计95.8万架,无人机通用航空企业超过1.5万家,中国无人机产业发展势头强劲,可以说无人机的迅猛发展为低空经济发展注入了强劲动力。
2023年6月,由国务院和中央军委共同制定的《无人驾驶航空器飞行管理暂行条例》正式发布,并将于2024年1月1日施行。作为我国无人驾驶航空器管理的第一部专门性行政法规,《条例》填补了我国长期以来在无人驾驶航空器管理方面的行政法规的空白,并对无人驾驶航空器管理方面的基础制度进行了总结完善,同时结合我国空域和飞行活动的现状特点,提出的具有中国特色的无人机分级分类、协同监管模式,将对我国推动无人机产业高质量发展、把握低空经济发展新机遇产生积极影响。
我们认为,我国民用无人机产业迅猛发展,对经济社会的促进作用日益加大,无人机产业作为低空经济的主导产业,在首个系统性的无人机相关条例的发布指引下,将为低空经济行业注入强劲动力。
③ eVTOL飞行器:低空经济绿色转型重点方向,我国“换道超车”关键赛道
eVTOL是指以电力作为飞行动力来源且具备垂直起降功能的飞行器,具有垂直起降、智能操作、快捷机动、低成本、低噪音、零排放、易维护、高安全等特点,顺应了电气化、绿色化、智能化的发展趋势,是一种面向未来城市空中交通(UAM)场景、更符合未来城市综合立体交通系统的飞行器形态,为超大城市、都市圈及城市群创造了新的通勤方式,将对未来社会、经济、安全和环境等方面产生重大影响,创造显著价值。
eVTOL飞行器应用场景广泛,是低空经及未来发展的重要方向。eVTOL潜在应用场景涉及城市客运(UAM)、区域客运(RAM)、城市物流配送、商务出行、紧急医疗服务、私用飞行器等多种场景模式,大致可分为载人客运、载物货运、公共服务、警务安防、国防军事及私人飞行等六大类行业场景。
图7 eVTOL典型应用场景示意图
世界各国纷纷布局eVTOL赛道,抢占未来城市低空智能交通的制高点。据2022年8月的美国垂直飞行协会(VFS)发布的最新统计,全球超过700个eVTOL设计研发项目,其中235个矢量推进构型布局,124个升力+矢量推进构型布局,195个多旋翼构型布局,103个为悬停自行车和个人飞行器,47个电动旋翼机设计,涉及全球48个国家的347家公司或创新机构。其中,主要分布的国家是美国(124个)、英国(24个)、中国(21个)、德国(19个)和加拿大(17个),占所有设计实体的近60%。
目前,没有一家eVTOL制造商获得FAA(美国联邦航空局)或EASA(欧洲航空安全局)的完全认证,仅有极个别公司预计在未来两三年内获得相关认证。各国eVTOL制造商竞相加快认证进度,以在全球范围率先获得航空主管部门的适航许可,抢先开展商业运营取得市场先机。当前,国内与国外企业都处于产品研发阶段,国内厂商的技术发展水平相对欧美企业来说差距并不大,在亚太地区处于领头羊地位。以eVTOL为代表的新能源航空器正加快推动低空产业转型升级,这或将成为我国继新能源汽车之后另一个“换道超车”领域。根据罗兰贝格的预测,到2030全球投入商业运营的eVTOL数量将达5千架,2040年达4.5万架,其中36%用于城市出租车,35%用于机场摆渡,29%用于城际服务。2030年运营商收入将达10亿美元,到2050年90%收入将来自机场摆渡和城际服务。
eVTOL赛道的参与者可以分为航空厂商、车企和创业公司三类。一类是巴航、空客、波音为代表的航空厂商;第二类是大众、丰田、小鹏、吉利等车企;第三类为创业公司,如美国的Joby Avation、德国的Lilium、中国的亿航、峰飞等公司。国内具有代表性的eVTOL科技公司包括亿航智能、峰飞航空科技、时的科技、御风未来等。其中,亿航智能自主研发的EH216-S无人驾驶载人航空器系统于2023年10月13日获得中国民航局颁发的型号合格证,这也是全球首个载人eVTOL型号合格认证,标志着EH216-S具备商业运营的资格。
自2023年以来,eVTOL吸引了众多资本的关注和投入。根据统计,2021年发生的融资事件仅有几起,2022年有超过10家厂商融资,2023年也多家企业成功获得融资。从融资细节来看,除了已经美股上市的亿航,小鹏汇天历史融资总额最高,超过5亿美金、峰飞融资总额为1亿美金,御风未来、时的、沃兰特等均进入“亿元俱乐部”,其余多数企业处于天使轮、种子轮、Pre-A轮等千万级初始融资阶段。资本助力下,企业有望在技术迭代、产能建设、场景拓展等方面取得快速突破,为行业快速发展提供充足的资金。
表5 国内eVTOL赛道部分融资情况
二、多数据反映2024年军工行业下游需求有望复苏
(一)军工央企上市公司关联交易
军工央企下属上市企业公告关联交易时常作为业绩预测指标,预计关联交易的增速如果与预期出现偏差,也将影响股价表现。根据我们统计的多个军工央企下属上市企业的关联采购以及关联销售数据来看,2024年,多家军工企业对其相关领域下游需求信心仍足。
图8 部分军工央企下属上市公司2024年预计关联交易情况
(二)上市公司增持回购
2024年以来,30多家军工板块上市公司密集开展增持、回购等活动。资本市场中,军工行业与其他行业相比,具有保密要求高、可追踪指标相对较少、处于相对不透明状态的特点,导致行业的可研性相对较差,尤其是在“弱现实、弱预期”的情况下,导致相关个股波动加强。在这种情况下,上市公司股东的增持、回购行为一定程度凸显了对公司未来发展的信心,也是公司内在价值与市场价值平衡的重要表现。经统计发现,70%以上的公司在发布回购或增持计划后的7日内,股价均实现了一定程度的上涨。
表6 2024年以来军工上市公司增持、回购行为一览
(三)重要合同公告
从多家公司公布的日常经营重要合同公告来看,2024年军工上市公司在手订单充足,业绩有望兑现在2024年底。
表7 2024年以来军工上市公司日常经营重要合同金额统计
三、2023年年报业绩预告数据
截至2024年4月12日,共计187家企业公布2023年业绩预告(快报)或正式年报,其中89家业绩预增,98家业绩预减,整体来看,目前发布预告(快报)或正式年报的上市公司净利润增速下限中位数为10.96%,增速上限中位数为12.26%。
图9 2023年业绩预告(快报)或正式年报数据统计
四、本周市场数据
(一)估值分位
截至2024年4月12日,国防军工(申万)指数PE为45.58倍,处于2014年来的1.04%分位。
(二)北上资金变化
本周,北向资金累计净流出108.56亿元。军工行业陆股通占自由流通市值比例为1.94%,较4月3日环比下降0.01个百分点。
图10 军工行业陆股通占自由流通市值比例变化
(三)军工板块成交额及ETF份额变化
本周,军工板块(申万)成交额为1150.09亿元(+14.32%,上周交易日仅有3天),占中证全指成交额比例为2.83%(-0.75pcts),主要军工ETF基金份额增加0.82%(2024年年初至今下降11.24%)。
图11 军工板块成交量变化
图12 近期主要军工ETF基金份额变化(单位:亿份)
(四)融资余额变化
截至2024年4月11日,军工行业的融资余额合计762.03亿元,比上周环比上升0.96%,占两市融资余额比例为5.09%。
图13 两市融资余额与军工行业融资余额走势情况
五、军工三大赛道投资全景图
根据我们对军工周期性的研究,我们判断,“十四五”军工行业收入增速有望呈现出前高中低后高的“V字型”,2024年后重新进入上行通道。
但不容忽视的是,“十四五”以来,军工行业各细分赛道的发展逻辑差异愈发明显,200余家公司基本面或将持续分化,在此之下,军工板块整体虽然有望再次迎来上涨,但受到各细分赛道的发展逻辑及节奏的差异,各细分板块的走势分化仍将持续。
我们将军工行业分为3大赛道、23个细分领域(各赛道详细分析见军工行业十问十答&2024年投资策略《飞雪迎春到》)进行分析讨论,并分别列举投资判断和观点,具体如下:
① 军工主赛道:主要包含航空、导弹及智能弹药、军用船舶、军工电子、军工材料、测试及维修等七大细分领域,这些领域一般具有市场规模相对较大,下游客户已军用领域为主,且发展相对更为成熟的特点,是军工行业当前的主要构成及发展驱动力。
② 大军工赛道:主要包含以军贸、民机、低空经济、航天发射、卫星制造、卫星通信、卫星导航、卫星遥感、民船以及信创等十个“大军工”产业细分领域。所谓“大军工”,是指当前军工行业的范畴已大为拓展,特别是军技民用下广义概念下扩充的军工新赛道。这些领域或已具有一定规模或仍在快速发展阶段,是支撑军工行业持续高景气发展的第二曲线。
③ 新域新质赛道:主要包含以无人装备、卫星互联网、电子对抗、数据链路、军事仿真以及云技术等新战争形态下,以“智能化、体系化、信息化”为代表的军工细分领域,这些领域往往已经受到海外军事强国的重视或已经在战场上得到了实战验证,在国内往往处于早期萌芽发展阶段,但应用发展确定性相对较强。新域新质各细分领域在“十四五”末,乃至“十五五”时期都有望具有较大发展弹性,将有望成为军工板块在未来中长期持续高景气发展的新驱动力。
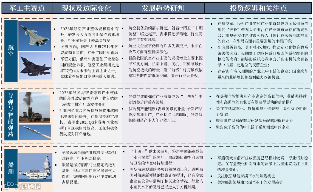
图14 军工主赛道投资全景图
图15 大军工赛道投资全景图(一)
图16 大军工赛道投资全景图(二)
图17 新域新质赛道投资全景图
不同赛道的发展特点梳理如下,以供投资参考:
图 18 三大赛道各细分领域投资特点对比
六、建议关注的细分领域及个股
“十四五”当前已经跨进后半程,我们判断,军工板块走势将在2024年后重新进入上行通道。但军工行业各细分赛道的发展逻辑差异愈发明显,200余家公司基本面或将持续分化,在此之下,军工板块整体虽然有望再次迎来上涨,但受到各细分赛道的发展逻辑及节奏差异的影响,各细分板块的走势分化仍将持续。
关于投资方向和行情判断:
① 军工行业依然处于景气大周期,当前是大周期中的小周期;
② 2024年军工行业需求回暖、业绩复苏,随之而来,“十四五”军工行业的走势将呈现前高中低后高的“V字型”;
③ 关注无人装备、卫星互联网、电子对抗等新质新域的投资机会;
④ 关注民机、低空经济、军贸、信息安全、商业航天等军民结合领域的“大军工”投资机会;
⑤ 关注军工行业并购潮下的投资机会;
⑥ 关注市值管理要求下,军工企业做大做强做优带来的投资机会。
具体建议关注的上市公司如下。
军机等航空装备产业链:
战斗机、运输机、直升机、无人机、发动机产业链相关标的,航发动力(发动机)、应流股份(叶片)、航天电子、航天彩虹(无人机)、中复神鹰等。
航天装备(弹、星、链等)产业链:
航天电器(连接器)、天奥电子(时频器件)、北方导航(导航控制和弹药信息化)、成都华微(模拟芯片)、航天智装(星载IC)、国博电子(星载TR)、中国卫通(高轨卫星互联网)、海格通信(通信终端)、航天环宇(地面基础设施)、振芯科技、海格通信(北斗芯片及应用)、中科星图(卫星遥感应用)。
船舶产业链:
中国船舶、中国重工、中国动力、中国海防、湘电股份。
信息化+国产替代:
成都华微、振华风光(特种芯片);新雷能(军工电源);国博电子(TR组件);振华科技、火炬电子、鸿远电子、宏达电子(军工元器件);智明达(嵌入式计算机);七一二、上海瀚讯。
军工材料:
光威复材、中简科技、中复神鹰(碳纤维复合材料);航材股份、钢研高纳、图南股份(高温合金);西部超导、宝钛股份(钛合金);铂力特(增材制造);华秦科技(隐身材料)。
七、 风险提示
① 央国企改革进度不及预期,院所改制、混改、资产证券化等是系统性工作,很难一蹴而就;
② 部分军品低成本发展趋势下,可能会带来相关企业毛利率的波动;
③ 军品研发投入大、周期长、风险高,型号进展可能不及预期;
④ 随着军改深入以及订单放量,以量换价后导致相关企业业绩波动;
⑤ 行业高度景气,但如若短时间内涨幅过大,可能在某段时间会出现业绩和估值不匹配;
⑥ 信创与新质、新域装备等中长期投资逻辑赛道,可能存在无法在较短时间内反应在营收层面的情况,同时高研发费用可能会导致利润无法短期释放,存在短期估值较高的风险;
⑦ 军贸受国际安全局势等因素影响较大,当前国际安全局势等因素较为稳定,如果国际政治格局发生不利变化,将可能对公司的经营业绩产生不利影响;
⑧ 原材料价格波动,导致成本升高;
⑨ 宏观经济波动可能对民品业务造成冲击;
⑩ 行业重大政策调整可能会对军工板块走势产生中短期影响。
中航证券研究所由五次获得新财富机械(军工)第一的明星分析师邹润芳领衔,董忠云博士担任首席经济学家,着力打造总量研究引领,以军工、硬科技为代表的战略新兴产业链投研体系,同时重点覆盖部分大消费领域。
研究所拥有资本市场大型军工行业研究团队,依托于航空工业集团强大的军工央企股东优势,以军工品质从事军工研究,以军工研究服务军工行业,力争前瞻、深度、系统、全面,覆盖军工行业各个领域,服务一二级资本市场,同军工行业的监管机构、产业方、资本方等皆形成良好互动和深度合作。
张超(证券执业证书号:S0640519070001),中航证券研究所副所长、军工行业首席分析师,毕业于清华大学精仪系,空军装备部门服役八年,2016-2018年新财富第一团队核心成员,2016-2018年水晶球第一团队核心成员;2022-2023年wind金牌分析师国防军工行业第一名。
zhangchao@avicsec.com
梁晨(证券执业证书号:S0640519080001),中航证券军工分析师,从事军工行业研究;北京科技大学材料硕士;熟悉航空制造、材料加工等领域,熟悉军工企业科研及生产体系。
liangc@avicsec.com
闫政圆(证券执业证书号:S0640123070039),中航证券研究所军工行业研究助理,哈尔滨工业大学航空宇航科学与技术硕士,主要覆盖雷达射频产业相关公司。
yanzy@avicsec.com
证券研究报告名称:《军工行业周报:军事信息化和智能化浪潮来临》
对外发布时间:2024年4月15日
航空报国
航空强国
○

