文 张超 方晓明
近一周行情
国防军工(申万)指数(+0.72%),行业(申万)排名(7/31);
上证综指(-0.61%),深证成指(-0.04%),创业板指(+0.58%);
涨幅前五: 锴威特(+52.10%)、国力股份(+17.84%)、天箭科技(+13.11%)、航天长峰(+12.28%)、北方长龙(+12.17%);
跌幅前五:中国动力(-7.98%)、中国重工(-7.47%)、中简科技(-6.71%)、华秦科技(-5.08%)、中航西飞(-4.90%)。
重要事件及公告
6月10日,由中国航天科技集团有限公司研制的我国首颗全电推通信卫星——亚太6E通信卫星在西安卫星测控中心的跟踪控制下,成功定点于东经135.5°轨道位置。
6月11日,沃兰特航空宣布完成亿元级A++轮融资,继2024年3月完成1亿元A轮融资、2024年4月完成亿元级A+轮融资之后,沃兰特短时间又完成的新一轮亿元级融资。
6月12日,航天电器公告,董事会同意公司与关联企业航天科工深圳(集团)有限公司以现金方式同比例增资航电系统4,500万元。
6月12日,由外交部外事管理司主办的2024年首场“携手央企 对话世界”活动在上海开幕。来自28个国家的10位驻华大使、8位总领事和其他高级外交官共40余人走进中国商飞设计研发中心和总装制造中心,了解中国大飞机发展情况,近距离体验ARJ21、C919等商用喷气式客机。
6月12日,由中国航空工业集团自主研制的HH-100航空商用无人运输系统验证机在陕西西安成功首飞。
6月13日,吉祥航空公告,拟3.08亿元向上海华瑞融资租赁有限公司收购三家飞机租赁公司。
6月13日,亿航智能宣布其无人驾驶电动垂直起降(“eVTOL”)航空器EH216-S在麦加完成了沙特阿拉伯的首次无人驾驶空中出租车飞行。
6月13日至14日,兵器工业集团组织所控股12家上市公司在河南南阳举办“走进兵器工业”2024年上市公司投资者集中交流活动。
6月14日,机号为B-919A的东航全球首架C919客机执行MU5309航班,搭载162名旅客,从上海虹桥机场飞往广州白云机场,标志着C919正式开启第四条商业定期航线的运营。
6月14日,工业和信息化部、国家自然科学基金委员会签署合作协议,共同设立大飞机基础研究联合基金。
报告摘要
核心观点
本周,国防军工(申万)指数(+0.72%),行业(申万)排名(7/31),军工板块(申万)成交额为1042.38亿元(-31.81%),周成交量环比下降较为明显。本周行情从板块内部看,军工电子及材料等上游板块表现略优于下游。此外,本周指数调仓拟生效结果公布,或对市场产生些许波动的影响。
一、 指数上半年调仓拟生效结果公布,预计于6月17日生效
截至2024Q1,军工行业被动类型基金合计规模为293.62亿元,军工行业被动投资已初具规模。近期,中证指数公司公布了指数的上半年调仓拟生效结果。本次调仓将影响此后半年军工行业被动类投资的比较基准,对行业有一定的前瞻性影响。
我们对挂钩产品规模较高的军工类指数加以统计,如上证50(000016)、中证军工指数(399967)、军工龙头指数(931066)、高装细分50指数(931521)、军工指数(399959)、央企科技引领指数(932038)等的拟调仓情况,并进行了分析,具体调入调出见正文部分。
根据调整情况,本轮指数调入了较多商业航天、低空经济、军工材料等相关个股。同时,随着部分军工央企上市公司调出指数,如航发动力调出上证50,如中船防务、航天电器拟被央企结构调整指数(000860)剔除;航天彩虹、航天智装、航天信息、中天火箭、天奥电子拟被央企科技引领指数(932038)剔除。指数调仓结果将于6月17日生效,目前看影响有限。
二、C919运营满一年,进入“扩编”“提质”新阶段
2024年5月27日,C919商业载客飞行一周年。一年以来,C919飞机累计执行航班逾2100班,安全运行超6000小时,运送旅客近30万人次,运营情况较好。
当前,国产民机发展迎来了较好的外部环境。
① 民航业复苏,运输周转率及运输效率提升
5月31日,中国民航局发布《2023年民航行业发展统计公报》,2023年,全行业完成旅客运输量61957.64万人次,比上年增长146.1%。国内航线完成旅客运输量59051.69万人次,比上年增长136.3%;国际航线完成旅客运输量2905.95万人次,比上年增长1461.7%。
全行业在册运输飞机平均日利用率为8.12小时,比上年增加3.77小时。其中,大中型飞机[8]平均日利用率为8.33小时,比上年增加3.86小时;小型飞机平均日利用率为4.46小时,比上年增加2.30小时。2023年,正班客座率平均为77.9%,与上年提升11.3个百分点。
从全球范围看,据国际航空运输协会(IATA)统计,2023年全球航空客运总量(按收入客公里计算)已恢复至2019年水平的94.1%。
② 世界民机格局发生变化,有利于ABC新格局构建
飞机制造商市场份额、市场分布等也在不断发生调整和变化,供应链安全、飞行安全、政治因素越来越多的影响着民航市场分布,从2023年情况来看,呈现几个特点:
(1)波音民机交付量连续第五年不敌空客。
(2)印度及中东市场增长强劲。
(3)日本首款国产喷气式客机SpaceJet研发项目宣告失败。
(4)C919进入商业化飞行,全球民机ABC格局初步构建。
地缘政治及供应链紧张局势对全球民机产业格局仍旧在产生持续的影响,叠加近期波音安全事件风波的影响,波音、空客的市场份额出现调整。而以C919为代表的国产民机则立足国内、辐射东南亚、面向全球的战略,稳步推进批产计划,将有望成为越来越重要的全球民机参与者和竞争者。
③ 立足国内,布局“出海”
从国内来看,C919已拿到中国东航、中国国航、中国南航三大航司各100架订单,国内订单需求较为饱满。此外,在国产民机国际化发展层面,国产民机也取得了一些进展,如6月7日,成都航空ARJ21飞机执飞的EU2977次航班,从新疆喀什徕宁国际机场飞往塔吉克斯坦胡占德机场,喀什至胡占德航线正式开航,标志着ARJ21飞机首条中亚航线开通。
中国商飞以立足国内、辐射亚太、面向全球的发展战略,抓住机遇,落实市场拓展及产能建设,走向规模化系列化新时代。
结合近期产业动态,我们认为,对于国产大飞机产业而言,当前发展的重点包括:
① 加速交付入列,实现“扩编”
2024年5月27日,中国东航接收新增订100架C919的首架机,目前C919机队规模增至6架,国产大飞机家族不断壮大。6月14日,国产大飞机航线上新,C919新增上海虹桥往返广州白云航线,目前C919已开辟四条商业定期航线。未来一段时间,加速交付入列,新增航线仍旧是国产民机重点。
② 供应链完善,加速“扩产”
2024年3月28日,中国商飞供应商大会召开,上海市经济信息化委副主任表示,将重点以中国商飞总装基地、中国航发商发总装基地为牵引,建设临港新片区成为大飞机及航空发动机制造高地,加快建设世界级大飞机园区;以中国商飞上海飞机设计研究院为牵引,建设浦东新区成为大飞机研发高地;以中国航发商发研发设计中心和中航民机机载系统工程中心为牵引,建设闵行区成为航空发动机和机载系统研发高地。
飞机制造过程非常复杂,交付速度受到全产业供应链的制约,同时也在持续的改进和调整,C919在早期阶段扩产会相对偏谨慎。 随着规模生产经验逐渐成熟,供应链配合愈加娴熟,未来C919的扩产有望迎来加速度。
③ 聚焦核心技术,持续“提质”
6月14日,工业和信息化部、国家自然科学基金委员会签署合作协议,共同设立大飞机基础研究联合基金,聚焦大飞机领域国家重大战略需求,围绕大飞机长期面临的安全可靠、绿色环保、智能高效、经济便捷等发展需要,支撑开展基础性、前瞻性和创新性研究。
在中短期,我们认为可关注如下几个方面:
1、 以商业航天、低空经济等新质生产力为代表的赛道,有望成为军工行业基本面的新增长点,并随着政策催化、事件催化持续带来结构性的上涨机会。
2、 以军工央企下属上市公司为代表的权重股,在市值管理、提质增效等方面的进展,且议价能力较强,有望在板块修复行情中优先受益。
详细分析请见本周周报正文及《飞雪迎春到——军工行业十问十答&2024年投资策略》。
投资建议
军工行业依然处于景气大周期,当前是大周期中的小周期;
2024年军工行业需求回暖、业绩复苏,随之而来,当前或将成为阶段性低点,“十四五”军工行业的走势将呈现前高中低后高的“V字型”;
关注无人装备、卫星互联网、电子对抗等新质新域的投资机会;
关注民机、低空经济、军贸、信息安全、商业航天等军民结合领域的“大军工”投资机会;
关注军工行业并购潮下的投资机会。
军机等航空装备产业链:
战斗机、运输机、直升机、无人机、发动机产业链相关标的,航发动力(发动机)、应流股份(叶片)、航天电子、航天彩虹(无人机)、中复神鹰等。
航天装备(弹、星、链等)产业链:
航天电器(连接器)、天奥电子(时频器件)、北方导航(导航控制和弹药信息化)、成都华微(模拟芯片)、航天智装(星载IC)、国博电子(星载TR)、中国卫通(高轨卫星互联网)、海格通信(通信终端)、航天环宇(地面基础设施)、振芯科技、海格通信(北斗芯片及应用)、中科星图(卫星遥感应用)。
船舶产业链:
中国船舶、中国重工、中国动力、中国海防、湘电股份。
信息化+国产替代:
成都华微、振华风光(特种芯片);新雷能(军工电源);国博电子(TR组件);智明达(嵌入式计算机);七一二、上海瀚讯(通信)。
军工材料:
光威复材、中简科技、中复神鹰(碳纤维复合材料);航材股份、钢研高纳、图南股份(高温合金);西部超导、宝钛股份(钛合金);铂力特(增材制造);华秦科技(隐身材料);北摩高科(刹车材料及系统)。
报告正文
一、军工指数调仓结果公布,6月17日生效
我们对挂钩产品规模较高的军工类指数加以统计如中证军工指数(399967)、军工龙头指数(931066)、高装细分50指数(931521)、军工指数(399959)、央企科技引领指数(932038)等指数拟调仓情况,结果如下表所示:
二、C919 “扩编” “提质”,国产大飞机稳步发展
2023年,民航业复苏明显。根据民航局发布的统计公报,2023年,全行业完成运输总周转量1188.34亿吨公里,比上年增长98.3%。国内航线完成运输总周转量867.33亿吨公里,比上年增长123.6%;国际航线完成运输总周转量321.01亿吨公里,比上年增长51.8%。三大航空央企2023年营业收入总计为4147.7亿元同比增长超1.2倍。
飞机制造商市场份额、市场分布等也在不断发生调整和变化,供应链安全、飞行安全、政治因素越来越多的影响着民航市场分布。具体来看:
波音民机交付量连续第五年不敌空客。波音深陷飞行安全风波及供应链的冲击,其主力机型交付与订单持续受影响。
印度及中东市场增长强劲。2023年6月19日,印度靛蓝航空在巴黎航展上向空客公司一次性采购500架空客A320系列客机,创商业航空史上最大单笔订单纪录。这一交易打破了2023年早些时候印度航空470架空客及波音飞机的订单纪录。2023年11月,迪拜航展上,来自中东地区的航空公司表现强劲,其中,阿联酋航空斥资580亿美元,向波音公司和空客公司订购了共110架客机。紧随其后的是迪拜航空,订购了30架客机,价值110亿美元。此外,来自埃及、约旦、摩洛哥等国的航空公司也在本次航展上签署了多份采购协议。
日本首款国产喷气式客机SpaceJet研发项目宣告失败,C919进入商业化飞行,全球民机ABC格局初步构建。2023年2月7日,日本三菱重工业公司(以下简称“三菱重工”)宣布,终结日本首款国产喷气式客机SpaceJe研发项目。历经10余年曲折后,这一项目最终宣告失败。中国商飞通过优先国内市场,C919正式开始商业化飞行,并取得超千架在手订单,全球民机ABC格局(空客、波音、商飞)初步构建。
(一)受供应链、安全事件等影响,全球民机格局发生变化
地缘政治及供应链紧张局势对全球民机产业格局仍旧在产生持续的影响,叠加近期波音安全事件风波的影响,波音、空客的市场份额出现调整。而以C919为代表的国产民机则立足国内、辐射东南亚、面向全球的战略,稳步推进批产计划,将有望成为越来越重要的全球民机参与者和竞争者。
2023年,波音公司共计交付民机528架,同比增长10%;其中737为主力机型,交付396架。波音获得了1314架飞机的净新订单,比2022年774架的净新订单有所增加。
2023年,空客公司所有订单业务均表现强劲,民用飞机共获得2319架订单(2022年:1078架),其中净订单2094架(2022年:820架)。截至2023年底,民用飞机储备订单为8598架。2023年,空客交付民机的735架,同比增长11%,连续第五年超过波音公司。
从产能来看,空客公司A220飞机的产能持续提升,目标是到2026年每月生产14架飞机。A320系列飞机项目方面,生产进展顺利,正朝着之前宣布的2026年每月生产75架飞机的目标迈进。2023年,在中国天津和美国莫比尔的第二条A320系列飞机总装线开始建设,位于图卢兹的全新A320系列飞机总装线于2023年12月交付了首架飞机。宽体飞机方面,空客将继续朝着2024年月产4架A330飞机、2026年月产10架A350飞机的目标迈进。
(二)C919立足国内市场、辐射亚太,面向全球
根据中国商飞发布的《中国商飞市场预测年报2022—2041》报告,2022年—2041年,全球交付新机数量约42428架,价值量6.40万亿美元,其中单通道喷气客机数量占比72%,价值量占比57%。C919即为单通道喷气客机。
从市场分布来看,2022年—2041年,中国是单一最大市场,交付数量占比22%,亚太地区合计占比42%。亚太地区广阔的市场空间为中国民机的快速突围提供了较好的基础。
从机型对比而言,中国商飞C919、波音737MAX-8和空客A320neo三款飞机为直接竞争关系,均为目前主流机型,三者将直接竞争。
三款飞机综合比较来看:
座舱舒适性:C919的机身宽度相对更大,决定其表现能力更佳。
载客量:C919为168座位,737MAX8为175座,A320neo为189座。
发动机:320neo采用Leap1A并且可以更换为跨时代的齿轮传动PW1100G,C919采用Leap1C,而737MAX8采用Leap1B,所以,A320neo > C919 > 737MAX。
材料应用:复合材料的应用比例大致相同。
航电系统:C919的后发优势明显,采用了波音和空客的综合设计。
飞行性能:C919的起飞重量、航程和载客量均为最低。
(三)供应链建设与市场拓展同步、面向规模化产业化新征程
2022年年底,中国商飞与多家租赁公司签订了300架C919飞机确认订单和30架ARJ21飞机确认订单。2023年9月份,C919更是收获迄今为止最大单笔订单,东航宣布在2021年订购首批5架的基础上,再增订100架C919,此次购买的C919将于2024年至2031年分批交付(2024年计划交付5架,2025年至2027年每年计划交付10架,2028年至2030年每年计划交付15架,2031年计划交付20架)。2024年2月,C919国产大飞机首次在境外航展上亮相,体现了中国商飞积极参与国际市场竞争态度,本次航展上,西藏航空与中国商飞签署40架C919高原型和10架ARJ21高原型飞机订单,河南航投与中国商飞签署6架ARJ21衍生机型订单。2024年4月,中国国航、中国南航均宣布与中国商飞签订100架C919订单。
从运营情况看,截至2024年4月,东航机队中已有4架
C919飞机投入商业运营,第5架已于2024年3月2日交付,首批5架订单全部交付入列。此前,东航又与中国商飞签署购机协议,增订100架C919,东航方面表示持续扩大国产大飞机运营规模,预计2024年东航C919机队规模达到10架。此外,国内其他航司2024年也将开始接收国产大飞机C919。
随着国产民机进入产业化和规模化阶段,量价齐升扩大市场规模。飞机制造过程非常复杂,交付速度受到全产业供应链的制约,同时也在持续的改进和调整,C919在早期阶段扩产会相对偏谨慎。 随着规模生产经验逐渐成熟,供应链配合愈加娴熟,未来C919的扩产有望迎来加速度。2023年年初,中国商飞透露,预计C919在5年内年产能规划将达到150架,甚至更多。
2024年3月28日,中国商飞供应商大会召开,上海市经济信息化委副主任表示,将重点以中国商飞总装基地、中国航发商发总装基地为牵引,建设临港新片区成为大飞机及航空发动机制造高地,加快建设世界级大飞机园区;以中国商飞上海飞机设计研究院为牵引,建设浦东新区成为大飞机研发高地;以中国航发商发研发设计中心和中航民机机载系统工程中心为牵引,建设闵行区成为航空发动机和机载系统研发高地。
综合产能建设及市场需求情况,我们预计2024年、中国商飞将交付25-35架C919,2025年将交付45—55架,“十五五”期间有望交付300-500架,那么2024-2030年共预计交付370-590架。
根据中国东航2022年5月公告披露,C919目录单价为0.99亿美元/架(折合人民币6.53亿元/架);根据国航2023年12月公告披露,国产大飞机C919的目录单价提升为1.08亿美元/架(折合人民币7.67亿元/架)。C919单价按美元计价的增幅为9.1%,按人民币计价的增幅为17.5%。市场空间的测算上,我们参考国航的披露定价,即1.08亿美元/架,假设汇率为1美元=7人民币,则预计2024-2030年C919的市场空间为2797.2亿元—4460.4亿元。预计2030—2040年,随着全产业链基本成熟,飞机运营、配套维修能力基本完善,市占率逐步提升,国产大飞机也有望迎来黄金时期。
三、本周市场数据
(一)估值分位
截至2024年6月14日,国防军工(申万)指数PE为54. 67倍,处于2014年来的14.10%分位。
(二)北上资金变化
本周,北向资金累计净流出47.35亿元。军工行业陆股通占自由流通市值比例为1.94%,较6月7日环比增长0.07个百分点。
(三)军工板块成交额及ETF份额变化
本周,军工板块(申万)成交额为1042.38亿元(-31.81%),占中证全指成交额比例为3.63%(-0.52pcts),主要军工ETF基金份额增长1.89%(2024年年初至今下降8.48%)。
(四)融资余额变化
截至2024年6月13日,军工行业的融资余额合计746.17亿元,比上周环比下降0.89%,占两市融资余额比例为5.06%。
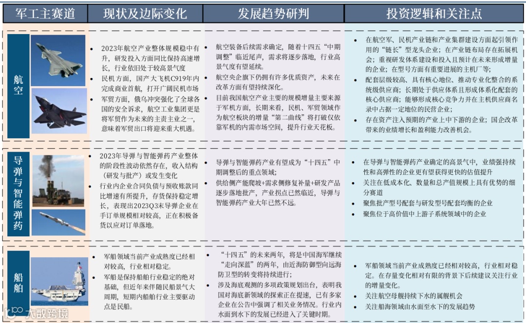
四、军工三大赛道投资全景图
根据我们对军工周期性的研究,我们判断,“十四五”军工行业收入增速有望呈现出前高中低后高的“V字型”,2024年后重新进入上行通道。
但不容忽视的是,“十四五”以来,军工行业各细分赛道的发展逻辑差异愈发明显,200余家公司基本面或将持续分化,在此之下,军工板块整体虽然有望再次迎来上涨,但受到各细分赛道的发展逻辑及节奏的差异,各细分板块的走势分化仍将持续。
我们将军工行业分为3大赛道、23个细分领域(各赛道详细分析见军工行业十问十答&2024年投资策略《飞雪迎春到》)进行分析讨论,并分别列举投资判断和观点,具体如下:
① 军工主赛道:主要包含航空、导弹及智能弹药、军用船舶、军工电子、军工材料、测试及维修等七大细分领域,这些领域一般具有市场规模相对较大,下游客户已军用领域为主,且发展相对更为成熟的特点,是军工行业当前的主要构成及发展驱动力。
② 大军工赛道:主要包含以军贸、民机、低空经济、航天发射、卫星制造、卫星通信、卫星导航、卫星遥感、民船以及信创等十个“大军工”产业细分领域。所谓“大军工”,是指当前军工行业的范畴已大为拓展,特别是军技民用下广义概念下扩充的军工新赛道。这些领域或已具有一定规模或仍在快速发展阶段,是支撑军工行业持续高景气发展的第二曲线。
③ 新域新质赛道:主要包含以无人装备、卫星互联网、电子对抗、数据链路、军事仿真以及云技术等新战争形态下,以“智能化、体系化、信息化”为代表的军工细分领域,这些领域往往已经受到海外军事强国的重视或已经在战场上得到了实战验证,在国内往往处于早期萌芽发展阶段,但应用发展确定性相对较强。新域新质各细分领域在“十四五”末,乃至“十五五”时期都有望具有较大发展弹性,将有望成为军工板块在未来中长期持续高景气发展的新驱动力。
图22 军工主赛道投资全景图
图23 大军工赛道投资全景图(一)
图24大军工赛道投资全景图(二)
图25 新域新质赛道投资全景图
不同赛道的发展特点梳理如下,以供投资参考:
图26 三大赛道各细分领域投资特点对比
五、建议关注的细分领域及个股
“十四五”当前已经跨进后半程,我们判断,军工板块走势将在2024年后重新进入上行通道。但军工行业各细分赛道的发展逻辑差异愈发明显,200余家公司基本面或将持续分化,在此之下,军工板块整体虽然有望再次迎来上涨,但受到各细分赛道的发展逻辑及节奏差异的影响,各细分板块的走势分化仍将持续。
关于投资方向和行情判断:
① 军工行业依然处于景气大周期,当前是大周期中的小周期;
② 2024年军工行业需求回暖、业绩复苏,随之而来,“十四五”军工行业的走势将呈现前高中低后高的“V字型”;
③ 关注无人装备、卫星互联网、电子对抗等新质新域的投资机会;
④ 关注民机、低空经济、军贸、信息安全、商业航天等军民结合领域的“大军工”投资机会;
⑤ 关注军工行业并购潮下的投资机会;
⑥ 关注市值管理要求下,军工企业做大做强做优带来的投资机会。
具体建议关注的上市公司如下。
军机等航空装备产业链:
战斗机、运输机、直升机、无人机、发动机产业链相关标的,航发动力(发动机)、应流股份(叶片)、航天电子、航天彩虹(无人机)、中复神鹰等。
航天装备(弹、星、链等)产业链:
航天电器(连接器)、天奥电子(时频器件)、北方导航(导航控制和弹药信息化)、成都华微(模拟芯片)、航天智装(星载IC)、国博电子(星载TR)、中国卫通(高轨卫星互联网)、海格通信(通信终端)、航天环宇(地面基础设施)、振芯科技、海格通信(北斗芯片及应用)、中科星图(卫星遥感应用)。
船舶产业链:
中国船舶、中国重工、中国动力、中国海防、湘电股份。
信息化+国产替代:
成都华微、振华风光(特种芯片);新雷能(军工电源);国博电子(TR组件);振华科技、火炬电子、鸿远电子、宏达电子(军工元器件);智明达(嵌入式计算机);七一二、上海瀚讯。
军工材料:
光威复材、中简科技、中复神鹰(碳纤维复合材料);航材股份、钢研高纳、图南股份(高温合金);西部超导、宝钛股份(钛合金);铂力特(增材制造);华秦科技(隐身材料)。
六、 风险提示
① 央国企改革进度不及预期,院所改制、混改、资产证券化等是系统性工作,很难一蹴而就;
② 部分军品低成本发展趋势下,可能会带来相关企业毛利率的波动;
③ 军品研发投入大、周期长、风险高,型号进展可能不及预期;
④ 随着军改深入以及订单放量,以量换价后导致相关企业业绩波动;
⑤ 行业高度景气,但如若短时间内涨幅过大,可能在某段时间会出现业绩和估值不匹配;
⑥ 信创与新质、新域装备等中长期投资逻辑赛道,可能存在无法在较短时间内反应在营收层面的情况,同时高研发费用可能会导致利润无法短期释放,存在短期估值较高的风险;
⑦ 军贸受国际安全局势等因素影响较大,当前国际安全局势等因素较为稳定,如果国际政治格局发生不利变化,将可能对公司的经营业绩产生不利影响;
⑧ 原材料价格波动,导致成本升高;
⑨ 宏观经济波动可能对民品业务造成冲击;
⑩ 行业重大政策调整可能会对军工板块走势产生中短期影响。
中航证券研究所由五次获得新财富机械(军工)第一的明星分析师邹润芳领衔,董忠云博士担任首席经济学家,着力打造总量研究引领,以军工、硬科技为代表的战略新兴产业链投研体系,同时重点覆盖部分大消费领域。
研究所拥有资本市场大型军工行业研究团队,依托于航空工业集团强大的军工央企股东优势,以军工品质从事军工研究,以军工研究服务军工行业,力争前瞻、深度、系统、全面,覆盖军工行业各个领域,服务一二级资本市场,同军工行业的监管机构、产业方、资本方等皆形成良好互动和深度合作。
张超(证券执业证书号:S0640519070001),中航证券研究所副所长、军工行业首席分析师,毕业于清华大学精仪系,空军装备部门服役八年,2016-2018年新财富第一团队核心成员,2016-2018年水晶球第一团队核心成员;2022-2023年wind金牌分析师国防军工行业第一名。
zhangchao@avicsec.com
方晓明(证券执业证书号:S0640120120034),中航证券研究所军工行业分析师,清华大学工程力学与航天航空专业学士、经济学专业双学士,航天航空学院飞行器设计专业硕士;具备两年军工行业股权投资经验,关注航空航天领域。
fangxm@avicsec.com
证券研究报告名称:《军工行业周报:年中指数调仓影响有限,C919商业载客飞行满一周年》
对外发布时间:2024年6月17日
航空报国
航空强国
○

