文 张超 王宏涛 严慧
近一周行情
国防军工(申万)指数(+2.70%),行业(申万)排名(3/31);
上证综指(+0.37%),深证成指(+0.56%),创业板指(+2.49%);
涨幅前五:观想科技(+22.93%)、佳缘科技(+18.37%)、同有科技(+13.38%)、龙芯中科(+12.87%)、锴威特(+12.48%);
跌幅前五:神宇股份(-11.21%)、豪能股份(-10.86%)、光韵达(-10.73%)、旋极信息(-9.72%)、宗申动力(-9.39%)。
重要事件及公告
7月13日,苏州市在低空经济沙龙会上发布了《苏州市低空空中交通规则(试行)》,该规则系全国首部“低空交规”,将于今年9月1日起施行。
7月14日,中俄“海上联合-2024”军事演习开幕式在广东湛江某军港举行。
7月14日,中国电科与南京市签署战略合作协议,围绕集成电路、人工智能、低空经济、工业软件等重点领域,进一步拓展合作,带动产业链集群发展,联手打造发展新质生产力的标杆。
7月15日,工业和信息化部办公厅发布《关于开展工业和信息化领域北斗规模应用试点城市遴选的通知》,旨在加快推进北斗规模应用总体要求,加快培育优势企业,持续提升产品水平,大力推广北斗应用,构建良好产业生态,全面助力北斗赋能千行百业。
7月15日,国产首颗全电推通信卫星——亚太6E在香港圆满通过了卫星在轨技术验收评审和地面系统最终技术验收评审,标志着亚太6E通信卫星完成在轨测试,正式投入运营。
7月16日,国力股份公告,控股子公司国力源通近日收到一家国外知名汽车制造企业两个项目的定点通知书,确认国力源通为其纯电项目和插混项目供应模块化轻量化配电装置,两个项目预计从2025年开始交付,生命周期均为6年,总金额约为1.60亿欧元(含税)。
7月16日,内蒙一机公告,全资子公司北创公司与中国国家铁路集团签订了《铁路货车采购项目合同》,采购C70E型通用敞车和X70型集装箱车,合同总金额5.03亿元(含税)。
7月17日,武汉市政府近日发布《武汉市推进商业航天突破性发展若干措施》,该措施旨在商业航天是通过社会资本投资,按市场机制运行,利用市场规则,提供航天产品和服务的活动。
7月17日,上海市经济和信息化委员会、中国(上海)自由贸易试验区临港新片区管委会、上海市发展和改革委员会等部门近日印发《上海市关于支持民用大飞机高端产业链发展促进世界级民用航空产业集群建设的若干政策措施》,推动上海更好融入和服务国产民用大飞机产业链发展,加快建设世界级民用航空产业集群。
7月18日,中国共产党第二十届中央委员会第三次全体会议,于2024年7月15日至18日在北京举行。全会提出,国防和军队现代化是中国式现代化的重要组成部分。必须坚持党对人民军队的绝对领导,深入实施改革强军战略,为如期实现建军一百年奋斗目标、基本实现国防和军队现代化提供有力保障;要完善人民军队领导管理体制机制,深化联合作战体系改革,深化跨军地改革。
7月18日,由中国卫星导航定位协会、四川国际商会共同主办的2024中国国际北斗规模化应用展览会在成都开幕,本次展览会以“深化北斗应用 促进智能产业”为主题,推动技术交流与合作,促进北斗应用的技术创新和安全保障。
7月18日,长盈通公告,公司拟实施股权激励,向84名激励对象授予198.68万股限制性股票(约占总股本1.62%),授予价格每股11.38元。
7月18日,长盈通公告,公司拟通过集中竞价交易方式回购公司已发行部分股票,国购资金总额为0.20亿元-0.40亿元,回购价格不超过33.13元/股,拟用于实施股权激励或员工持股计划。
报告摘要
核心观点
本周,国防军工(申万)指数(+2.70%)有所上涨,行业(申万)排名(3/31),行业周成交量环比上升9.31%。
伴随本周二十届三中全会的闭幕,国防军工(申万)指数迎来了一波2.70%的上涨。在本次二十届三中全会后披露的《第二十届中央委员会第三次全体会议公报》(以下简称《公报》”)中,提及“有力推进国防和军队建设”、“持续深化国防和军队改革”、“国防和军队现代化是中国式现代化的重要组成部分”、“深入实施改革强军战略,为如期实现建军一百年奋斗目标、基本实现国防和军队现代化提供有力保障”、“深化联合作战体系改革”等表述。从《公报》中,我们对军工行业变化有以下判断:
① 我国持续加大国防和军队建设支持力度。《公报》中提及“有力推进国防和军队建设”,而根据两会披露的2024年我国军费增速7.2%,继续位于2020年以来高点(2020年到2023年国防支出增速分别为6.6%、6.8%、7.1%、7.2%)。我国国防支持力度(军费增速与公共财政支出差值)持续加大,2022-2024年分别为-1.3%、1.8%、3.4%。
② 国防和军队改革仍将持续深化,中长期支持军工行业健康持续性发展。《公报》中提及“持续深化国防和军队改革”,现实层面上确实对军工行业需求产生了短期扰动。但伴随着改革的深化,这种扰动的影响无论是在时间长度上,还是深度上都有望逐步缩小,且逐步转化为维持行业中长期健康持续性发展的积极因素。
③ 2027年目标明确,军工行业需求无忧。《公报》中再提“如期实现建军一百年奋斗目标”,2027年国防建设目标的计划性,将对未来几年军工行业的需求形成明确约束和指引,也将进一步打消市场的关键疑虑,军工行业的需求无忧。
④ 武器装备将更加体系化、智能化、信息化。《公报》中提及“深化联合作战体系改革”,在智能化、信息化、体系化发展更符合现代战争的高“效费比”追求下,“十四五”后期乃至“十五五”时期,更加体系化、智能化、信息化的武器装备有望逐步成为发展主线。
近期,军工板块有以下几方面积极因素:
① 2024年中报业绩预告陆续披露,尽管中报同比净利润增速下滑明显,但二季度净利润增速环比已有所改善;
② 华秦科技、大立科技、理工导航、广联航空、纳睿雷达、芯动联科、科德数控等披露签订重大合同;
③ 苏试试验、钢研高纳、天微电子、广大特材、坤恒顺维、中简科技、三角防务、长盈通等进行回购或增持操作;
④ 长盈通拟实施股权激励,授予的限制性股票的公司层面业绩考核目标,对应公司2024-2025年收入同比增速为43.18%与20.00%。
截至7月19日,共计61家企业公布2024年半年报业绩预告,其中35家业绩预减,整体来看,目前发布预告(快报)的上市公司净利润变化中位数下限为-43.58%。但从2024Q2单季度数据来看,相较于Q1环比增速为中位数为24.26%。
当前,一方面,市场有着较为普遍的共识,随着五年计划尾声临近,以及建军百年目标指引,军工行业需求的恢复应是时不我待。另一方面,市场又有着较为普遍的怀疑,从产业信息和数据仿佛看不到明显改善,人事调整和产品降价等压力又时不时撩拨投资者的神经。出于以上似乎矛盾的普遍共识和普遍怀疑,再加上市场风险偏好处于低位,于是军工行业呈现出浓厚的观望情绪。
投资者仿佛都在等待某个“发令枪”,一声令下即曙光乍现。然而,产业的波动变化往往是曲折渐进,产业趋势的形成大多是多因素共振,强烈共识的达成更是需要反复确认。观望和静待明朗或许是一种理性态度,但除此之外,依据常识判断、着眼长期趋势,未尝不是一种积极且长期正确的姿态。
当前已经进入到“十四五”末期冲刺阶段,2024年下半年军工行业基本面有望迎来环比恢复。军工板块走势也将重新进入上行通道,直到实现2027年建军百年目标,站在当前时点,军工板块中长期性价比的配置机会尤为显著。
另外,需要跟踪“十五五”规划情况,在新的作战形态变化要求之下,在武器装备研发生产流程重塑过程之中,在装备性能、装备价格、交付速度、产业链安全等多重约束之下,以及中国资本市场新生态之中,身处其中的军工企业,将不得不迎来产品、技术、管理、资本等方面一系列的调整。而在这种调整之中,我们也将能看到真正优秀的企业及企业家,以及随之而来的投资机会。
详细分析请见本周周报正文及《飞雪迎春到——军工行业十问十答&2024年投资策略》。
在中短期,我们认为可关注如下几个方面:
1、 以商业航天、低空经济等新质生产力为代表的赛道,有望成为军工行业基本面的新增长点,并随着政策催化、事件催化持续带来结构性的上涨机会;
2、 以军工央企下属上市公司为代表的权重股,在市值管理、提质增效等方面的进展,且议价能力较强,有望在板块修复行情中优先受益;
3、 存在以军贸作为其第二增长曲线的相关上市公司。近期,包括尼日利亚、沙特阿拉伯等国外长或国防大臣来访我国,均提及在国防领域加强合作,以军贸业务作为第二增长曲线的相关上市公司有望持续受益。
投资建议
军工行业依然处于景气大周期,当前是大周期中的小周期;
2024年军工行业需求回暖、业绩复苏,随之而来,当前或将成为阶段性低点,“十四五”军工行业的走势将呈现前高中低后高的“V字型”;
关注无人装备、卫星互联网、电子对抗等新质新域的投资机会;
关注民机、低空经济、军贸、信息安全、商业航天等军民结合领域的“大军工”投资机会;
关注军工行业并购潮下和市值管理要求下的投资机会。
军机等航空装备产业链:
战斗机、运输机、直升机、无人机、发动机产业链相关标的,航发动力(发动机)、应流股份(叶片)、航天电子、航天彩虹(无人机)、中复神鹰等。
航天装备(弹、星、链等)产业链:
航天电器(连接器)、天奥电子(时频器件)、北方导航(导航控制和弹药信息化)、成都华微(模拟芯片)、航天智装(星载IC)、国博电子(星载TR)、中国卫通(高轨卫星互联网)、海格通信(通信终端)、航天环宇(地面基础设施)、振芯科技、海格通信(北斗芯片及应用)、中科星图(卫星遥感应用)。
船舶产业链:
中国船舶、中国重工、中国动力、中国海防、湘电股份。
信息化+国产替代:
成都华微、振华风光(特种芯片);新雷能(军工电源);国博电子(TR组件);智明达(嵌入式计算机);七一二、上海瀚讯(通信)。
军工材料:
光威复材、中简科技、中复神鹰(碳纤维复合材料);航材股份、钢研高纳、图南股份(高温合金);西部超导、宝钛股份(钛合金);铂力特(增材制造);华秦科技(隐身材料)。
报告正文
一、从《二十届三中全会公报》里看军工
在本周闭幕的二十届三中全会披露的《第二十届中央委员会第三次全体会议公报》(以下简称《公报》”)中,提及“有力推进国防和军队建设”、“持续深化国防和军队改革”、提及“国防和军队现代化是中国式现代化的重要组成部分”,“深入实施改革强军战略,为如期实现建军一百年奋斗目标、基本实现国防和军队现代化提供有力保障”、“深化联合作战体系改革”等表述。从《公报》中,我们有以下对军工行业变化的判断:
(一)我国持续加大国防和军队建设支持力度
《公报》中提及“有力推进国防和军队建设”,根据3月9日十四届全国人大二次会议公布的国防预算数据,我国2024年的国防支出为1.69万亿元,比2023年增长7.2%。
自2016年以来,我国国防预算增长率已连续9年降至个位数,增长幅度维持在6.6%-8.1%之间。2016年至2024年,国防费预算增幅分别为7.6%、7.0%、8.1%、7.5%、6.6%、6.8%、7.1%、7.2%和7.2%。2020年受宏观环境影响,中国国防费增速一度放缓。但随后伴随我国经济社会持续健康发展的同时,军费维持适度增长,国防实力和经济实力同步提升。2024年是实现“十四五”规划目标任务的关键一年,要抓好军队建设“十四五”规划执行,加快实施国防发展重大工程,打好实现建军一百年奋斗目标攻坚战。
从财政支持力度来看,2024年中央政府对国防投入的支持力度再次回升。军费增速与公共财政支出增速的差值一定程度可反映出我国政府对国防建设的支持力度,即“财政支出越少,军费投入越多,则说明国防建设投入力度越大”,在2022年该差值一度跌至-1.3%后,2023年回升至1.8%,2024年则再度提升至3.4%。
图1 中国政府对国防投入的财政支持力度再次回升
(二)国防和军队改革仍将持续深化,支持军工行业中长期健康持续性发展
事实上,《公报》中提及“持续深化国防和军队改革”,现实层面上确实对军工行业需求产生了短期扰动。但从背景上看,大变局百年之未有,国际局势倒逼、物质投入累积多年、技术积淀趋于成熟,多种条件促成军工行业近年来的空前大发展。这种空前大发展的变化之下,军队客户从体制、机制、采购、定价等方方面面不断进行着改革和优化;军工央国企持续深化改革追求高质量发展;民参军企业在紧抓历史性机遇的同时,也谋求自我变革。
放眼未来几年,新政策施行与改革深化预计仍将持续,军工行业的扰动仍将存在,但我们判断这种扰动的影响无论是在时间长度上,还是深度上都将逐步缩小,且逐步转化为维持行业中长期健康持续性发展的积极因素。
(三)2027年目标明确,军工行业需求无忧
国防建设目标重要节点,对军工行业具有重要的正向影响。在五年计划之外,军工行业收入增速会受到我国设立的多个国防建设目标时间节点的计划性影响。在各个国民经济和社会发展五年规划纲要,以及第十八次、第十九次以及第二十次全国代表大会(以下简称“十八大”、“十九大”以及“二十大”)报告中,明确提出过四个关于国防建设的时间目标节点。即2020年基本实现机械化,信息化建设取得重大进展,战略能力有大的提升;2027年如期实现建军百年奋斗目标;2035年基本实现国防和军队现代化;2050年把人民军队全面建成世界一流军队。
2019年、2020年成为军工大年,其中重要原因就是受到2020年目标牵引,而本次《公报》中,再提“如期实现建军一百年奋斗目标”,2027年国防建设目标的计划性,将对未来几年军工行业的需求形成明确约束和指引,也将进一步打消市场的关键疑虑,军工行业的需求无忧。
图2 “十二五”以来五年规划和全国代表大会中提及的国防建设目标
(四)武器装备将更加体系化、智能化、信息化
用较小的损失达成更大的战略、战术目的是古往今来作战形态变化的根本驱动。在明确高“效费比”追求的前提下,提前研判作战需求、作战形态的变化是判断武器装备后续发展方向的基础。智能化、信息化、体系化发展无疑是符合现代战争的高“效费比”追求的。无论是智能化、无人化发展减免的战斗人员损失、信息化发展带来精确制导武器的低成本、高回报的定点打击能力还是体系化发展用最合适的武器装备解决问题的经济、高效的作战方式,究其根本均是在减小损失的同时最大化达成战略意图的发展模式。
事实上,早在俄乌冲突全面发生5年前的2017年,美国防部高级研究计划局便提出了马赛克战这一未来面向大国间高端战争的新军事理论。该新式作战概念是一种可快速拼装出复杂杀伤网的作战体系,其思想来源于马赛克拼图,这种拼图通过接口简单一致、功能多样的碎片单元实现快速拼装,核心理念是将各种作战功能要素打散,利用先进的网络将其构建成一张高度分散、灵活机动、动态组合、自主协同的杀 伤网,进而取得体系作战优势。马赛克作战无疑是对现代战争“高效费比”追求的最好诠释,该作战概念将分布式结构用于武器装备和力量体系,将大量功能相对单一、结构相对简单的低成本武器装备分散部署于各个地域,通过信息互通,保持其功能一体联通,既降低了系统的研制风险和费用,又提高了其战场生存率。而体系化、智能化、无人化发展也是马赛克作战的根本支撑,可以说体系化的分布式结构,解决了马赛克作战的“拆分”问题;信息化网络化集成,解决了“重组问题”;而智能化组合,解决了“运行”问题。
图3 高“效费比”追求下对武器装备智能化、信息化、体系化的推动
可以预见的是,伴随智能化技术的发展进步,无人装备,尤其是小型无人装备的协同作战能力、正面战场杀伤能力将进一步提升,届时智能、无人化装备有望成为各国军队的“刚需”,为军工行业带来新的发展机遇。同时,信息安全、电子对抗技术与军用卫星互联网为代表的信息化技术是解决战时通信、网络攻击、情报支援、侦察、反侦察的重中之重。当前,武器装备信息化已是国际共识之一,世界多国已经将新式装备信息化水平作为考核装备性能的核心指标,同时多国正在实施的传统武器装备信息化改装也是这一共识的外在表象。现代战争已经从传统的单一军种、单一平台间的竞争转为一个体系与另一体系的竞争,为适应装备体系化作战运用需求,需要创立体系化装备论证、体系化装备研制、体系化装备列装、体系化形成作战能力的装备建设发展模式。
综上,《公告》中提及“深化联合作战体系改革”,也表明在智能化、信息化、体系化发展更符合现代战争的高“效费比”追求下,“十四五”后期乃至“十五五”时期,更加体系化、智能化、信息化的武器装备有望逐步成为发展主线。
二、2024年军工行业半年报业绩预告
截至2024年7月19日,共计61家企业公布2024年半年报业绩预告(快报),其中26家业绩预增,35家业绩预减,整体来看,目前发布预告(快报)的上市公司净利润增速下限中位数为-43.58%,增速上限中位数为-25.94%。但从2024Q2数据来看,同比增速中位数为-38.85%,环比增速中位数为24.26%。
图4 2024年上半年业绩预告(快报)数据统计
三、本周市场数据
(一)估值分位
截至2024年7月19日,国防军工(申万)指数PE为47.76倍,处于2014年来的3.35%分位。
(二)北上资金变化
本周,北向资金累计净流出193.23亿元。军工行业陆股通占自由流通市值比例为2.02%,较7月12日环比上升0.03个百分点。
图5 军工行业陆股通占自由流通市值比例变化
(三)军工板块成交额及ETF份额变化
本周,军工板块(申万)成交额为997.97亿元(+9.31%),占中证全指成交额比例为3.11%(+0.42pcts),主要军工ETF基金份额环比上周下降1.02%。
图6 军工板块成交量变化
图7 近期主要军工ETF基金份额变化(单位:亿份)
(四)融资余额变化
截至2024年7月18日,军工行业的融资余额合计709.95亿元,比上周环比下降5.70%,占两市融资余额比例为5.02%。
图8 两市融资余额与军工行业融资余额走势情况
四、军工三大赛道投资全景图
根据我们对军工周期性的研究,我们判断,“十四五”军工行业收入增速有望呈现出前高中低后高的“V字型”,2024年后重新进入上行通道。
但不容忽视的是,“十四五”以来,军工行业各细分赛道的发展逻辑差异愈发明显,200余家公司基本面或将持续分化,在此之下,军工板块整体虽然有望再次迎来上涨,但受到各细分赛道的发展逻辑及节奏的差异,各细分板块的走势分化仍将持续。
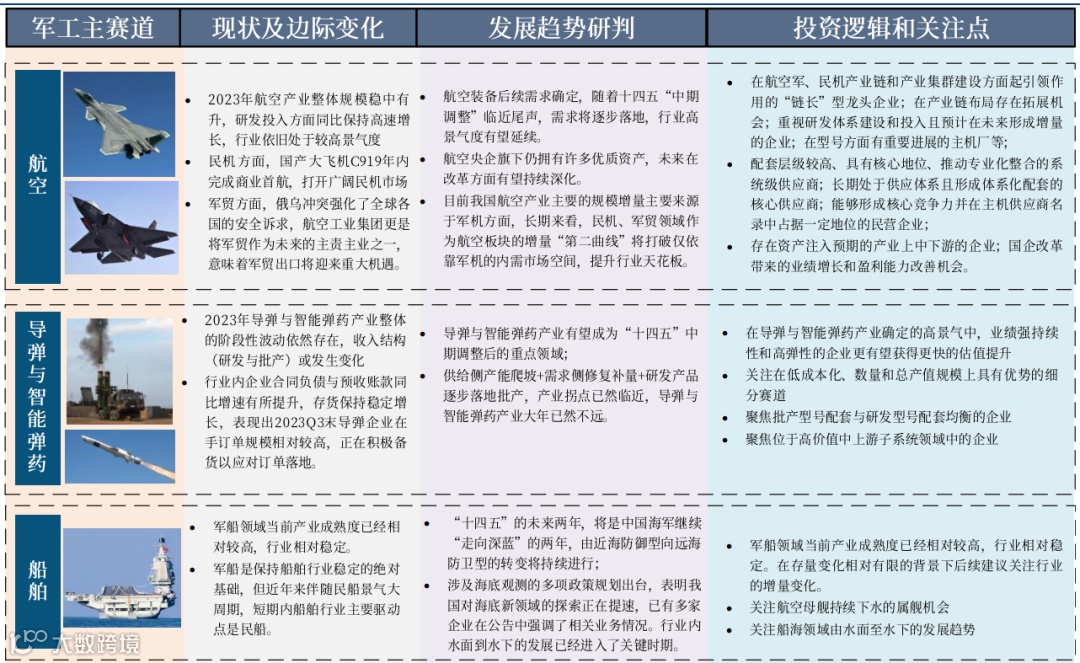
我们将军工行业分为3大赛道、23个细分领域(各赛道详细分析见军工行业十问十答&2024年投资策略《飞雪迎春到》)进行分析讨论,并分别列举投资判断和观点,具体如下:
① 军工主赛道:主要包含航空、导弹及智能弹药、军用船舶、军工电子、军工材料、测试及维修等七大细分领域,这些领域一般具有市场规模相对较大,下游客户已军用领域为主,且发展相对更为成熟的特点,是军工行业当前的主要构成及发展驱动力。
② 大军工赛道:主要包含以军贸、民机、低空经济、航天发射、卫星制造、卫星通信、卫星导航、卫星遥感、民船以及信创等十个“大军工”产业细分领域。所谓“大军工”,是指当前军工行业的范畴已大为拓展,特别是军技民用下广义概念下扩充的军工新赛道。这些领域或已具有一定规模或仍在快速发展阶段,是支撑军工行业持续高景气发展的第二曲线。
③ 新域新质赛道:主要包含以无人装备、卫星互联网、电子对抗、数据链路、军事仿真以及云技术等新战争形态下,以“智能化、体系化、信息化”为代表的军工细分领域,这些领域往往已经受到海外军事强国的重视或已经在战场上得到了实战验证,在国内往往处于早期萌芽发展阶段,但应用发展确定性相对较强。新域新质各细分领域在“十四五”末,乃至“十五五”时期都有望具有较大发展弹性,将有望成为军工板块在未来中长期持续高景气发展的新驱动力。
图9 军工主赛道投资全景图
图10 大军工赛道投资全景图(一)
图11 大军工赛道投资全景图(二)
图12 新域新质赛道投资全景图
不同赛道的发展特点梳理如下,以供投资参考:
图13 三大赛道各细分领域投资特点对比
五、建议关注的细分领域及个股
“十四五”当前已经跨进后半程,我们判断,军工板块走势将在2024年后重新进入上行通道。但军工行业各细分赛道的发展逻辑差异愈发明显,200余家公司基本面或将持续分化,在此之下,军工板块整体虽然有望再次迎来上涨,但受到各细分赛道的发展逻辑及节奏差异的影响,各细分板块的走势分化仍将持续。
关于投资方向和行情判断:
① 军工行业依然处于景气大周期,当前是大周期中的小周期;
② 2024年军工行业需求回暖、业绩复苏,随之而来,“十四五”军工行业的走势将呈现前高中低后高的“V字型”;
③ 关注无人装备、卫星互联网、电子对抗等新质新域的投资机会;
④ 关注民机、低空经济、军贸、信息安全、商业航天等军民结合领域的“大军工”投资机会;
⑤ 关注军工行业并购潮下和市值管理要求下的投资机会。
具体建议关注的上市公司如下。
军机等航空装备产业链:
战斗机、运输机、直升机、无人机、发动机产业链相关标的,航发动力(发动机)、应流股份(叶片)、航天电子、航天彩虹(无人机)、中复神鹰等。
航天装备(弹、星、链等)产业链:
航天电器(连接器)、天奥电子(时频器件)、北方导航(导航控制和弹药信息化)、成都华微(模拟芯片)、航天智装(星载IC)、国博电子(星载TR)、中国卫通(高轨卫星互联网)、海格通信(通信终端)、航天环宇(地面基础设施)、振芯科技、海格通信(北斗芯片及应用)、中科星图(卫星遥感应用)。
船舶产业链:
中国船舶、中国重工、中国动力、中国海防、湘电股份。
信息化+国产替代:
成都华微、振华风光(特种芯片);新雷能(军工电源);国博电子(TR组件);振华科技、火炬电子、鸿远电子、宏达电子(军工元器件);智明达(嵌入式计算机);七一二、上海瀚讯。
军工材料:
光威复材、中简科技、中复神鹰(碳纤维复合材料);航材股份、钢研高纳、图南股份(高温合金);西部超导、宝钛股份(钛合金);铂力特(增材制造);华秦科技(隐身材料)。
六、 风险提示
① 央国企改革进度不及预期,院所改制、混改、资产证券化等是系统性工作,很难一蹴而就;
② 部分军品低成本发展趋势下,可能会带来相关企业毛利率的波动;
③ 军品研发投入大、周期长、风险高,型号进展可能不及预期;
④ 随着军改深入以及订单放量,以量换价后导致相关企业业绩波动;
⑤ 行业高度景气,但如若短时间内涨幅过大,可能在某段时间会出现业绩和估值不匹配;
⑥ 信创与新质、新域装备等中长期投资逻辑赛道,可能存在无法在较短时间内反应在营收层面的情况,同时高研发费用可能会导致利润无法短期释放,存在短期估值较高的风险;
⑦ 军贸受国际安全局势等因素影响较大,当前国际安全局势等因素较为稳定,如果国际政治格局发生不利变化,将可能对公司的经营业绩产生不利影响;
⑧ 原材料价格波动,导致成本升高;
⑨ 宏观经济波动可能对民品业务造成冲击;
⑩ 行业重大政策调整可能会对军工板块走势产生中短期影响。
中航证券研究所由五次获得新财富机械(军工)第一的明星分析师邹润芳领衔,董忠云博士担任首席经济学家,着力打造总量研究引领,以军工、硬科技为代表的战略新兴产业链投研体系,同时重点覆盖部分大消费领域。
研究所拥有资本市场大型军工行业研究团队,依托于航空工业集团强大的军工央企股东优势,以军工品质从事军工研究,以军工研究服务军工行业,力争前瞻、深度、系统、全面,覆盖军工行业各个领域,服务一二级资本市场,同军工行业的监管机构、产业方、资本方等皆形成良好互动和深度合作。
张超(证券执业证书号:S0640519070001),中航证券研究所副所长、军工行业首席分析师,毕业于清华大学精仪系,空军装备部门服役八年,2016-2018年新财富第一团队核心成员,2016-2018年水晶球第一团队核心成员;2022-2023年wind金牌分析师国防军工行业第一名。
zhangchao@avicsec.com
王宏涛(证券执业证书号:S0640520110001),中航证券军工分析师,毕业于中国航天科工集团第二研究院第二总体设计部,飞行器设计专业博士。曾从事航天装备总体设计方向研究,熟悉国内外各类航天整机及主要分系统设计原理,对我国航空航天各军用武器设备行业有较深入了解。
wanght@avicsec.com
严慧(证券执业证书号:S0640123080006),中航证券研究所军工行业研究助理,北京航空航天大学飞行器设计专业硕士,航天院所总体设计部产业背景,主要覆盖导弹,卫星通信等领域。
yanhui@avicsec.com
证券研究报告名称:《军工行业周报:二十届三中全会之后看军工》
对外发布时间:2024年7月22日
航空报国
航空强国
○

