文 张超 梁晨 闫政圆
近一周行情
本周,国防军工(申万)指数(-0.83%),行业(申万)排名(7/31);
上证综指(-0.70%),深证成指(-0.62%),创业板指(-1.15%);
涨幅前五:西部材料(+16.91%)、锴威特(+15.5%)、富士达(+13.49%)、神宇股份(+12.55%)、福光股份(+9.65%);
涨幅后五:建设工业(-26.45%)、晶品特装(-15.29%)、合众思壮(-14.73%)、思科瑞(-14.52%)、华曙高科(-13.31%)。
重要事件及公告
12月16日,《军队装备竞争性采购规定(公开版)》本月起正式施行,主要面向规范军队装备竞争性采购行为,提高装备采购质量效益,保护采购当事人合法权益,促进军队装备行业廉政建设,依据国家和军队相关法律法规制定。
12月16日,长征五号B遥六火箭在海南文昌航天发射场点火升空,与远征二号Y2上面级共同将卫星互联网低轨01组卫星成功送入预定轨道,一箭十星,发射任务取得圆满成功。
12月17日,根据中国航空工业集团,由中国航空工业集团通飞所属未来飞行器公司研制的运5U型无人运输机首飞取得圆满成功。运5U型无人运输机系统将在应急救援、物资运输、通信中继、消防灭火、人影作业等领域进行拓展应用,为推动无人智能装备商业化运行和低空经济产业发展贡献力量。
12月17日,四川九洲公告,公司拟以自有不动产对子公司九洲空管增资。九洲空管主营雷达及配套设备制造等业务,本次增资有助于九洲空管在相关业务方面的高质量发展,同时进一步优化公司资产利用效率,提升公司盈利能力。
12月17日,为进一步推动中央企业高度重视控股上市公司市场价值表现,规范有序开展市值管理工作,提升上市公司投资价值,切实维护投资者权益,以更有力的行动举措促进资本市场健康稳定发展,国务院国资委近日印发了《关于改进和加强中央企业控股上市公司市值管理工作的若干意见》。
12月19日,观想科技公告,公司预中标雅安经济技术开发区园区安全智慧管理系统建设项目(智算中心二期)软硬件及相关服务采购,中标金额为2.66亿元,占公司上一年度经审计营业收入的259.94%。
12月20日,王子新材公告,公司拟通过子公司中电华瑞合资设立一家子公司,以充分发挥各方资源优势,挖掘军工电子产业链增量市场潜力,完善市场布局,符合公司深耕军工电子配套产业的发展战略。
报告摘要
核心观点
全年观点请关注12月9日发布的2025年投资策略《今朝更好看》。
军工行情的节奏
本周,国防军工(申万)指数(-0.83%),行业(申万)排名(7/31);
本周军工板块跟随市场出现一定调整,军工板块在31个板块中排名由上周的第20名有所上升,在前期充分回调之下,表现出一定的“抗跌”属性。我们认为,军工板块在中长期“进二退一”的过程中,大军工赛道的轮动表现将持续集聚军工板块关注度,同时我们相信,细分大军工赛道预期的逐步兑现,产业链各环节优质公司将迎来双击行情,支持军工板块行情行稳致远。
我们对军工行情的节奏判断如下:
① 填洼地:前期超跌、悲观预期充分体现的领域,如军工电子、军工材料;
② 塑权重:沪深300和A500等指数中的军工权重股;
③ “双击”:待到“十四五”末订单和业绩的逐步兑现,以及“十五五”计划的逐步明朗,将带来业绩和估值的“双击”;
④ 行业特殊性溢价:并购重组、市值管理预期、地缘政治刺激、新质生产力和新质战斗力等带来的行业溢价。
从美国新第一大“军工企业”看军事智能化
自今年11月起,一家名为Palantir的公司市值相继超过美国军工巨头波音、洛马和雷神公司,截至12月20日,Palantir距上市仅不到5年,市值已达1835亿美元。
Palantir公司成立于2003年,其名源于《指环王》中一个神秘而强大的透视石,这隐含了创始团队对Palantir能够洞悉过去、洞见未来的期待。公司成立最初为美国情报界开发软件,以协助反恐调查和行动,主要客户包括国防部、中央情报局等各种情报机构以及国土安全部。这些机构将Palantir的平台用于反恐、军事战略和边境安全等关键应用。随着人工智能发展,美国将人工智能视为“第三次抵消战略”的核心技术,投入大量研发项目和资金,并推动技术转化。Palantir自2019年以来获国防部订单迅速增长,CAGR达28%。
对于军事智能化的发展,我们认为:
从历史经验来看,美国等人工智能科研发展高地,已经在军事人工智能中大量投入资金,并在近年来的局部区域冲突中广泛应用,并产生了客观的作战效费比,值得引起高度重视;
从发展现状来看,Palantir市值领先于军工巨头不仅是资本推动下的结果,更是对于以洛马波音等公司为代表的传统战争形态的挑战;
从未来趋势来看,随着人工智能的普及,站在当前的历史节点,军事人工智能的发展已成为必然,我们只能、而且必须抱着和当年搞“两弹一星”类似的心态,保持紧迫性,来进行军事人工智能的研发,甚至要想当年美国搞曼哈顿工程那样,力争抢先占领军用人工智能的制胜高地,这样才能止戈为武,以战止战,确保和平。
12月多个军工相关规定、条例正式实施
本月有多个规定、条例正式实施,包括《军队装备竞争性采购规定(公开版)》、《军队装备保障条例》、《中华人民共和国两用物项出口管制条例》。
1、12月16日,《军队装备竞争性采购规定(公开版)》本月起正式施行,主要面向规范军队装备竞争性采购行为,提高装备采购质量效益,保护采购当事人合法权益,促进军队装备行业廉政建设,依据国家和军队相关法律法规制定。聚焦备战打仗和战斗力生成,坚持公开公平公正、廉洁诚信、效益优先,鼓励全社会优势力量参与装备建设。我们认为此次规定的实施,一方面是在提高军费使用效率的大背景下,促进各方力量共同参与武器装备建设,降本增效;另一方面跟重要的则是避免恶性低价竞争下,在保“价”的通过时,更要保“质”。推动服务备战打仗和新质战斗力生成。
2、《军队装备保障条例》12月1日起施行。《条例》是军队装备保障工作的主要依据。共8章92条,按照军委管总、战区主战、军种主建的总原则,规范了新体制新编制下军队装备保障工作机制,明确了各级装备保障部门的职能界面,优化了装备保障“供、管、修”机制流程,强化了装备保障工作的刚性约束,着力推动军队装备保障工作创新发展。
3、《中华人民共和国两用物项出口管制条例》和《中华人民共和国两用物项出口管制清单》12月1日起施行。《条例》共六章五十条,涵盖总体要求、适用范围、管理体制、贸易便利化措施、出口管制各项制度措施和监督检查等内容,对两用物项出口进行了系统性规范。统一的《清单》将有利于引导各方全面准确执行中国的两用物项出口管制法律政策,有利于提高两用物项出口管制治理效能,更好地维护国家安全和利益、履行防扩散等国际义务,更好维护全球产业链供应链安全稳定畅通。我们认为,有法可依方可市场有序,《条例》和《清单》的发布打消了市场对两用物项出口全部“一刀切”的疑虑,有利于维护世界和平和周边地区稳定,促进合规贸易发展,对我国军工产业链供应链的健康有序发展和军贸出口具有积极意义。
投资建议
1、军工行业依然处于景气大周期;
2、随着“十四五”进入攻坚阶段,“十五五”计划逐步明朗,行业将进入“V”字反转;
3、关注无人装备、卫星互联网、电子对抗等新质新域的投资机会;
4、关注民机、低空经济、军贸、信息安全、商业航天等军民结合领域的“大军工”投资机会;
5、关注军工行业并购潮下和市值管理要求下的投资机会。
军机等航空装备产业链:
战斗机、运输机、直升机、无人机、发动机产业链相关标的,航发动力(发动机)、应流股份(叶片)、航天电子、航天彩虹(无人机)、中复神鹰等。
低空经济:莱斯信息(空管系统)、四川九洲(空管系统)、中信海直(低空运营)。
航天装备(弹、星、链等)产业链:
航天电器(连接器)、天奥电子(时频器件)、北方导航(导航控制和弹药信息化)、成都华微(模拟芯片)、航天智装(星载IC)、国博电子(星载TR)、中国卫通(高轨卫星互联网)、海格通信(通信终端)、航天环宇(地面基础设施)、振芯科技、海格通信(北斗芯片及应用)、中科星图(卫星遥感应用)。
船舶产业链:
中国船舶、中国重工。
信息化+国产替代:
成都华微、振华风光(特种芯片);国博电子(TR组件);智明达(嵌入式计算机);上海瀚讯(通信)。
军工材料:
铂力特、超卓航科(增材制造);光威复材、中复神鹰(碳纤维复合材料);航材股份、钢研高纳、图南股份(高温合金);西部超导、宝钛股份(钛合金);华秦科技(隐身材料)。
报告正文
一、军事智能化:今天的“两弹一星”
2024年,随着人工智能的普及,站在当前的历史节点,军事人工智能的发展就成了必然,国内外均在相关领域表现了极高的重视,投入了大量的资源。美国将人工智能视为“第三次抵消战略”的核心技术,投入大量研发项目和资金,仅2024年,美国的Palantir等人工智能公司就与美国各军兵种签订了大量的军事人工智能订单,同时洛克希德·马丁等传统军工企业也在诸如“AI飞行员”等无人系统项目中颇有斩获。欧洲国家,诸如法国也宣布将投入20亿欧元军费预算用于人工智能领域。受制于人工智能技术基础储备,我国在该领域处于跟随地位,但北京香山论坛、珠海无人智能主题研讨交流2024等无人智能主体研讨活动的常态化举办,体现了我国对该领域发展的重视。军事人工智能是未来武器装备升级换代的重要方向,也是武器装备无人化核心“大脑”。目前国内在军事人工智能上,已经涌现一批企业在武器装备研制、作战指挥、装备智能化的一系列企业,正在从“软”、“硬”两个方便不断推动产业发展。
(一)军事人工智能就是今天的“两弹一星”
对于人工智能的军事运用,在国际、国内一直具备争议,反对声颇多,埃隆-马斯克、史蒂芬霍金、比尔盖茨等人领衔发表过一个公开的宣言,要求停止军事用途的人工智能研发,其用词也极具西方魔幻主义色彩,声称这可能“召唤出魔鬼”,产生比原子弹更可怕的武器。军事人工智能,从根本上违背了阿西莫夫的“机器人三定律”,这也是为什么说从根本上,机器人或人工智能应用于军事用途就不存在一切的合理性,其诞生与发展绝非人类之福。然而,这些都是民间呼吁,远未达到国家政策的层面,甚至,美国等人工智能科研发展高地,已经在军事人工智能中大量投入资金,并在近年来的局部区域冲突中广泛应用。所以我们认为,这也是为什么,我们只能、而且必须抱着和当年搞“两弹一星”类似的心态,保持紧迫性,来进行军事人工智能的研发,甚至要想当年美国搞曼哈顿工程那样,力争抢先占领军用人工智能的制胜高地,这样才能止戈为武,以战止战,确保和平。
军事人工智能的发展是渐进式的,解决特定领域特定问题的“弱人工智能”将在相当长时间内成为人类军事智能化的主要科研和应用领域。人工智能蓬勃发展期的到来推动了军事智能化的快速发展。从人工智能的发展来看可分为6个阶段,目前自2011年以来,随着大数据、云计算、互联网、物联网等信息技术的发展,泛在感知数据和图形处理器等计算平台推动以深度神经网络为代表的人工智能技术飞速发展,大幅跨越了科学与应用之间的“技术鸿沟”,也推动了军事智能化中人工智能应用的快速发展。在未来相当长时期内,如人脑一般思考的“强人工智能”难以出现,解决特定领域特定问题的“弱人工智能”将在相当长时间内成为人类军事智能化的主要科研和应用领域。
军事智能化是多种技术的组合,其核心技术是人工智能。人工智能是基于算法和大数据集来模拟和扩展人的智能,并产生改进的迭代学习技术,包括计算机视觉、图像识别、语言识别、自然语言、人机交互、机器学习等方面。虽然人工智能是当前军事智能化的主要发展方向,但也需要其他新兴技术作为技术辅助和支撑。与此同时,由于军事智能化尚处于发展初期,很多新兴技术也还在不断出现和变革,是一个进行中的过程,所以军事智能化的技术范畴难以明确定义或划分。可以说,军事智能化不仅仅是人工智能在军事领域的应用,而是利用人工智能、大数据、物联网、云计算、无人系统、生物交叉等技术和方法,全面提升军队智能化作战能力的过程。
从产业链来看,军事智能化可以分为基础层(算力)、技术层(算法)及应用层(能力模块)三个层级。人工智能的发展离不开物理层面的依靠,因此产业链中基础层是人工智能的根本,是构建整个人工智能“神经系统”的关键。在此基础上技术层解决的是人工智能“灵魂”的问题,如何利用软件层面的算法等,最高效的利用好基础层的资源是核心技术。而应用层则是人工智能的最终产品形态,是军事智能化中人工智能赋能业务能力的具体表现。
①算力层(AI芯片)是军事人工智能的“神经元”。在人工智能领域,传统的芯片计算架构已无法支撑深度学习等大规模并行计算的需求,这就需要新的底层硬件来更好地储备数据、加速计算过程,其中AI芯片(智能芯片)为核心硬件。AI芯片也被称为AI加速器或计算卡,即专门用于处理人工智能应用中的大量计算任务的模块(其他非计算任务仍由CPU负责),支撑于侧、端侧AI计算需求。当前,AI芯片主要分为GPU、FPGA以及ASIC等。
②算法是军事人工智能的灵魂。算法、数据和计算能力是当前主流人工智能的三大要素,其中算法是人工智能的“灵魂”,是实现军事智能化的具体操作手段。当前的主流AI算法一般基于深度学习技术,虽然深度学习的核心框架相对固定,但是为了使得学习模型在特定应用场景取得较好效果,往往需要做很多的算法优化和工程优化,以使得模型最终在具体场景取得更好的效果,比如更快的计算效率,更准确的分类概率等。根据处理数据的类型不同,其计算算法可以分为:自然语言(知识图谱、大模型)、机器视觉、语音识别、信号识别、时序数据、强化学习等。各人工智能算法适用由于其自身特点,导致适用领域各异,当前较火热的大模型和强化学习神经网络的可解释性很差,适合用来做初始数据的筛选、处理逻辑的编排输出;强化学习更垂直,适于解决限定条件多、影响因素少、解空间较小的问题;知识图谱、决策树可解释性更好,更透明清晰。
③能力模块是业务功能逻辑与人工智能结合的最小显性单元。与过去一些具有相对特定用途的重要军事创新不同,人工智能是一种具有多种应用的通用技术,能力模块是业务功能逻辑与人工智能结合的最小显性单元。由于军事对抗形式的多样性以及装备功能与作战流程的复杂性,因此军事智能化相较于商业智能具有场景多、技术复杂性高、流程长、技术复合性强的特点。从功能算法端来看,军事智能化是装备与军事作战原有业务能力的提升,而非替代,军事智能化的共生性,一定是扎根,支撑服务于军事作战业务,因此,军事智能化往往具有定制化性,不同装备与军事作战需要的智能化能力不同,其相应的配套智能化软、硬件也不同,能力模块是业务功能逻辑与人工智能结合的最小显性单元。从能力角度,我们认为,人工智能与各作战业务模块的典型潜在组合包括:智能OODA环(智能识别、智能决策、智能化打击)、智能电子对抗、智能化无人系统、聚身智能、集群智能等。
(二)军事智能化发展趋势与判断
①价值量及占比不断提升。从行业发展阶段来看,目前军事智能化产业尚处于应用的试验、论证与萌芽期,未来随着技术的革新与应用的普及、新一代装备发展,人工智能技术与军事结合深度有望愈发加深,带动装备智能化价值量占比的提升;
②深度参与国防军工的各个环节及领域。军事智能化不仅仅限于武器装备的智能化,随着人工智能在国防军工领域的深入发展,在武器装备的研制上,利用人工智能的优化仿真,可加速武器装备的研制周期;在指挥作战上,通过人工智能的分析判断,可提升指挥作战效能,辅助提升作战胜率;在武器装备智能化上,人工智能的上装备,一方面是可推动武器装备的无人化,另一方面也可以优化辅助作战人员的决策判断等等。因此军事人工智能的市场空间不仅限于“装备口”,相比较传统的行业领域,具有更大的市场空间;
③带动新一代军工电子的产业发展新逻辑与趋势。军事智能化对于产业基础的要求与军事信息化具有显著差异与不同,尤其是在高可靠的高算力芯片方面。因此,随着智能化水平的提高,其对军工电子产业基础的要求有望牵引新一代军工电子的产业发展新逻辑与趋势;
④优先提升“算力”基础,智算中心正在进行能力建设。人工智能的发展核心是基于“算力”硬件,虽然目前我国人工智能芯片在性能上与西方仍有一定差距,但基于智能化需要,对于“算力”芯片的需求缺口大,因此随着我国一些芯片厂商成熟产品的推出,正优先补齐我国“算力”硬件的短缺,当前我国军事智能化需求主要集中在院所、军队的智算中心建设,相关硬件厂商将率先受益。
⑤算法及模块能力“百花齐放”。从需求端来看,军事智能化的应用方向十分广阔,不限于武器装备智能化、无人化,指挥作战,络安全攻防,仿真以及全周期武器装备智能化研制等。因此我们认为,随着军事智能化的需求不断具象化,相关领域的智能化算法及模块能力公司将不断涌现,来解决行业智能化所面临的痛点。
二、本周市场数据
(一)估值分位
截至2024年12月20日,国防军工(申万)指数PE为69.88倍,处于2014年来的56.61%分位。
(二)军工板块成交额及ETF份额变化
本周,军工板块(申万)成交额为1806.91亿元(-28.76%);占中证全指成交额比例为2.42%,同比下降0.31pcts。主要军工ETF基金份额环比上周增加0.39%。
(三)融资余额变化
截至2024年12月19日,军工行业的融资余额合计992.17亿元,比上周环比上涨29.87%,占两市融资余额比例为5.32%。
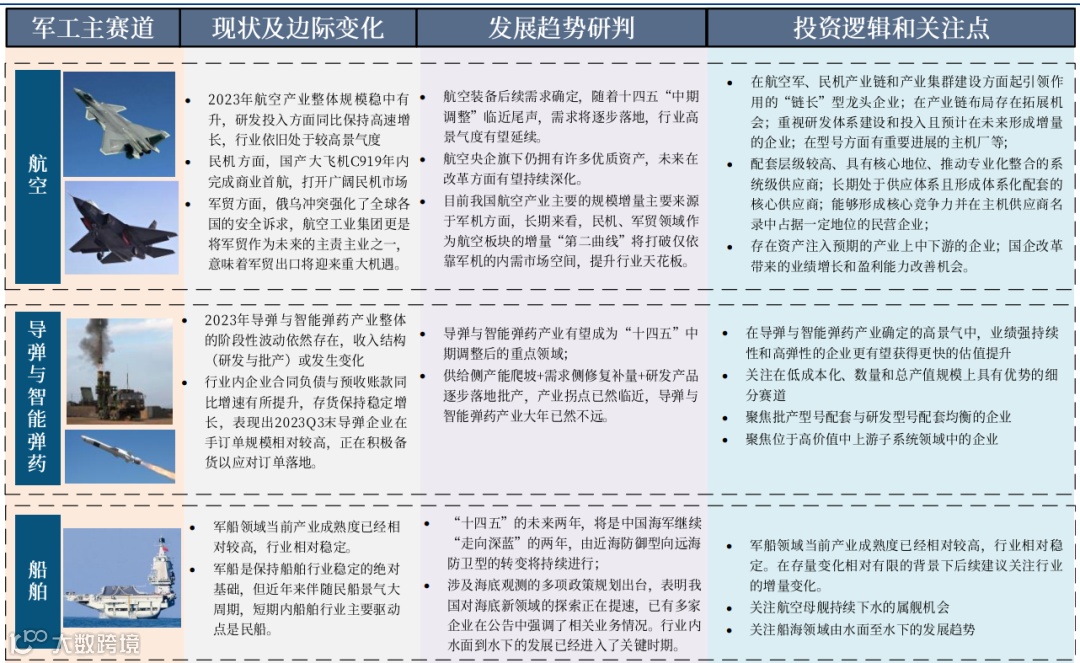
三、军工三大赛道投资全景图
根据我们对军工周期性的研究,我们判断,“十四五”军工行业收入增速有望呈现出前高中低后高的“V字型”,2024年后重新进入上行通道。
我们将军工行业分为3大赛道、23个细分领域(各赛道详细分析见军工行业十问十答&2024年投资策略《飞雪迎春到》)进行分析讨论,并分别列举投资判断和观点,具体如下:
① 军工主赛道:主要包含航空、导弹及智能弹药、军用船舶、军工电子、军工材料、测试及维修等七大细分领域,这些领域一般具有市场规模相对较大,下游客户已军用领域为主,且发展相对更为成熟的特点,是军工行业当前的主要构成及发展驱动力。
② 大军工赛道:主要包含以军贸、民机、低空经济、航天发射、卫星制造、卫星通信、卫星导航、卫星遥感、民船以及信创等十个“大军工”产业细分领域。所谓“大军工”,是指当前军工行业的范畴已大为拓展,特别是军技民用下广义概念下扩充的军工新赛道。这些领域或已具有一定规模或仍在快速发展阶段,是支撑军工行业持续高景气发展的第二曲线。
③ 新域新质赛道:主要包含以无人装备、卫星互联网、电子对抗、数据链路、军事仿真以及云技术等新战争形态下,以“智能化、体系化、信息化”为代表的军工细分领域,这些领域往往已经受到海外军事强国的重视或已经在战场上得到了实战验证,在国内往往处于早期萌芽发展阶段,但应用发展确定性相对较强。新域新质各细分领域在“十四五”末,乃至“十五五”时期都有望具有较大发展弹性,将有望成为军工板块在未来中长期持续高景气发展的新驱动力。
图8 军工主赛道投资全景图
图9 大军工赛道投资全景图(一)
图10 大军工赛道投资全景图(二)
图11 新域新质赛道投资全景图
不同赛道的发展特点梳理如下,以供投资参考。
图12 三大赛道各细分领域投资特点对比
四、建议关注的细分领域及个股
关于投资方向和行情判断:
① 军工行业依然处于景气大周期;
② 随着“十四五”进入攻坚阶段,“十五五”计划逐步明朗,行业将进入“V”字反转;
③ 关注无人装备、卫星互联网、电子对抗等新质新域的投资机会;
④ 关注民机、低空经济、军贸、信息安全、商业航天等军民结合领域的“大军工”投资机会;
⑤ 关注军工行业并购潮下和市值管理要求下的投资机会。
具体建议关注的上市公司如下。
军机等航空装备产业链:
战斗机、运输机、直升机、无人机、发动机产业链相关标的,航发动力(发动机)、应流股份(叶片)、航天电子、航天彩虹(无人机)、中复神鹰等。
低空经济:莱斯信息(空管系统)、四川九洲(空管系统)、中信海直(低空运营)。
航天装备(弹、星、链等)产业链:
航天电器(连接器)、天奥电子(时频器件)、北方导航(导航控制和弹药信息化)、成都华微(模拟芯片)、航天智装(星载IC)、国博电子(星载TR)、中国卫通(高轨卫星互联网)、海格通信(通信终端)、航天环宇(地面基础设施)、振芯科技、海格通信(北斗芯片及应用)、中科星图(卫星遥感应用)。
船舶产业链:中国船舶、中国重工。
信息化+国产替代:
成都华微、振华风光(特种芯片);国博电子(TR组件);智明达(嵌入式计算机);上海瀚讯(通信)。
军工材料:
铂力特、超卓航科(增材制造);光威复材、中复神鹰(碳纤维复合材料);航材股份、钢研高纳、图南股份(高温合金);西部超导、宝钛股份(钛合金);华秦科技(隐身材料)。
五、 风险提示
① 央国企改革进度不及预期,院所改制、混改、资产证券化等是系统性工作,很难一蹴而就;
② 部分军品低成本发展趋势下,可能会带来相关企业毛利率的波动;
③ 军品研发投入大、周期长、风险高,型号进展可能不及预期;
④ 随着军改深入以及订单放量,以量换价后导致相关企业业绩波动;
⑤ 行业高度景气,但如若短时间内涨幅过大,可能在某段时间会出现业绩和估值不匹配;
⑥ 信创与新质、新域装备等中长期投资逻辑赛道,可能存在无法在较短时间内反应在营收层面的情况,同时高研发费用可能会导致利润无法短期释放,存在短期估值较高的风险;
⑦ 军贸受国际安全局势等因素影响较大,当前国际安全局势等因素较为稳定,如果国际政治格局发生不利变化,将可能对公司的经营业绩产生不利影响;
⑧ 原材料价格波动,导致成本升高;
⑨ 宏观经济波动可能对民品业务造成冲击;
⑩ 行业重大政策调整可能会对军工板块走势产生中短期影响。
中航证券研究所由五次获得新财富机械(军工)第一的明星分析师邹润芳领衔,董忠云博士担任首席经济学家,着力打造总量研究引领,以军工、硬科技为代表的战略新兴产业链投研体系,同时重点覆盖部分大消费领域。
研究所拥有资本市场大型军工行业研究团队,依托于航空工业集团强大的军工央企股东优势,以军工品质从事军工研究,以军工研究服务军工行业,力争前瞻、深度、系统、全面,覆盖军工行业各个领域,服务一二级资本市场,同军工行业的监管机构、产业方、资本方等皆形成良好互动和深度合作。
张超(证券执业证书号:S0640519070001),中航证券研究所副所长、军工行业首席分析师,毕业于清华大学精仪系,空军装备部门服役八年,2016-2018年新财富第一团队核心成员,2016-2018年水晶球第一团队核心成员;2022-2023年wind金牌分析师国防军工行业第一名。
zhangchao@avicsec.com
梁晨(证券执业证书号:S0640519080001),中航证券航空航天首席,从事军工行业研究;北京科技大学材料硕士;熟悉航空制造、材料加工等领域,熟悉军工企业科研及生产体系。
liangc@avicsec.com
闫政圆(证券执业证书号:S0640123070039),中航证券研究所军工行业研究助理,哈尔滨工业大学航空宇航科学与技术硕士,主要覆盖雷达射频产业相关公司。
yanzy@avicsec.com
证券研究报告名称:《军工行业周报:从美国新第一大“军工企业”看军事智能化》
对外发布时间:2024年12月23日

