文 张超 梁晨 闫政圆
近一周行情
本周,国防军工(申万)指数(-2.55%),行业(申万)排名(12/31);
上证综指(+1.19%),深证成指(-0.54%),创业板指(-0.64%);
涨幅前五:民士达(+38.45%)、达利凯普(+18.45%)、国科天成(+14.46%)、富士达(+13.82%)、北摩高科(+11.94%);
涨幅后五:振华科技(-16.23%)、振华风光(-14.74%)、鸿远电子(-13.17%)、火炬电子(-12.75%)、宏达电子(-12.29%)。
重要事件及公告
4月11日,三角防务公告,公司认为航空数字化集成中心项目规划的飞机机翼相关组件装配市场壁垒高,供应链导入不确定性大,产业化条件尚不成熟。为提高募集资金使用效率和效益,公司基于实际情况,决定变更项目建设内容和投资额度。航空数字化集成中心项目投资总额拟由5.37亿元调整为1.00亿元,其中0.83亿元来源于募集资金金额,不足部分公司将以自有资金进行投入。
4月15日,三角防务公告,公司与某重要客户签订了产品订货合同,标的为航空类锻件,合同总金额为8.75亿元。
4月16日,中航重机公告,公司于近日收到下属子公司陕西宏远、贵州安大、江西景航的通知,上述子公司与某客户签订了合计17.07亿元的锻造产品批产合同。
4月18日,湘电股份公告,公司全资子公司湘电电气拟以现金出资0.60亿元与华科大组建湘电强磁科技。磁悬浮轴承高速电机是未来电机发展趋势,也是公司确定的十大战略级产品发展方向,以磁悬浮轴承高速电机系统为核心的磁悬浮鼓风机、空压机、真空泵等成套装备具有广阔应用前景。本次对外投资有助于加快推动高速电机战略性新兴产业发展进程、打造公司新的经济增长点。
4月18日,纳睿雷达公告,为进一步加快国际布局,拓展海外市场,吸引国际化技术人才,公司拟以自有资金 1000 万元港币在中国香港投资设立全资子公司纳睿雷达国际有限公司。
4月18日,光韵达公告,公司拟以4.15元/股的价格向142人授予限制性股票0.63亿股(占总股本12.64%),解锁条件为2025/2026/2027年营业收入达到11.91/13.70/16.51亿元,净利润达到0.64/0.80/1.00亿元,对应同比增速分别为6.53/15.03/20.51%,277.78/25.00/25.00%。
报告摘要
核心观点
全年观点请关注2025年军工投资策略《今朝更好看》。
一、 最后的利空,未来的二重奏
截至2025年4月18日,共计220家企业公布2024年业绩预告、快报或正式年报,净利润增速下限中位数为-38.26%,增速上限中位数为-27.34%;共计27家企业公布了2025年Q1业绩预告、快报,净利润大部分实现了大幅增长,净利润增速下限中位数为76%,增速上限中位数为100%。
从当前结果看,2024年军工产业订单延期、降价等诸多利空导致部分企业业绩承压落地,悲观情绪得到一定程度释放。进入到2025年,前期受影响的延迟订单,正在收官之年得到补偿。从订单修复节奏看,近期三角防务、中航重机、国科军工、大立科技、光威复材、光启科技、航宇科技等公告大额订单,在一定程度上释放了一些积极订单修复的积极信号。
随着4月底年报和一季报集中披露,或许这将是本轮军工周期最后一波利空,未来基本面和情绪面将不断修复。
年初以来,低空经济、商业航天、深海科技、大飞机、军事智能化等主题高度活跃。我们认为,这些大军工新域新质主题仍将会不断深化、反复演绎;同时,伴随着军工基本面有望迎来持续回暖,主题活跃+业绩提振,将构成未来较长一段时间的二重奏,共同推动军工整体行情的再次到来。
二、美国“关税战”下的军工演绎
本周以来,美国“关税战”引发了市场的担忧,此外美国国防部已于4月7日提出了高达1万亿美元的2026财年国防预算方案,较2025年增长12%,创历史新高。面对不确定性,国防力量是维护国家安全的重要体现,2025年我国对国防的支持力度依旧维持在高位,2025年中国国防支出预算为17846.65亿元,增长7.2%,增幅与2023年与2024年持平,我国国防支持力度(军费增速与公共财政支出差值)依旧维持在较高水平。
我们认为美国“关税战”以及持续的军费投入背后,仍然是科技实力的较量,新质生产力、新质战斗力有望得到进一步强化,在自主可控领域或将加速形成。
1、军事无人化、智能化,未来战场核心竞争力
美国此次历史新高的国防预算,再次把重点布局落在了AI军事化能力建设上。近年来,无人化智能化装备技术越来越多的出现于战场,并运用于个作战空间和作战领域,无人化作战、网电作战、空间对抗、全球监视与打击和一体化弹道导弹防御等新型力量体系均带有智能化作战力量的显特征。随着自主控制和人工智能技术的大量运用,无人化智能化装备技赋予作战体系具备一定程度的智能化指挥决策和自主化行动能力,从而产生能够自主和协同完成进攻与防御作战任务的装备技术,正成为世界主要国家今后一个时期军事技术的发展趋势与重点。智能化装备、无人化系统等新兴装备,作为具备改变未来战争规则潜力的颠覆性科技装备,已成为国家间军事博弈的重要力量,可以预想将会迎来一波智能化与无人化的军事需求革新,以及随之而来的军工产业变革。
2、新一代武器装备有望加速落地,战略武器装备有望迎来发展
在美国“关税战”博弈的背后,军事科技的博弈也将更加激烈,可以看到,美国在此次国防预算支出的重点方向,再次瞄向了核威慑的方向。在“逆全球化”的进程中,全球各国的安全格局正在直转急下,大国间的军事博弈也将更加激烈,叠加俄乌冲突、巴以冲突的背景下。也将战场环境从局部战争拉向全面战争爆发概率明显增大。因此,在这种环境下,全球各国在战略性武器和战略性装备的储备有望继续加强。而新一代武器装备的加速落地,将成为未来战场胜负的关键手。可以看到的是,从2024年以来,我国新一代武器装备的研发脚步正在不断加速,“六代机”、057型驱逐舰的亮相,体现了我国国防科技正在加速发展,在“十四五”武器装备大发展之后,“十五五”期间,新一代武器装备正在加速落地,进入新的“批产”阶段。为维持全球大国间的军事博弈,战略武器储备将成为各国保证不发生实质性军事对抗的关键底牌。尤其是在战略战术打击领域,高超声速与瞬时打击高超声速武器投入应用,高超声速战略威慑升级更将是各国未来发展重点。
3、国防安全走向深海,增强深海军事存在,扩大海底监测网络
深海作为国家战略新疆域,其安全与资源开发能力直接关系海洋强国建设。尤其是在以美推动“关税战”大背景下,全球供应链逐渐脱钩,远洋掌控能力将成为保证海洋资源、贸易渠道不被侵犯的重要力量。而随着国际深海竞争加剧,我国正构建"立体化、智能化、全域化"的深海安全与监测体系。在这一环境下,我国深海装备以及相关监测网络,有望得到快速发展。
4、关税提升成本加速3D打印及回收料市场的发展
军工材料行业的发展迎来了新的阶段,“轻量化、高性能化、多功能化、复合化、低成本化以及智能化”的发展趋势愈加明显,此次美国“关税战”背后正影响我国材料端的成本。因此为降低材料成本,有望加速我国在新材料制造工艺以及回收料在军工应用的发展。
5、高端军工电子及集成电路的自主可控加速,信创有望加速普及
2025关税风云再起,有望推动国产集成电路和半导体器件、半导体设备及零部件产品的国产替代。2018年华为、中兴被美国制裁,美国加大对中国进出口限制,信创产业招投标数量迅速提升,进入规模化推广阶段。2023年党政信创从中央到省市再到区县下沉落到实处,金融信创深入到核心业务系统,“2+8”引领下其他行业开始信创试点实施,信创产业进一步深入推进,逐步进入深化落地阶段。随着我国信创产品技术的不断追赶,国产替代逻辑将更加顺畅,为市场带来了新的增量机会。
6、商业航天加速打造空天一体化及卫星互联网应用场景
全球卫星互联网方面,海外企业中的SpaceX与OneWeb公司的低轨卫星互联网星座计划的规模较大,且进度较快,已经进入到了应用组网阶段,特别是SpaceX的Starlink,已累计发射超过 8000 颗。中美太空领域竞争正在不断加剧,虽然我国目前仍处于追赶状态,未来随着卫星互联网的逐步完善,将快速打造卫星空天一体化和多领域应用。
7、关税之下危机并存,大飞机自主可控加速
经计算,中国对美加征34%关税后,波音飞机综合税率升至39%以上,单机采购成本增加约32.5%。中美关税升级后,实质上波音已无采购性价比,而空客虽然由欧洲制造,但部分发动机仍来自美国,实际落地价格仍存悬念,C919由此备受关注,因而也在国际市场显现一定议价能力。目前C919的国产化率已经达到60%,作为我国自主研发的大型客机,其供应链具有高度全球化的特点,此次关税风波后,势必将进一步加速国产大飞机自主可控步伐,届时在可靠供应链与具有核心自主知识产权的关键部组件加持下,国产大飞机将凭借具有竞争力的价格加速打开海外市场。
8、低空经济、机器人大力贡献内需,增强经济韧性
从2025年各地方政府的政府工作报告来看,针对“低空经济”产业的规划也更加遵循“因地制宜”的原则,从区域分布来看,广东省强调利用珠三角地区产业集群的优势打造“1+3+N”低空经济发展平台,推进低空经济体系建设。长三角产业集群中安徽省以侧重于低空经济场景探索,打造省级低空示范区。川渝产业集群积极布局成渝低空走廊建设。低空经济作为一个新兴的领域,已经成为推动地方产业转型升级、培育新的经济增长点的关键领域,正逐渐成为全国各地方经济发展的新引擎。
机器人产业通过技术创新、产业升级和消费创造三重路径,正成为拉动内需增长的关键动力。中美关税壁垒倒逼中国机器人产业加速向内需市场转型:一方面,国内智能制造、智慧城市等场景的智能化改造需求持续释放;另一方面,政策端密集出台支持措施,如北京千亿级基金、重庆具身智能机器人政策等,为产业突围提供了战略窗口。通过政策引导、市场驱动、创新支撑的协同机制,进一步释放产业发展潜力,根据麦肯锡全球研究院的报告,AI驱动的自动化可以给中国经济一个推动力,根据采用的速度可能会有所变化,但是每年基本可以增加0.8到1.4个百分点的GDP增长。
9、全球军贸逻辑加强,带来国防军工市场上限突破
美国关税覆盖之广、力度之大,将使得全球范围地缘政治局面不确定性加大,历史上,1930年《斯姆特-霍利关税法》导致全球贸易崩溃,直接催化日本军国主义崛起和二战爆发,逆全球化下,各国安全诉求进一步提升,全球军贸逻辑得到强化。对于我国而言,随着我国自身产品竞争优势与生产能力的不断提升,之前国内产能倾向于解决内需的情况有望逐步改变,叠加部分国家的军贸出口萎缩导致其下游客户需求存在缺口、全球战争形态的演变等因素,我国军贸短期内有望持续增长,并在“十四五”末期由恢复式增长向供需共振驱动增长转变。
三、以市值管理手段应对市场冲击,助力军工板块强势表现
军工的独立行情,自主可控属性强,美国“关税战”冲击小。2018年中美博弈不断升级,军工行业迎来历史性发展机遇,军工指数迎来了三年上涨123%的亮眼表现,大变局之中国防军工刚需属性将被不断强化;
从交易层面来看,3月底以来14个交易日内(截至4月18日),主要军工ETF基金份额增加12.25%(4月7日当天增加2.22%),年初至今已增长26.12%,充分体现出市场环境波动下,市场对于军工板块发展依旧充满信心;
稳定市场层面来看,近日市场大幅波动之下,军工央国企上市公司以及民参军上市公司积极采用市值管理举措应对冲击,预计更多公司将持续实施更多市值管理手段,如分红、增持、回购、并购重组、股权激励、引入积极战略股东等。
具体分析可参考正文内容。
我们认为以下几点值得重点关注:
① 再度明确军队2025年与2027年目标,目前已进入收官冲刺的关键阶段,需求确定性较高;
② 明确冲刺阶段进度与质量同等的重要性;
③ 强调低成本发展路子,重视经费使用精准度和效费比。有望分解到三个成本维度上:体系成本上,应用武器装备高低搭配、全域作战、以贱耗贵思路;全寿命周期成本上,将从研制、采购、维修全局视角出发降本增效;供应链成本上,将建立简洁高效的采购体系。
④ 2025年多个国防重大工程或项目有望提速实现落地。
四、2025年投资建议
新时代军工行业具有更优的资产质量、更新的景气赛道、更大的业务规模、更高的市场天花板,军工行业的估值体系也将进行重塑,享受更新更高的溢价。
整体节奏上,我们认为,“进二退一”或成为中长期常态,内部也将呈现出轮动与分化,短期急涨的子领域和个股或有波动风险,军工行业融资余额处于历史高位,也是造成波动的潜在因素。军工行业重回市场主舞台后,增量资金配置或将倾向于白马。
我们对军工行情的节奏判断如下:
1、填洼地:前期超跌、悲观预期充分体现的领域,如军工电子、军工材料;
2、塑权重:沪深300和A500等指数中的军工权重股;
3、“双击”:待到“十四五”末订单和业绩的逐步兑现,以及“十五五”计划的逐步明朗,将带来业绩和估值的“双击”;
4、行业特殊性溢价:并购重组、市值管理预期、地缘政治刺激、新质生产力和新质战斗力等带来的行业溢价。
投资趋势和方向:
1、 军工行业依然处于景气大周期;
2、随着“十四五”进入攻坚阶段,“十五五”计划逐步明朗,行业将进入“V”字反转;
3、关注无人装备、军事智能化、卫星互联网、电子对抗等新质新域的投资机会;
4、关注低空经济、民机、商业航天、军贸、信息安全等军民结合领域的“大军工”投资机会;
5、关注军工行业并购潮下和市值管理要求下的投资机会。
建议关注:
军机等航空装备产业链:
战斗机、运输机、直升机、无人机、发动机产业链相关标的,航发动力(发动机)、应流股份(叶片)、航天电子、航天彩虹(无人机)等。
低空经济:莱斯信息(空管系统)、四川九洲(空管系统)、中信海直(低空运营)。
航天防务(导弹及智能弹药)产业链:
航天电器(连接器)、航天南湖(防空预警雷达)、天奥电子(时频器件)、中兵红箭(特种装备)、北方导航(导航控制和弹药信息化)、国科军工(导弹固体发动机动力与控制产品)、成都华微(模拟芯片)、国博电子(星载TR)、智明达(嵌入式系统)。
商业航天(卫星制造及卫星应用)产业链:
航天智装(星载IC)、中国卫通(高轨卫星互联网)、航天环宇(地面基础设施)、振芯科技、海格通信(北斗芯片及应用)、中科星图(卫星遥感应用)。
船舶(深海)产业链:
中国船舶、中国重工、中国海防(水声水下防务)。
信息化+国产替代:
成都华微、振华风光(特种芯片);国博电子(TR组件);智明达(嵌入式计算机);上海瀚讯(通信)。
军事智能化:
能科科技。
军工材料:
铂力特、超卓航科(增材制造);光威复材、中复神鹰(碳纤维复合材料);航材股份、钢研高纳、图南股份(高温合金);华秦科技、佳驰科技(隐身材料)。
报告正文
一、美国“关税战”下的军工演绎
本周以来,美国“关税战”引发了市场的担忧,此外美国国防部已于4月7日提出了高达1万亿美元的2026财年国防预算方案,较2025年增长12%,创历史新高,美国“关税战”的背后,仍然是科技实力的较量,新质生产力、新质战斗力有望得到进一步强化,在自主可控领域或将加速形成。
1、军事无人化、智能化,未来战场核心竞争力
美国此次历史新高的国防预算,我们认为,AI军事化能力首当其冲。近年来,无人化智能化装备技术越来越多的出现于战场,并运用于个作战空间和作战领域,无人化作战、网电作战、空间对抗、全球监视与打击和一体化弹道导弹防御等新型力量体系均带有智能化作战力量的显特征。随着自主控制和人工智能技术的大量运用,无人化智能化装备技赋予作战体系具备一定程度的智能化指挥决策和自主化行动能力,从而产生能够自主和协同完成进攻与防御作战任务的装备技术,正成为世界主要国家今后一个时期军事技术的发展趋势与重点。智能化装备、无人化系统等新兴装备,作为具备改变未来战争规则潜力的颠覆性科技装备,已成为国家间军事博弈的重要力量,可以预想将会迎来一波智能化与无人化的军事需求革新,以及随之而来的军工产业变革。
智能化涉及国防和军队建设各个方面,具备极大的范畴与极高的潜力。从作战角度讲,智能化涉及情报处理、辅助决策、火力打击、网络攻防、电子对抗、综合保障等作战各个环节和领域,包括无人作战系统本身也需要智能技术提升其自主能力。比如装备智能化,就是通过在装备上配置必要的传感器和智能计算系统,使其能够自主感知、预测、规划、决策,实现基于自身平台的“小闭环”与战场C4ISR系统的“大闭环”相结合,自主完成作战任务,而不必依赖于庞大、复杂的保障,实现武器装备的高自主性、快速性和精确性。又比如集群智能化,是通过多个子系统的去中心化、自适应、分布式控制,实现诸多模块化低成本系统的作战效能提升。网络攻防智能化,就是通过人工智能技术,系统能够自主学习网络环境并自行生成特定恶意代码,实现对指定网络的攻击、信息窃取等操作。同时,又能够根据对方攻击,自动检测漏洞、安装补丁,实现网络动态自愈。美军实验表明,智能化的网络攻击成功率可达人类攻击者的6倍。因此,智能化作战,不是某一方面或某一领域力量的作战,而是智能技术融入武器装备中的整体性运用。
无人化作战体系已是呼之欲出。近年来,西方军事强国高度重视无人力量发展规划,加速构建全域多维无人作战体系,迭代设计出多种令人眼花缭乱的无人作战行动,表面上是无人作战平台的全面广泛运用,背后折射出现代战争作战模式正向无人化转变的趋势。作战历史表明,新型武器装备出现之初,通常以“挤入”的形式进入原有力量体系,并在技术创新与实践催化等因素作用下不断裂变,进而占据主导地位,并引发力量体系的质变。无人作战平台,已经走过最初的模拟控制与数字控制阶段,进入以人工智能、微电子、自动监控、导航定位和仿生等技术支撑的智能化与类人化阶段。无人化武器装备已经插上智能的翅膀,对原有作战力量体系带来前所未有的影响。有资料表明,到2025年,俄军无人作战平台装备将占整个武器和军事技术装备的30%以上;到2030年,美军地面作战平台60%将实现无人化,并将同步发展无人舰船、水下无人潜航器等大量水面和水下作战装备等,其无人作战平台智能化水平也将大大提高,能够实现在线态势感知以及规划航路、控制飞行等自主化,从而构建起覆盖陆海空天多维空间的无人作战力量体系。可以预见,以高智能化无人作战系统为主导的作战力量体系呼之欲出。
2、新一代武器装备有望加速落地,战略武器装备有望迎来发展
在美国“关税战”博弈的背后,军事科技的博弈也将更加激烈,可以看到,美国在此次国防预算支出的重点方向,再次瞄向了核威慑的方向。在“逆全球化”的进程中,全球各国的安全格局正在直转急下,大国间的军事博弈也将更加激烈,叠加俄乌冲突、巴以冲突的背景下。也将战场环境从局部战争拉向全面战争爆发概率明显增大。因此,在这种环境下,全球各国在战略性武器和战略性装备的储备有望继续加强。而新一代武器装备的加速落地,将成为未来战场胜负的关键手。可以看到的是,从2024年以来,我国新一代武器装备的研发脚步正在不断加速,“六代机”、057型驱逐舰的亮相,体现了我国国防科技正在加速发展,在“十四五”武器装备大发展之后,“十五五”期间,新一代武器装备正在加速落地,进入新的“批产”阶段。
除了新的武器装备加速落地外,为维持全球大国间的军事博弈,战略武器储备将成为各国保证不发生实质性军事对抗的关键底牌。尤其是在战略战术打击领域,高超声速与瞬时打击高超声速武器投入应用,高超声速战略威慑升级更将是各国未来发展重点。
3、国防安全走向深海,增强深海军事存在,扩大海底监测网络
深海作为国家战略新疆域,其安全与资源开发能力直接关系海洋强国建设。尤其是在以美推动“关税战”大背景下,全球供应链逐渐脱钩,远洋掌控能力将成为保证海洋资源、贸易渠道不被侵犯的重要力量。而随着国际深海竞争加剧,我国正构建"立体化、智能化、全域化"的深海安全与监测体系。在这一环境下,我国深海装备以及相关监测网络,有望得到快速发展。
2023 年 8 月,美国宣布启动“复制者”计划,该计划重点是在未来短期内在多个领域部署大量无人系统,以全域的低成本无人平台对抗大国“反介入 / 区域拒止”能力。美海军作战部长迈克尔·吉尔戴(Michael M. Gilday)明确要求海军 2045 年将装备 373 艘有人驾驶舰艇和 150 艘无人舰艇,推动无人舰艇部署。美军利用C4ISR不断推进海上指挥系统的智能化建设。随着美国加大对印太海域地区的力量部署,海军对舰艇维修、情报输送等后勤补给要求也相应提高。另一方面,针对情报输送,美海军已多次进行将各种装备有效载荷与传感器的无人艇提供情报、监视和侦察的试验,其方式趋于成熟。由美国防部国防高级研究计划局(DARPA)支持研发的“海上物联网”项目通过广泛部署智能浮标组成分布式传感器网络,再结合数据过滤、聚类,加之机器学习将水温、气温、海浪等数据生成数据分析报告,通过人工智能技术扩大海上监视范围,为美海军提供战场感知优势。
由于海军情报界的创新步伐滞后于信息技术企业,海军司令沃尔夫·墨尔本(Wolf Melbourne)将 2010—2019 年称为“海军情报失去的十年”。从这个角度出发,美军的深海战略升级最早可以追溯到2020年,面对美军的提前部署,当前我国深海监测能力已实现从"跟跑"到"并跑"的跨越,但在传感器精度、能源系统、智能算法等方面仍存在代差。需重点突破深渊持久驻留、全海域实时通信等关键技术,同时加强深海规则制定话语权,为海洋强国建设提供战略支撑。
4、关税提升成本加速3D打印及回收料市场的发展
军工材料行业的发展迎来了新的阶段,“轻量化、高性能化、多功能化、复合化、低成本化以及智能化”的发展趋势愈加明显,此次美国“关税战”背后正影响我国材料端的成本。因此为降低材料成本,有望加速我国在新材料制造工艺以及回收料在军工应用的发展。
以3D打印为例,关税冲击波正沿着产业链向上下游传导。中国对美3D打印机单台设备均价上涨36%,折射出中国企业在关税大棒落下前的抢出口狂潮。深圳某龙头企业测算显示,54%关税将导致其在美国市场的终端价格上浮28%-35%,直接削弱与Stratasys、3D Systems等本土巨头的竞争力。关税是挑战同时也是机遇,对美出口受限之下将推动3D打印航空航天零部件在国内市场的渗透率的进一步提升,同时也为由美转向其他国家市场提供了新思路。在金属粉末领域。航空航天级钛合金粉末的进口关税从8%飙升至54%,经计算将导致SpaceX某型号火箭燃料喷嘴的3D打印成本增加190万美元。虽然美国对非盟友国家实行粉末禁运政策,但转口贸易等原材料来源仍存风险,考虑到原材料涨价对于制造成本的显著影响,关税将打破3D打印等材料对外依存的幻想,进一步推动回收料的发展和普及。
5、高端军工电子及集成电路的自主可控加速,信创有望加速普及
2018年华为、中兴被美国制裁,美国加大对中国进出口限制,信创产业招投标数量迅速提升,进入规模化推广阶段。2023年党政信创从中央到省市再到区县下沉落到实处,金融信创深入到核心业务系统,“2+8”引领下其他行业开始信创试点实施,信创产业进一步深入推进,逐步进入深化落地阶段。
近年中国信创行业在芯片及关键硬件领域取得了显著突破,比如龙芯3A6000、兆芯KX7000等CPU芯片的突破,性能上基本与国际主流产品相当,标志着国产CPU自给自足和性能上的新高度。此外在GPU方面,摩尔线程发布了包括消费级图形卡MTT S80和MTT S70在内的多款产品等,我们认为,这些芯片及产品的突破,体现了我国在高性能计算和硬件设计能力方面快速提升,信创市场属于性能导向,更强调适用性,随着我国信创产品技术的不断追赶,国产替代逻辑将更加顺畅,为市场带来了新的增量机会。
2025关税风云再起,由于我国的关税反制措施目前未对半导体行业进行豁免,且措施规定此次加征的关税不享受税收减免政策,因此会对我国从美国进口集成电路和半导体设备及零部件产品带来一定的影响,直接增加了我国依赖美国集成电路供应链的相关企业成本,但由于从美国进口半导体产品的总金额不大,因此对国内半导体产业链和供应链的影响有限。然而,将对部分以加工贸易类电子信息制造业为主导产业的省份产生影响,对吸引以出口美国为主的外商投资也会产生一定的消极影响,但可以间接推动国产集成电路和半导体器件、半导体设备及零部件产品的国产替代。
6、商业航天加速打造空天一体化及卫星互联网应用场景
全球卫星互联网方面,海外企业中的SpaceX与OneWeb公司的低轨卫星互联网星座计划的规模较大,且进度较快,已经进入到了应用组网阶段,特别是SpaceX的Starlink,已累计发射超过 8000 颗。我国目前仍处于追赶状态,未来随着卫星互联网的逐步完善,将打造卫星空天一体化和多领域应用:
传统应用领域,应急通信与直播电视等应用预计会维持稳定增长。近年来,国家有望加大高通量卫星应急通信应用系统建设投入,相关下游应急通信行业系统集成需求有望逐步释放。同时直播卫星电视节目高清超高清化发展对直播卫星的带宽使用需求也将持续的快速增长,下游卫星运营企业有望受益。
航空及海洋互联网市场是在我国卫星互联网应用市场中有望率先得到拓展应用的领域,有望为相关运营商带来业绩增长提速驱动力。由于我国“十四五”期间,空间基础设施已取得一定进展、且商业模式更为成熟的高轨卫星互联网领域市场预计会率先得到快速发展。
关注手机以及汽车直连卫星对传统卫星通信应用市场渗透率的加速作用。消费级卫星通信终端的推广,有望进一步拓展卫星通信在消费者端的应用。卫星通信服务市场空间的拓展进程卫星通信设备终端企业业绩增长能否持续兑现的核心。可以持续关注各手机制造商对卫星通信功能的集成情况、天通一号网开通客户数量、汽车直连卫星普及进展等。
关注 6G 建设进展对卫星通信产业带来的需求空间影响。卫星通信是6G 时代实现空天地一体化网络的必要组成部分,即实现偏远地区、海上、空中和海外的广域立体覆盖,满足地表及立体空间的全域、全天候的泛在覆盖需求,实现用户随时随地按需接入。伴随卫星互联网加速建设进程以及6G时代的到来,卫星通信与地面通信产业融合可能为行业带来新市场空间。
7、关税之下危机并存,大飞机自主可控加速
经计算,中国对美加征34%关税后,波音飞机综合税率升至39%以上,单机采购成本增加约32.5%。以空重15-45吨的飞机为例,原关税5%时进口成本约1.2亿美元,加税后增至1.6亿美元。中美关税升级后,实质上波音已无采购性价比,而空客虽然由欧洲制造,但部分发动机仍来自美国,实际落地价格仍存悬念,C919由此备受关注,因而也在国际市场显现一定议价能力。
目前C919的国产化率已经达到60%,作为我国自主研发的大型客机,其供应链具有高度全球化的特点。许多关键零部件来自美国等西方国家,如发动机由美法合资的CFM国际公司提供,这一核心部件为C919的飞行提供强劲动力;航电系统有霍尼韦尔、通用电气等美国企业参与,保障飞机的飞行安全与各项功能的稳定运行;还大量使用美国的铝材、复合材料及精密部件,这些材料和部件在飞机的结构强度、轻量化设计等方面发挥着重要作用。面对关税重压,供应链问题不可小觑,尤其是在机电航电以及国产发动机方面更是面临“卡脖子”危机;同时诸多二级供应商名录也存在“洗牌”风险,对按期交付造成潜在影响,诸多因素势必将进一步加速国产大飞机自主可控步伐,届时在可靠供应链与具有核心自主知识产权的关键部组件加持下,国产大飞机将凭借具有竞争力的价格加速打开海外市场。
8、低空经济、机器人大力贡献内需,增强经济韧性
从2025年各地方政府的政府工作报告来看,针对“低空经济”产业的规划也更加遵循“因地制宜”的原则,从区域分布来看,广东省强调利用珠三角地区产业集群的优势打造“1+3+N”低空经济发展平台,推进低空经济体系建设。长三角产业集群中安徽省以侧重于低空经济场景探索,打造省级低空示范区。川渝产业集群积极布局成渝低空走廊建设。低空经济作为一个新兴的领域,已经成为推动地方产业转型升级、培育新的经济增长点的关键领域,正逐渐成为全国各地方经济发展的新引擎。
机器人产业通过技术创新、产业升级和消费创造三重路径,正成为拉动内需增长的关键动力。中美关税壁垒倒逼中国机器人产业加速向内需市场转型:一方面,国内智能制造、智慧城市等场景的智能化改造需求持续释放;另一方面,政策端密集出台支持措施,如北京千亿级基金、重庆具身智能机器人政策等,为产业突围提供了战略窗口。通过政策引导、市场驱动、创新支撑的协同机制,进一步释放产业发展潜力,根据麦肯锡全球研究院的报告,AI驱动的自动化可以给中国经济一个推动力,根据采用的速度可能会有所变化,但是每年基本可以增加0.8到1.4个百分点的 GDP 增长。
9、全球军贸逻辑加强,带来国防军工市场上限突破
美国关税覆盖之广、力度之大,将使得全球范围地缘政治局面不确定性加大,历史上,1930年《斯姆特-霍利关税法》导致全球贸易崩溃,直接催化日本军国主义崛起和二战爆发,逆全球化下,各国安全诉求进一步提升,全球军贸逻辑得到强化。
从全球来看,俄乌冲突强化了各国自身的安全诉求,多国军费进入新一轮开支期,全球军贸市场有望持续维持较高热度。对我国而言,近年来随着军工行业技术日益成熟,产能迅速提升,供应体系不断完善,供给能力已基本能够满足内需,武器装备“出海”的条件也逐步成熟。具体来看,央国企方面,航天彩虹的无人机系统已出口“一带一路”沿线10余个国家,航天南湖IPO上市且军贸在手订单充足,广东宏大布局高端智能武器装备的军贸业务;民参军企业方面,高德红外新签军贸采购合同,理工导航产品批量装备的多个武器系统进入国际军贸市场。据南方日报消息,刚刚落幕的2024年第十五届珠海航展,签订总值约2856亿元合作协议,成交各种型号飞机1195架,同时我国部分军工央企的多款新型装备在本次航展上首次公开亮相,涵盖航空航天、军工信息化、无人装备、低空经济、商业航天等领域。
我们判断,在地缘政治事件频发、新型战争形态出现的背景下,全球军贸市场整体将持续快速增长。对于我国而言,随着我国自身产品竞争优势与生产能力的不断提升,之前国内产能倾向于解决内需的情况有望逐步改变,叠加部分国家的军贸出口萎缩导致其下游客户需求存在缺口、全球战争形态的演变等因素,我国军贸短期内有望持续增长,并在“十四五”末期由恢复式增长向供需共振驱动增长转变。
二、以市值管理手段应对市场冲击,助力军工板块强势表现
军工的独立行情,自主可控属性强,美国“关税战”冲击小。2018年中美博弈不断升级,军工行业迎来历史性发展机遇,军工指数迎来了三年上涨123%的亮眼表现,大变局之中国防军工刚需属性将被不断强化;
从交易层面来看,3月底以来14个交易日内(截至4月18日),主要军工ETF基金份额增加12.25%(4月7日当天增加2.22%),年初至今已增长26.12%,充分体现出市场环境波动下,市场对于军工板块发展依旧充满信心;
稳定市场层面来看,近日市场大幅波动之下,军工央国企上市公司以及民参军上市公司积极采用市值管理举措应对冲击,预计更多公司将持续实施更多市值管理手段,如分红、增持、回购、并购重组、股权激励、引入积极战略股东等。
1、多家军工央企及军工上市公司将积极采用市值管理举措应对市场环境波动
市值管理已经成为军工上市公司高质量发展的必选项。2024年11月证监会发布的《上市公司监管指引第10号——市值管理》和2024年12月国资委发布的《关于改进和加强中央企业控股上市公司市值管理工作的若干意见》明确了市值管理定义,并为上市公司市值管理工作开展指引方向。同时,4月8日,国资委披露,将全力支持推动中央企业及其控股上市公司主动作为,不断加大增持回购力度,切实维护全体股东权益,持续巩固市场对上市公司的信心,努力提升公司价值,充分彰显央企责任担当。同时,加大对央企市值管理工作的指导,引导中央企业持续为投资者打造负责任、有实绩、可持续、守规矩的价值投资优质标的,为促进资本市场健康稳定发展作出贡献。
市场环境波动下,军工央国企上市公司以及民参军上市公司已经开始积极采用市值管理举措应对冲击。4月7日,受到美国“对等关税”政策冲击影响,全球金融市场剧烈震荡,国防军工(申万)下跌9.84%,创下2000年以来历史最大单日跌幅。而仅4月7日与4月8日15:00前,中航工业、中国电科以及中国电子等多家军工央企公开发布看好资本市场,支持上市公司创新发展,而包括中国卫星、中航沈飞、中航光电、中直股份、中航机载、中航重机、中航高科、中无人机、深天马A、天虹股份、中国船舶、中国动力、中船科技、中国重工、长城军工、航宇科技、湖南天雁、中国核电、华强科技、智明达、中科海讯、中光学、建设工业、广东宏大等24家军工央企所属上市公司及民参军上市公司发布公告实施增持回购、披露经营管理情况(披露业绩预告及经营近况变化)、或者积极加强投资者沟通等市值管理手段以增强市场冲击,维护上市公司市值稳定。
表2 近日多家军工集团及所属上市公司陆续发布市值管理相关举措的公告
资料来源:Wind、新华社、央广网,中航证券研究所整理(数据截至2025年4月8日15:00前)
针对价值创造、价值经营与价值实现三个环节,军工上市公司在开展市值管理的过程中常用的方式与途径有以下几种。
2、价值创造:炼好内功,提升内在价值
公司的内在价值创造能力是决定其市值增长的基础,通过最大化内在价值有望获得更多的市场溢价。
①合理制定发展战略
在企业发展路径与经营目标选择方面,军工上市公司,尤其是民参军企业需要结合公司自身的核心竞争力和所处产业价值链进行分析,精准定位,形成公司的核心利润支撑点。同时积极发掘潜在业务增长点,实现多点盈利。在此基础上不断进行业务结构的优化,积极探索内生式增长和外延式增长相结合,通过转型升级提升公司估值。
②优化公司治理与资本结构
在公司治理方面,民参军企业需要建立科学的决策机制、恰当的权力制衡机制和良好的利益分配机制,以降低经营管理风险,提升公司盈利能力和风险管理能力。同时,军工央国企可以通过引进对业务、技术提升有帮助的战略投资者,优化和规范股权结构,完善治理,提升央企上市公司活力。
③通过技术与商业模式的创新提高核心竞争力
军工上市公司需要加强研发团队建设、建立技术创新的完整机制和体系、加强市场调研和需求分析,军工行业具备高科技属性,注重研发能力的建设是提升核心竞争能力的必要条件,需要进一步实现技术创新和市场营销的有机结合、加强企业内部学习和知识积累等。同时,注重商业模式的设计创新,积极为下游客户创造价值,发掘不同的盈利点,从而不断提升企业的内部价值。
3、价值经营:保证市值与内在价值维持统一的必要手段
①开展并购重组等资本运作
并购重组是企业一种最快速的扩张方式和最高层次的投融资方式,在全球资本市场和各个行业中都有广泛应用。同时并购重组也是提升上市公司市值一个快捷途径,是市值管理中价值经营最重要的手段。证监会在2014年要求上市公司建立“科学合理的市值管理制度”,国内上市公司的并购重组也开始显著增长。
从市值管理的角度看,并购重组是一种金融交易,目的是通过企业产权、控制权的转移和重新组合,来达到改变企业原有状态、整合资源、增加或转移财富的目的。在资本市场上,由于流动性较高和交易成本较低,并购重组这种外延式增长方式能够使得公司市值迅速增长。当上市公司的估值明显高于非上市公司,通过并购重组将非上市公司资产装入上市公司资产,就会获得相对较高的流动性溢价,能够快速提高上市公司的每股盈余,增加上市公司的市值总量,从而实现并购重组双方的共赢,因此,并购重组一直是资本市场关注的热点。
2023年以来,中央企业围绕所属上市公司的资产重组节奏明显加快。2023年11月23日,中国电子科技集团有限公司与中国华录集团有限公司实施重组,中国华录集团有限公司成为中国电子科技集团有限公司的控股子公司。此次事件是2021年中国电科与中国普天重组之后的再一次整合,本次重组是国资委专业化整合要求的持续推动。
但同时也须注意并购重组对标的公司的选择至关重要,首先企业需要承担新赛道的风险,此外如果企业未能选择对实现整体经营目标有利的标的公司,造成整体协同性不强,反而会导致盈利能力下降。对于商誉累计的处理也是并购重组企业常常面临的问题。
②实施回购等方式维护股价与内在价值的动态平衡
股份回购指的是在公司股价被明显低估的情况下,上市公司从二级市场回购本公司发行在外的股票。回购的股份一方面可用于股权激励计划、员工持股计划,在激励公司管理层与核心骨干员工的同时也显示了对公司未来发展的信心;另一方面可用于注销,进行股本管理,注销回购的股票,减少了权益资本,增加了负债,提高了每股盈利水平,对股本结构有调整和优化作用,提高了股票的内在价值。
③实施现金分红
现金分红也是最常使用的市值管理工具。
④规模日益提升的被动资金助力上市公司市值管理工作成效事半功倍
近年来,以ETF为代表的一系列被动管理基金受到市场青睐,规模增长持续入市,构成A股市场增量资金的重要来源之一,也为上市公司市值管理提供了更丰富的思路与途径。
4、价值实现:促进市场对于公司内在价值的了解与认同,达成价值实现
①加强信息披露,做好声誉与投资者预期管理
保持与市场之间的良性互动。公司管理者们有责任建立稳定和良好的投资者关系,增进投资者们对上市公司的了解甚至熟知,从而获得长期的资本市场支持。军工上市公司,尤其是央国企所属上市公司可以通过信息披露、投资者关系管理、资本市场品牌策略等手段消除资本市场的投资者和公司之间的信息不对称,使得公司市值能够准确反映内在价值的变化。公司在经营管理中,可以通过分析师电话会议、新闻发布会、公告、媒体声明、业绩发布会、路演与反向路演等互动方式减少信息不对称,同时提高资本市场对公司的认可度,使市场价值更真实地反映内在价值的变化,为公司带来市场溢价。
市场不喜欢“出其不意”的结果。上市公司提前向市场沟通业务状况,并顺利地完成其工作计划,是令投资者保持冷静并给予支持的最佳方法。如果上市公司不向市场提供未来发展战略规划,或者过度地承诺业绩,而之后经营业绩却异常低于预期,则市场和投资者们的反应将会非常剧烈,公司股票也可能会受到重大冲击。
同时,通过对上市公司声誉管理实现对市值的稳健管理。公司声誉作为一项重要资产,在吸引客户、建立业务进入壁垒、获取投资、招揽优秀人才、强化竞争优势等方面具有作用显著。
②实施股权激励与员工持股计划
股权激励对于价值实现来说,关键在于业绩考核财务指标的确定。对于上市公司,财务指标有会计指标和市场指标两大类。会计指标反映的是账面价值和内在价值,市场指标体现的是公司的市场价值。对我国上市公司的股权激励,建议将会计指标和市场指标二者结合起来同时用于业绩考核,并根据公司的目标对二者的权重进行调整,可能是一个比较符合实际的方案。因为这样可以兼顾企业内在的价值创造和外部资本市场的价值实现。但同时需要考虑到股权激励也存在目标过高无法兑现的可能性。
员工持股计划没有业绩考核的要求,但有12~36个月的锁定期。上市公司推行员工持股计划时,员工积极参与认购可以向资本市场释放正面的信号,有利于推动公司股价提升。
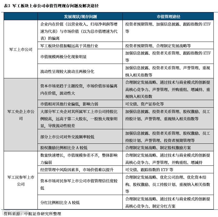
综上,我们针对军工行业上市公司在市值管理方面存在的问题,结合具体市值管理途径,给出如下总结。
三、军工上市公司2024年&2025Q1业绩情况
截至2025年4月18日,共计220家企业公布2024年业绩预告、快报或正式年报,其中83家业绩预增,136家业绩预减,1家业绩持平(以增速下限为准),整体来看,目前发布正式年报(预告或快报)的上市公司净利润增速下限中位数为-38.26%,增速上限中位数为-27.34%。
值得注意的是,截至2025年4月18日,共计27家企业公布了2025年Q1业绩预告、快报,净利润大部分实现了大幅增长,净利润增速下限中位数为76%,增速上限中位数为100%。
图3 军工上市公司2025一季报业绩预告情况
资料来源:Wind,中航证券研究所整理(注:数据截至2025年4月18日)
四、本周市场数据
(一)估值分位
截至2025年4月18日,国防军工(申万)指数PE为68.10倍,处于2014年来的54.84%分位。
(二)军工板块成交额及ETF份额变化
本周,军工板块(申万)成交额为1677.69亿元(-35.74%);占中证全指成交额比例为3.15%,同比下降0.19pcts。主要军工ETF基金份额环比上周减少1.58%。
(三)融资余额变化
截至2025年4月17日,军工行业的融资余额合计958.03亿元,比上周环比增长0.77%,占两市融资余额比例为5.34%。
五、军工三大赛道投资全景图
我们将军工行业分为3大赛道、20个细分领域(各赛道详细分析见军工行业2025年投资策略《今朝更好看》)进行分析讨论,并分别列举投资判断和观点,具体如下:
① 军工主赛道:主要包含航空、导弹及智能弹药、军用船舶、军工电子、军工材料、测试及维修等七大细分领域,涵盖了航空、航天、船舶三大军事用途中武器装备的完整产业链,作为军工行业的“压舱石”,引导着行业的发展,是军工行业当前的主要构成及发展驱动力。
② 大军工赛道:主要包含以低空经济、民机、商业航天、卫星互联网、信创、民船、以及军贸等七个“大军工”产业细分领域。所谓“大军工”,是指当前军工行业的范畴已大为拓展,特别是军技民用下广义概念下扩充的军工新赛道。这些领域或已具有一定规模或仍在快速发展阶段,是支撑军工行业持续高景气发展的第二曲线。
③ 新域新质赛道:主要包含以无人装备、反无人、电子对抗、数据链路、军事仿真以及军事智能化等新战争形态下,以“智能化、体系化、信息化”为代表的军工细分领域,这些领域往往已经受到海外军事强国的重视或已经在战场上得到了实战验证,在国内往往处于早期萌芽发展阶段,但应用发展确定性相对较强。新域新质各细分领域在“十四五”末,乃至“十五五”时期都有望具有较大发展弹性,将有望成为军工板块在未来中长期持续高景气发展的新驱动力。
图8 军工主赛道投资全景图
图9 大军工赛道投资全景图(一)
图10 大军工赛道投资全景图(二)
图11 新域新质赛道投资全景图
不同赛道的发展特点梳理如下,以供投资参考。
图12 三大赛道各细分领域投资特点对比
六、建议关注的细分领域及个股
关于投资方向和行情判断:
1、军工行业依然处于景气大周期;
2、随着“十四五”进入攻坚阶段,“十五五”计划逐步明朗,行业将进入“V”字反转;
3、关注无人装备、卫星互联网、电子对抗等新质新域的投资机会;
4、关注民机、低空经济、军贸、信息安全、商业航天等军民结合领域的“大军工”投资机会;
5、关注军工行业并购潮下和市值管理要求下的投资机会。
具体建议关注的上市公司如下。
军机等航空装备产业链:
战斗机、运输机、直升机、无人机、发动机产业链相关标的,航发动力(发动机)、应流股份(叶片)、航天电子、航天彩虹(无人机)等。
低空经济:莱斯信息(空管系统)、四川九洲(空管系统)、中信海直(低空运营)。
航天防务(导弹及智能弹药)产业链:
航天电器(连接器)、航天南湖(防空预警雷达)、天奥电子(时频器件)、北方导航(导航控制和弹药信息化)、中兵红箭(特种装备)、国科军工(导弹固体发动机动力与控制产品)、成都华微(模拟芯片)、国博电子(星载TR)、智明达(嵌入式系统)。
商业航天(卫星制造及卫星应用)产业链:
航天智装(星载IC)、中国卫通(高轨卫星互联网)、航天环宇(地面基础设施)、振芯科技、海格通信(北斗芯片及应用)、中科星图(卫星遥感应用)。
船舶(深海)产业链:
中国船舶、中国重工、中国海防(水声水下防务)。
信息化+国产替代:
成都华微、振华风光(特种芯片);国博电子(TR组件);智明达(嵌入式计算机);上海瀚讯(通信)。
军事智能化:
能科科技。
军工材料:
铂力特、超卓航科(增材制造);光威复材、中复神鹰(碳纤维复合材料);航材股份、钢研高纳、图南股份(高温合金);华秦科技、佳驰科技(隐身材料)。
七、风险提示
① 央国企改革进度不及预期,院所改制、混改、资产证券化等是系统性工作,很难一蹴而就;
② 部分军品低成本发展趋势下,可能会带来相关企业毛利率的波动;
③ 军品研发投入大、周期长、风险高,型号进展可能不及预期;
④ 随着军改深入以及订单放量,以量换价后导致相关企业业绩波动;
⑤ 行业高度景气,但如若短时间内涨幅过大,可能在某段时间会出现业绩和估值不匹配;
⑥ 信创与新质、新域装备等中长期投资逻辑赛道,可能存在无法在较短时间内反应在营收层面的情况,同时高研发费用可能会导致利润无法短期释放,存在短期估值较高的风险;
⑦ 军贸受国际安全局势等因素影响较大,当前国际安全局势等因素较为稳定,如果国际政治格局发生不利变化,将可能对公司的经营业绩产生不利影响;
⑧ 原材料价格波动,导致成本升高;
⑨ 宏观经济波动可能对民品业务造成冲击;
⑩ 行业重大政策调整可能会对军工板块走势产生中短期影响。
中航证券研究所由五次获得新财富机械(军工)第一的明星分析师邹润芳领衔,董忠云博士担任首席经济学家,着力打造总量研究引领,以军工、硬科技为代表的战略新兴产业链投研体系,同时重点覆盖部分大消费领域。
研究所拥有资本市场大型军工行业研究团队,依托于航空工业集团强大的军工央企股东优势,以军工品质从事军工研究,以军工研究服务军工行业,力争前瞻、深度、系统、全面,覆盖军工行业各个领域,服务一二级资本市场,同军工行业的监管机构、产业方、资本方等皆形成良好互动和深度合作。
张超(证券执业证书号:S0640519070001),中航证券研究所副所长、军工行业首席分析师,毕业于清华大学精仪系,空军装备部门服役八年,2016-2018年新财富第一团队核心成员,2016-2018年水晶球第一团队核心成员;2022-2023年wind金牌分析师国防军工行业第一名。
zhangchao@avicsec.com
梁晨(证券执业证书号:S0640519080001),中航证券航空航天首席,从事军工行业研究;北京科技大学材料硕士;熟悉航空制造、材料加工等领域,熟悉军工企业科研及生产体系。
liangc@avicsec.com
闫政圆(证券执业证书号:S0640123070039),中航证券研究所军工行业研究助理,哈尔滨工业大学航空宇航科学与技术硕士,主要覆盖雷达射频产业相关公司。
yanzy@avicsec.com
证券研究报告名称:《军工行业周报:或是本轮军工周期最后一波利空》
对外发布时间:2025年4月21日

