2017年8月22日,环保部发布《排污许可证申请与核发技术规范石化工业》(HJ853—2017),全面推进石化工业排污许可制度改革。国家排污许可证申报平台上的石化工业模块同步开启。
本次发布的“石化技术规范”制定的原则是基于现行的国家法律法规和标准规范,既不加严,也不放松,不额外增加企业负担,同时兼顾地方差异化环境管理需要。注重与现有各项环境制度要求的衔接,体现全过程管理和多污染物协同控制,为下一步环境管理打牢基础。
2017年8月22日,环保部发布《排污许可证申请与核发技术规范石化工业》(HJ853—2017),全面推进石化工业排污许可制度改革。国家排污许可证申报平台上的石化工业模块同步开启。

“石化技术规范”适用于指导石化工业排污单位提交排污许可证的申请材料,也适用于指导核发机关审核相关材料,核发石化工业的排污许可证。石化工业排污单位指GB31570、GB31571和GB31572中规定的石油炼制、石油化学、合成树脂工业排污单位。需要注意的是,“石化技术规范”不适用于石化企业执行GB13223的生产设施和排放口。执行GB13223的生产设施和排放口参照“火电技术规范”的规定,已经有不少石化企业获得了火电部分的排污许可。本次申报,依然用同一个账号登录申报系统,选择石化工业相应模块填报即可。


考虑石化工业涉及门类过多,本次许可证的核发工作对全国不同地区有不同要求,针对炼油、乙烯、芳烃排污单位,京津冀鲁、长三角、珠三角地区要求在2017年年底之前完成,其他石化工业排污单位根据《排污许可分类管理名录》(2017年版)推进。

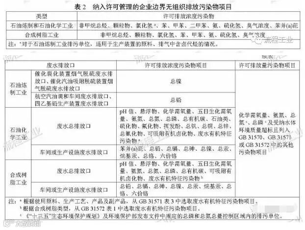
根据“石化技术规范”,石化工业的排污许可管理有以下几大特点:
(未完……以上为部分内容,阅读完整内容请点击左下角“阅读原文”)

(长按识别或扫一扫,即可进入“贤集技术论坛”)
(↓↓完整内容请戳左下角“阅读原文”,同时欢迎点击右上角"…"转发或分享)

