随着5G、人工智能、区块链等数字技术全域渗透,全球经济迈入以数据为核心生产要素的新阶段,数据跨境流动成为串联全球产业链、价值链与创新链的关键纽带。在此背景下,中国作为数字经济大国,不仅拥有雄厚的数据资源禀赋,更具备领先的数字技术迭代能力,推动数据安全有序跨境流动既是企业全球化发展的必然选择,也是提升国际竞争力的战略举措。
一、数据跨境流动的战略机遇
(一)政策驱动:数据跨境机制不断完善
全球纷纷构建数据跨境流动规则与管理体系。截至2024年底,已有136个国家(地区)及国际组织出台了194项涉及数据跨境流动的政策措施。美国从EO 13556号行政令到《外国投资风险审查现代化法案》《出口管制条例》等一系列法规,推进符合其利益的数据跨境流动规则,主张数据自由流动,同时加强对关键基础设施、金融、税收、人工智能关键技术等重点领域的数据出境监管;欧盟依据《通用数据保护条例》(GDPR)对从欧盟境内向境外转移个人数据实行严格管理,并为涉及个人数据出境的企业或组织提供了若干合规路径,包括数据保护充分性认定、约束性公司规则以及标准合同条款等。与此同时,印度、巴西等国借鉴欧盟GDPR,制定了较为严格的数据跨境传输要求,俄罗斯则以数据本地化作为数据跨境流动的前提。
中国数据跨境流动领域的政策创新不断深化。国家层面,《中华人民共和国数据安全法》《中华人民共和国个人信息保护法》等法律相继颁布,基本建立数据保护与数据跨境流动制度体系。2025年,商务部等9部门联合印发《关于促进服务出口的若干政策措施》,明确提出“促进和规范数据跨境流动”“加快发展国际数据服务业务”等指导方针,为相关企业提供了明确的政策指引与发展支持。同年,国家互联网信息办公室、国家市场监督管理总局联合公布《个人信息出境认证办法》,该办法将于2026年1月1日正式实施,这标志着个人信息保护法明确的数据出境安全评估、个人信息保护认证、个人信息出境标准合同等出境制度设计的全面落地。地方层面,负面清单制度成为推动数据跨境流动的重要创新。当前,上海、北京、海南等地自贸试验区(港)已顺利完成负面清单备案,该清单覆盖金融、医药、电子商务、人工智能等20个重点领域,为数据跨境流动提供了有效支撑。各地普遍遵循“清单内严格监管、清单外原则上允许流动”的监管原则,禁止或限制特定重要数据跨境传输(如高精度地理信息、影响金融安全的重要数据及敏感客户信息、重大公共卫生数据、人类遗传资源数据等),对跨境数据流动进行规范。目前,部分在华企业已通过负面清单管理模式实现数据跨境高效便捷流转,标志着数据出境负面清单制度的落地已取得初步成效。
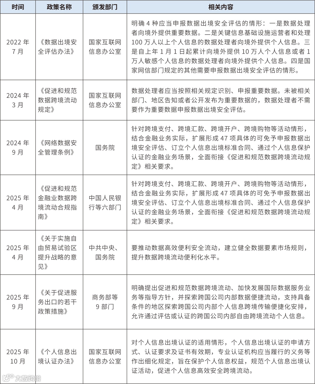
表1 中国数据跨境流动行业相关政策
表格信息来源:北国咨根据公开信息整理
表2 自贸试验区数据出境负面清单发布汇总
表格信息来源:北国咨根据公开信息整理
(二)需求驱动:全球市场释放数据流动新潜力
跨境电商扩容与产业全球化双轮驱动,持续释放数据跨境流动潜力。与此同时,医药健康、智能制造、工业互联网等传统优势产业与金融科技、人工智能、大数据等新兴产业加速全球化布局,对跨境研发协同、生产调度、产业链协作等场景的数据流动提出更高标准和更迫切需求,进一步释放了数据跨境流动的市场潜力。
全球数字经济加速迭代发展,数据跨境流动市场空间广阔。一是规模快速增长。2024年数据生产量增长至近160泽字节(ZB)1,2024年全球跨境数据流动规模超180万GBPS2,2023年全球数据交易规模已达约1261亿美元,预计2025年增至1779亿美元,到2030年有望突破3708亿美元。二是应用领域相对集中。从应用领域来看,金融、医疗、零售和制造仍是当前数据交易与赋能的主要行业2。
图片来源:根据公开资料整理,北国咨绘制
图1 2023—2030年全球数据市场交易规模及预测
中国数据资源规模优势持续扩大。一是数据生产量稳步增长。2024年,我国数据生产量已突破41.06ZB,同比增长25%。从应用领域来看,智能家居、智能网联汽车等智能设备数据增速位居前列3,分别为51.43%、29.28%,智能化应用类数据量占比超四成,推动了全社会数据增长。低空经济、机器人等新兴产业的数据生产量增速均超过30%,并成为新的数据增长点。二是数据市场交易规模快速攀升。2024年,全国数据市场交易规模超1600亿元,同比增长30%以上4,按照20%以上的年均增长率测算,预计到2030年交易规模将突破7500亿元人民币5。
图片来源:根据公开资料整理,北国咨绘制
图2 2022—2035年中国数据市场交易规模及预测
二、国内数据跨境流动的行业需求
数据跨境流动已成为数字经济时代驱动全球产业链重构、贸易模式革新的核心要素,其市场流通需求持续攀升。
从发展趋势来看,随着中国企业深度参与国际分工、数字服务全球化布局加速,以及云计算、物联网等技术的广泛应用,数据跨境流动已从可选辅助转变为必要基础设施。从行业需求来看,制造业需要通过跨境数据协同实现供应链的实时优化与智能生产;金融科技与电子商务依赖跨境数据支持实时风控、跨境支付与个性化服务;生物医药、人工智能等领域则亟待通过国际数据合作加速研发进程。满足多元化的行业需求,不仅是企业提升国际竞争力、拥抱全球市场的核心前提,更是我国数字经济高质量发展、参与构建国际数字规则的重要基础。
在跨境电商行业,数据跨境提升全链路运营效率与精准决策能力。数据跨境是跨境电商进行用户需求精准分析、精准营销、精准市场预测、优化库存、优化供应链等的基础,数据的跨境将全面提升跨境电商企业的运营效率。贵州作为全国首个大数据综合试验区,通过智能平台整合销售、社交、物流、海关等跨境数据,助力企业精准预测与库存管理;SHEIN(希音公司)则通过实时同步多国供应商数据,并结合跨境市场趋势分析,实现快速“测款—反馈—翻单”循环,将库存周转控制在30天以内,其通过多维度消费者行为数据驱动智能预测,使数据跨境真正成为核心竞争力。
在智能制造与工业互联网行业,数据跨境助力全球产业链的实时协同与可视化。以上汽大众、特斯拉等汽车制造企业为代表的智能制造行业为例,产业链协同、产能优化与全球研发协作等需实时传输全球工厂的产能、设备与工艺数据、工厂库存、物流及研发数据等,以高效支撑生产衔接与供应链监管,实现跨地域协同生产与供应链可视化。上海临港新片区推出的“数据海关”模式,借助数据标签化与计量计费,协助跨国企业实现货物追踪数据的跨境流动,提升供应链响应效率。
在医药行业,数据跨境流动赋能创新研发及诊疗服务。粤港澳大湾区建设的“医疗跨境数据空间”融合IPv6、区块链与隐私计算技术,推动电子病历跨境互认与远程会诊,已传输超500TB诊疗数据,减少重复检查,降低成本并提升资源效率。该模式通过技术手段将合规要求嵌入系统,实现跨境数据流通的实时合规自检,为全球医药协作提供实践参考。
在金融科技行业,数据跨境流动提升全球资产配置与风险防控能力。数据跨境流动以跨境支付、汇款、开户、跨境购物等资产跨境配置、风险跨境管控为核心,是实现全球金融服务高效开展与风险有效防控的基础。在投资与市场分析时,国内金融机构需实时获取境外资产的估值数据、市场波动数据,以实现资产的动态管理。在支付结算与风险管控时,金融机构需跨境共享客户信用数据、交易流水数据,通过大数据分析识别跨境洗钱、欺诈等风险,保障金融安全。
在人工智能与大数据行业,数据跨境加速技术迭代与全球化落地。通过整合全球多样化数据资源并适配海外应用场景,数据跨境为AI模型的持续优化与规模化部署提供支撑。在模型训练阶段,需要海量跨境数据提升性能。如自然语言处理需融合多语言语料,自动驾驶系统需学习全球不同路况与场景图像等数据,以解决单一地区样本不足,推动模型性能迭代升级;在技术落地阶段,依托“全球训练、本地优化”的双向流动机制,企业可将海外运行数据传回优化模型,海外运营也需结合国内模型参数与本地数据适配,从而完成技术与服务的全球化高效部署。
三、数据跨境流动的关键挑战
数据合规是企业数据跨境流动面临的首要瓶颈。各国数据主权意识持续强化,纷纷出台差异化的数据监管法规,形成全球数据治理碎片化的格局。截至2025年,已有144个国家制定了数据保护或消费者隐私法等数据监管法规,各区域规则差异显著。如欧盟要求个人数据最小化收集;印度通过数据分级,明确核心数据(如生物识别数据)不得出境。这种多元化的监管框架对企业合规能力提出了极高要求。同时,全球数字治理缺乏统一权威的协调机制和各法域的数据本地化要求,都加剧了数字跨境流动的碎片化,从而增加企业出海的合规复杂度。
技术标准适配是数据跨境流动实现技术落地的核心挑战。全球范围内缺乏统一、互认的数据技术标准与互操作框架,导致系统对接与数据理解成本高昂。不同国家或地区对数据加密算法、匿名化处理技术的要求不一,中国要求关键领域采用国家密码管理局发布的SM系列国密算法,美国则遵循美国国家标准与技术研究院(NIST)的FIPS 140-2/3标准,欧盟则推崇RED指令补充法案的EN 18031系列标准。数据分类标准同样混乱,如东盟内部存在不同分类规则,新加坡的个人信息保护的立法和网络安全建设均十分领先,而老挝、柬埔寨、缅甸等国家在此方面仅属于起步阶段。马来西亚将宗教内容纳入敏感数据,迫使数据跨境流动的企业需额外部署内容过滤系统。这种碎片化导致企业需投入大量资源适配多套技术架构,既增加合规成本,又降低数据流动效率,更在深层次上阻碍了数据价值链的全球性整合。
全球数据基础设施的非均衡分布是数据跨境流动的硬性挑战。数据跨境流动的稳定运营高度依赖基础设施的跨境协同能力,而全球基础设施布局不均、标准不统一及合规约束,共同构成了核心障碍。数据基础设施的性能、互联互通能力及地理布局直接决定了数据跨境流动的效率与可行性。一方面,全球数据中心、算力节点和网络骨干资源分布不均,导致跨境数据访问延迟高、稳定性差。另一方面,各国数据本地化存储要求进一步固化了数据的物理边界,迫使企业必须在境内建设或租用基础设施,显著加剧了企业的资金压力。这些基础设施的适配不足或协同失效,会直接导致数据产品无法稳定落地,即便通过合规审核也会因服务质量问题丧失市场竞争力。
四、小结
数据跨境流动已成为全球数字经济发展的关键驱动力。面对日益旺盛的行业需求与不断释放的市场潜力,我国已构建起政策体系与负面清单等制度框架,为数据跨境流动奠定基础。然而,全球规则碎片化、技术标准差异与基础设施不均衡等挑战依然严峻,亟需在制度协同、技术互认与设施联通等方面加强国际合作与内生突破。未来,唯有坚持“统筹安全与发展、促进流动与规范并重”的原则,才能在全球数据治理新格局中把握主动,真正实现以数据流动赋能高质量发展、提升国际竞争力的战略目标。
数据来源
作者介绍
高 鑫
咨询师
长期聚焦数字经济领域,多次参与政策研究、规划咨询及项目咨询。
编辑:张 华
审核:赵佳菲
往 期 推 荐
|
1 |
|
|
2 |
|
|
3 |
|

