编者按:国际组织,成功典范,苏创联学习好榜样!即日起,江苏省海外人才创新创业联盟(省科协主管,简称苏创联)在苏创联公众号设立《苏创联学习好榜样》栏目,将陆续分享中国国际科技交流中心2020全球百佳技术转移案例,与科技服务业同行,共学习,齐创新,赢未来!!
麻省理工学院(以下简称MIT)是一所世界著名的私立理工科技研究型大学,位于美国马萨诸塞州波士顿都市区剑桥市,成立于1861年。经过了包括1862年“赠地法案”《莫雷尔法》(联邦政府拥有的土地赠与各州来兴办、资助教育机构)等在内的150 多年发展历程,如今是世界一流的研究型大学,以顶尖的工程学和计算机科学而著名。MIT在美国高等教育系统中独树一帜、特色鲜明,开创了“大学和企业”合作研究的模式,并把这种模式推广到美国乃至世界其他国家的高等院校,作为世界一流大学在科技创新与技术转移等方面起到了先导性和示范性作用

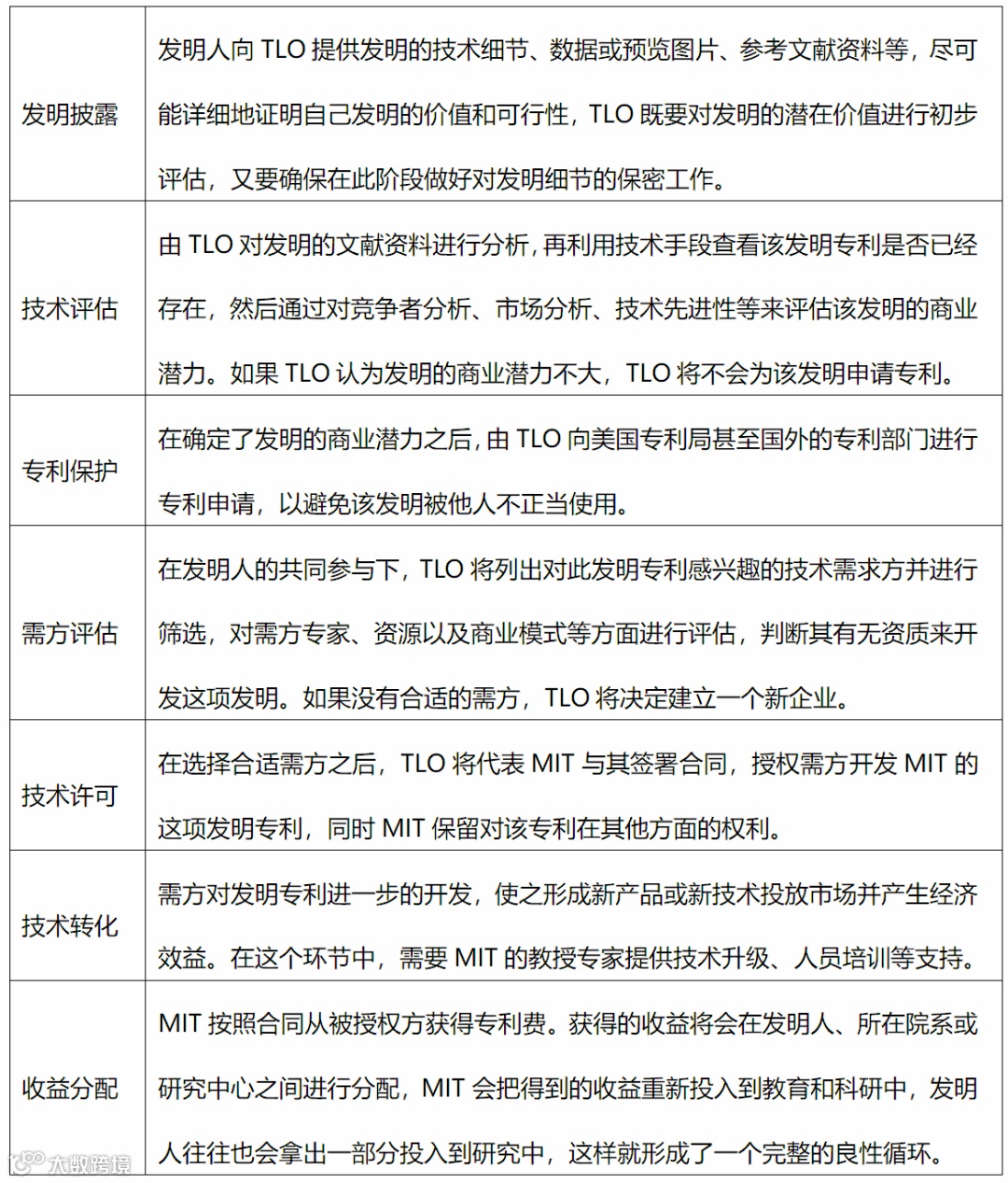
美国麻省理工学院(MIT)内部设有技术转移工作的技术授权办公室(Technology Licensing Office,MIT-TLO),负责MIT校内从发明披露、技术评估、专利保护、到最终商业价值转化的典型大学技术转移流程。
当MIT科研人员或团队在研发过程中取得了中一项有用的先进技术、设备或新材料等成果,并且觉得该项发明有价值或有必要向公众进行转移转化,他们会与TLO进行早期接触,并进入交流讨论的环节,双方共同将发明在后续披露、评估、知识产权保护等方面可能存在的问题进行梳理,而后进入正式的技术转移流程:
表1. 麻省理工学院(MIT)大学技术转移流程


图1. 麻省理工学院技术授权办公室(MIT-TLO)的技术转移流程
在此基础上,麻省理工学院全球产业联盟(MIT Industrial Liaison Program,简称ILP)相当于MIT于大学内部体系外成立的,衔接MIT科研资源与潜在技术需求方,为MIT提供专门服务第三方技术转移服务机构。MIT-ILP创立于1948年,缘于二战期间美国政府希望麻省理工学院在美国经济复苏等方面发挥积极作用,提出麻省理工学院应该在促进和有效管理该校研究资源和全球工业有效整合方面产生价值。为此,麻省理工学院专门成立了一个办公室,为当时全球的企业与学校相关研究机构提供对接服务。
如今,世界知名技术转移机构如以色列威兹曼科学院耶达(Yeda)技术转移公司、英国牛津大学科技创新公司(OUI)等也采用了同样的形式,他们都直接服务于特定大学或科研机构,全面负责该校所有的科技创新资源与市场对接的相关工作。他们中有的会直接负责知识产权管理、技术转移、创业投资等事宜,有的更多起到居中联络与咨询的平台工作。
ILP是MIT专门设立的与外界沟通、合作的部门,同时也是世界企业接触MIT的首席门户和指南,是目前世界上同类计划中规模最大的产业联盟。ILP主要对传统及高科技业界中的世界领先企业发出邀请,目前全球已有超过200家龙头企业加入了该联盟。其最主要的一个功能定位是促进研究与企业间的交流。在成立时,这是美国和全球第一家高校与产业界开展全面合作的战略联盟,如今它仍是世界上最大的同类项目,致力于建立和加强MIT与全球企业之间的互动双赢关系。
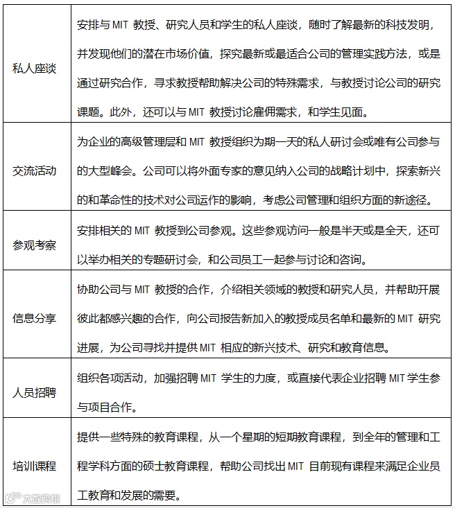
在一家公司加入ILP后,MIT将指定一名产业联盟专员(Industrial Liaison Officer,简称ILO)来负责和公司的一切合作联络事宜。ILO不仅具有丰富的企业管理和资讯经验,同时也对MIT 的科技创新研究有着深入了解。他们将负责把公司的需求和兴趣表达给MIT 教授和科研人员,并让他们有兴趣参与到公司的管理及科研中来,并提供具体的技术咨询服务:
表2. 麻省理工学院全球产业联盟(MIT Industrial Liaison Program,MIT-ILP)服务内容
作为分离在MIT和MIT-TLO等体系之外技术转移第三方服务机构,MIT-ILP的建立体现了MIT构建“促进”和“管理”两个平行独立的体系,两者共同负责大学技术转移工作的工作思路。ILP的特色是有效整合“学校研究资源”和“全球工业合作”两个资源体系,成为职责明确的资源枢纽。此外“会员制”(据悉每年7万美金费用)的运营模式能够更加密切联系产业,调动产业积极性。MIT-ILP所指定的ILO往往具有丰富的企业管理和咨询经验,并对MIT的科技创新资源有着深入的了解,能够负责与技术需求方的一应合作联络事务,是国际技术转移人才培养、能力建设等相关工作的有力参考。
MIT-ILP的建立为MIT和市场上的技术需求方带来了诸多便利:首先是针对MIT科技创新资源进行科技成果转移转化的对接和交流形式趋于多样化,技术需求方可以通过多种形式与大学科研人员、团队进行直接交流,探讨合适的协作方式;其次,科研人员、团队能够通过MIT-ILP衔接的具体工作更加便利地了解市场、产业中的实际问题,使其教学和科研工作能够更具针对性地开展,并且应用到在咨询过程中接触的实际案例,更受学生欢迎、也更能够培养受市场欢迎的毕业生。同时,科研人员也通过企业咨询服务增加了收入;最后,企业也能够通过MIT-ILP的服务更好地抓住市场机遇,有效利用MIT的最新技术与专利,掌握先机。
江苏省海外人才创新创业联盟,是由江苏省科学技术协会主管的非法人非营利社会组织,简称苏创联。
2021年6月,苏创联由江苏省科协、世界绿色设计组织、欧盟中国城市发展委员会、中欧生命科学联盟、日本华侨华人博士协会、南京江北新区管委会、苏州工业园区管委会、南京江宁开发区管委会、江苏省绿色金融专业委员会等9家单位联合发起,秘书处设于中研绿色金融研究院,日常运营由科甄-中研在线团队负责。
联盟秘书处:
扬子江新金融中心,南京江北新区滨江大道396号3号楼4层
联盟会客厅:
上海虹桥海外贸易中心,申武路159号丽宝广场T2楼405室
微信公众号:suchuanglian114
商务联系:
微信: w18701805508
邮箱: 18701805508 @139.com

