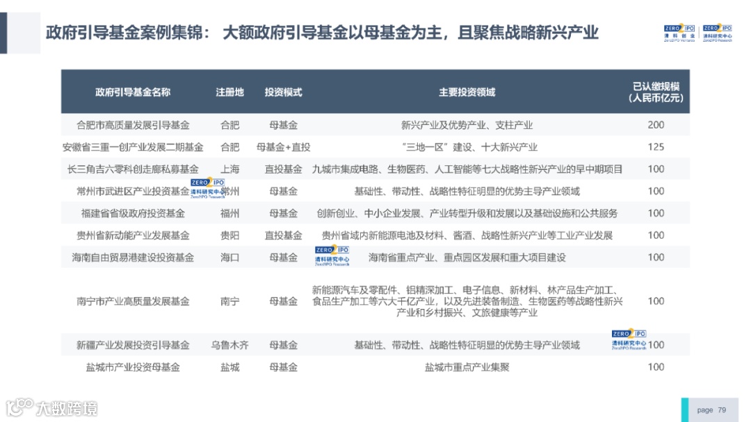
2022年中国股权投资市场外部承压、内部求变,各市场在优化调整中延续高质量发展态势。其中,募资总量维持稳定,新募基金数量达7,061支,同比小幅提升;在国有资本股权投资参与度加深、新基建加速布局的背景下,大型政策性基金、基础设施投资基金集中设立,推动市场募资规模维持高位。投资节奏趋缓,2022年共发生10,650起投资案例,涉及金额9,076.79亿元,同比分别下滑13.6%、36.2%;硬科技投资成为市场主导,半导体、新能源和汽车等行业投资总量逆势上涨。退出案例数为4,365笔,同比小幅下降3.7%,被投企业IPO数量及占比同步减少,并购、股转和回购的交易热度明显提升;随着IPO项目溢价逐步降低和上市不确定性持续增加,VC/PE机构也开始调整退出策略,积极采用更加灵活、多样的退出方式以获取现金收益。而随着股权投资市场的不断调整,市场环境的优化、投资机构的进化、投资策略的细化等也将成为未来市场的主要发展趋势。更多股权投资市场前瞻解读,点击阅读原文,下载《2022年中国股权投资市场研究报告(完整版)》。





点击阅读原文,获取完整报告。
江苏省海外人才创新创业联盟,是由江苏省科学技术协会主管的非法人非营利社会组织,简称苏创联。
2021年6月,苏创联由江苏省科协、世界绿色设计组织、欧盟中国城市发展委员会、中欧生命科学联盟、日本华侨华人博士协会、南京江北新区管委会、苏州工业园区管委会、南京江宁开发区管委会、江苏省绿色金融专业委员会等9家单位联合发起,秘书处设于中研绿色金融研究院,日常运营由科甄-中研在线团队负责。
联盟秘书处:
扬子江新金融中心,南京江北新区滨江大道396号3号楼4层
联盟会客厅:
上海虹桥海外贸易中心,申武路159号丽宝广场T2楼405室
微信公众号:suchuanglian114
商务联系:
微信: w18701805508
邮箱: 18701805508 @139.com

