
澄清公告
昨日,本公众号发布了一篇"支付宝可以续缴香港保险保费”的文章,是本人从网络渠道获得的一个信息,小编急于和大家分享而未经核实,现在证实是一个错误的分享。(目前分享文章已删除)
给大家造成的困扰,并做澄清如下:
支付宝并不可以续缴香港保险保费。
上银汇款,只是一个换汇工具而已,和普通网银APP无区别。
上银汇款,只能汇款到香港账户的个人账户。不能汇款到保险公司。

知识普及:通过网银转账方式缴交保费时,必须是从保单持有人、受保人、受益人或其直系亲属等银行账户汇出。汇出后需要保留相关汇款凭证并和保险公司核对。(汇款时切记要备注保单号码)
宝宝建议:投保香港保险的所有客户都开通一个香港账户,然后把香港账户和保单进行绑定,绑定后每年自动扣款,避免续缴保费的很多麻烦。港险宝宝建议中国银行(香港)、工银亚洲、建行亚洲等,使用起来都比较方便。
香港保险保费续缴方式到底有哪些?
(以友邦AIA为例)
具体见下图:

我们可以看到,友邦会
于保费到期日前28日发出缴费通知书给予客户;
于保费到期日后1日发送短信到客户登记在友X的手机号码上;
于保费到期日后15日发出宽限期满通知书;
于保费到期日后23日发出保费到期短信给客户。
目前只有缴费通知书会提前通知客户,而其余的通知则会在保费到期日后发送。这里要说明的是,在保费到期日之后,保险公司还会给客户30天的宽限期做缓冲,供客户操作缴纳续期保费。所以整体来看,留给客户缴纳续期保费的时间还是很宽裕的。
看到这里很多伙伴会产生疑问,我怎么没有收到缴费通知书?
其实为了环保,现在友X在投保时会建议大多数客户接收电子缴费通知书而非纸质版本,而且纸质版本由香港经过平邮寄往大陆在时效性上肯定有延迟,不够效率。
如何查询自己的电子缴费通知书呢?
首先需要客户登录友邦官网,通过每个客户独有的客户号码及密码登录客户专页,在客户专页首页上方点击【友邦电子通知书/合约】即可查阅到自己的电子缴费通知书。(如下图)

查阅到缴费通知书后,关于缴费金额多少,何时缴费,如何缴费等等一系列问题都可以在缴费通知书上得到答案。
如图所示,缴费通知书第一页会列明客户的详细信息比如地址、保单号、缴费账号等等,这里需要关注的信息是保费到期日,应缴保费,保费回赠抵扣金额以及右下角写明的净应缴保费。

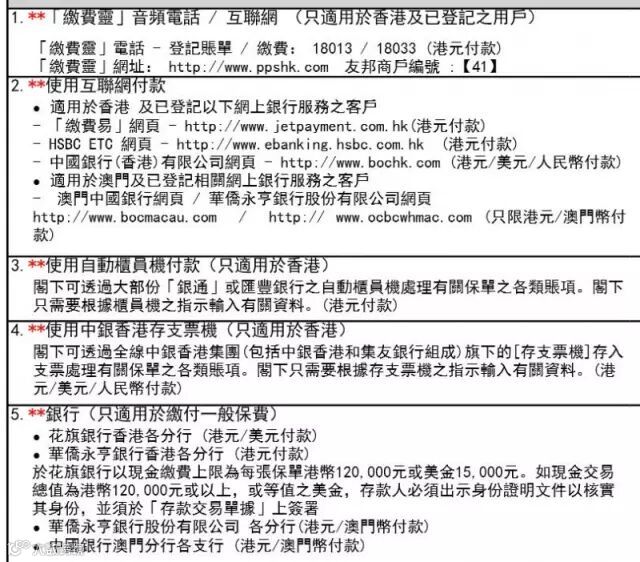
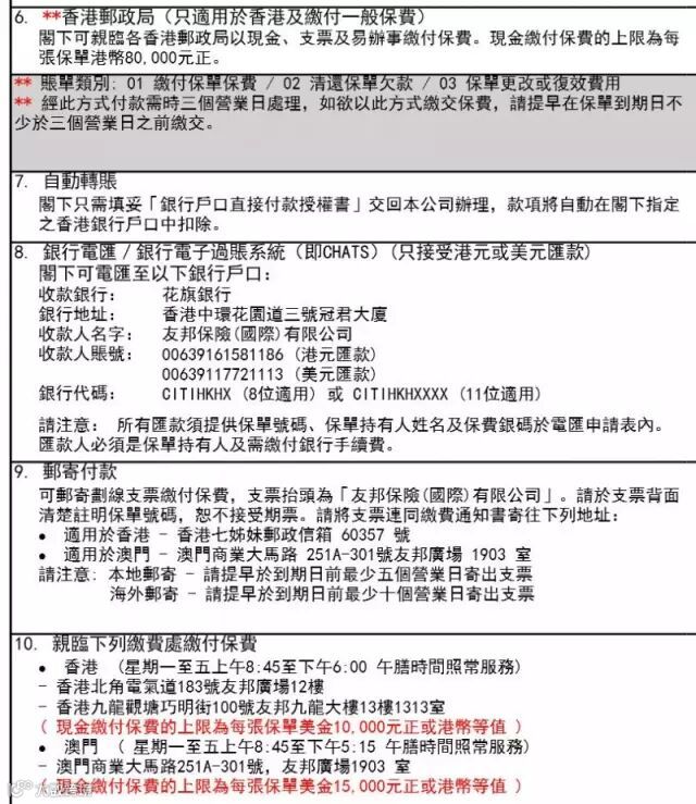
缴费通知书第二页则详细列明了10种不同的缴费方法以及友邦的客户服务热线等信息。


查询热线:

最后,港险家还是在这里再强烈建议各位客户抓紧时间开立香港银行账户,账户在手,和保单做一个DDA绑定,到时候自动扣款才是最方便的了。
需要了解更多香港保险知识,请关注孤独的港险家公众号
thank you
— The end—
扫描下面二维码丨添加客服咨询


