
香港账户到底应该怎么开?之前虽然介绍了很多次,相信还是有些小伙伴不太清楚。最近,我们走访了陆港六家银行,其中三家中资,三家外资,来看看香港账户到底应该怎么开。
在开户之前,我们先了解一下以下事项:
中资银行,比如中行、工行、招行、建行,在内地很多城市都可以做见证开户。相对来说工行和建行好操作一些。每个城市要求都不一样,具体可以自己打电话咨询。
总体看,资金要求普遍比香港高,基本都要存入10-20万左右,招行则要500万。
每个银行网点、每个业务经理,给到的答案都不一样。比如小伙伴在红磡问的银行说开不了,在中环问的又是另一套说辞。所以,如果在一家碰壁了,可以换一家试试。
因此,本文描述的情况也只是其中一家的答案,其他网点可能会有差异。
香港中环的皇后大道中那条路上,聚集了各大银行,相当方便。大部分银行的总行也都在那,总行的权限可能稍微多一些。香港的银行周末只有周六上午上班,开一个账户至少2个小时,建议工作日过去。
由于大陆目前对海外开户卡得比较紧,所以香港这边的银行,对开户的政策也经常变动。本篇只是当下的开户要求,也许一天以后、一个月以后,就会有变化。所以,能开尽早开。
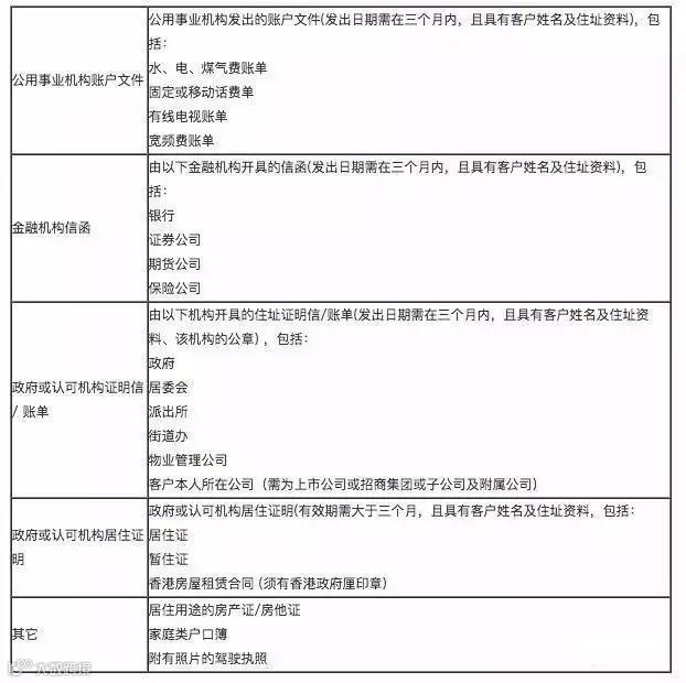
对于大陆居民在香港开户,至少需要三样文件:大陆的身份证、港澳通行证和住址证明。住址证明可以是以下这些材料之一即可:

一些银行的要求更加严格,还需要提供内地的税务编号和入境时海关给的那张小纸条(千万别顺手就扔了)。所以,以上资料,在出发之前尽量全部准备好。
每家银行开户审批的速度不一,而且通过率也不同,所以为保险起见,对于不经常往返香港的朋友,建议可以同时开两家银行的账户。
总体看,中资银行比外资银行的开户门槛低。但如果资金金额较大,建议开外资银行的账户,安全、隐私、服务更好。
不同的开户门槛,差异体现在账户类型和服务上。
比如门槛是1万港币的储蓄账户,级别比较低,类型上只是做储蓄之用,做日常小额的交易问题不大。但所以如果有大笔资金频繁进出(渣打银行表示上限是20万),可能会被认为在从事非法活动(如洗黑钱),存在风险。
门槛是20万港币或者更高级别的账户(不仅仅指存款,包括该账户名下的股票、基金等,合计20万港币),账户的目的是投资。这类账户会有专门的业务经理一对一跟进对接,可以指导客户如何合理地使用资金,规避风险。
另,香港的账户都属于综合账户,可以开通各种货币的子账户,比如港币、美元、日元、英镑等等,客户可以选择最划算的汇率,把钱存入各个子账户里。
以上指的1万、20万等等的金额要求,也并不是强制性的,如果账户里少于这些金额也不是不可以,只是每个月要交一笔管理费。
如果只是想先开个账户放着。当然选门槛低的就行。但这个账户也最好不要一直不用,偶尔登录一下网银,偶尔转点钱。长期不动也容易被认定账户异常,或者被冻结。
接下来,我们看看各家银行具体的开户要求。
1中国建设银行
建行是六家银行中门槛最低的。开户要求身份证、港澳通行证、地址证明和入境的小纸条。
只要月均余额高于5000港币,就可以免除每月50港币的月费。
2招商银行
招商银行在香港只有一个网点(地址:香港中环夏愨道12号美国银行中心21楼)。
招行的要求比较灵活,只要前三个月平均余额高于10万港币,之后就可以免去10港币的月费。月费很低,所以存不存这笔钱都无所谓了。
到香港开招行的户,感觉省了500万……
3中国银行
一般的储蓄账户,门槛也比较低,月均1万港币免月费。
带齐基础的三个证件就可以。
用作投资的账户,这家也门槛也比较低,1万港币就可以。
4渣打银行
渣打银行的开户,需要的资料比较多。除了上述三个基础证件,还有税务编号,最好还能提供尽量多的资金证明。
账户有1万、20万和100万港币三个档次。1万港币的储蓄账户审核相对严格。20万和100万的,是可以帮客户“尽量审批”的。
但是渣打一般是强制要求买金融产品才给开户,不是每一个客户都有这个需求,所以不是很推荐。
5汇丰银行
除了基础的三个证件,汇丰还需要提供内地的税务编号。
一般只能提供20万和100万的开户服务,分别是汇丰运筹理财和卓越理财。
建议带近三个月的资产证明过来开户,且显示资产不低于20万港币。
6花旗银行
花旗银行的门槛是最高的,要求150万港币。而且要求在一个月内汇入150万港币,不然账户会被冻结。
意外惊喜:永隆银行
虽然说大陆见证开户的门槛都比较高,但小编还是找到一家低门槛的——永隆银行
2008年,招商银行收购了香港永隆银行,因此,在大陆的永隆银行(只在上海、深圳、广州有),可以直接开香港账户。对于在以上三地的朋友来说,这是最方便的开户方法了。
门槛很低,只要5000港币,低于5000港币,收取50港币服务费。下载永隆银行App可预约办理。
需要了解更多香港保险知识,请关注孤独的港险家公众号
thank you
— The end—



