






跟重疾险不同:
重疾险是“利己”的,主要用来保障自己患病时可以有充裕的资金治疗,以及后续的营养费及康复期持续的生活费,以及收入减少或者中断的经济补偿;
寿险是“舍己”的,主要用来保障自己所爱的人在自己身故后可以有足够的资金继续好好生活。
也可以这么说,购买这份寿险保单,完全不是为了自己,而是为了家人!



一般来讲,推荐选择的寿险保额为年收入的10-15倍左右。如果你已经拥有一份包含身故责任的终身重疾险(通常保额为年收入的3-5倍),那么额外购买的寿险保额只需要为年收入的10-15倍即可。
不同的人生阶段时,对于寿险保额的需求是不同的:
儿童、青年时期:几乎不需要购买寿险。这个时期的儿童有一份重疾险作为保障已经足够。
成家立业时期:寿险的需求逐渐增高。这个时期的人正在成家立业,慢慢开始需要规划未来的生活,有了车贷、房贷,也开始有孩子需要照顾,因此所担负的责任也越来越重,可以随着年龄的增长逐步增大保额。
退休时期:寿险的需求逐渐减小。这个时期的人已经开始安享晚年生活,贷款大多已经还清,子女也已经独立,所需要担负的责任也开始慢慢变小,如果没有财富传承的目的,寿险的保额可以慢慢减小。





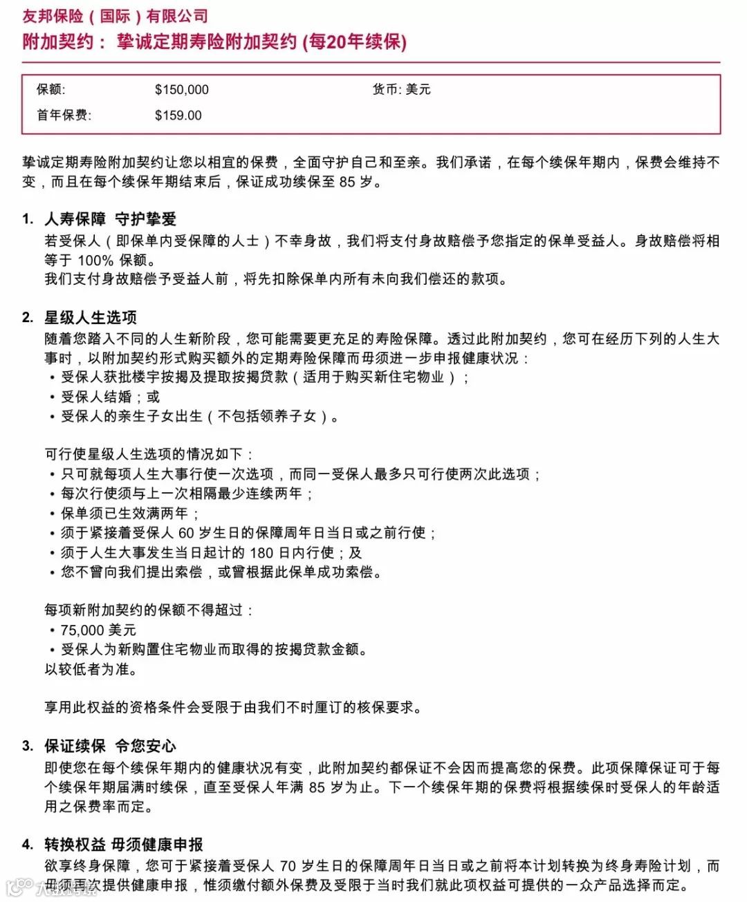
2017年6月30日,AIA推出了两款定期寿险产品——挚诚定期寿险(Wisdom Term Life)与尊诚定期寿险(Expert Term Life),是香港AIA首次给内地居民开放购买的定期寿险!
AIA这两款定期寿险费率较有竞争力,可在人生重要时刻免体检加保,有保证转换权益,总体来看是很不错的定期寿险产品。唯一的遗憾是,内地居民目前仅能以附加险的形式购买此定期寿险,且保额不能超过主险保额。
AIA挚诚、尊诚定期寿险简介
挚诚、尊诚两个名称,主要是用以区别投保是否需要体检与投保保额的高低。其中:
挚诚的投保保额为2.5万美金至50万美金之间,投保无需体检;
尊诚(标准体)的投保保额为50万美金以上,投保无需体检;
尊诚(优选体)的投保保额为50万美金以上,投保需要体检;
此外,两款定期寿险还具有以下特点:
星级人生选项:在被保险人获批楼宇按揭、结婚、生子时,可行使“免体检加保”权利,加保保额不得超过原保额的一半或50万美金(两者取小);
保证续保:不会因被保险人的身体状况发生变化而拒保或额外加费,续保时按被保险人的年龄调整费率;
保证转换权益:在70岁之前可不提交任何健康声明将定期计划转换为终身;
末期疾病利益:被保险人患末期疾病时可预支计划100%保额;
Vitality健康程式优惠:加入AIA Vitality健康程式会员可享受保费9折(限尊诚定期寿险)。
同类产品对比
香港目前开放给内地居民购买的定期寿险产品中,规模大,且接受度最高的:
大都会【简选易】定期寿险;
友邦挚诚、尊诚定期寿险。
内地目前比较主流的定期寿险产品包括:
瑞泰瑞和定期寿险;
华贵擎天柱定期寿险;
人保精心优选定期寿险;
同方挚爱定期寿险。
“免体检”的定期寿险(费率对比):

大都会【简选易】定期寿险:大都会是美国最大的保险公司之一,在香港排名第十位左右,近几年开始主攻内地市场。产品根据投保额与被保险人的身体状况(虽然免体检,但是“全面核保”对于健康状况的要求更高)分为两档,费率适中,可购买保额弹性较大,内地居民可直接作为主险购买,是我目前见到的对内地居民最有诚意的一款定期寿险产品。
AIA挚诚、尊诚定期寿险:AIA的产品分档与大都会【简选易】类似,根据投保保额与核保要求的不同分为挚诚与尊诚(标准体)两档,都是免体检。AIA这款定期寿险最大的优势,主要体现在内地居民投保AIA重疾险时,可方便地将此定期寿险作为附加险一同投保(强烈建议投保AIA重疾的朋友人手一份)。虽然目前此定期寿险的投保保额不得超过主险保额,但也方便灵活地满足投保人的一部分寿险保障需求(目前内地居民投保内地定期寿险保额也同样买不高)。
瑞泰瑞和定期寿险:目前内地线上投保最佳的定期寿险,主要还是因为其费率便宜(相对于内地保险产品),而且免责条款少(仅3条),对被保险人的职业类型也没有限制,带全残赔偿。同时,瑞泰也是一家比较老牌的“小公司”了,创立于2004年。
“需体检”的定期寿险(费率对比):

大都会简选定期寿险:大都会简选的全面核保(需体检)的费率略高,不过保额的选择更为灵活,可投保300万港币至100万美元(约800万港币)之间的保额。
AIA尊诚定期寿险:AIA尊诚(优选体)的投保保额从50万美金开始,30岁左右的费率与全美(超优体)相近,较便宜(加入Vitality更可以在表格中费率的基础上打9折)。
人保精心优选定期寿险:中国内地老牌的定期寿险,曾经是业内专业人士一直推荐、红极一时的定期寿险。不过这个费率,就非常高了,也由此可见中国人平均寿命在最近几年有了较大改善。
同方挚爱定期寿险:同方的挚爱定期寿险沿用了“精心优选”的精髓(实际上同方与明亚也主导推出了“精心优选二代”,不过对比价格还是挚爱更优一些),同样采用多组别区分被保险人的身体状况,目前在内地“需体检”的定期寿险产品中价格最优。

AIA这次为内地居民开放定期寿险的购买,虽然目前开放的投保额度不高,但也是一个标志性的开始。预计未来HK保险市场会越来越多的向内地居民提供更多的优秀的保障产品,AIA所开放的定期寿险、定期重疾购买额度也无疑会突破现有的“主险保额”上限,为内地居民提供更高、更好的风险保障。
需要了解更多香港保险知识,请关注孤独的港险家公众号
thank you
— The end—
扫描下面二维码丨渠道合作和业务咨询请添加客服沟通

点击“阅读原文”,可以免费索取计划书和各类咨询

