前 言
射频器件是无线设备通信最核心的部件。近年来,基站、手机、无人机等移动终端需要支持的通信频段增多、带宽变大,射频器件用量大幅提升;另外,随着Wi-Fi 6E/7、卫星通信系统、毫米波雷达等新兴应用的落地,对于射频芯片、器件、链路的测试需求激增,射频测试机迎来了快速发展的机遇期。
一、半导体自动化测试设备(ATE)行业介绍
(一)行业概况
半导体测试作为半导体制造过程中至关重要的环节,主要用于检测产品在生产中和产成后的各类性能能否达到设计要求。其核心目的是通过检测晶圆制造和芯片成品的质量,辅助降本、提高良率,从而增强产品竞争力。
半导体自动化测试设备 (Automatic Test Equipment, ATE) ,主要包括测试机、探针台和分选机,是晶圆测试(Chip Probing, CP)和成品测试(Final Test, FT)的核心设备。
图1 半导体自动化测试设备(ATE)在芯片制造流程中的应用
测试机负责测试半导体器件的电路功能、电性能参数,包括直流参数(电压、电流)、交流参数(时间、占空比、总谐波失真、频率等)、功能测试等。而探针台和分选机则是实现机械功能,将被测晶圆/芯片拣选至测试机进行检测。
在整个测试流程中,一般测试系统会先向被测器件施加激励信号,再通过对被测器件的输出信号进行测量分析判断该器件是否失效。

图2 半导体测试机测试流程
测试机是半导体测试设备中最核心的设备。根据SEMI的数据,从2022年全球半导体测试设备市场结构来看,测试机占比63%、分选机占比18%、探针台占比15%。

图3 2022年半导体自动化测试设备(ATE)产品结构
资料来源:SEMI
(二)测试机分类
根据测试对象的不同,测试机可细分出模拟测试机、SoC测试机、存储测试机和RF测试机等。根据SEMI的数据,2022年全球测试机市场中模拟测试机、SoC数字测试机、存储测试机和RF测试机,分别占比12%、50%、30%和8%。
在测试机领域,我国企业进入市场较晚,技术上有明显差距。经过多年的研发投入和技术迭代,我国在模拟测试机领域打破了国外厂商的垄断地位,自给率达到85%(主要厂商华峰测控、长川科技);但在难度更高的SoC、存储器、射频测试机领域,国内尚无成熟产品取得突破,自给率均在5%以下。

表1 不同测试机分类简介
资料来源:公开信息整理
(三)行业发展趋势
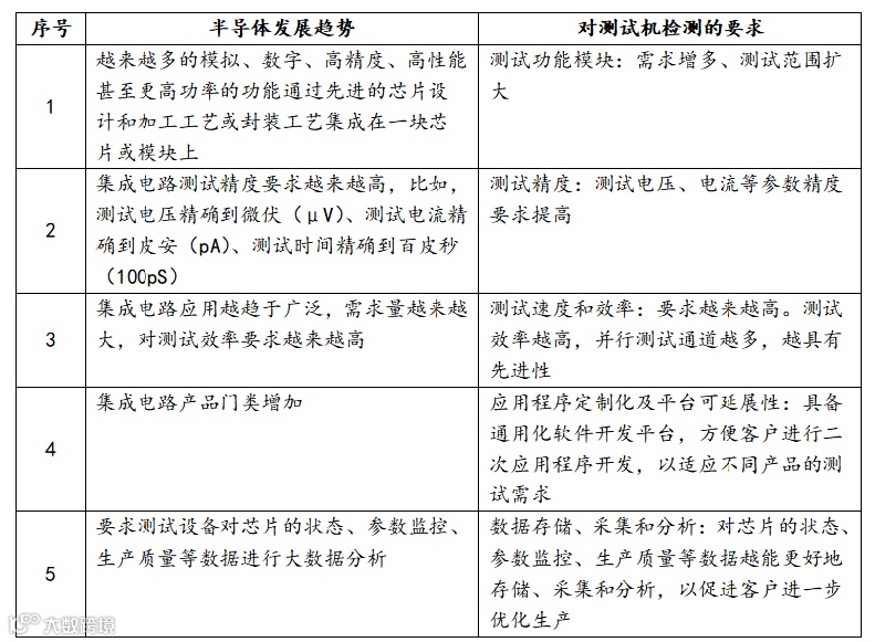
半导体测试是贯穿集成电路设计、生产过程的核心环节,主要通过对集成电路的功能及参数测试,判断被测晶圆、芯片等的合格性,为芯片设计、制造过程提供薄弱环节信息。随着半导体制程演进和工艺日趋复杂,对测试设备精度、测试范围、测试效率等也提出了更高要求。

表2 半导体发展带动测试机更新迭代
本文受篇幅限制,主要讲解射频测试机目前的一些情况。
二、射频行业介绍
(一)射频器件
1. 射频器件应用
射频器件是无线设备通信的核心,是实现信号发送和接收的基础零件,有着广泛的应用。在军工领域,被应用于雷达、军用通信设备、军用无线电侦察和电子干扰等设备;在民用领域,被应用于基站、移动通信终端、汽车毫米波雷达、物联网等。

图4 射频器件无线电设备应用领域
2. 射频器件分类及工作原理
终端设备的无线通信主要分为射频前端模块(RFFEM) 、射频收发模块以及基带信号处理器三部分。
射频前端模块指位于射频收发器及天线之间的中间模块,是实现无线电磁波信号的发送和接收的核心。射频前端一般包括功率放大器(PA, PowerAmplifier)、双工器(Duplexer)、射频开关(Switch)、滤波器(Filter)、低噪放大器(LNA, LowNoiseAmplifier)等。射频开关用于实现射频信号接收与发射的切换、不同频段间的切换;射频低噪声放大器用于实现接收通道的射频信号放大;射频功率放大器用于实现发射通道的射频信号放大;射频滤波器用于保留特定频段内的信号,而将特定频段外的信号滤除; 双工器用于将发射和接收信号的隔离,保证接收和发射在共用同一天线的情况下能正常工作。
射频收发模块也是射频器件中的重要组成部分。射频收发模块包括正交调制解调器、频率综合器、混频器、射频采样ADC/DAC甚至射频SoC。随着国内射频半导体公司逐步进军该领域,这些器件的量产将带来该领域测试机需求新的增长。

图5 射频器件分类及工作原理
资料来源:唯捷创芯招股说明书
3. 射频器件发展趋势
在整个射频器件中,射频前端是无线通信模块的核心组件。根据Qorvo数据,滤波器的价值量占比最高,约占整个射频器件市场的60%;功率放大器PA约占20%,射频开关和低噪放大器约占10%,其他约占10%。
随着手机等移动终端设备“轻薄化”需求的不断提升,射频前端器件工艺的集成化和模组化成为一大趋势,这样不仅可以降低体积,同时也能够提升性能、降低成本。
常用的模组方案包括 DiFEM(集成射频开关、滤波器)、LDiFEM(集成射频开关、滤波器和低噪声放大器)、 FEMid(集成射频开关、天线、双工器)和 PAMid(集成 FEMiD、MMMD PA)等,目前已使用在高端智能手机中,并不断向物联网、车联网等应用领域发展。

图6 射频前端不同模组方案
资料来源:国联证券
(二)射频测试仪器
射频测试仪器属于电子测量仪器,主要对射频器件、模组、成品等进行信号检测。根据FROST&SULLIVAN数据,全球通用型电子测量仪器约占电测仪器总市场60%,其中射频类仪器在通用电子测量仪器领域的市场份额达到23%。

图7 全球通用电测仪器细分市场占比情况
资料来源:FROST&SULLIVAN
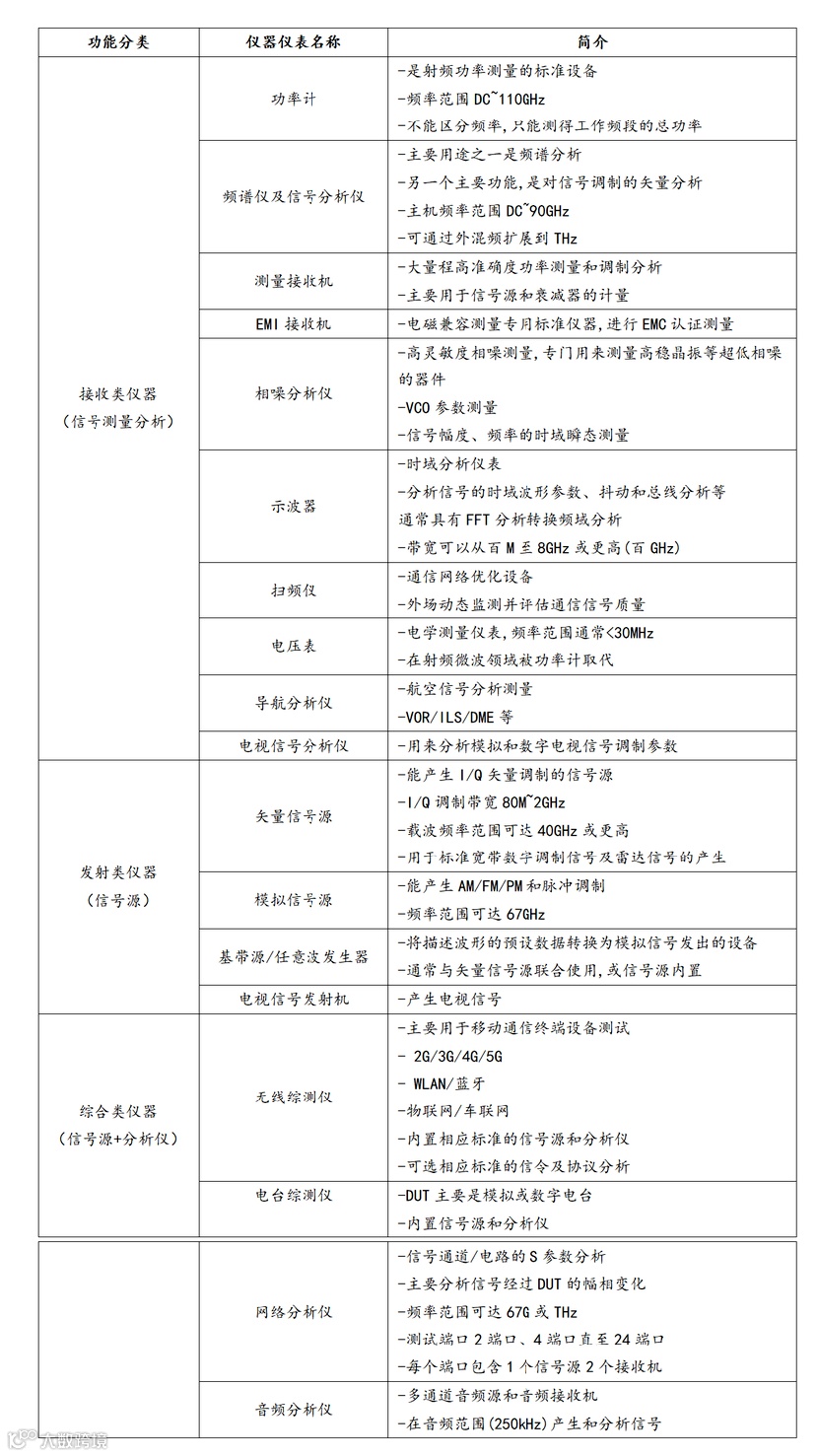
根据测试功能的不同,射频测试仪器可分为三类:接收类仪器、发射类仪器和综合类仪器。具体的仪器功能和简介如下表所示:

表3 射频测试仪器按功能分类
资料来源:根据公开资料整理
(三)射频测试机
第一部分介绍了普遍概念下的半导体自动化测试设备(ATE),应用于后道芯片测试。实际应用中,除了芯片测试外,还会涉及到器件及链路测试。这些不同阶段的测试设备,在射频测试领域都有大量的需求。

表4 射频测试机种类(根据测试阶段不同划分)
资料来源:根据公开资料整理
(四)行业发展趋势
在军工领域,目前射频测试机龙头泰瑞达占据主要市场份额,且其Spectrum-9100机型目前不对美国本土以外出售;在民用领域,国内仅有少数厂家涉足,整体上导致国内射频测试机呈现空白状态,大多仍采用射频测试仪器加人工的检测方式。
随着国内企业在射频测试机领域的技术突破,未来自动化率、精度以及效率更高的射频测试机有望取代大部分射频测试仪表,实现射频芯片、器件、链路的高效检测。
三、产业链情况
射频测试机隶属于半导体测试设备。半导体测试设备产业链,上游是继电器和PCB电路板等元器件,中游是前道检测设备和后道检测设备,下游是晶圆厂、第三方独立测试厂和封测厂等。

图8 射频测试机产业链图
资料来源:方正证券,求思咨询整理
四、市场空间
1. 射频器件及模组
根据Yole数据,全球射频市场规模将从2020年的150亿美元提升至2025年的220亿美元,年复合增长率达8%,在全球手机销量萎靡情况下(2017-2020年均是负增长),射频前端市场增速仍逆势提升。
另外,分立器件与射频模组将会长期共存,共享整个射频前端市场。虽然大部分射频前端的增长将来自射频模组,但分立器件仍将占据很大一部分市场份额。2021-2026年,射频模组的年均复合增长率有望达到6%。

图9 2015-2026全球射频前端分立器件及模组市场规模(百万美元)
资料来源:Yole
2. 射频测试仪器
根据FROST&SULLIVAN数据,2022年全球电子测量仪器市场规模为146亿美元,预计到2025年将增长为171亿美元;2022年中国电子测量仪器市场规模为53亿美元,预计到2025年将增长为66亿美元;其中通用型约占电测仪器总市场 60%,2022年市场规模32亿美元。从产品市场结构来看,射频类仪器在通用电子测量仪器领域的市场份额达到23%,2022年市场规模为7.36亿美元(约50亿人民币)。
|
|
|
图10 全球及中国测试仪器市场规模 资料来源:FROST&SULLIVAN |
||
3. 射频测试机
根据SEMI数据,2021年全球半导体测试设备增长29.6%至78亿美元,预计2022年将继续增长12%至87亿美元。2021年中国大陆半导体测试设备市场规模约22亿美元,假设中国测试设备在中国半导体设备中市场规模占比稳定在9%,预计2022年中国半导体测试设备市场规模将增长为30.5亿美元。

图11 全球及中国半导体测试设备市场规模
资料来源:SEMI
半导体测试设备(ATE)主要包括测试机、探针台和分选机;根据SEMI的数据,从2022年全球半导体测试设备市场结构来看,测试机市场占比63%、分选机占比18%、探针台15%。测试机中也细分出模拟测试机、SoC测试机、存储测试机和RF测试机等。根据SEMI的数据,2022年全球测试机市场中模拟测试机、SoC数字测试机、存储测试机和RF测试机,分别占比12%、50%、30%和8%。

图12 2022年全球半导体测试设备产品结构
资料来源:SEMI
假设中国测试机细分市场与全球相同,预计2022年全球射频测试机规模约为4.38亿美元,2022年中国大陆射频测试机市场规模约为1.56亿美元(约10亿人民币)。

图13 2022年全球半导体设备市场规模分布(单位:亿美元)
4. 射频测试市场空间总结
综合射频测试仪器及测试机,目前整个射频测试市场空间大概在60亿人民币。未来,随着高频高功率器件、卫星通信和毫米波雷达等新兴领域的发展,射频测试设备行业市场空间有望持续开拓。

表5 射频测试仪器/测试机市场空间总结
五、竞争格局
目前全球半导体测试设备行业由海外制造商主导,市场高度集中。2020年CR3达到91%,其中泰瑞达市场占比47%,爱德万市场占比35%,科休市场占比9%。
近年来随着技术能力的不断提升,国内逐渐涌现了一批射频测试机研发厂商,未来有望在该领域获得技术和产品的突破。
(上下滑动查看)
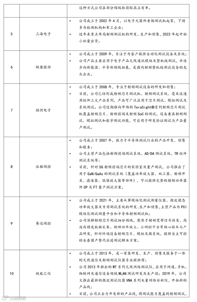
表6 射频测试机国内外主要厂商情况简介
资料来源:公开信息整理
六、永鑫观点
随着5G商业化的日趋成熟,射频器件用量提升、工艺材料不断演进,射频行业存在结构性增长机会。射频测试机由于进口限制、研发难度较高等原因,存在较大的成长空间。目前,永鑫已投企业美星测试、三海电子等正在积极攻关射频测试机关键技术难点,未来有望在该领域取得突破,实现射频芯片、器件、链路的高效检测。
永鑫深入布局半导体行业,已投资半导体相关企业32家,涵盖IC设计、半导体设备、半导体耗材、半导体服务、芯片测试、先进封装、碳化硅晶圆厂等。在中美博弈的大背景下,半导体作为中国自主可控的长期发展战略,在十年内都是主流发展赛道。未来,永鑫会继续关注半导体行业技术创新型企业,如IC设计、EDA软件、半导体核心材料、半导体设备、半导体耗材等。
本文件所提供之任何信息仅供阅读者参考,既不构成未来本公司管理之基金进行投资决策之必然依据,亦不构成对阅读者或投资者的任何实质性投资建议或承诺。本公司并不保证本文件所载文字及数据的准确性及完整性,也不对因此导致的任何第三方投资后果承担法律责任。基金有风险,投资需谨慎。
本文所载的意见仅为本文出具日的观点和判断,在不同时期,永鑫资本可能会发出与本文所载不一致的意见。如需转载、翻版、复制、刊登、发表或引用本文的全部或任何部分,请标注来源。
永鑫方舟
永鑫方舟自2015年成立以来,专注于投资芯片半导体、5G通讯、智能制造、新能源、新材料、医疗器械等领域具有高成长潜力的优质硬科技项目。截至目前,永鑫方舟资本已发行12支私募基金,累计管理规模22亿元人民币,已投资科技型企业60余家,其中已上市企业包括中际旭创、昀冢科技、罗博特科、东微半导、纳芯微等,所投企业多数已成为国内外细分领域龙头及行业标准制定者。2021年永鑫方舟被时代财智评选为“亚洲最具远见投资公司”。2022年永鑫方舟入选“金投奖·2022年度中国成长型VC投资机构TOP30”。2023年永鑫方舟荣登投中榜“2022年度中国最具成长潜力创业投资机构TOP10”。
永鑫方舟立足于苏州本土和高端智能制造的主赛道,致力于建设有特色的赋能共创型基金,践行“让创业不再艰难”的深刻使命,为企业深度赋能,与企业共创成长,深度打造基金与企业共荣发展生态圈。
推荐阅读




