以上是永鑫方舟团队第40篇行研
前 言
半导体产业是目前国际上技术密度最高的行业之一,其应用场景包括能源、人工智能、航空航天、衣食住行等领域。半导体器件的制造包含多道微纳级的物理化学加工过程,为了保证器件的良率,提高生产效率,每道制造过程均需要严密的监控或测试。在晶圆厂生产晶圆后,需要晶圆验收测试(WAT,Wafer Acceptance Test)设备对该晶圆上的测试结构(Test Key)进行电性能测试,评估晶圆加工工艺的稳定性和良率,从而帮助晶圆厂优化工艺,提升产品良率。
WAT设备对电性能测试精度的要求远高于CP测试,因此,行业长期被高精度仪表供应商Keysight垄断,国产化亟需突破。本文首先介绍了WAT的基本概念、设备组成、测试方法,然后介绍了行业市场情况,并阐述了永鑫对WAT行业的观点,欢迎读者交流指正。
一
晶圆验收测试(WAT)
1.1什么是WAT
在晶圆厂制造晶圆的过程中,为了判断该生产工艺的良率,需要使用WAT设备对提前设计好的测试结构(Test Key)进行电性能测试,判断生产的成品情况,淘汰因工艺导致的不良片,保证交付给客户的晶圆良率,并将测试结果反馈给良率提升系统,进行工艺的优化。晶圆在制造流程中需要经过多轮测试,包括WAT、CP和FT等,其中,WAT属于晶圆出厂前的测试。

图1 WAT、CP、FT的对比
1.2 WAT测试设备
WAT测试设备如下图所示,主要由测试机机柜(Cabinet),测试头(Test head)和探针台(Prober)组成。测试机机柜主要包括各种测试仪表/源表及PC控制系统,测试头中包含开关矩阵及高精度源表及探针接口子系统(Probe Card Interface)等,探针台负责Wafer载入载出,并精确定位 Wafer上的待测器件。

图2 WAT设备示意图
资料来源:联讯仪器微信公众号
相对于CP测试,WAT测试对测试精度、分辨率和一致性要求极高。在先进工艺下需要测试的电性参数越来越多,对WAT测试设备的生产效率的要求也越来越高。因此,对设备的控制效率、各种测试测量仪表提出了很高的要求。

图3 WAT设备关键部件和描述
资料来源:广立微招股说明书、KEYSIGHT官网
WAT设备使用流程:
1) 芯片设计公司(一般是其测试工程师)根据自身产品芯片的工艺等特性,使用EDA软件设计测试芯片;
2) 晶圆厂根据客户提供的测试芯片设计图,设置WAT设备。在晶圆完成前序生产制造流程后,每片晶圆都需要运输到WAT设备进行测试(WAT设备的晶圆载入、探针连接焊盘等步骤与CP测试过程类似,此处不再赘述),探针连接焊盘后,WAT设备通过测试源表、仪表单元,为测试结构提供激励源和测量各种参数,从而得到反映工艺和产品状况的实际数据;
3) WAT完成测试后,标注出问题测试芯片,技术人员可以利用分析软件,结合设计参数和制造过程中其他相关数据,对测试数据进行分析,快速找到影响成品率的因素和提升机会。
通过分析WAT设备的构成和使用流程可以看出,WAT测试设备的核心测试能力由设备中的测试源表、仪表单元实现。
1.3 WAT在芯片制造过程中的位置
在芯片制造过程中,主要流程包括:进料检验(IQA)→晶圆前段工艺(FEOL)监控→晶圆后道工艺(BEOL)监控→晶圆验收测试(WAT)→晶圆出货检验(OQA)→晶圆良率测试(CP)→芯片封装工艺监控→芯片最终测试(FT)→芯片上板工艺监控(On-board Test)→系统级测试(SLT)和终端用户使用。

图4 典型半导体器件生产制造流程(BEST架构)
资料来源:佐藤淳一,《图解入门—半导体制造设备基础与构造精讲》
1.4 WAT的测试原理
为了确定最优的制造工艺或寻找影响成品率的因素,需要对各种电学结构和关键器件进行电学性能的检测,提供寻找影响成品率因素的有效线索。由于产品芯片结构过于复杂,在产品芯片上直接进行电性测试难以分解发现产生问题的根本原因,因此一般效率不高。为了降低制造成本、提升效率,业内通常采用测试芯片替代产品芯片进行电性测试,相比产品芯片,由于测试芯片将工艺成品率风险拆解到各自独立的结构中,能够直接找到需要改进的风险点。
图5 WAT测试芯片设计和测试流程
资料来源:佐藤淳一,《图解入门—半导体制造设备基础与构造精讲》
图6 常规测试芯片示意图
资料来源:广立微招股说明书
测试结构(尺寸:纳米级)是测试芯片中待测的器件,焊盘(尺寸:几十微米)是连接测试芯片和提供与电性测试设备连接的标准金属接触点阵列,而外围电路连接测试结构和焊盘,通过电路实现测试选择、控制和电学信号的传递。
由于WAT是晶圆厂判断工艺良率的测试步骤,所以WAT贯穿了晶圆加工工艺的研发、试产和量产阶段。

图7 同工艺阶段测试芯片与产品芯片的位置示意图
资料来源:广立微招股说明书
图8 不同工艺阶段WAT测试芯片的摆放及检测目的
资料来源:广立微招股说明书
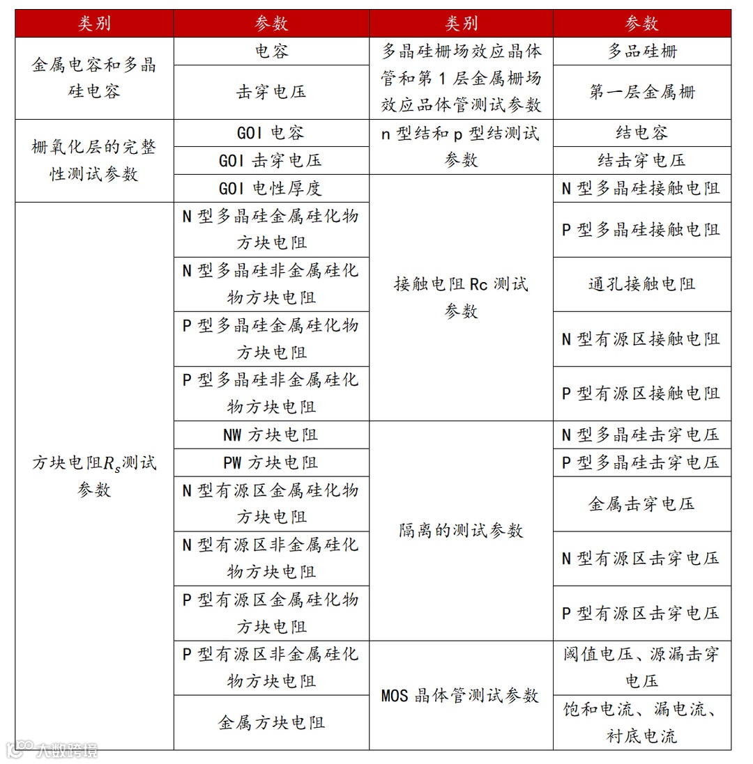
1.5 WAT测试的参数
WAT测试的参数一般分为工艺部分和器件部分(有源器件、无源器件)的电学特性参数。
工艺部分主要指的是隔离结构,包括有源区(AA)之间的隔离,多晶体管之间的隔离和金属之间的隔离。
有源器件包括MOS晶体管、寄生MOS晶体管、二极管和双极型晶体管等。
无源器件包括方块电阻、通孔接触电阻、金属导线电阻和电容等。


图9 常见的测试芯片示意图(绿色为焊盘)及相关测试参数
资料来源:《WAT电性参数介绍》
二
WAT市场分析
2.1 WAT市场空间驱动因素
WAT设备主要面向晶圆厂,其市场空间驱动的因素包括:
1) 晶圆厂新产线的建设;
2) 存量晶圆厂的设备国产化(产线替换/升级旧设备);
根据山西证券测算,通常晶圆厂每新增1-2千片/月产能,需要采购1台WAT测试设备。因此,分析WAT设备市场空间,主要从目前的产线产能、规划新建产能的数量上去推算WAT设备的市场空间。
2.2 半导体晶圆厂产能情况
根据中航证券数据,2022年,全球4&5英寸,6英寸、8英寸、12英寸的晶圆月产能分别为215/233/593/786万片(非等效),以晶圆尺寸这算8英寸(在不考虑工艺/良率),2022年上述各类芯片分别占全球总产能的2%/5%/23%/70%。
① 不含光电子和三代半材料的产能
2022年全球硅晶圆总产能为2546万片/月(等效8英寸),2023年末有望达2783万片/月。2020-2025年全球晶圆总产能CAGR为9.9%,其中12英寸为12%,8英寸CAGR为5英寸,6英寸为2.6%。

图10 2020年-2025E全球晶圆年末月产能(等效8英寸)
资料来源:各公司官网、公告、Omdia等、中航证券研究所统计

图11 分尺寸晶圆产能趋势(等效8英寸)
资料来源:各公司官网、公告、Omdia等、中航证券研究所统计
2022年中国大陆公司(以公司总部所在地区划分)产能406.5万片/月,占全球产能16.0%(剔除二极管等低端产能的话,等效305万片/月,占比12.3%),位居世界第四。

图12 各国公司晶圆产能分布(等效8英寸) 各国自有产能趋势(剔除6英寸及以下产能)
资料来源:各公司官网、公告、Omdia等、中航证券研究所统计
② 三代半的产能
三代半材料凭借其宽禁带等优势,在高压、高频、可靠性等方面有很大的优势,近年来行业开始产业化。由于GaN、氧化锌等三代半材料现有产能和规划产能相较于SiC较少,所以我们主要统计SiC的产能建设情况。

图13 全球SiC产能情况(不完全统计)
资料来源:各公司官网、新闻、Yole等
2.3 WAT市场空间测算
由于半导体设备的单价高,使用寿命长(一般5-10年),目前晶圆厂使用的WAT服役时间可以很长,如果其中部件损坏(例如开关矩阵1-2千片左右更换一个),可直接更换部件完成维修。所以本测算主要指的是新增WAT设备需求市场。

图14 WAT市场空间测算
资料来源:中航证券研究所、各公司官网、新闻、山西证券等,永鑫方舟整理
注:
1) 表格中未特别说明晶圆厂,均指硅基晶圆厂,其产能等效8英吋产能(其中80%以上产能增量来自于12英吋);SiC晶圆均等效为6英吋产能(目前SiC新增产能正在向8英吋迈进);
2) 由于WAT测试主要是测试测试芯片,所以对于SiC和Si基晶圆的测试速度一般是20分钟/片(此处指串行WAT测试机速度;并行WAT同时需要测试的数据更多,可能会更慢),对应2100片/月,但是一般晶圆厂很难一直满负荷运行,所以此表取1500片/月;
3) WAT测试机的价格与其配置的测试资源息息相关。串行WAT测试设备的价格一般在200万元/台,而并行测试机根据测试通道数,存在较大差异,例如24通道单台价格超500万元,48通道单台设备价格可超过千万人民币。
2.4 行业玩家现状
Keysight凭借其在测试仪表/源表的顶尖能力,目前几乎垄断了全球WAT设备90%以上的市场空间。Keysight主要提供4080系列及P9000系列测试设备,其中P9000系列测试机通常被用于先进制程测试。
此外,部分厂商通过采购美国NI等企业的测试仪表/源表,集成了自己的WAT设备,其核心能力体现于与管理软件(包括数据分析软件等)交互、机台控制系统等方面,技术门槛相较测试仪表/源表来说较低。
目前国内玩家主要包括广立微、联讯仪器。
2022年广立微WAT设备预计实现2.4亿营收,主要产品包括T4000和T4100S系列,其中T4100S系列测试机主要满足先进工艺下的测试需求,T4000系列为通用型测试设备。
根据联讯仪器官网显示,目前公司已推出三款WAT测试设备WAT6210(串行参数测试)、WAT6300(串行高压参数测试)、WAT6600系列(并行测试)。
联讯仪器掌握核心测量源表、仪表,主要包括:pA级高精度数字源表S2012C,2016C、低漏电半导体矩阵开关RM1010-LLC、高电压半导体脉冲源S3023P、3500V高压源表S3030F等。
三
永鑫观点
WAT是晶圆产线必不可少环节,是改进工艺、保障出厂晶圆良率质量的基础。WAT设备由于客户对其测试精度、分辨率和一致性的要求远高于CP和FT测试设备,长期被掌握核心测试仪表/源表的Keysight公司垄断。在国产化替代、海内外半导体扩产如火如荼进行的背景下,国内WAT设备厂商迎来了市场机会。目前,广立微WAT设备虽然测试源表、仪表为外采,仍然存在“卡脖子”风险,但其凭借配套分析软件等技术和优良的客户关系,收入增长迅速。永鑫已投企业联讯仪器凭借在光通信测试源表、仪表上的积累,顺利研发出了WAT相关的核心源表、仪表,推出了完全“自主可控”的自有品牌的WAT设备,并获得了国内外知名客户的认可和批量采购。
参考资料
永鑫方舟
永鑫方舟自2015年成立以来,专注于投资芯片半导体、5G通讯、智能制造、新能源、新材料、医疗器械等领域具有高成长潜力的优质硬科技项目。截至目前,永鑫方舟资本已发行13支私募基金,累计管理规模25亿元人民币,已投资科技型企业60余家,其中已上市企业包括中际旭创、昀冢科技、罗博特科、东微半导、纳芯微等,所投企业多数已成为国内外细分领域龙头及行业标准制定者。2021年永鑫方舟被时代财智评选为“亚洲最具远见投资公司”。2022年永鑫方舟入选“金投奖·2022年度中国成长型VC投资机构TOP30”。2023年永鑫方舟荣登投中榜“2022年度中国最具成长潜力创业投资机构TOP10”。
永鑫方舟立足于苏州本土和高端智能制造的主赛道,致力于建设有特色的赋能共创型基金,践行“让创业不再艰难”的深刻使命,为企业深度赋能,与企业共创成长,深度打造基金与企业共荣发展生态圈。
推荐阅读

