前 言
华为作为全球第一的通信设备厂商。其5G基站基础设施的FPGA芯片几乎100%来自美国。美国的芯片制裁对华为的基站以及智能手机业务造成极大的影响。
2023年ChatGPT-4的出现将AI技术推向高潮。与此同时,中国的AI算力也在迅速追赶,数据中心的需求也在不断增加。而FPGA芯片作为数据中心的核心组件之一,其应用范围也在不断扩大,FPGA成为AI时代的驱动引擎。
随着科技的不断发展,少数国内领先的FPGA厂商已在中高端领域取得了显著的突破和应用。本文主要针对这一领域进行了一系列研究,若存在任何问题或错误,欢迎读者批评指正。
一、行业介绍
1.1什么是FPGA芯片?
FPGA,全称为Field Programmable Gate Array,是一种“现场可编程门阵列”。它被广泛认为是数字芯片领域的万能钥匙,因为理论上它可以实现任意类型的电路功能。由于其高度的灵活性和可编程性,FPGA在各种不同的领域中得到了广泛的应用,包括通信、医疗、航空航天、工业自动化等。
1.2 FPGA芯片的三大特点
(1)大量逻辑门阵列
FPGA芯片内部包含了数量庞大的逻辑门,这些逻辑门可以组合成各种复杂的逻辑电路,从而实现各种复杂的功能。这种设计使得FPGA芯片具有非常强大的并行处理能力,可以同时执行多个操作,大大提高了芯片的处理速度和效率。Ps.逻辑单元的数量,10k代表着有一万个逻辑单元。

图1 大量逻辑门阵列
(2)硬件可编程
在传统的软件编程中,CPU/单片机的编程是通过改变其寄存器的配置实现,该编程不会改变芯片的逻辑功能。举例来说,开发者不能通过编程让一个网络交换芯片变成一个视频处理芯片。
而FPGA具有硬件可编程性,开发者通过逻辑门阵列进行重复编程,从而在逻辑层面上任意改变其硬件结构,使其具有极高的灵活性。举例来说,开发者可以通过编程让FPGA变成一个网络交换芯片,也可以变成一个视频处理芯片。

图2 Intel FPGA功能模块
(3)现场可编程性
在芯片开发流程中,开发者通常会使用FPGA(现场可编程门阵列)进行硬件测试,以验证设计的有效性。与流片相比,开发者使用FPGA进行原型验证具有成本更低、速度更快的优势;与仿真相比,FPGA原型验证更加接近真实硬件环境,能够更好地反映设计的实际性能和功能。因此,FPGA原型验证已成为开发者检验设计有效性的重要手段之一。

图3 FPGA原型验证系统
1.3 FPGA芯片的定位
FPGA芯片属于逻辑芯片大类。逻辑芯片按功能可分为四大类芯片:通用处理器芯片(包含中央处理芯片CPU、图形处理芯片GPU,数字信号处理芯片DSP等)、存储器芯片(Memory)、专用集成电路芯片(ASIC) 和现场可编程逻辑阵列芯片(FPGA)。
与其他三类集成电路相比, FPGA 芯片的最大特点是现场可编程性。
(1) 灵活性:较于ASIC和GPU,FPGA芯片具有更高的灵活性和选择性,用户可以通过编程随时改变芯片内部的连接结构,实现任何逻辑功能。
(2) 产品上市周期短:由于 FPGA买来编程后即可直接使用,FPGA 方案无需等待三个月至一年的芯片流片周期,为企业争取了产品上市时间。
(3) 成本优势:ASIC等方案有固定成本,而FPGA方案几乎没有。对客户而言,由于FPGA方案无需支付高额的流片成本,也不用承担流片失败风险。对于小批量多批次的专用控制设备,FPGA方案的成本低于ASIC等方案,具有成本优势。
1.4 FPGA与CPU、GPU、ASIC的对比
FPGA在计算密集型任务领域具有显著优势,包括矩阵运算、机器视觉、图像处理、搜索引擎排序以及非对称加密等类型的运算。通过将CPU的计算卸载至FPGA执行,此类运算任务可以得到更高效的处理。举例来说,微软在必应搜索引擎上利用FPGA加速大型的AI深度神经网络,取得超预期的结果,FPGA芯片比CPU芯片快137倍!

图4 CPU与FPGA比较在微软Bing引擎上的对比
资料来源《详解FPGA:人工智能时代的驱动引擎观后感》
FPGA在处理通信密集型任务方面具有显著优势。其最大特点是无需受网卡限制,能够在数据包吞吐量和时延方面表现出优于CPU方案的特点,并且时延稳定性较强
(1) 吞吐量优势:FPGA可接入40Gbps、100Gbps网线,并以线速处理各类数据包,可降低网卡、交换机配置成本。
(2) 时延优势:FPGA无需指令,可保证稳定、极低时延,FPGA协同CPU异构模式可拓展FPGA方案在复杂端设备的应用。

图5 4类芯片通信/计算密集型任务数量级比较
1.5技术壁垒
在业内,Fabless经营模式被广泛采用。由于FPGA芯片需要经过编程后才能使用的特殊性质,厂商通常会自主研发与芯片配套的软件开发系统,即电子设计自动化(EDA)软件。这种配套软件的优劣直接影响到FPGA硬件的逻辑门利用效率和功耗。以赛灵思为例,研发团队中软件与硬件的人员比例约为3:1,并且软件部门的平均薪资高出30%。由此可见,对于FPGA的发展未来,关键在于掌握EDA工具的开发和使用。
二、产业链
上游供应商:国内厂商通常会自主研发与芯片配套的EDA软件开发系统,以帮助开发者高效使用FPGA。晶圆代工厂是关键供应链之一。目前,国外12nm工艺的NRE费用(主要源于光罩成本)约为350-400万美金,每增加一片晶圆则增加1万美金的成本。
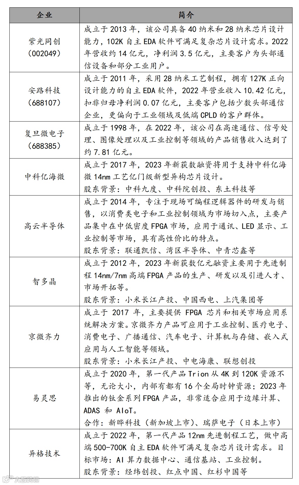
竞争对手:国外以赛灵思、Altera的高端产品为主,国内安路科技、紫光同创、复旦微等中低端产品实现国产替代。
下游应用:移动通讯、工业控制、数据中心、汽车电子、自动驾驶等应用场景。

三、市场情况
3.1行业背景
根据当前市场情况,FPGA芯片高端市场主要由美国企业所垄断。由于技术壁垒较高以及更新换代速度较快,国际市场上,赛灵思、英特尔(Altera)、莱迪思半导体和美高森美等公司分别占据了51.7%、33.7%、5.0%和4.0%的市场份额,几乎占据了全球市场的95%,显示出它们在该领域的绝对主导地位。相比而言,目前FPGA国产芯片的品牌份额占全球份额比重低于4%,产品也主要集中在100K规模及以下的逻辑芯片,中高端产品的数量占比相对较小。
3.2市场规模
中国FPGA市场
从2016年的约65.5亿元增长至2020年的约150.3亿元,年均复合增长率约为23.1%。随着国产替代进程的进一步加速,预计到2025年中国FPGA市场规模将达到约332.2亿元。

图6 中国FPGA市场空间预测及应用场景分布
资料来源:Frost&Sullivan、安路科技招股说明书
5G小基站领域
(1) 通信基站:随着通信基站数量的增加,FPGA零部件的使用量也随之提高。在5.5G的初期,基站的建设数量相较于4G时期有所增加。同时由于5.5G信号衰减较快,小基站的需求量也大幅增加。预计未来十年内,小基站的需求量有望超过1000万座,相较于4G时期将有明显的增长。
(2) 单基站:随着单基站FPGA用量的增加,FPGA通信市场用量整体水平也在提高。由于5.5G Massive MIMO(阵列天线多输入多输出)的高并发处理需求,单基站FPGA用量有望从4G时期的2-3块提高到5.5G时期的4-5块,这一趋势将进一步带动FPGA的整体用量。

图7 中国5G小基站市场空间预测
数据中心领域
2014年,微软在计算机架构领域的顶会ISCA上发表了一篇论文。该文详细介绍了微软Catapult项目团队如何在其数据中心里的1632台服务器中部署了英特尔Stratix V FPGA,并用FPGA对必应(Bing)搜索引擎的文件排名运算进行了硬件加速,且得到了高达95%的吞吐量提升。这篇文章一经发表,就轰动了整个业界。FPGA已不再仅仅是硬件公司的专属产品,而是可以有效的应用于像微软这样的互联网公司,并有机会部署在谷歌、亚马逊、脸书、阿里、百度、腾讯等其他互联网巨头遍布全球的成千上万台服务器中。
2023年是国内大模型AI的元年。3月,百度的ChatGPT服务“文心一言”上线;6月,字节跳动旗下火山引擎发布大模型服务平台“火山方舟”;7月,华为发布盘古大模型3.0版本。国内大模型研发应用领域热潮持续高涨。从大模型的布局体系来看,百度、阿里、华为等大型科技公司从算力层、平台层、模型层、应用层进行了四位一体的全面布局,科研院校及初创科技公司主要以研发大模型算法及细分领域应用为主。

(1) 展望未来,FPGA芯片灵活的开发模式将更有利于开发者加速大模型的衍化训练。随着国内AI大模型的全面发展,FPGA的需求量将迎来大幅增长。目前国内FPGA加速卡在市场上的占比并不如北美地区高。但据企业访谈得知,预计国内FPGA加速卡的占比在5-10%左右。头部科技公司已开始布局FPGA应用。2022年字节公司采购了8000块加速卡,其中仅有4000块是FPGA芯片。值得注意的是,腾讯和阿里均新建独立的FPGA应用团队。
(2) FPGA加速卡市场空间:根据预测,到2025年,数据中心领域的中国FPGA市场规模有望达到40亿美元,未来五年的复合增速将达到16.6%。这意味着FPGA在数据中心领域的应用将持续增长,市场规模也将不断扩大。

图8 中国数据加速卡市场空间预测
3.3 市场趋势
FPGA与ASIC的替换关系
当芯片出货量达到1亿颗时,企业通常会选择使用更有经济效益的ASIC。
(1) 在消费领域,FPGA一般不会被用于手机中,原因有以下两点:一是芯片利用率不高,冗余功能效益太低,体积缺乏优势;二是手机芯片出货量较大。
(2) 在通讯领域,出于安全等方面的考虑,5G基站建设的前两年完全采用FPGA。尽管华为、中兴已经开始推广专用的ASIC,但新产品5.5G等应用场景仍需要新一代FPGA来填补。
(3) 在工控领域,ASIC方案很难被采用,而是以FPGA为主。因为百万级的工控芯片出货量少,千万级出货量更少。

图9 FPGA方案与ASIC方案成本比较
四、竞争格局
(一)境外公司
美国企业在FPGA芯片高端市场占据垄断地位。

(二)境内公司
据行业推算,国产FPGA品牌在国内市场的市场份额已突破10%,国产中低端品牌已被市场接受,而在中高端产品方面尚未实现突破。
国内厂商已经基本掌握了28nm工艺制程FPGA产品的研发经验和生产技术,产品线也将进一步丰富。同时,国内厂商也已开始着手14/16nm工艺制程下FPGA产品的研发工作,并在研发技术上逐步缩小了与国际先进水平的差距。可以预见,随着国内FPGA产品研发技术的不断提高,产品性能和质量也将得到进一步提升,国内FPGA市场也将迎来更加广阔的发展空间。

视频来源 老石谈芯的《FPGA芯片发展的三个时代》
五、永鑫观点
永鑫方舟投资团队认为:相较于其他逻辑芯片,FPGA在特定场景发挥了其灵活性高、性能强、功耗低和成本低的优势。因此FPGA在工业控制、网络通信等领域得到了广泛应用,这两大领域合计占据了中国FPGA市场总量的53%。与此同时,数据中心的发展也将成为未来FPGA市场增长的重要推动力。值得注意的是,美国四家龙头企业主导了全球FPGA市场(占95%),而国产FPGA虽然在低端产品有所突破,但大部分市场仍依赖于进口。
FPGA的国产替代既是机遇也是挑战。一方面,瞄准中高端FPGA市场,国内通信企业的需求量巨大;另一方面,AI大模型的崛起为高端市场带来了巨大的潜在增量,适配密集运算的FPGA国产化也迎来了新机遇。数据中心领域有望成为国产FPGA的“第二成长曲线”。
以上是永鑫方舟团队第39篇行研,谨代表永鑫方舟观点,不作为投资依据,欢迎点赞、转发、转载(转载请注明出处)。LP/GP合作通道:lintaoqing@iyxgroup.com
永鑫深入布局半导体行业,已投资半导体相关企业35家,涵盖IC设计、半导体设备、半导体耗材、半导体服务、芯片测试、先进封装、碳化硅晶圆厂等。在中美博弈的大背景下,半导体作为中国自主可控的长期发展战略,在十年内都是主流发展赛道。未来,永鑫会继续关注半导体行业技术创新型企业,如IC设计、EDA软件、半导体核心材料等。
永鑫未来也会持续关注“芯”“车”“碳”产业链,深入挖掘产业链上下游优质企业,持续助力中国实体经济。对于已投企业,永鑫将一如既往地从人力、供应链、订单等多方面助力企业发展“让创业不再艰难”。有关“芯”“车”“碳”产业链有核心技术的项目方欢迎和我们联系: bp@iyxgroup。
永鑫方舟
永鑫方舟自2015年成立以来,专注于投资芯片半导体、5G通讯、智能制造、新能源、新材料、医疗器械等领域具有高成长潜力的优质硬科技项目。截至目前,永鑫方舟资本已发行13支私募基金,累计管理规模25亿元人民币,已投资科技型企业60余家,其中已上市企业包括中际旭创、昀冢科技、罗博特科、东微半导、纳芯微等,所投企业多数已成为国内外细分领域龙头及行业标准制定者。2021年永鑫方舟被时代财智评选为“亚洲最具远见投资公司”。2022年永鑫方舟入选“金投奖·2022年度中国成长型VC投资机构TOP30”。2023年永鑫方舟荣登投中榜“2022年度中国最具成长潜力创业投资机构TOP10”。
永鑫方舟立足于苏州本土和高端智能制造的主赛道,致力于建设有特色的赋能共创型基金,践行“让创业不再艰难”的深刻使命,为企业深度赋能,与企业共创成长,深度打造基金与企业共荣发展生态圈。
推荐阅读

