日前,深交所向保荐机构发布了关于公开《深圳证券交易所创业板先进制造领域首发审核指南(试行)》《深圳证券交易所创业板数字经济领域首发审核指南(试行)》《深圳证券交易所创业板绿色低碳领域首发审核指南(试行)》三件首发审核指南的通知。

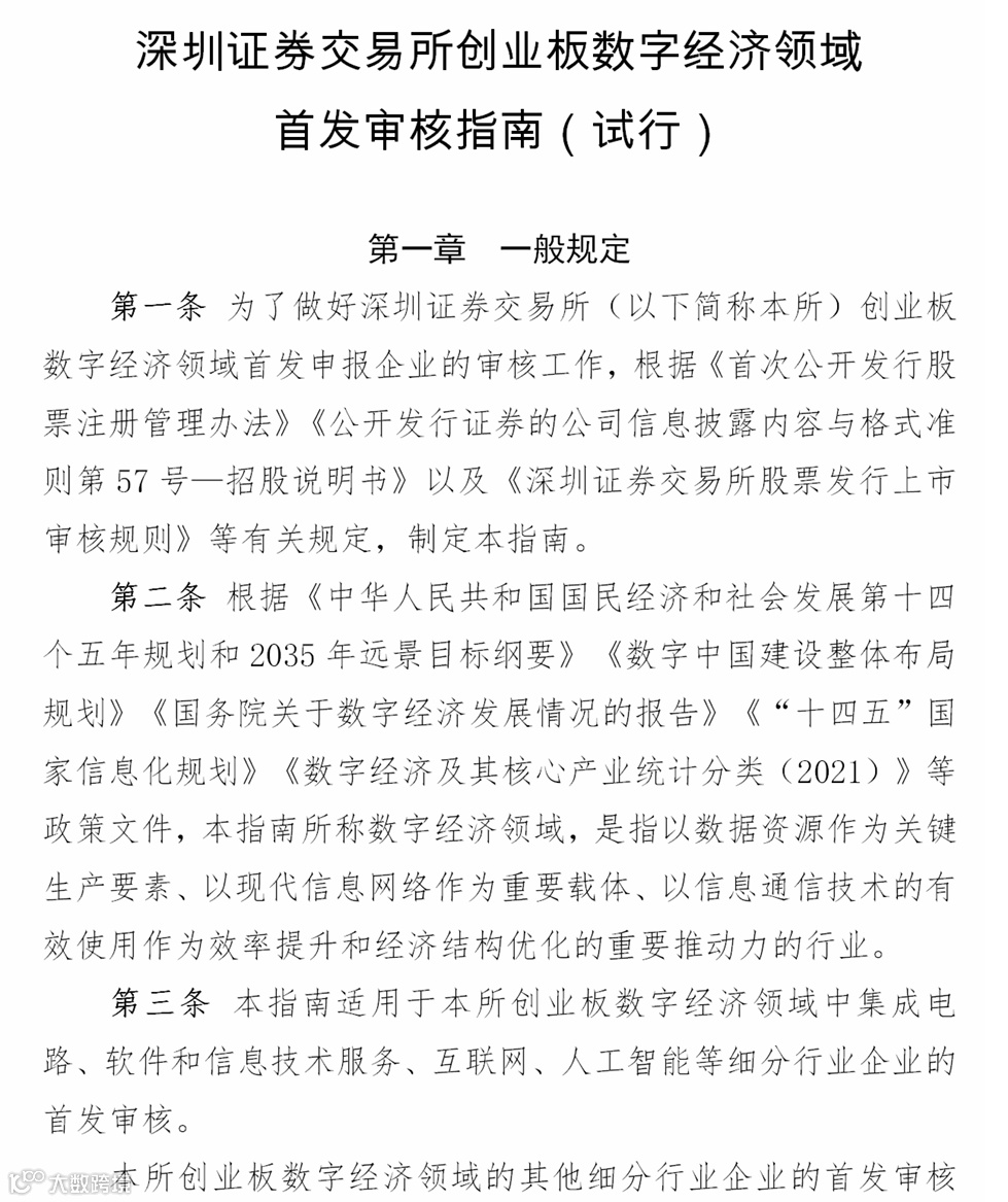
深交所表示,创业板试点注册制以来,深交所致力于服务成长型创新创业企业,着力支持先进制造、数字经济、绿色低碳“三大领域”企业创新发展,“三大领域”企业在创业板的聚集效应逐步显现。前期,深交所选取“三大领域”中申报企业数量较多的细分行业以及当前关注度较高的人工智能行业,总结行业审核经验,制定了首发审核指南,供审核部门内部使用。
三大领域9个细分行业分别是:
先进制造领域,包括生物医药与医疗器械制造、汽车制造产业链、高端装备制造等相关业务。
数字经济领域,包括集成电路、软件与信息技术服务、互联网、人工智能等相关业务。
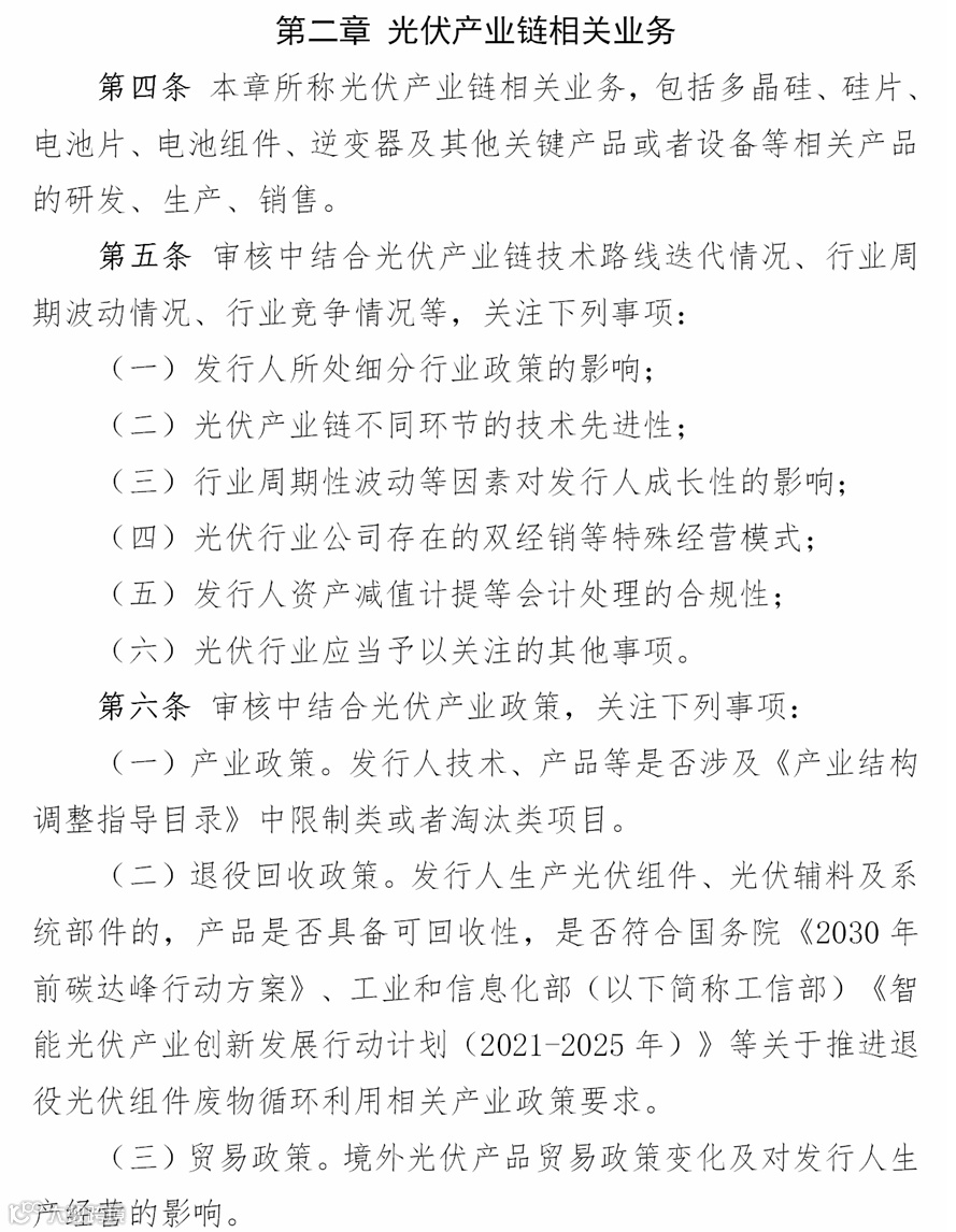
绿色低碳领域,包括光伏产业链、锂电池产业链等相关业务。


(因篇幅限制,仅展示部分内容)


(因篇幅限制,仅展示部分内容)


(因篇幅限制,仅展示部分内容)




