融资速报
关于高创科惟
高创科惟创立于2023年2月,是中南大学联合湖南高新创业投资集团有限公司等股东共同发起设立的多元混合所有制高科技型企业。公司与粉末冶金国家重点实验室在中南大学国家大学科技园建立了联合研究平台,研发团队拥有教授11名,硕士/博士研究生30余名。公司依托中南大学高端铜合金制备加工技术,聚焦国家高性能铜合金关键核心技术难题,面向航空航天、海洋工程、工程机械、新能源汽车、电子通讯、智能装备等领域高性能铜合金的迫切需求,建立了具有国际先进水平的高端铜合金自动化、信息化绿色制造生产线,专注生产高性能氧化铝弥散铜合金棒材、高性能铜镍锡合金棒材等各类高性能铜合金。

投资观点
永鑫方舟投资团队认为:目前弥散铜和铜镍锡产品技术含量极高,国内尚无企业能够规模化生产。鉴于国际形势不明朗,国产化自主可控势在必行。高创科惟核心团队为中南大学粉末冶金学院教授团队,具备扎实的理论基础和产业化研究经验。目前公司产业化落地进度顺利进入尾声,市场开拓正有条不紊进行,后续将助力推动国产替代之路。
永鑫将发挥自身的产业优势,积极做好产业赋能,为高创科惟的发展持续助力。永鑫未来也会持续关注“芯”、“车”、“碳”产业链,深入挖掘产业链上下游优质企业,持续助力中国实体经济。对于已投企业,永鑫将一如既往的从人力、供应链、订单等多方面助力企业发展“让创业不再艰难”。
以下是永鑫第52篇原创行研:高性能铜合金行业研究
前 言
铜合金在我国已有三千多年的应用历史,青铜是我国文明发展的重要标志。随着应用的不断拓展,新能源汽车铝合金用量的增加以及大型机械工作状况的升级迭代,对铜合金性能的要求越来越高,新型高性能弥散强化铜合金和铜镍锡合金应用前景逐渐明朗,但国产化尚处于早期阶段。本行研主要针对这两种高性能铜合金细分赛道,探讨国内外的发展现状,寻求潜在投资机会。
一、 弥散强化铜合金
1. 定义
通过在铜合金中添加纳米强化相,如纳米Al2O3等,通过弥散强化的机理,达到组织稳定、高强度、高硬度、高导电率、抗高温软化等优异性能。按照含铝量,可分为低铝(C15715)、中铝(C15725)和高铝(C15760),其中,高铝含量弥散铜的力学性能最优。高铝弥散铜高强度的来源于细晶强化,即纳米Al2O3粒子含量越高,合金晶粒尺寸越小,根据Hall-Petch公式σys= σ0+ kD-1/2,合金的强度也越高。

图1 氧化铝含量对铜合金力学性能的影响
弥散铜生产时的核心难度在于纳米弥散相的控制,当纳米Al2O3粒子含量增加时,会发生严重的偏聚现象,直接影响性能。
(1)制粉:生产时需要先制备铜铝粉,雾化时需要保证铝非常均匀的分散,还需保证铝保持元素化,不能生成偏铝酸铜;
(2)雾化:雾化时不可避免的会引入氧元素,生成氧化铝,氧化铝异常稳定,此时需要保证氧化铝分布的均匀,偏聚会大幅降低合金性能;
(3)后道机加:保证不开裂。
2.需求
随着新能源汽车的轻量化,铝合金逐渐替代镀锌板成为新的轻型车体,铝质车体的焊接电流密度将大幅升高,传统铜铬锆电极将无法满足焊接要求。(1)铬锆铜合金软化温度为500-550℃,达到焊核形成的980℃时,其硬度下降为原来的1/3,导致电极焊接时偏软,损耗加大。(2)焊接过程中,在元素铬的催化作用下,镀锌板中的锌熔化析出与电极表面的铜结合产生黄铜,黏附在电极表面,黄铜导电率仅为纯铜的21.5%,不仅会直接影响下一次焊接效果,还极易导致电极与镀锌板粘连。(3)铜铬锆合金高温条件下导电率下降50%,导电率下降会使焊接单位面积的电流电量减小,从而导致焊核减小,进而产生虚焊或脱焊,严重影响焊接质量。
相对铜铬锆合金,氧化铝弥散铝强化铜合金具有相当优势,高温抗软化温度可高达900℃,且其在高温状态下,硬度与导电率基本不发生变化。氧化铝弥散强化铜合金电极具有抗高温软化、抗粘连、导电率稳定、使用寿命长、能源消耗低等显著特点,可大幅提高焊接生产效率和焊接质量,可有效解决铜铬锆电极在镀锌板焊接过程中出现的各种问题。
3.行业现状
弥散铜主要应用于主要以电极帽和导电嘴形态出货,下游主要应用于焊接设备,是通用耗材,可应用在白色家电、工程车辆和MIG/MAG焊等领域。
目前,国际标准采用ISO 5182-2016标准,已将氧化铝弥散铜列入电极材料标准(赫格纳斯将GLIDCOP列为焊接手册)。我国现行行业标准采用JB/T 4281-1999版本,等同于ISO 5182-1991,尚未将弥散铜列入行标。
国外汽车制造业已普遍应用弥散铜合金电极材料替代铜铬锆合金,我国该合金尚未形成规模化生产,材料成本较高,推广应用尚处于起步阶段。
国内高端导电嘴主要依赖日本和德国进口,三一重工集团使用的导电嘴全部进口自日本松下和德国宾采尔。焊接领域用弥散铜均是中铝(C15725)含量的产品,高铝(C15760) 含量的弥散铜产业化生产技术尚未被突破,目前主要进口赫格纳斯。

图2 国内外焊接标准
4.市场规模
弥散铜合金主要产品形态包括电极帽和导电嘴。
电极帽可用于汽车、白色家电和工程车辆等领域。(1)汽车领域:2021年,我国汽车销量2628万辆,消耗弥散铜电极帽5300万枚,对应电极帽用弥散铜市场容量1500吨/年。预计2025年,汽车领域用弥散铜市场容量将达到1700吨/年;(2)白色家电:2021年,我国白色家电产量3.9亿台,消耗电极帽4200万枚,电极帽铜合金年需求量1200吨,对应电极帽用弥散铜市场容量600吨/年。预计2025年,白色家电用弥散铜市场容量将达到660吨/年;(3)工程车辆:2021年,我国工程车辆销量160万辆,消耗电极帽320万枚,电极帽铜合金年需求量90吨,对应电极帽用弥散铜市场容量50吨/年。预计2025年,工程车辆用弥散铜市场容量将达到60吨/年。
导电嘴:2021年,我国实心焊丝消耗量209万吨,消耗导电嘴1.7亿个,对应导电嘴铜合金年需求量5400吨。预计2025年,导电嘴用铜合金市场容量将达到5800吨/年。
合计:2021年我国弥散铜合金需求7550吨,预计2025年需求量将达8220吨,CAGR为2.15%。另外,在电子对抗雷达、大功率微波管、微型电机线圈绕组、真空开关、连接器领域也有广泛应用。按照16-18万/吨售价,2025年对应市场规模为13.15-14.80亿元。
5.参与玩家
目前弥散铜参与玩家主要有瑞典赫格纳斯,国内参与厂商包括广州有色院、725所、中铝洛铜、博威合金、河北星耀新材、陕西瑞诺金铜、临洮复兴科创、中山麓科睿材和湖南高创科惟等。

二、铜镍锡合金
1. 定义
铜镍锡是具有超高强度和弹性、优良耐磨和耐蚀性能的环境友好型高端铜合金。代表牌号Cu15Ni8Sn合金具有最佳的综合性能,其抗拉强度高达1350MPa、屈服强度可达1100MPa以上,在海水中的腐蚀速率小于0.025mm/a在H2S、CO2和Cl-混合溶液中的腐蚀速率小于0.10mm/腐蚀速率小于0.10mm/a。
铜镍锡的主要生产难点在于添加镍和锡元素后,合金熔炼时极易发生反偏析,导致成分分布不均匀,最终影响产品性能。

图3 铜镍锡合金性能
2. 需求
在性能要求较高的领域,现阶段常用的铜合金为铍铜。相较铍铜,铜镍锡在多项性能指标上均有优势,是替代铍铜的最佳材料。
(1)抗应力松弛性能:应力松弛是导致许多元器件失效的原因之一,特别是在高温条件下,材料的应力松弛行为会更为明显,导致器件的可靠性降低,使用寿命大大缩短。200℃下, Cu-15Ni-8Sn合金的抗热应力松弛性能更好;
(2)导电稳定性:从室温升高至250℃时,铍青铜的相对电导率下降速率较大,而Cu-15Ni-8Sn合金的下降速率仅为铍青铜的1/3左右,因此,用Cu-15Ni-8Sn合金制成的弹性元件在高温环境下工作时,仍具备导电稳定性;
(3)元件变形:Cu-15Ni-8Sn合金时效后其形状基本不发生变化,而铍青铜时效处理后合金变形较大,常需采用夹具来抑制变形,这会导致工艺流程复杂化,并使生产成本相应增高。
|
|
图4 铜镍锡(C72900)和铍青铜(C17200)性能对比
200℃时应力松弛曲线(左)和电导率与温度关系(右)
3. 行业现状
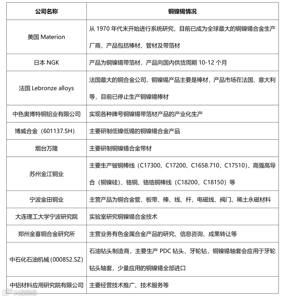
铜镍锡的生产技术主要被被美国、日本垄断,代表企业包括美国Materion公司和日本NGK公司。其中,Materion公司在80年代采用粉末冶金法第一次成功制备出适合加工的大尺寸坯锭,成为行业第一。其生产的系列铜镍锡合金板带材、管棒材已成功应用在舰船、飞机起落架、坦克发动机、油气田开采、光伏支架等设备。
我国对于该合金的研究起步较晚,目前航空航天、海航工程、国防军工需求的铜镍锡合金棒材、带箔材、精密部件完全依赖进口,国内目前尚无企业可以规模化生产。
中南大学历经十余年研究攻关,采用熔铸制粉车间制备管棒材和水平连铸制备板带箔材的技术取得实质性的突破,与国内某公司合作开发的铜镍锡合金箔材,已在手机上批量应用。
4. 市场规模
铜镍锡是制造高负载、高速和高腐蚀环境下工作的轴承、轴套、轴瓦的合适材料,也是制造高功率电子元件、5G通讯基站、手机摄像头马达的首选材料。下游主要应用于飞机起落架、海上平台钻采设备、塔克装甲、装备制造、光伏支架等耐磨轴承、轴套。
(1)航空航天/军工:在飞机制造、客机维护和军工等领域,年需求量为2830吨/年;
(2)光伏:定日镜支架推杆的轴套。2022年,塔式太阳能发电装机容量约200MW,铜镍锡合金市场容量约650吨;预计2023年,塔式太阳能装机容量985MW,铜镍锡合金市场容量将达到3000吨。
(3)矿山机械:2020年,国内牙轮钻头消耗量10万套,铜镍锡合金消耗量300吨;预计2026年,牙轮钻头消耗量将达到15万套,铜镍锡合金市场需求量将达到450吨。
(4)海洋工程机石油钻井:主要应用于耐磨、耐腐蚀轴套、法兰及管件,该领域具有3-5亿元潜在市场规模。
合计:按照30万元/吨的售价,仅计算上述应用领域,铜镍锡的需求量超6280吨/年,目前市场规模超21.84-23.84亿元。此外,铜镍锡在高端汽车发动机、大型挖掘机铲斗、船舶螺旋桨等耐磨衬套中具有广泛应用前景。
|
|
图5 耐磨轴套(左)和马达弹片(右)
5. 参与玩家
国外日本NGK铜镍锡产品为带箔材,法国Lebronze alloys主要产品为棒材,国内铜镍锡棒材基本全部依赖美国Materion进口,根据不同规格、不同状态,进口价格在40-50万元/吨不等。国内实现铜镍锡产业化生产的企业主要有中色奥博特和湖南高创科惟,其中,高创科惟具有生产棒材和带箔材的能力。苏州金江铜业、博威合金、烟台万隆、宁波金田、大连理工大学研究院等企业和院所也在研究和开发阶段。










