本文是永鑫方舟团队第66篇原创行研
前 言
3D打印(增材制造)作为一项新兴制造技术,与传统减材制造有着明显区别,具备随型制造的能力。选区激光熔化(Selective laser melting ,SLM)作为当前最主流的金属增材制造技术,先前在航空航天、军工领域应用较多。随着近年来其下游民用领域如齿科、新能源汽车、鞋模、3C等市场的进步迭代,SLM迎来了良好的发展机遇。本行研主要针对SLM技术,探讨技术优劣势及行业情况,寻求潜在投资机会。
一
3D打印及其分类
1.何为3D打印
增材制造(3D打印)是一种以数字化模型为基础,将材料以逐层堆积的方式制造出实体物品的新兴制造技术。与传统精密加工技术对比,增材制造存在许多优势:1)可通过将三维工件切片以获得二维的轮廓信息,不受零件形状限制;2)无需传统工具夹具和多重处理,可在单个设备上快速制造出所需零件,加快产品研发迭代;3)金属3D打印技术的材料利用率高,可降低制造成本;4)免去提前制造模具等工艺,减少研发和工作人员成本,加速研发进程;5)通过拓扑优化、结构设计等方法实现一体化、轻量化。

图1 增材制造技术
资料来源:中航证券研究所
2. 3D打印技术的分类
3D打印依据耗材差异可分为金属3D打印与非金属3D打印。其中金属3D打印通常以金属粉材或金属丝材为原料,采用激光、电弧、等离子等高能束作为能量源,在软件和数控系统的控制下将原料融化逐点、逐层堆积,完成金属构件的快速制造。
金属3D打印技术根据工艺类型以粉末床熔融(PBF)和定向能量沉积(DED)两大类为主。PBF通过热能选择性的熔化/烧结粉末床区域,DED利用聚焦热能将材料同步熔化沉积。根据热源及温度范围的不同,PBF技术又可以细分为SLM(激光选区熔化)、SLS(激光选区烧结)、EBSM(电子束选区熔化)。

图2 3D打印工艺类型
资料来源:招商证券
3. 金属3D打印技术现况
金属增材制造技术当中,目前最成熟的是PBF和DED两种。其中PBF达到5级成熟度,DED达到4级成熟度。通常,技术成熟度首先增加,工业化随之而来。目前PBF已在航空航天、军工、鞋模以及齿科等行业大规模应用,而DED则是有潜力实现工业化应用,应用场景有待进一步开拓。

图3 金属增材成熟度指数
资料来源:additive-manufacturing-report.com,格智学院
二
SLM行业概况
1. SLM技术简介
工作原理:计算机将物体的三维数据转化为层层截面的2D数据并传输给打印机,打印过程中,在基板上用刮刀铺上设定层厚的金属粉末,聚焦的激光在扫描振镜的控制下按事先规划好的路径与工艺参数进行扫描,金属粉末在高能量激光的照射下其发生熔化,凝固,形成冶金结合层。当一层打印任务结束后,基板下降一个切片层厚高度,重复上述过程直至打印结束。

图4 SLM技术工作原理
资料来源:互联网
2. SLM与其他金属增材制造技术对比
金属增材制造中,SLM为主流方案,产品性价比相对占优,针对小到中型成型尺寸。MBJ(金属粘接剂喷射)会带来一定的竞争,但MBJ方案相对来说尺寸精度和材料性能差,致密度也无法达到要求,难以用在消费电子领域等高要求领域。优势则是成本低且效率高,但需要后处理,烧结、脱脂等工艺流程复杂,标准化程度不高。
EBM(电子束熔融)应用场景有限,国内玩家有赛隆、清研智束等。由于电子束需要真空状态和惰性气体保护,其成本及运行费用较大。此外,核心部件电子枪造价高昂且降价困难,而SLM核心部件如激光器已大规模降本,具有较强价格优势。DED(直接能量沉积)通常分辨率较低,精度较差,生产的零件后续需要机加,增加生产制造周期和成本。技术更适合于大尺寸零件生产场景,目前可触及空间规模较小。

图5 各类金属增材制造技术对比
资料来源:南极熊3D打印,华福证券研究所
3.下游行业情况
3.1 航空航天市场
3.2 齿科市场

图6 齿科产品类型
资料来源:前瞻产业研究院
从口腔医疗就诊患者的治疗结构来看,牙齿种植占据主要地位,在所有就诊患者中占比约为40%。国内口腔医生教育水平参差不齐,齿科行业为“前店后厂”的模式,义齿生产交由器械公司负责。国外口腔医生整体教育水平偏高,诊所允许生产义齿,故此存有椅旁设备的需求。
种植牙由三部分组成:牙冠、基台、种植体。齿科金属3D打印(SLM)主要应用于种植牙牙冠打印。牙冠属于第二类医疗器械,生产企业需持有医疗器械生产许可证、医疗器械注册证等相关证件,承担对应法律责任。种植体因需植入人体,属于第三类医疗器械,仍需积累临床试验来验证3D打印种植体长期的安全性和有效性,以获得可靠的循证医学证据支持。目前北大口腔医院获有国家特许证书,正进行临床试点。

图7 种植牙结构
资料来源:华西口腔医院官网
齿科客户讲究时效性,终端诊所下订单,齿科服务商需要在24小时内出货,故此也会对设备稳定性存在要求。齿科工厂数量较多,同时具有覆盖半径,通常不会跨省。因此对于打印设备厂商销售能力要求偏高。大型/连锁的齿科通常会有自己的齿科工厂。追逐形企业难以打入此类市场,主要原因是进入市场时间过晚,设备基本上已经被其他齿科设备生产厂商覆盖,如铖联、瑞通、前知等。

根据Market us预测,2024年全球齿科3D打印市场规模约为227亿人民币,其中金属类占比约为40%,对应90.8亿人民币市场规模。根据永鑫预测,目前国内齿科设备市场需求约10000台。按照单台机器平均价格12万元计算,所对应市场规模为12亿元。据访谈,国内义齿加工中心3D打印渗透率为45%左右,对应国内可触及市场空间为6.6亿元人民币。此外,海外市场齿科3D打印设备需求量为数万台,对应海内外总市场空间在30-40亿元人民币。

图8 齿科3D打印全球市场规模
资料来源:market.us
3.3鞋模市场
3D打印相比传统鞋模制造具有显著的优势。传统鞋模制造具有以下特点:1)流程成本高、周期长:需要经历CNC加工、硅胶模、石膏模、铸造金属模、化学腐蚀咬花、涂层等多道工艺步骤;整个的开模周期大致在15-20天;2)化学腐蚀咬花:咬花过程需要酸腐蚀,带来一系列环保问题;3)人工的依赖程度较高:鞋模制造技艺往往依靠经验积累和师徒传承,人力成本更高且经验丰富师傅数量少。
与传统鞋模制造技术相比,金属3D打印鞋模制造具备以下优势:1)省去多步工序,制模流程短:按照打印环节耗时1-2天进行估算,整个开模周期大致在6-7天;2)环保:批量生产带有咬花特征的原型模,进而省去化学蚀刻制作咬花的关键步骤,在降低成本的同时减轻环境污染;3)智能化:对人工的依赖程度比较低,并能逐步将制鞋工艺的相关经验量化为标准化的工艺参数;4)性能改善:3D打印带来结构优化,减轻模具重量并提高咬花一致性和精确性。

图9 SLM成型鞋模与传统鞋模流程对比
资料来源:山西证券研究所
目前SLM打印处于全产业链降本过程当中,平均成本需降至与传统方式成本相近才能完成大面积替代,然而降本速度存在较大不确定性。据访谈,模具厂主要分布在泉州、温州、东莞,规模越大的模具厂对设备的稳定性要求更高,也会看中设备品牌影响力。目前大批量SLM打印设备玩家纷纷参与鞋模赛道竞争。其中铂力特、中瑞科技、汉邦、雷佳等已有一定规模。

图10 3D打印在产品推出过程中的应用
资料来源:中金公司研究部
根据山西证券预测,在中性情形下,2025年和2030年全球金属3D打印鞋模市场规模分别为16.9、136.5亿元,对应金属3D打印鞋模设备市场规模分别为3.67、30.90亿元。

图11 3D打印鞋模市场空间预测
资料来源:山西证券
3.4 3C市场
随着国内外消费电子头部厂商纷纷布局3D打印技术在手机、手表等3C产品中的应用,如折叠屏手机轴盖、电子手表表壳、手机中框、边框等零部件采用3D打印技术制造,3D打印技术在消费电子零部件批量化生产中的应用正在加速渗透。
苹果从Ultra系列手表开始标配钛合金表壳,发布的iPhone15 Pro版本也开始使用钛合金中框。华为在2022年发布的折叠屏手机Mate Xs 2结构件中采用钛合金材料,并在Watch 4 Pro中使用了钛合金边框。钛合金兼具高强度和轻量化特性,然而钛合金加工难度大,对工艺有较高要求, 3D打印与钛合金的结合已成为产业发展的新趋势。

图12 钛合金行业趋势图
资料来源:三帝科技官网、浙商证券研究所
目前消费电子产品的钛合金材料主要加工方式包括CNC加工、MIM(金属注射成型)、3D打印。
MIM工艺虽被大量应用于3C电子类产品框架、零部件的生产,但由于烧结流程会使得坯体的尺寸精度偏差大、表面粗糙度变差,导致MIM部件仍需进行二次CNC加工,从而成本增高。各大手机厂商一直在寻找更低成本的生产模式,这也为短流程的金属3D打印技术提供了入局空间。
3D打印能够有效避免钛合金在切削过程中加工难度大、刀具磨损严重、良率较低等问题,同时降低原材料的浪费。然而3D打印发展起步较晚,技术成熟度仍与CNC、MIM存在一定差距。同时在批量生产中规模效应尚不明显,需考虑后续降本路径。此外,下游客户在考虑是否运用3D打印技术时,通常会重点考虑设备稳定性、打印效率及批量化的工程应用经验和经济性。因此,存在品牌效应。

图13 CNC和MIM技术对比
资料来源:格隆汇
根据天风证券预测,3D打印手表表壳在2023年3D打印渗透率在10%/30%的情况下,对应设备市场规模约为2.55/7.66亿元。3D打印折叠屏手机卷轴在2023年渗透率在10%/30%的情况下,对应设备市场规模约为5.86/17.58亿元;预计在2023年3D打印渗透率10%/30%的情况下,两类对应设备市场总规模约为8.41/25.24亿。
三
行业趋势
相比进口零部件,国产激光器和振镜成本较低,但长期稳定性存在差距。短期来看,国产激光器替代方案在价格敏感度高的行业会优先推行,如齿科行业已基本实现国产替代;长期来看,当激光器和振镜均实现国产替代并能配套使用,整体价格有大幅下降空间时,才能促进有效的全面国产替代,推动行业发展。
以华曙高科为例,公司已逐步在部分中小机型设备中使用国产激光器和振镜。激光器从深圳创鑫激光采购。振镜仅在2020年采用了3台采用国产设备产品,国产化尚处于实验论证过程中。据访谈,铂力特也在做国产化替代,振镜选用北京正时精控,激光器与国内其他大厂商合作,目前处于验证阶段。

图14 国内外各功率光纤激光器平均价格对比
资料来源:中商产业研究院,山西证券研究所

图15 进口与国产振镜销售价格及成本对比
资料来源:山西证券研究所
四
产业链

图16 3D打印产业链图
资料来源:Wohlers Associates 《Wohlers Report 2022》,艾瑞咨询,华曙高科招股说明书,浙商证券研究所
五
竞争格局
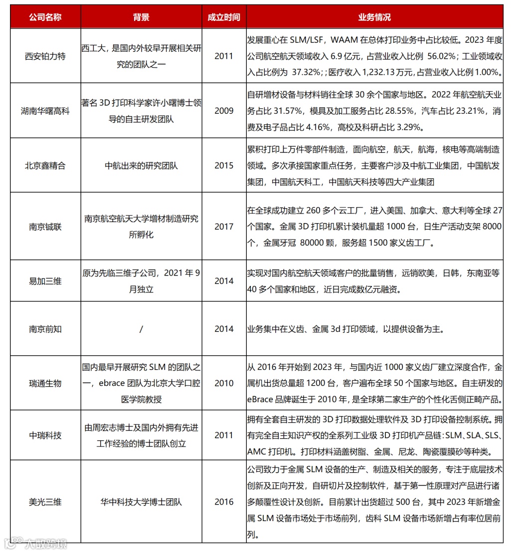
金属3D打印市场玩家众多,市场竞争较为激烈。目前国内此类上市公司有铂力特和华曙高科,业务主要聚焦于航空航天领域。以下是永鑫整理的行业主要玩家情况。
国外玩家:

国内玩家:

六
永鑫观点
永鑫方舟投资团队认为:SLM技术作为金属3D打印主流技术,下游市场发展空间广阔。随着行业降价趋势,未来在鞋模、消费品/电子、新能源汽车等民用应用领域均存在放量可能。永鑫方舟将持续关注SLM技术的国内发展情况,在合适的时间点寻求投资机会。
永鑫未来也会持续关注“芯”、“车”、AI”、“智能制造”产业链,深入挖掘产业链上下游优质企业,持续助力中国实体经济。对于已投企业,永鑫将一如既往的从人才、供应链、订单等多方面助力企业发展“让创业不再艰难”。






