
近年来,国内外房地产市场火热。不论是房产投资,还是度假养老,国人纷纷扫描世界版图。的确,选择一个风光旖旎、气候宜人的地方安度晚年是一件值得投资的事。随着《泰囧》的热映,很多人跟随《泰囧》的脚步走近泰国普吉(房源)岛,一个美丽的海滨城市。同样作为滨海旅游胜地,三亚和普吉岛有着许多相似之处,但也有着各自的特点。三亚,普吉岛,购房该选哪一个?看小编来为大家解读。

普吉岛vs三亚之环境 普吉岛胜:气候宜人 风光旖旎
从环境和气候角度来看,普吉岛和三亚平均温度几乎不相上下,但三亚夏季温度较高,而泰国普吉岛常年温度27摄氏度左右,更为适宜居住。作为买房定居的首选之地。终年温差不大,没有寒冷的冬季,滨海而居,气候湿润。

普吉岛vs三亚之经济 普吉岛胜:旅游业发达 出租回报率高
作为房产投资来看,同样是旅游城市,每年游客众多,投资房产出租给游客,回报可观。不过三亚的游客主要集中在中国北方的人群,季节性表现较为明显,冬季客户扎堆比较多,其他为较为明显的淡季,而普吉岛作为国际旅游岛,游客来自于世界各地,淡旺季划分对于岛上公寓出租影响不大,租金收益更为客观和稳定。

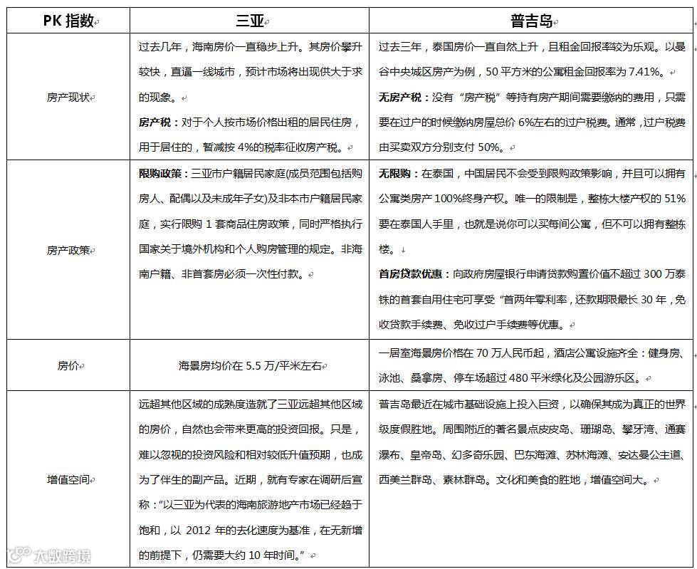
普吉岛vs三亚之房价 普吉岛胜:房屋总价低
普吉岛虽然有很多优势,但是目前房价却比较合理,相对于国内居高不下的房价,在普吉岛购房并非难事,首付20万,分期付款,就可以买到一居的海景房。而近年三亚市场被炒热,房价直逼一线城市。

普吉岛vs三亚之生活养老 普吉岛胜:50岁退休签证政策
普吉岛素来有“养老天堂”的美誉,许多西方人都去普吉岛养老。因为普吉岛当地物价低,生活费用并不高,再加上汇率的关系,在西方国家工作,之后去普吉岛养老,其实是无形之中赚了一大笔。

泰国政府从政策方面也给予大力支持,正向任何超过50岁的人士签发特殊退休签证,越来越多的人正在出售其本国的物业而移居普吉岛,寒冷的冬季和高昂的生活费用在欧美将迅速成为一段不愉快的记忆。他们可以享受令人难以置信的每月1,500美元的生活费标准。普吉岛的医院拥有世界一流的医疗设施,家庭买家可以选择一些优质的国际学校。
点击图片,了解泰国普吉岛项目
VIP KATA CONDOMINIUM
更多资讯请浏览官方网站:www.phuket0755.com

--如果你喜欢我们的图文,请随手转发--


长按二维码 加普吉置业为好友


