一、风电行业运行分析

(一)行业投资情况
2024年以来电力投资保持快速增长。一季度,全国重点调查企业电力完成投资合计2131亿元,同比增长10.1%。分类型看,电源完成投资1365亿元,同比增长7.7%。非化石能源发电投资占电源投资的比重为86.1%。电网完成投资766亿元,同比增长14.7%,其中,2024年1-3月,风电行业固定资产投资为288亿元,同比增长10.9%,占全部电源完成投资的21.10%。

(二)行业供求情况
1、行业供给
(1)发电设备装机容量情况
根据国家能源局数据显示,截至2024年3月底,全国累计发电装机容量约29.9亿千瓦,同比增长14.5%。其中,风电累计装机容量约4.6亿千瓦,同比增长21.5%,占全国发电装机容量的15.38%。
2024年一季度,全国新增发电装机容量6943万千瓦,同比多投产1342万千瓦。其中风电新增装机容量1550万千瓦。

(2)发电量情况
国家统计局发布的数据显示,2024年一季度,全国风电新增并网容量1550万千瓦,其中陆上风电1481万千瓦,海上风电69万千瓦。截至2024年3月底,全国风电累计并网容量达到4.57亿千瓦,同比增长22%,其中陆上风电4.19亿千瓦,海上风电3803万千瓦。
2024年1-3月份,全国规模以上电厂发电量22372亿千瓦时,同比增长6.7%。其中,风电2665亿千瓦时,同比增长16.53%。
截至3月底,全国6000千瓦及以上电厂发电装机容量26.8亿千瓦,同比增长11.8%。其中风电发电4.6亿千瓦,同比增长21.5%。
从各省情况来看,风电发电量排名前五的省份为内蒙古、山东、河北、江苏和新疆。内蒙古以显著的优势位居榜首,发电量高达427亿千瓦时。这一数据不仅凸显了内蒙古在风电领域的领先地位,也展示了其丰富的风能资源和持续的投资建设成果。

2、行业需求
(1)用电量情况
2024年1~3月,全社会用电量累计23373亿千瓦时,同比增长9.8%,增速与上年四季度基本持平。其中规模以上工业发电量为22372亿千瓦时。
其中1-2月全社会用电量同比增长11.0%。2月气温明显偏低、闰年因素、上年同期基数较低是前两个月电力消费实现两位数增长的重要原因。2024年3月份当月,全社会用电量7942亿千瓦时,同比增长7.4%。

(2)用电结构情况
从分产业用电看,2024年1~3月,第一产业用电量288亿千瓦时,占全社会用电量比重为1.2%;用电量同比增长9.7%,延续了近年来的快速增长势头,农林牧渔业领域电气化水平持续提升。一季度,渔业、畜牧业、农业用电量同比分别增长16.0%、11.1%、6.4%。第二产业用电量15056亿千瓦时,同比增长8.0%,占全社会用电量比重为64.4%,对全社会用电量增长的贡献率为53.8%。制造业用电量同比增长7.3%。第三产业用电量4235亿千瓦时,同比增长14.3%,占全社会用电量比重为18.1%,对全社会用电量增长的贡献率为25.5%。城乡居民生活用电量3794亿千瓦时,同比增长12.0%,增速比上年一季度以及上年四季度均有大幅提升;占全社会用电量比重为16.2%,对全社会用电量增长的贡献率为19.5%。2月,全国平均气温比上年同期偏低2.1℃,拉动采暖用电快速增长,当月全国居民生活用电量同比增长24.0%。
其中,2024年3月当月,第一产业用电量96亿千瓦时,同比增长7.0%;第二产业用电量5421亿千瓦时,同比增长4.9%;第三产业用电量1365亿千瓦时,同比增长11.6%;城乡居民生活用电量1060亿千瓦时,同比增长15.8%。

(三)风电项目情况
2024年一季度全国共核准批复风电项目127个,规模总计17.5GW。
一季度核准的127个项目中,包括94个陆上风电项目,规模总计11.9GW,12个海风项目,规模总计5.1GW,21个分散式风电项目,规模530MW。从省份看,贵州、内蒙古、广东、浙江、福建核准规模靠前,总规模分别为1.6/2.8/1.9/1.2/1.1GW
2024年3/4月至今,海风招、中标规模分别为1.6、0.99GW(不含框架竞配),中标整机商包括明阳智能、远景能源、华锐风电和电气风电,根据瑞安1号公布的中标情况,风机含塔筒中标单价为3388元/KW。招标端,浙江苍南1#200MW风机交货日期为2024年7月-10月,江苏大丰850MW交货日期为2024年7月-2025年2月。
进入4月后,多个海风项目陆续开标,开工逐步进入旺季。深远海成为趋势,打开海风远期成长空间。建议关注海缆、塔筒、桩基等板块投资机会。
二、风电行业政策环境
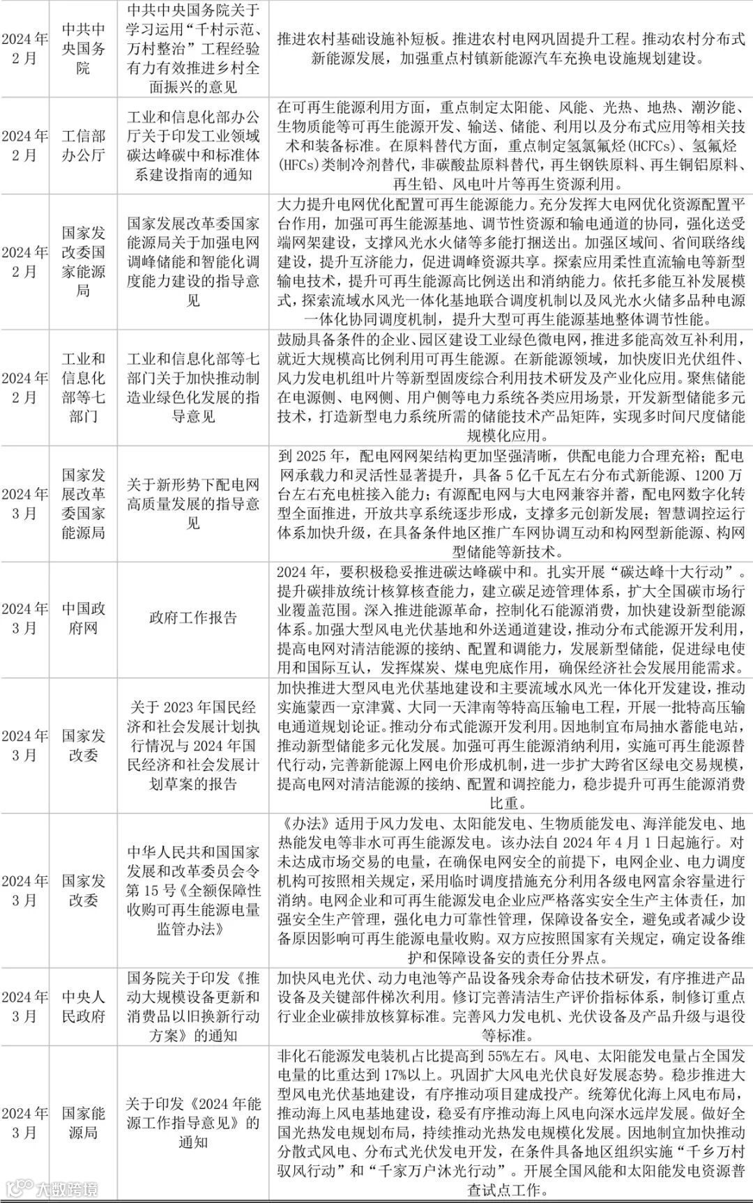
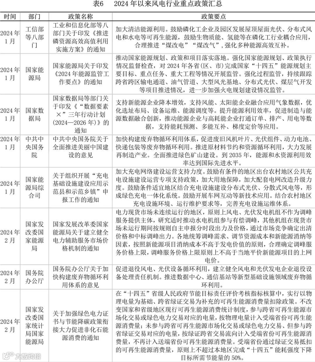
(一)政策汇总
近年来,国家政府通过投资补贴、研发支持、规范回收标准、完善调峰市场交易机制等政策,鼓励风电技术的研发应用和退役风电设备循环利用,推动风电产业的绿色发展。风电在可再生能源政策中占据重要地位,随着全球对可再生能源需求的增长,风电市场将持续扩大,为行业发展提供广阔空间。
随着“十四五”规划、碳达峰和碳中和政策的推出,可再生清洁能源发电成为了中国未来发展的重点领域和主要布局点,风力发电、清洁能源等行业的大力发展而步入快车道,未来行业的发展环境将持续向好。2024年,政府将进一步加大对新能源领域政策的支持,来推动产业的发展与升级。
重点政策解读:3月22日,国家能源局印发《2024年能源工作指导意见》。其中目标指出,能源结构持续优化。非化石能源发电装机占比提高到55%左右。风电、太阳能发电量占全国发电量的比重达到17%以上。巩固扩大风电光伏良好发展态势。稳步推进大型风电光伏基地建设,有序推动项目建成投产。统筹优化海上风电布局,推动海上风电基地建设,稳妥有序推动海上风电向深水远岸发展。因地制宜加快推动分散式风电、分布式光伏发电开发,在条件具备地区组织实施“千乡万村驭风行动”和“千家万户沐光行动”。开展全国风能和太阳能发电资源普查试点工作。
地方政策:河北省启动2024年风电、光伏开发建设方案项目申报,此次共安排了30GW的新能源项目指标规模,其中,全省拟安排保障性并网项目规模1597万千瓦,市场化并网项目规模1403万千瓦。同时,文件要求,不得强制要求风电光伏发电项目配套产业、投资落地等。
山东省和上海市分别启动风电项目竞争性配置工作,其中,山东省竞争性配置可以采取公开或邀请等方式进行,项目包括海上风电基地项目、海上光伏基地项目、陆上大型风光基地项目等。上海市参与竞争配置的海上风电项目为市管海域横沙东部场址、崇明东部场址,以及国管深远海I场址、II场址,总装机容量580万千瓦。文件要求申报企业应承诺按照上海市能源主管部门要求配套建设新型储能装置,出力不低于海上风电装机容量的20%(额定充放电时长不少于2小时)。
在分散式风电方面,新疆塔城地区发布分散式风电发展指导意见,文件要求,分散式风电开发应结合塔城地区新能源开发及电力消纳现状,以“自我消纳”为主,严格控制分散式风电开发建设规模,不得影响地区新能源总体利用率及外送能力。支持现有生产企业结合绿电需求,利用厂区及附近空地建设分散式风电,根据国家相关政策,项目由地区地区能源主管部门备案,同时由所在县(市)供电公司报上级供电公司同意后保障并网。新增落地企业有开发分散式风电需求的,应优先落实分散式风电项目消纳条件并保证长期稳定用电,提高自我消纳能力。
在风电用地方面,河北省要求生态保护红线内人工商品林,以及零星分布的已有水电、风电、光伏、海洋能等设施,按国家有关规定进行管理。严格生态保护红线占用审批。占用生态保护红线的国家重大项目,应严格落实生态环境分区管控要求,依法开展环境影响评价。
在风电补贴方面,福建福清市发文称,风电奖励标准按省内、省外和国际市场项目分类,分别按照实际交易金额的1%、2%和3%给予奖励,同时,鼓励本地企业向集团争取省外及国际市场订单在福清江阴风电产业园生产,给予符合申报条件的企业当年度实际支出运费5%的奖励补助,以申报年度实际开票额按比例支付,最高奖励金额不超过100万元。
三、行业未来发展分析
随着全球能源危机的与日俱增以及环境的影响,各企业和政府纷纷加大对新能源行业的投资。由于可再生能源需求的不断增加,2024年风电行业或将迎来新一轮的爆发。随着技术的不断进步和全球对可再生能源需求的持续增长,风电将成为未来能源结构中的重要组成部分。更多的国家和地区将加大对风电项目的投资,但风机不会持续向大叶片方向一路狂奔。相反出于对安全性的考虑,限制风机叶片无限扩大,风电机组的效率和可靠性将依靠数字化和智能化技术得到进一步保障。利用大数据、人工智能等先进技术,风电的运维和管理将更加智能化,能够实时监测和预警设备的运行状态,提高风电场的效率和可靠性。
从政府宏观调控规律角度上来看,在2024年将对风电光伏产业的发展轻踩刹车,能够帮助行业更好地稳定基础,从细分领域看,预计受到冲击最大的,是分布式光伏市场,尤其是个人户用分布式光伏市场。而集中式光伏电站和风电市场,受投资量大,对当地电网的支撑作用大等因素的影响,预计不会受到冲击。
海上风电是风电行业的重要发展方向,具有巨大的开发潜力。我国海上风能资源丰富,大部分近海海域90米高度年平均风速在7~8.5米/秒之间,具备较好的风能资源条件,适合大规模开发建设海上风电场。随着深远海风技术的突破,海上风电项目将不断涌现。同时,超高海拔风电等新兴领域也将为风电行业带来新的增长点。这些地区的风能资源丰富且稳定,具有广阔的开发前景。

新能源项目(光伏、风电、氢能、储能)市场开发、项目培育、成本管理、造价管控全过程精细化管理案例分析高端进修班
模块一✦ 新能源(风、光、储、氢)市场容量前景分析
模块二✦ 新能源项目开发流程、开发模式与造价管控案例解析
模块三✦ 新能源项目施工运营管理
模块四✦ 新能源项目全过程分阶段成本管理
模块五✦ 风电项目为例、风电项目全过程成本管理
模块六✦ EPC项目成本管理原则与方法
模块七✦ 案例分析、施工管理、安全管理
模块八✦ 质量管理、技术管理、设计管理
模块九✦ 国际EPC大型能源类项目进度计划管理解析
模块十✦ 海外新能源项目保险业务管理案例分析





